- +1
Cell子刊|大脑如何辨别水和饮料?日本科学家揭示后脑神经元介导水辨别与摄取的神经机制
你有没有过口干舌燥时,拿起水杯一饮而尽,身体瞬间感知到 “这是水,能解渴” 的体验?
可如果是饮料,哪怕是同样解渴的,感觉就是不一样。我们的舌头没有分辨水的味觉受体,那大脑是怎么知道这是水的?这个看似简单的问题,困扰了科学家很多年。

2026年3月24日,京都大学Kengo Nomura团队在《Current Biology》上发表的研究《Hindbrain neurons that underlie water discrimination and consumption 》,第一次给出了答案:
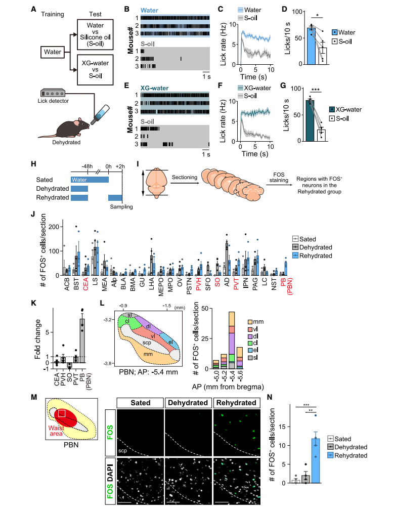
后脑臂旁核腰部区域的催产素受体神经元(wPBNOxtr)是介导水识别与摄取的核心神经群,该神经元仅被水性液体激活,其活动是维持饮水行为、区分水与非水液体的必要条件。同时揭示了该神经元向丘脑、岛叶皮层的投射参与水的感官感知,为解析机体水平衡调控的神经机制提供了全新核心靶点。

喝水的瞬间,后脑亮了
研究者先让小鼠口渴,然后给水喝。通过全脑FOS映射看哪些脑区被激活,结果发现臂旁核腰部区域(wPBN)的脑区亮了起来。用在体内窥镜钙成像实时记录,发现wPBN里的神经元在舔水时被激活,而且只对水有反应,温度、黏度都不影响这个激活效应。
因此, wPBN 是大脑感知饮水的关键区域。

敲除wPBN 神经元,小鼠就不喝水了
通过AAV 介导的神经元消融发现,敲除 wPBN 神经元会显著减少小鼠饮水量,对摄食无影响;
利用光遗传学抑制技术,在小鼠舔水时抑制 wPBN 神经元,小鼠会立即停止饮水,证明该区域神经元的活动直接支撑持续饮水行为,而非饮水动机。

鉴定出 wPBNOxtr为水特异性响应神经元
通过RNA 原位杂交和钙成像发现, wPBN 存在催产素受体(Oxtr)神经元,该神经元 80% 为水特异性响应型,且与已知水响应神经元无重叠;光遗传学抑制wPBNOxtr会让小鼠停止饮水,却不引发厌恶反应、不影响摄食,明确wPBNOxtr只负责水摄取的调控作用。

它怎么区分水和其他液体?
研究者将目光聚焦wPBN脑区的邻居——臂旁核背外侧区(dlPBN)催产素受体神经元。用化学遗传学操控,发现抑制wPBNOxtr → 饮水减少,抑制dlPBNOxtr → 饮水增加;两个脑区功能相反。
液体辨别任务测试发现,抑制wPBNOxtr → 小鼠分不清水和硅油,抑制dlPBNOxtr → 不影响辨别。而且wPBNOxtr神经元向丘脑和岛叶皮层投射,这两个脑区负责感官感知。
因此,wPBNOxtr与 dlPBNOxtr功能拮抗,且介导水识别。

总结全文
该研究首次发现后脑臂旁核腰部区域的催产素受体神经元(wPBNOxtr)是调控水识别与摄取的核心神经群体,该神经元被水性液体特异性激活,其活动是小鼠维持饮水行为、区分水与非水液体的必要条件;
同时发现该神经元与臂旁核背外侧区的催产素受体神经元(dlPBNOxtr)呈功能拮抗,且通过向丘脑、岛叶皮层的投射参与水的感官感知,填补了大脑介导水感知与摄取的神经机制空白。

小编寄语:
水,无色无味。但你的大脑,能在水入口的瞬间判断出这就是水。这个能力,我们每天都在用,却从没想过它有多神奇。
京都大学Kengo Nomura团队的这项研究,第一次把这个神奇变成了科学。他们找到了后脑只对水有反应的wPBNOxtr神经元,水入口,它们亮起来;其他液体入口,它们没反应。更精妙的是,它们旁边还有一群功能相反的神经元。一正一反,让你既能准确识别水,又不会喝过头。
这就是生命亿万年进化出来的精确调控。

原文链接:
https://doi.org/10.1016/j.cub.2026.02.058
原标题:《Cell子刊|大脑如何辨别水和饮料?日本科学家揭示后脑神经元介导水辨别与摄取的神经机制》
本文为澎湃号作者或机构在澎湃新闻上传并发布,仅代表该作者或机构观点,不代表澎湃新闻的观点或立场,澎湃新闻仅提供信息发布平台。申请澎湃号请用电脑访问http://renzheng.thepaper.cn。





- 报料热线: 021-962866
- 报料邮箱: news@thepaper.cn
互联网新闻信息服务许可证:31120170006
增值电信业务经营许可证:沪B2-2017116
© 2014-2026 上海东方报业有限公司




