- +1
Brain Behav Immun:急性胰腺炎剧痛新机制!中山大学徐婷团队发现关键“胰腺-大脑”神经轴
提到急性胰腺炎,很多人都知道它的核心痛苦:剧烈的内脏疼痛,那种疼往往是持续性的、难以忍受的,甚至会让人蜷缩不起、直冒冷汗,严重影响吃饭、休息,甚至危及生命。这种疼痛不像普通的胃痛、腹痛,一旦发作,常规的止痛方式往往效果不佳,还可能因为用药不当带来副作用。

图片来源于网络
2026年3月22日,中山大学医学院徐婷团队在知名期刊《Brain, Behavior, and Immunity》发表:The vagus nerve activated by inflammation co-transmits acute visceral pain via the NTS-PVN pathway。

核心提取:作者通过病毒示踪、光遗传、化学遗传等手段揭示一条迷走神经介导的胰腺-大脑痛觉通路:胰腺炎时TNF‑α敏化迷走神经结状神经节TRPV1+神经元,经NGTRPV1→NTSGlu→PVNGlu传递内脏痛信号,抑制该通路可缓解疼痛,与脊髓通路共同介导炎症相关内脏痛。

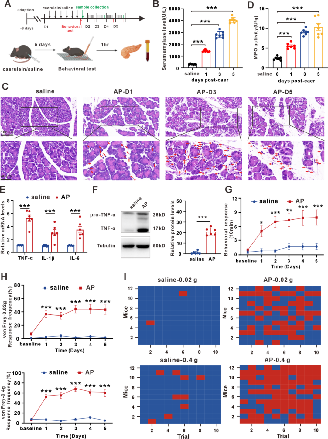
小鼠经雨蛙素处理后出现的胰腺炎症与内脏痛
作者首先通过腹腔注射雨蛙素建立了急性胰腺炎小鼠模型。
第 1、3、5 天采集胰腺组织及血清用于生化与病理分析。与生理盐水组相比,急性胰腺炎组血清淀粉酶显著升高,并随雨蛙肽给药天数增加而上升。HE 染色显示,对照组胰腺形态正常,模型组小叶间纤维隔增厚、水肿,伴淋巴细胞及中性粒细胞浸润。髓过氧化物酶活性随注射次数增加而升高,白细胞介素- 1β、白细胞介素-6、肿瘤坏死因子-α的 mRNA 和蛋白水平均显著上调。
行为学检测显示,模型组扭体次数显著增加,提示存在自发性内脏痛;0.02g 和 0.4g Von frey刺激下腹部退缩反应明显增强,提示左上腹机械性痛觉过敏。以上结果证实急性胰腺炎内脏痛模型构建成功。随给药天数增加,小鼠疼痛稳定持续,但整体状态逐渐下降,故后续实验多采用给药3 天的小鼠。

迷走神经将内脏痛觉信号传递至孤束核
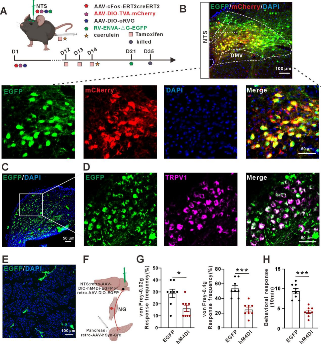
上述结果表明,炎症激活的迷走神经 TRPV1 神经元参与急性胰腺炎内脏痛传入,并使孤束核 cFos 表达显著升高,切断迷走神经可逆转疼痛反应及 cFos 激活。
为证实胰腺炎激活的孤束核神经元由迷走神经 TRPV1 神经元介导,研究者结合活动依赖性标记与狂犬病毒逆向示踪,鉴定出孤束核内被激活的起始神经元,证实其接受结状神经节投射且绿色荧光蛋白信号与 TRPV1 神经元共定位。
进一步发现,狂犬病毒标记的迷走神经感觉纤维同样分布于胰腺,证实存在胰腺-结状神经节-孤束核的外周至中枢神经通路。利用化学遗传学技术抑制该通路后,结状神经节神经元活动被抑制,可显著缓解小鼠急性胰腺炎相关内脏痛行为。

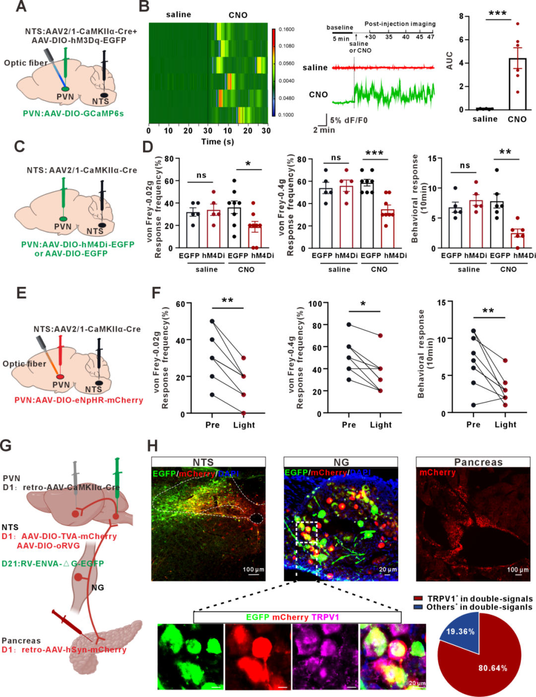
NTS→PVN 通路:胰腺炎痛的关键
为进一步验证孤束核→室旁核的谷氨酸能通路在胰腺炎内脏痛中的作用,作者对该通路进行精准调控。激活这条通路时,室旁核神经元活动明显增强;抑制这条通路,则能显著缓解胰腺炎引起的内脏疼痛,光遗传学抑制也得到同样结果。
为直观展示完整通路,作者使用多重逆向示踪技术,清晰证明了胰腺→结状神经节TRPV1神经元→孤束核谷氨酸能神经元→室旁核谷氨酸能神经元这一完整神经连接。
结果证实,这条胰腺–大脑轴,正是介导急性胰腺炎内脏痛的关键神经回路。
研究意义
该研究发现,急性胰腺炎时,炎症因子会激活结状神经节 TRPV1 + 神经元,通过迷走神经将痛信号经孤束核谷氨酸能神经元传至室旁核谷氨酸能神经元,形成一条胰腺-大脑内脏痛新通路,与经典脊髓通路并行。抑制该通路任一关键节点均可缓解内脏痛。这一发现揭示了免疫–神经调控的新机制,为胰腺炎内脏痛治疗提供了全新靶点。
文章来源:
https://doi.org/10.1016/j.bbi.2026.106551
小编的话:
你有没有过那种痛到蜷缩不起、冷汗直冒的时刻?
急性胰腺炎的那种剧痛,以前总觉得是“无解”的折磨。
但科学家们发现,这种痛其实悄悄走了另一条“高速公路”——从胰腺一路通到大脑。
或许,这个发现就像在黑暗中推开一扇窗:我们终于找到了疼痛的“信号线”,
也意味着,未来或许能更精准地“剪断”它,让痛苦不再无处可逃。
给每一个忍痛的人:科学正在看见你的痛,并且,正在努力。

原标题:《Brain Behav Immun:急性胰腺炎剧痛新机制!中山大学徐婷团队发现关键“胰腺-大脑”神经轴》
本文为澎湃号作者或机构在澎湃新闻上传并发布,仅代表该作者或机构观点,不代表澎湃新闻的观点或立场,澎湃新闻仅提供信息发布平台。申请澎湃号请用电脑访问http://renzheng.thepaper.cn。





- 报料热线: 021-962866
- 报料邮箱: news@thepaper.cn
互联网新闻信息服务许可证:31120170006
增值电信业务经营许可证:沪B2-2017116
© 2014-2026 上海东方报业有限公司




