- +1
Nat Commun | 为什么捏虎口能缓解牙疼? 苏黎世大学团队揭开“疼能止疼”的神经机制
你有没有过这样的经历:牙疼得厉害时,用力捏一捏虎口,牙疼居然会减轻?身上一处疼,另一处的痛感反而变轻,这种 “疼能止疼” 的神奇现象,到底是身体在发生什么变化?今天这篇研究,就把藏在大脑里的天然镇痛开关彻底揭开了。

2026年4月2日,苏黎世大学Hanns Ulrich Zeilhofer团队在《Nature Communications》上发表的研究《Descending inhibitory rostral ventromedial medulla neurons cause widespread antinociception and contribute to the pain-inhibits-pain phenomenon》,第一次把这个疼痛抑制疼痛现象的神经机制阐释清楚:
大脑的延髓腹内侧吻侧核(RVM)里有一群抑制性神经元,它们的神经纤维像一张大网,双侧覆盖整个脊髓。激活可产生全身镇痛、逆转慢性痛,沉默则诱发广泛痛觉过敏。而且这群神经元里有一个亚群,专门负责“疼止疼”,一处疼痛激活它们,它们就去抑制另一处的痛觉,为慢性痛机制与治疗提供全新靶点。

精准锁定全身镇痛核心神经元
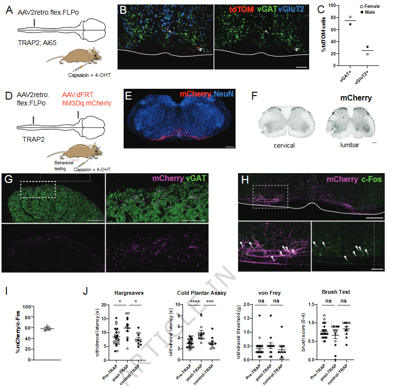
研究者采用交叉遗传策略和AAV逆行病毒,特异性标记了从脑干RVM投射到脊髓的抑制性神经元(vGAT⁺)。结果发现这些神经元的轴突双侧、全长覆盖脊髓各节段(颈、胸、腰、骶),还延伸到三叉神经脊束核(管头面部痛觉),约40%的神经元可以同时支配颈部和腰部脊髓。
因此,这组神经元是用来全局调控全身痛感的。

激活它,全身镇痛;沉默它,一碰就疼
用化学遗传、光遗传激活该神经元,小鼠对热、冷、机械痛的敏感度显著下降,且能逆转炎症、神经损伤导致的慢性痛,不影响运动功能;用破伤风毒素沉默该神经元后,小鼠出现明显机械性痛觉过敏、自发疼痛行为,只对机械痛敏感,冷热痛无明显变化。
也就是说,激活该神经元就全身止疼,沉默就变成一碰就疼的痛敏状态。

揭秘 “疼止疼” 的真实神经机制
“捏虎口止牙疼”这种“疼止疼”现象,是怎么发生的?
研究者发现,有害刺激(如注射辣椒素)会优先激活这群神经元里的一个亚群:外侧巨细胞旁核(LPGi)的神经元。用TRAP技术标记那些被疼痛唤醒过的神经元然后重新激活,可在远离刺激的部位产生明显镇痛。
这表明RVM 抑制性神经元就是 “疼痛抑制疼痛”现象的核心执行者。

总结全文
该研究完整揭示了脑干 RVM 区下行抑制性神经元的解剖与功能:
它以广泛双侧投射覆盖全脊髓,激活实现全身镇痛、逆转慢性痛,沉默诱发痛觉过敏;其 LPGi 亚群可被疼痛激活并介导“疼止疼” 效应,既阐明内源性镇痛环路,也为广泛性慢性痛提供机制解释与治疗方向。
小编寄语:
“疼止疼”现象,医学上叫弥散性有害刺激控制(DNIC),是临床镇痛中一个经典却长期未被解释的现象。为什么一处疼痛能抑制另一处的痛觉?这背后的神经环路是什么?
苏黎世大学Hanns Ulrich Zeilhofer团队的这项研究,第一次给出了完整的答案。他们发现,脑干RVM区有一群抑制性神经元,其轴突双侧、全长覆盖脊髓各节段。激活它们,可产生全身镇痛;沉默它们,则诱发广泛痛觉过敏。更关键的是,这群神经元中的一个亚群(LPGi)可被有害刺激激活,并介导“疼止疼”效应。
疼可以止疼,这是大脑给自己的解药。

原文链接:
https://doi.org/10.1038/s41467-026-71289-z
原标题:《Nat Commun | 为什么捏虎口能缓解牙疼? 苏黎世大学团队揭开“疼能止疼”的神经机制》
本文为澎湃号作者或机构在澎湃新闻上传并发布,仅代表该作者或机构观点,不代表澎湃新闻的观点或立场,澎湃新闻仅提供信息发布平台。申请澎湃号请用电脑访问http://renzheng.thepaper.cn。





- 报料热线: 021-962866
- 报料邮箱: news@thepaper.cn
互联网新闻信息服务许可证:31120170006
增值电信业务经营许可证:沪B2-2017116
© 2014-2026 上海东方报业有限公司




