- +1
Mol Psychiatry | 中医“肝郁”的科学解释!华中科大王芳/陈建国揭示肝-脑轴致抑郁新机制

中医里有一句老话:“肝主疏泄,调畅情志。”翻译成大白话就是:肝脏管着情绪的流通。肝气顺畅,人就心情好;肝气堵住了,人就容易郁闷、烦躁、爱发火。长期压力大、熬夜、焦虑的人,就容易肝郁气滞。
这是几千年来老祖宗传下来的经验,但为什么肝会影响情绪呢?这一问题一直没有一个精确的科学解释。

2026年4月6日,来自华中科技大学的王芳、陈建国团队做了一项专门研究,标题为《Liver-derived complement component 3 promotes the susceptibility to stress-induced depression by impairing bloodbrain barrier integrity 》,相关成果发表在《Molecular Psychiatry》期刊上。
该研究发现慢性压力会让肝脏大量产生补体 C3 蛋白,通过C3aR–C/EBP-α 通路抑制伏隔核内皮细胞的紧密连接蛋白 claudin-5,破坏血脑屏障完整性,进而诱发抑郁样行为;皮质醇经 NF-κB 通路促进肝脏 C3 释放,靶向肝脏 C3 可成为抑郁症治疗新策略。

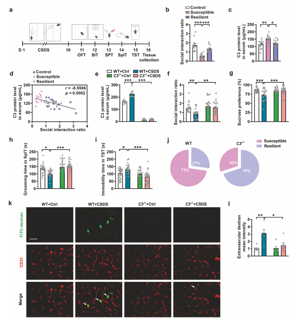
压力越大,C3越高,抑郁越重
研究者采用慢性社会挫败应激让小鼠抑郁,然后检测它们体内的各种分子。
结果发现,易感小鼠的血清C3、C3a显著升高,且C3水平与抑郁程度的核心指标社交互动比率呈负相关,C3越高,社交互动比率越低,抑郁越重。更关键的是C3基因敲除后,小鼠应激抵抗力大幅提升,抑郁行为显著缓解,伏隔核的血脑屏障渗漏也被逆转。
也就是说,C3是压力诱发抑郁与血脑屏障损伤的关键因子。

C3从哪里来?
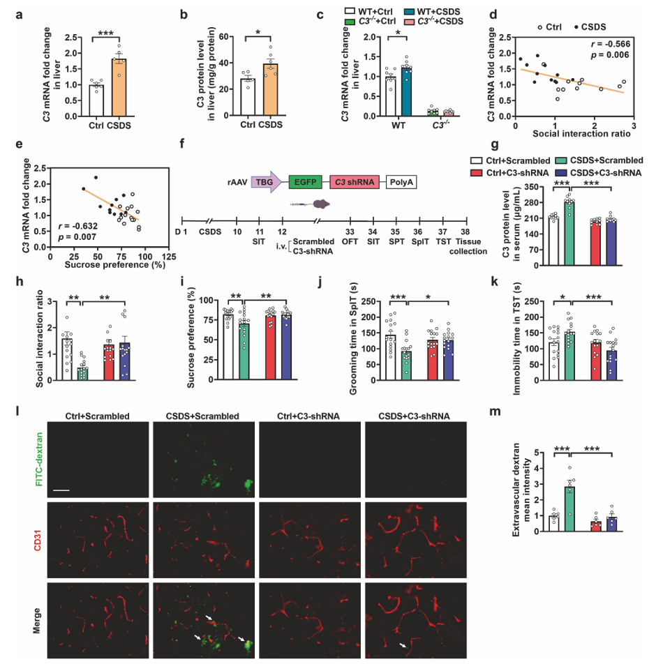
检测发现,压力只显著升高肝脏的C3,其他器官无明显变化。用肝脏特异性病毒敲低C3可改善抑郁行为与血脑屏障渗漏;在C3敲除鼠肝脏重新过表达C3可恢复抑郁表型;正常鼠肝脏过表达C3会导致轻微压力就会诱发抑郁。
因此,肝脏是压力下C3的主要来源,肝脏C3越多,人越容易被压力压垮。

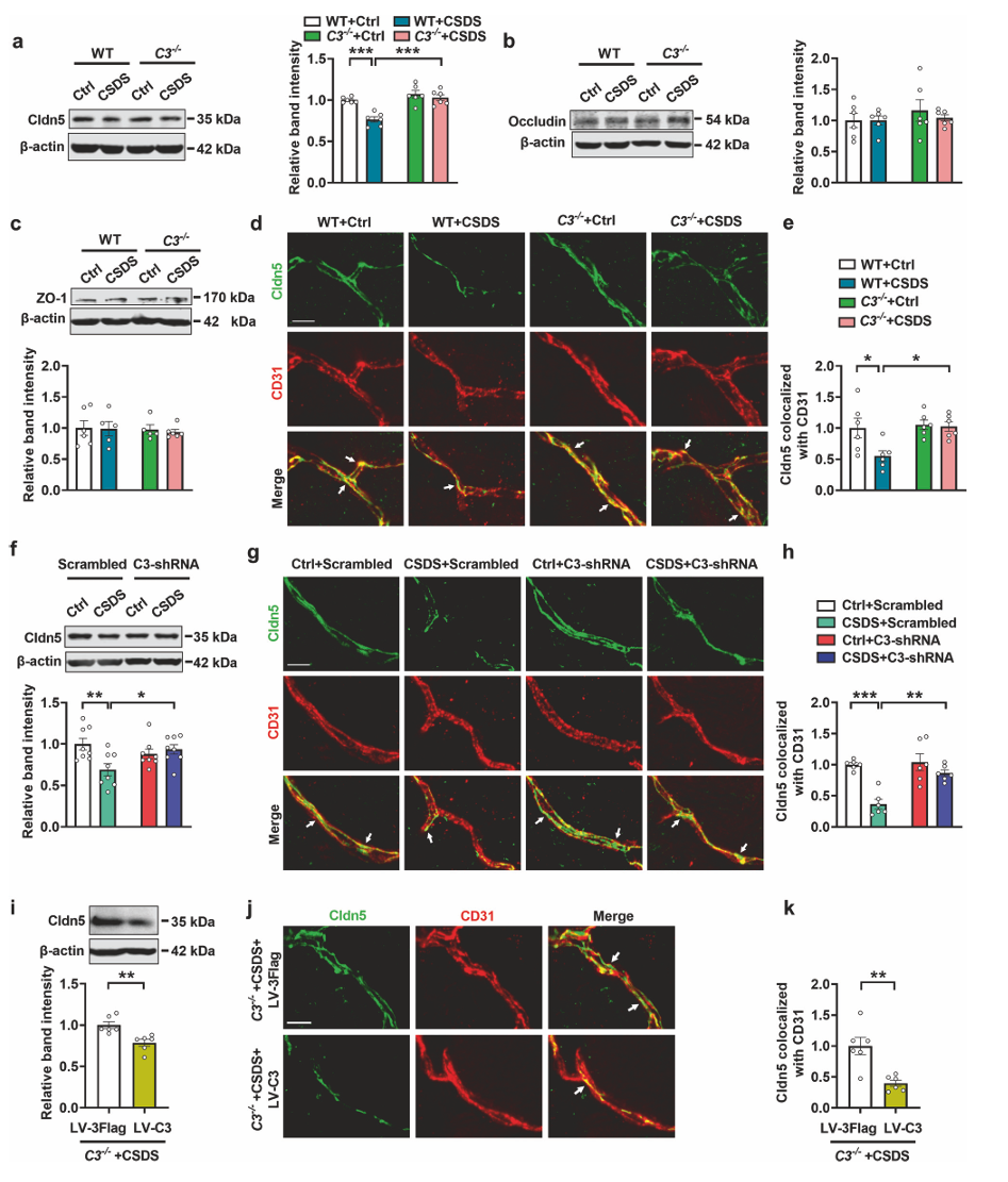
C3怎么破坏大脑?
血脑屏障有一类关键的守门蛋白——claudin-5。
压力会特异性降低伏隔核的claudin-5,不影响其他屏障蛋白。调控肝脏C3可双向改变伏隔核claudin-5水平,敲除/敲低肝脏C3可恢复claudin-5,过表达C3可进一步降低claudin-5。
因此,肝脏 C3 专门拆掉大脑屏障的关键锁扣,让屏障失效。

完整信号通路与上游机制
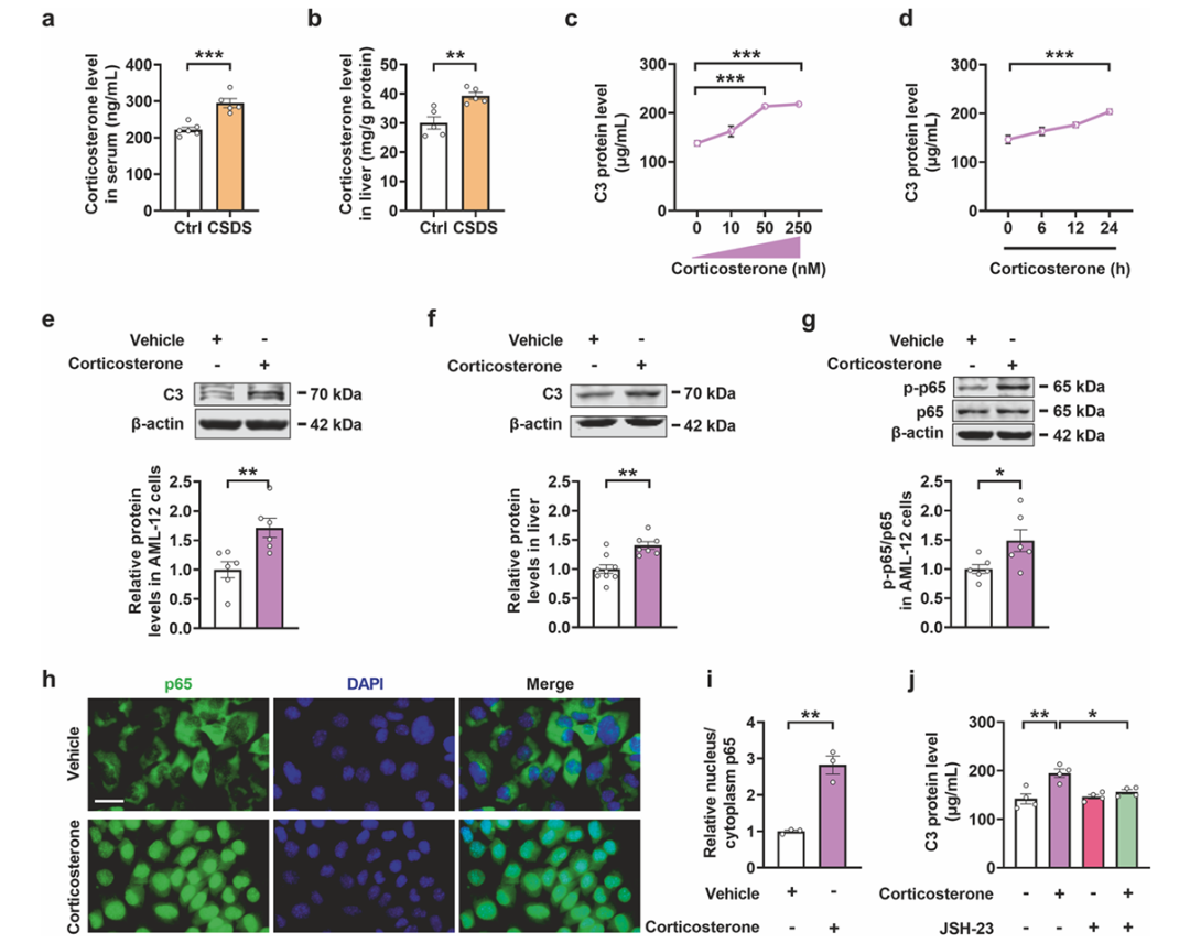
肝脏C3裂解为C3a,结合伏隔核内皮上的C3a受体,抑制EPAC–C/EBP-α通路,下调claudin-5。向伏隔核注射C3a受体拮抗剂可阻断肝脏C3的致抑郁作用。
上游皮质酮通过激活NF-κB,促进肝细胞合成并释放 C3。也就是说,压力→皮质醇升高→肝脏多产 C3→大脑屏障漏→抑郁,这是一条完整的肝 - 脑致病通路。

全文总结
本研究揭示了全新的肝 - 脑轴抑郁机制:慢性压力使体内皮质酮升高,经 NF-κB 通路刺激肝脏大量合成补体 C3;C3 进入血液后作用于伏隔核内皮 C3a 受体,抑制 claudin-5表达,破坏血脑屏障完整性,最终引发抑郁样行为;通过基因或药物手段调控肝脏 C3,可有效逆转抑郁表型,为抑郁症提供了全新靶点与治疗思路。
小编寄语:
这项研究,不仅是给抑郁症患者带来了新药的希望,更是给每一个在压力中挣扎的现代人提了一个醒:养肝,其实就是养心。
当你感到焦虑、压抑、甚至想不开的时候,也许是你的肝脏正在替你负重前行。那些深夜的加班、无度的透支、生闷气的夜晚,都在刺激你的肝脏释放C3,一点点瓦解你大脑的防线。
2026年的科学证明了2000年前的智慧:护肝,就是护住你最后的心理防线。从今天起,少生一点闷气,少熬一次夜。好好照顾情绪,也别忘了好好爱护我们的肝脏。

原文链接:
https://doi.org/10.1038/s41380-026-03551-1
原标题:《Mol Psychiatry | 中医“肝郁”的科学解释!华中科大王芳/陈建国揭示肝-脑轴致抑郁新机制》
本文为澎湃号作者或机构在澎湃新闻上传并发布,仅代表该作者或机构观点,不代表澎湃新闻的观点或立场,澎湃新闻仅提供信息发布平台。申请澎湃号请用电脑访问http://renzheng.thepaper.cn。





- 报料热线: 021-962866
- 报料邮箱: news@thepaper.cn
互联网新闻信息服务许可证:31120170006
增值电信业务经营许可证:沪B2-2017116
© 2014-2026 上海东方报业有限公司




