- +1
Neuron|压力大,不想见人?军科院吴海涛团队揭示慢性情绪应激影响社交行为的神经机制
你有没有过这样的体验?连续加班一个月,周末朋友约聚会,你本能地想拒绝。面对新认识的人,更是一点兴趣都没有。长期压力,会让人慢慢缩回自己的壳里,不想社交,不想认识新朋友,只想一个人待着。
这种社交回避现象,几乎每个人在高压状态下都经历过,却很少有人知道背后的神经机制。

2026年3月26日,军事医学科学院吴海涛团队在《Neuron》上发表的研究《 Dual anterior insula-prefrontal cortex circuits mediate chronic stress-induced social interaction deficits 》,第一次把这个社交回避的神经机制探究清楚了:
本研究以慢性情绪应激小鼠为模型,发现前脑岛 - 前额叶皮层存在两条分工不同的神经环路,背侧(AID)环路编码社交恐惧、腹侧(AIV)环路调控社交新奇偏好。
慢性应激会通过激活局部 PV 中间神经元抑制腹侧环路,同时降低前额叶催产素受体信号,导致社交障碍;而恢复腹侧环路活性或增强催产素信号,可逆转应激引发的社交缺陷,为相关社交障碍治疗提供了特异性环路靶点。

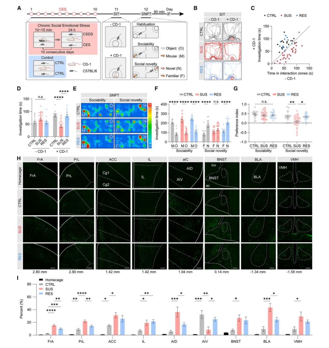
压力真的让小鼠变社恐吗?
首先,研究者通过慢性情绪应激造模,将小鼠分为易感、抵抗和对照组。结果发现易感小鼠表现出社交回避、丧失社交新奇偏好的行为,且仅针对社交场景,非社交认知无异常。
通过c-Fos 神经活性标记发现,易感小鼠前脑岛背侧(AID)神经激活增强、腹侧(AIV)激活减弱,该区域是调控社交情绪的关键脑区,这一双向反应为应激特异性引发的神经变化。
因此,压力使大脑里前脑岛区域的背侧和腹侧出现了一升一降的双向变化。

这两条环路分别通向哪里?
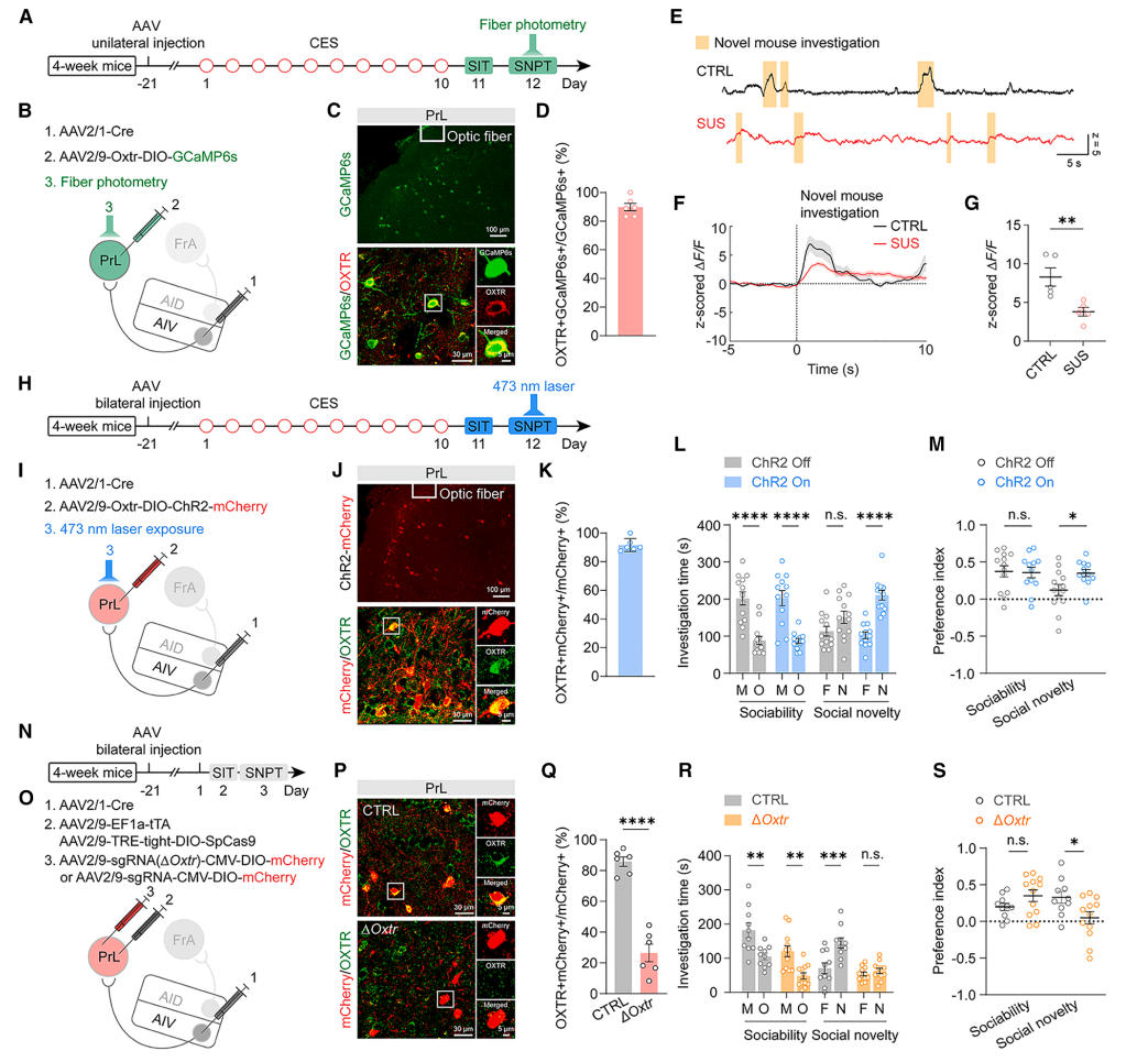
接下来,作者利用3D 全脑成像和逆行示踪技术,发现 AID 的 CaMKIIα 兴奋性神经元主要投射至前额叶联合皮层(FrA),AIV 的同类神经元主要投射至前额叶边缘区(PrL),两条环路几乎无重叠。
结合光纤光度法记录,证实 AID→FrA 环路在社交恐惧时过度激活,AIV→PrL 环路在探索新社交对象时活性降低,分别调控社交恐惧和社交新奇偏好。
因此,AID→FrA是怕社交环路,AIV→PrL是想交朋友环路。压力让前者过强,后者过弱。

PV 中间神经元与催产素信号介导环路功能异常
通过膜片钳记录发现,易感小鼠 AIV→PrL 环路因局部小白蛋白(PV)中间神经元过度激活而受抑制。同时,PrL 区 GABA 能神经元的催产素受体(OXTR)表达降低,CRISPR-Cas9 基因敲除实验证实,敲除该受体可直接导致社交新奇偏好缺陷,而激活催产素信号能恢复环路功能。
因此,PV中间神经元过度活跃,让想交朋友的环路被抑制;催产素信号减弱,让社交兴趣进一步下降。

调控环路,就能恢复社交
最后,研究者没有止步于此,而是找到了恢复社交兴趣的办法:
采用化学遗传学和光遗传学技术,抑制过度激活的 AID→FrA 环路,或激活受抑制的 AIV→PrL 环路,均可恢复易感小鼠的社交新奇偏好;
向 PrL 区注射催产素受体激动剂 TGOT,也能逆转其社交缺陷;
抑制前脑岛的 PV 中间神经元,同样可解除对 AIV→PrL 环路的抑制,恢复正常社交行为。

全文总结
吴海涛教授团队以慢性情绪应激小鼠为模型,明确了前脑岛 - 前额叶皮层的两条分离神经环路是调控社交恐惧和社交新奇偏好的核心,慢性应激通过激活局部 PV 中间神经元抑制社交新奇环路,同时降低前额叶催产素受体信号,引发社交障碍。
研究证实恢复社交新奇环路活性或增强催产素信号,能有效逆转应激导致的社交缺陷,清晰阐释了慢性应激引发社交行为异常的神经环路和分子机制,为相关疾病的治疗提供了精准靶点。

小编寄语:
社交回避,是现代人最常见的心理困扰之一。压力一大,就对结交新朋友这件事没了兴趣。
但军科院吴海涛团队的这项研究,说明了这不是性格问题,而是一种神经机制。他们发现前脑岛到前额叶皮层有两条环路:AID→FrA环路编码社交恐惧,AIV→PrL环路调控社交新奇偏好;慢性应激让前者过强、后者过弱,同时降低了前额叶的催产素受体信号,于是,就形成了社交缺陷。更关键的是,通过精准调控这些环路或增强催产素信号,可以逆转这些缺陷。
如果你身边有朋友突然变得不爱社交、不愿见人,别再问TA怎么变孤僻了,而是可以试着问一句“你最近是不是压力很大?”有时候,一句关心,或许比十句“出来聚聚”更有用。

原文链接:
https://doi.org/10.1016/j.neuron.2026.02.015
原标题:《Neuron|压力大,不想见人?军科院吴海涛团队揭示慢性情绪应激影响社交行为的神经机制》
本文为澎湃号作者或机构在澎湃新闻上传并发布,仅代表该作者或机构观点,不代表澎湃新闻的观点或立场,澎湃新闻仅提供信息发布平台。申请澎湃号请用电脑访问http://renzheng.thepaper.cn。





- 报料热线: 021-962866
- 报料邮箱: news@thepaper.cn
互联网新闻信息服务许可证:31120170006
增值电信业务经营许可证:沪B2-2017116
© 2014-2026 上海东方报业有限公司




