- +1
Aging Cell:运动锻炼如何抗应激损伤?香港理工大学邱淑瑜等揭示脂联素-PP2A通路让大脑在逆境中重塑
神经系统对外界环境应激高度敏感。生命早期的不良环境暴露(如噪声、内分泌干扰物等)或持续性心理社会应激(如慢性社交挫败),可显著干扰海马等脑区的发育轨迹与突触可塑性,严重者甚至加速阿尔茨海默病及痴呆的发生。然而,目前临床上仍缺乏有效的干预药物。
体育锻炼被广泛认为具有改善认知与情绪障碍的作用。已有研究显示,运动可增强海马神经突触可塑性,提升学习与记忆能力,但其具体的神经生物学机制仍不完全清楚。
近日,香港理工大学医疗及社会科学院康复治疗科学系邱淑瑜研究团队在《Aging Cell》期刊发表题为“The Adiponectin-PP2A Pathway Confers Cognitive Benefits of Physical Exercise Against Chronic Stress-Induced Tau Hyperphosphorylation in the Hippocampus”的研究论文。

该研究首次揭示,脂联素(Adiponectin)-PP2A信号轴是有氧运动减轻海马区Tau蛋白过度磷酸化、抵抗应激损伤的关键通路。研究发现,运动可显著提升体内脂联素水平(一种由脂肪细胞分泌的激素),进而改善学习与记忆功能。机制层面,脂联素通过激活PP2A活性,增强海马突触可塑性,减少Tau蛋白过度磷酸化,从而延缓认知障碍的发生发展。
行为表现:该研究团队首先观察运动对应激损伤导致的认知-情绪障碍的潜在效应。研究结果发现运动逆转应激损伤导致的学习和记忆功能下降(图 1B-F),并改善焦虑、抑郁异常情绪(图 1G和1H)。

图1:运动逆转应激损伤导致认知-情绪障碍的有益效应
脑区和细胞机制:为了阐明运动具有抗应激损伤改善认知-情绪障碍的作用,构建了为期3周的应激损伤小鼠模型和有氧运动模型(图 1A)。小鼠行为轨迹图显示(图 1B)显示压力应激导致小鼠认知-情绪功能下降,运动可以显著逆转其损伤。新物体识别和Y迷宫学习和记忆功能检测实验显示,应激损伤导致小鼠失去主动探索新物体和新奇心理(图1C-F)。强迫游泳和高架十字迷宫实验显示,应激刺激可导致小鼠的焦虑、抑郁情绪的发生,运动能缓解异常情绪的改变(图1G和H)。总之,以上结果表明运动可以有效逆转应激刺激损害导致的认知-情绪障碍。

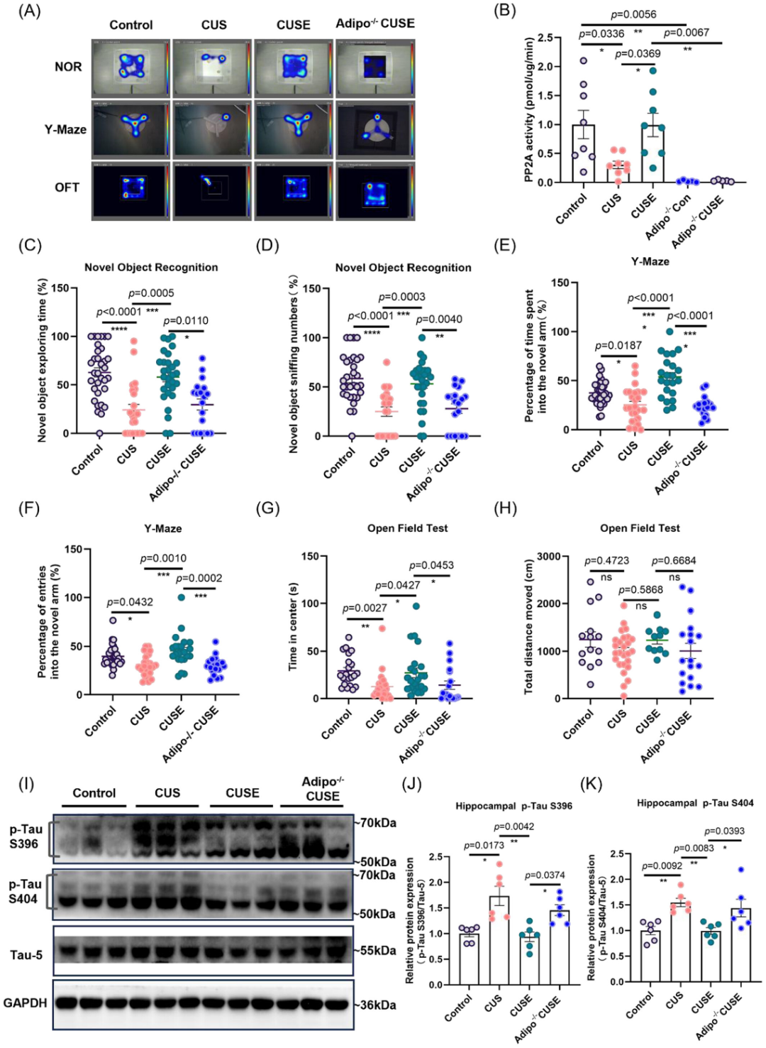
图2:运动锻炼促脂联素分泌介导PP2A活性激活,减少海马体Tau蛋白丝氨酸396和404位点的过度磷酸化改变,提升认知功能
分子机制:在确定脂联素是介导运动抗应激损伤导致的认知-情绪障碍靶点后,团队进一步研究了运动改善大脑健康的具体分子机制。通过检测小鼠应激损伤和运动后血清和脑组织中的脂联素水平,观察到运动后显著提升海马体脂联素浓度,而有趣的是脂联素的缺失导致PP2A活性显著下降(图2B)。
团队前期已发表文章表明,PP2A蛋白及其活性与海马体Tau蛋白磷酸化水平直接相关。PP2A激活可以直接去Tau蛋白丝氨酸396和404 位点的磷酸化改变,从而改善认知功能。已知Tau病理是阿尔兹海默症诊断的经典脑病理学改变。此研究我们进一步验证,脂联素的缺失直接导致运动改善认知-情绪障碍有益效应的消失(图2),且促使海马体Tau病理的发生(图2I-K),出现认知功能下降(图2A-G)。
该项目由香港理工大学邱淑瑜副教授、曾永康教授联合广东省中医院欧海宁教授领导的团队完成。
原文链接:
https://doi.org/10.1038/s41380-025-03317-1
原标题:《Aging Cell:运动锻炼如何抗应激损伤?香港理工大学邱淑瑜等揭示脂联素-PP2A通路让大脑在逆境中重塑》
本文为澎湃号作者或机构在澎湃新闻上传并发布,仅代表该作者或机构观点,不代表澎湃新闻的观点或立场,澎湃新闻仅提供信息发布平台。申请澎湃号请用电脑访问http://renzheng.thepaper.cn。





- 报料热线: 021-962866
- 报料邮箱: news@thepaper.cn
互联网新闻信息服务许可证:31120170006
增值电信业务经营许可证:沪B2-2017116
© 2014-2026 上海东方报业有限公司




