- +1
为什么会边洗碗边发呆?挪威科学家首次阐明大脑前额叶“行为状态”编码机制
我们在拥挤的地铁站赶早高峰时:双腿在机械地迈步、避让、急停(运动执行),但大脑前额叶却在处理完全不同的任务:盘算着迟到会不会扣全勤、纠结着早餐买包子还是三明治、甚至还在回味昨晚没吵赢的那场架(行为状态)。长久以来,科学家困惑于大脑如何区分单纯的动作与动作背后的意图,因为传统观点常将神经活动直接等同于肢体运动。
2026年3月22日,挪威科技大学Jonathan R. Whitlock团队在《Cell Reports》发表题为:“Prefrontal cortex encodes behavior states decoupled from motor execution”的研究工作,给出了漂亮答案。
前额叶皮层并不直接编码具体的肢体动作细节,而是提前2到3秒抽象地规划行为背后的动机与意图。这种神经活动具有高度灵活性,会根据情境变化来定义要做什么,而非锁定于具体怎么做。

大脑不记动作,只记正在干嘛
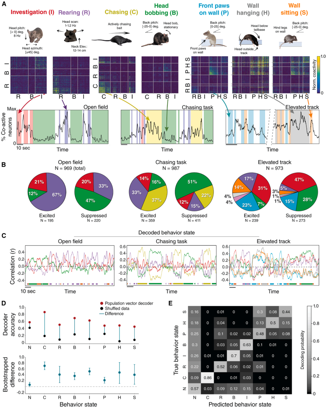
本实验旨在探究自由状态下大鼠前额叶皮层如何表征复杂的自然行为。
作者对三只极少训练的大鼠植入探针,记录其在探索社交、觅食及追逐诱饵三项任务中1700多个神经元的活动并同步进行三维动作追踪分析。
结果发现,探索与追逐等活跃行为会引发显著的神经协同活性峰值,而静止行为则伴随活性下降,据此定义的七种行为状态在所有个体间高度一致,且这种调节作用独立于皮层的微观解剖位置。
结果表明,前额叶并非是直接编码具体的肢体动作细节,而是抽象地识别由动机驱动的一种行为状态。

大鼠大脑如何同时做到灵活应变与方向笃定呢?
作者通过时间标记分析进一步发现,大鼠前额叶的神经活动并不是简单的整体强弱波动,而是像切换频道一样。
这种模式具有高度专一性:只是在特定行为(如追逐、探索)中兴奋,在其他行为中反而被抑制,这种兴奋与抑制的快速切换使脑活动的剧烈波动,并且该现象不受社交或奖励距离等变量的影响。
基于此特征,作者利用前期数据训练的模型可以有效预测后续行为,其中动态行为解码是最准的,静态贴墙行为比较容易混淆。此外,研究还发现一类指示头方向的细胞,其方向编码能力独立于具体任务,也就是说,无论大鼠在做什么都能稳定指示头部朝向。

行为选择背后的跨尺度悖论是什么
既然大鼠的动作姿势在不同任务中是完全一致的,那么为何单个神经元会不再编码相同的行为,反而整个细胞群体却能跨任务精准猜出动物到底在做什么?
作者的结果发现,尽管单个神经元的活动深受任务背景影响,表现出极大的灵活性,但当汇聚成群体信号时,大脑却进行了一种相对稳定的编码逻辑;这种单细胞容易善变、群体却稳定的反差揭示出,内侧前额叶皮层脑区并非记录肢体动作,而是能根据情境动态重组神经资源,通过适应不同任务需求,依然能够保留对核心行为表征的通用解码能力,也就是说完美平衡了神经计算的灵活性与稳定性。

研究意义
这项研究揭示前额叶皮层通过整合多源输入,以一种相对瞬时、整体性的群体活动特征来表征动物出现的各种复杂行为状态;该研究帮助我们进一步理解认知障碍,同时可帮助我们进一步深入解析精神分裂症、自闭症及成瘾等疾病中行为状态切换僵化出现的原因以及神经病理机制,并进一步指导通过靶向神经通路精准调控实现以上精神类疾病的精准治疗。
文章来源:
https://doi.org/10.1016/j.celrep.2026.117138
小编的话:
你有没有过这种体验?手里洗碗、走路通勤,身体在机械地重复,思绪却早已飞到九霄云外。科学家发现,这其实是前额叶的“超能力”:它不记录你胳膊怎么动,而是提前几秒就规划好了“要洗碗”或“去上班”的意图状态。所以,发呆不是走神,是你的大脑在灵活切换“行为频道”,让身体自动巡航,心智自由探索。下次神游时,或许可以感谢大脑这份体贴的设计。
原标题:《为什么会边洗碗边发呆?挪威科学家首次阐明大脑前额叶“行为状态”编码机制》
本文为澎湃号作者或机构在澎湃新闻上传并发布,仅代表该作者或机构观点,不代表澎湃新闻的观点或立场,澎湃新闻仅提供信息发布平台。申请澎湃号请用电脑访问http://renzheng.thepaper.cn。





- 报料热线: 021-962866
- 报料邮箱: news@thepaper.cn
互联网新闻信息服务许可证:31120170006
增值电信业务经营许可证:沪B2-2017116
© 2014-2026 上海东方报业有限公司




