- +1
Neuron | 为何老年痴呆会丢失记忆?英国科学家首次揭示Aβ和tau协同破坏大脑回路的关键机制
阿尔茨海默病最残忍的地方,不是让人变老,是让人慢慢失去记忆。先是忘了钥匙放哪,然后忘了回家的路,最后忘了最亲的人。
科学家知道,阿尔茨海默病患者的大脑皮层 - 海马回路,会因病理蛋白堆积出现功能紊乱。
但它们是怎么偷走记忆的?记忆被偷走之后,还能找回来吗?

2026年3月30日,伦敦大学学院Marc Aurel Busche团队在《Neuron》上发表的研究《Alzheimer’s disease pathology degrades an NMDA receptor-dependent spontaneous activity pattern in cortico-hippocampal circuits 》,给出了一个让人意外的答案:
可溶性 Aβ 和 tau 蛋白共同破坏皮层 - 海马回路的 NMDA 受体依赖性自发放电模式,造成脑区和皮层分层特异性的神经元功能损伤。
Aβ 会加重神经元对 tau 的敏感性,而同时降低两种可溶性蛋白能恢复突触 NMDA 受体定位、神经元活动及记忆,证实突触 NMDA 受体功能低下是连接两种病理蛋白与回路功能障碍的可逆机制。

两种蛋白,怎么破坏大脑?
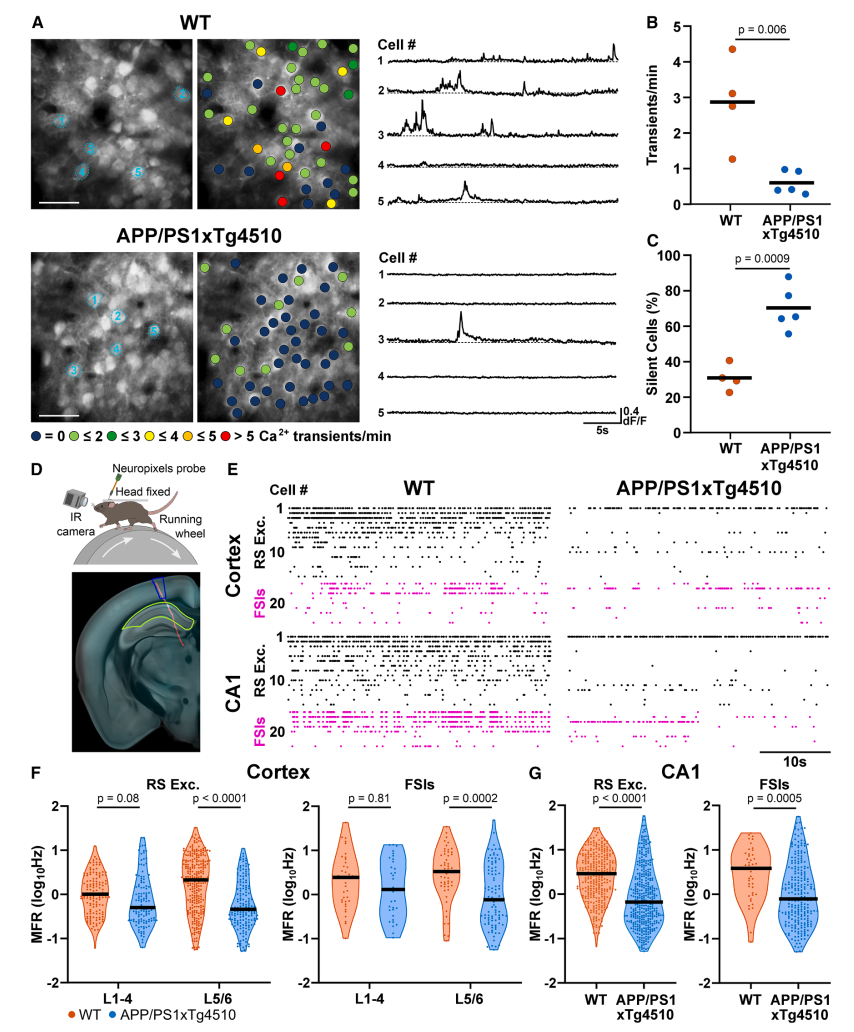
研究者使用在体双光子钙成像和Neuropixels电生理记录,观察双病理小鼠(同时有Aβ和tau蛋白)的大脑活动。
结果显示,两种蛋白不是让所有神经元都罢工,而是精准打击特定脑区和特定皮层分层:皮层浅层只有爆发性放电减少,平均放电正常;皮层深层和海马CA1区兴奋性和抑制性神经元的平均放电都降低,CA1 区还同时出现爆发性放电缺陷。
也就是说,两种病理蛋白并非全面抑制神经元,而是针对不同脑区、不同皮层分层的放电模式产生差异化破坏,且该损伤随病理进展出现,并非转基因导致的发育问题。

Aβ 为 tau 的神经抑制作用铺路,加速其损伤效应
研究者使用AAV病毒让正常小鼠过表达tau,发现tau抑制神经元活动的效应出现得很晚。但如果小鼠体内预先存在Aβ,tau的抑制效应来得更快、更猛。在人源脑类器官中也验证了同样的规律。这也契合人类AD的病理特征:Aβ先出现,tau后扩散。
因此, Aβ 会增强神经元对 tau 毒性的敏感性。

破局之法:同时降低 Aβ 和 tau,可恢复神经元功能与记忆
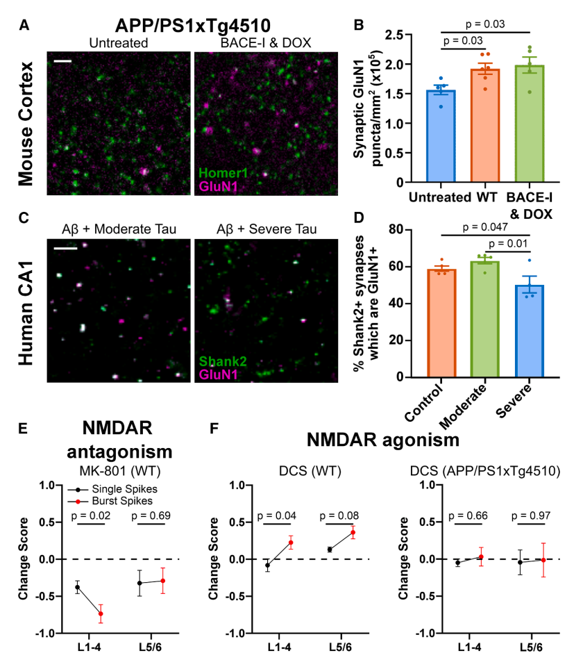
研究者用两种药物:BACE1抑制剂(降低Aβ);多西环素(降低tau)来干预。
结果显示,单独降一种蛋白无法改善神经元活动,而联合干预能显著降低脑和血浆中的可溶性病理蛋白,恢复皮层浅层的爆发性放电、深层和 CA1 区的平均放电,同时改善小鼠的情境恐惧记忆,还能让神经轴突损伤标志物 NfL 恢复正常。
因此,同时清除 Aβ 和 tau就可以找回记忆。

NMDA 受体功能低下是核心可逆机制
研究者发现,双病理小鼠和AD患者的突触上,NMDA受体(GluN1亚基)显著减少。
NMDA 受体拮抗剂 / 激动剂给药实验显示,健康小鼠阻断该受体会复刻 AD 样神经元损伤,而双病理小鼠对受体激动剂无响应,联合降 Aβ 和 tau 则能恢复突触 NMDA 受体定位。
也就是说,两种病理蛋白共同破坏突触 NMDA 受体,是导致回路功能障碍的关键,且该损伤可通过联合干预逆转。

全文总结
本研究聚焦阿尔茨海默病中 Aβ 和 tau 的协同作用机制,揭示了其导致记忆丢失的神经机制:
Aβ先出现 → 让神经元对tau更敏感 → tau随后积累 → 两者协同破坏突触NMDA受体 → 皮层-海马回路神经元活动受损 → 记忆丢失;
同时清除Aβ和tau → 突触NMDA受体恢复 → 神经元活动恢复 → 记忆回来。
该研究为 AD 治疗提供了联合靶向可溶性 Aβ 和 tau的新方向,也揭示了靶向 NMDA 受体的潜在辅助治疗价值。
小编寄语:
Aβ和tau这两种蛋白,到底是怎么破坏记忆的?
伦敦大学学院Busche团队的这项研究,第一次给出了完整的答案。他们发现Aβ和tau是协同作案,Aβ先让神经元对tau更敏感,tau再出手抑制神经元活动,两者共同破坏了突触上的NMDA受体(对学习和记忆至关重要的分子开关)。更关键的是,这种损伤是可逆的。同时清除Aβ和tau,NMDA受体恢复了,神经元活动恢复了,记忆也回来了。
这不仅改写了我们对阿尔茨海默病的认知,也为千万患者与家庭点亮了新希望。

原文链接:
https://doi.org/10.1016/j.neuron.2026.02.027
原标题:《Neuron | 为何老年痴呆会丢失记忆?英国科学家首次揭示Aβ和tau协同破坏大脑回路的关键机制》
本文为澎湃号作者或机构在澎湃新闻上传并发布,仅代表该作者或机构观点,不代表澎湃新闻的观点或立场,澎湃新闻仅提供信息发布平台。申请澎湃号请用电脑访问http://renzheng.thepaper.cn。





- 报料热线: 021-962866
- 报料邮箱: news@thepaper.cn
互联网新闻信息服务许可证:31120170006
增值电信业务经营许可证:沪B2-2017116
© 2014-2026 上海东方报业有限公司




