- +1
Nat子刊 | 浙江大学董一言/崔一卉团队发现压力一步步拖垮情绪的科学真相
在日常生活中,很多人都会先出现紧张、不安、回避等焦虑表现,随着压力持续累积,再逐渐出现情绪低落、兴趣减退、动力缺乏等抑郁样状态,焦虑与抑郁常常先后出现或同时存在。这种从焦虑到抑郁的动态变化过程,在临床中十分常见,但一直缺少能真实模拟这一过程的标准化动物模型。

2026年4月1日,浙江大学董一言、崔一卉团队在《Molecular Psychiatry》发表题为:“Standardized chronic restraint stress protocols reveal dynamic evolution of behavioral adaptations in male mice: implications for translational neuroscience”的研究工作。

核心聚焦:本研究系统评估了雄性小鼠慢性束缚应激方案,发现短时高强度应激引发回避与刻板行为,长时低强度应激导致奖赏及应对缺陷,10天为关键时间阈值;氯胺酮与帕罗西汀可分别改善不同行为表型,验证了该模型的有效性,为慢性应激相关精神疾病临床前研究提供标准化方案。

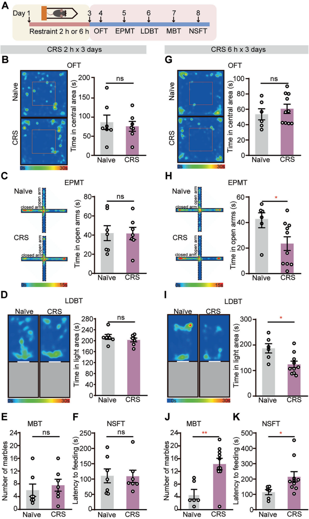
束缚强度决定小鼠应激行为表型
作者首先介绍了小鼠慢性束缚应激的实验流程:通过改变束缚时长与天数,观察其行为变化并采用旷场、高架十字迷宫、明暗箱、新奇抑制进食、埋珠、强迫游泳、糖水偏好等行为学测试,分别评估回避行为、刻板行为、应对能力与奖赏寻求。
实验发现,每天束缚 2 小时、连续 3 天的低强度应激不会引起明显行为改变;而将单次束缚延长至 6 小时、连续 3 天后,小鼠在多项测试中出现显著的回避行为与刻板行为且这些表型至少能稳定维持 3~5 天。

延长束缚应激诱发奖赏与应对缺陷
作者随后检测了不同时长、强度的慢性束缚应激对小鼠奖赏寻求与行为应对的影响。
每天 2 小时、连续 3 天的束缚未引起糖水偏好与强迫游泳行为的改变;将单次束缚延长至 6 小时、连续 3 天,仍未诱发奖赏与应对缺陷。延长束缚天数后发现:连续 7 天、每天 2 小时束缚无明显行为异常;连续 10 天则显著降低糖水偏好,提示出现持续性奖赏寻求缺陷,但不影响强迫游泳行为;连续 14 天、每天 2 小时束缚,小鼠糖水偏好进一步降低且强迫游泳不动时间增加,表现出稳定的奖赏与应对双重缺陷,并至少持续 6~7 天。
此外,14 天束缚还可使 C57 小鼠出现社交退缩,且该表型不依赖额外社交应激,提示这一模型具有较好的临床转化价值。

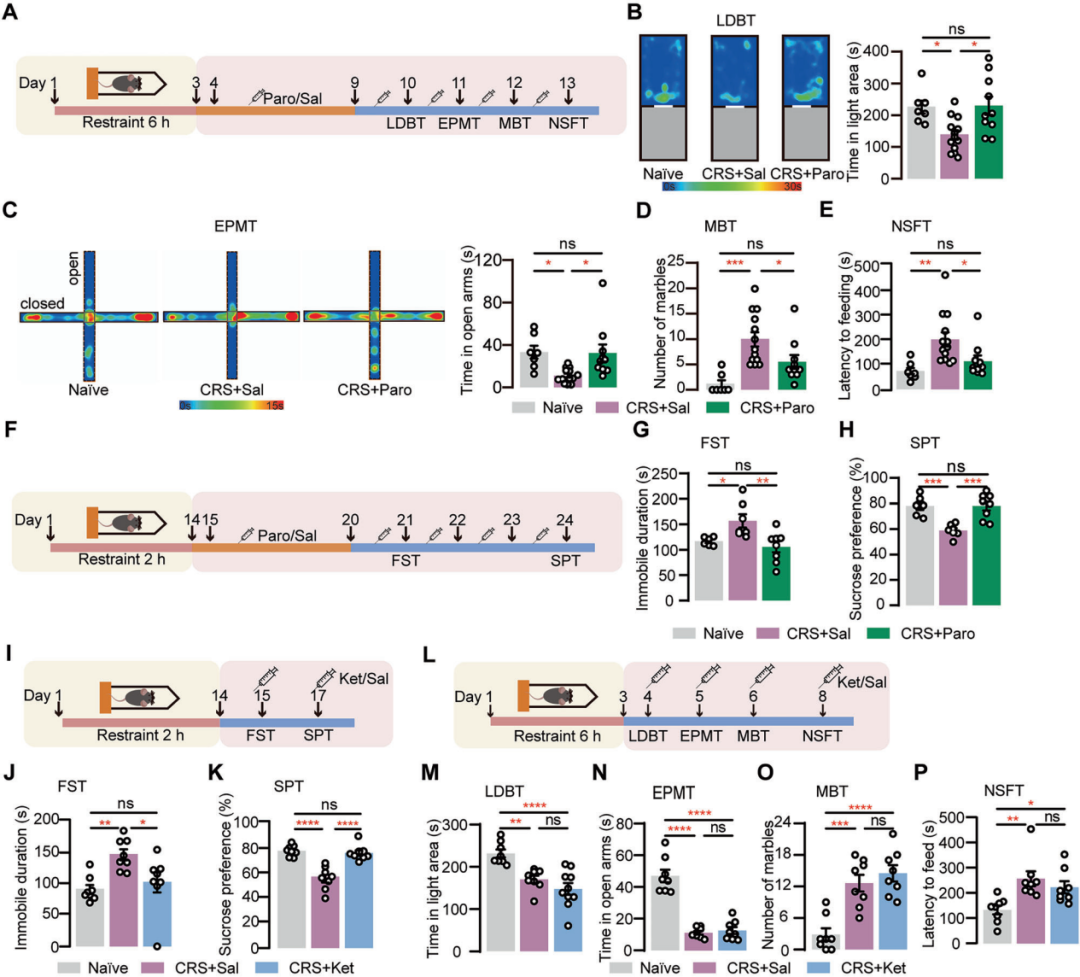
帕罗西汀与氯胺酮对应激小鼠行为的差异化作用
为验证模型预测效度,作者分别检测了帕罗西汀与氯胺酮对两种应激模型小鼠的作用。
长期给予帕罗西汀可完全逆转 3 天高强度应激诱导的回避与刻板行为,以及 14 天低强度应激导致的行为应对与奖赏寻求缺陷。快速抗抑郁药氯胺酮则仅快速逆转 14 天应激小鼠的应对与奖赏缺陷,对回避与刻板行为无明显作用。
上述结果证实,慢性束缚应激模型具备良好的预测效度,可分别模拟焦虑相关的回避/刻板行为与抑郁相关的应对/奖赏缺陷。
研究意义
本研究揭示,慢性束缚应激可诱导小鼠出现从焦虑样回避/刻板行为向抑郁样应对/奖赏缺陷的动态转变及共病状态,首次证明该模型能模拟临床应激相关精神疾病的行为演变过程,并明确了相关脑区激活差异与10天应激为关键时间阈值。该标准化方案具有良好表面效度与预测效度,可为焦虑抑郁共病机制研究及抗抑郁药物筛选提供可靠动物模型。
原文链接:
https://doi.org/10.1038/s41380-026-03569-5
小编的话:
你是不是也经常这样:先是因为工作心烦意乱、总想逃避,过了一阵子,就连原本喜欢的电影、美食都提不起劲了,觉得什么都没意思?
这或许就是压力在悄悄拖垮你的情绪。浙大的研究就像给大脑装了个计时器,他们发现,短而强的压力让你焦虑回避,长而缓的压力则会偷走你的快乐和动力,而“10天”可能就是一个关键的转折点。
所以,当你感到持续的心累和兴趣减退时,也许就是大脑发出的警报。值得庆幸的是,研究也证实了不同干预方式的有效性。及时觉察并调整,别让压力“升级”,我们都可以守护好自己的情绪蓝天。

原标题:《Nat子刊 | 浙江大学董一言/崔一卉团队发现压力一步步拖垮情绪的科学真相》
本文为澎湃号作者或机构在澎湃新闻上传并发布,仅代表该作者或机构观点,不代表澎湃新闻的观点或立场,澎湃新闻仅提供信息发布平台。申请澎湃号请用电脑访问http://renzheng.thepaper.cn。





- 报料热线: 021-962866
- 报料邮箱: news@thepaper.cn
互联网新闻信息服务许可证:31120170006
增值电信业务经营许可证:沪B2-2017116
© 2014-2026 上海东方报业有限公司




