- +1
Cell Matab | 心情不好,多喝酸奶?南方医大曹雄/赵久波揭示肠-脑能量代谢抗抑郁的新机制
你有没有过这种很摆烂的时刻?身体瘫在床上,脑子像一团浆糊,连思考都觉得费劲。明明睡了一整天,醒来还是觉得累,仿佛大脑的电量只剩1%。这种大脑“没电”的感觉到底是怎么回事?有没有办法可以恢复?

2026年3月31日,南方医科大学曹雄、赵久波团队在《Cell Metabolism》上发表的研究《The gut microbiota alleviates depression by remodeling gut-brain energy metabolism》,第一次从能量的角度,解释了抑郁症的成因,并找到了一种全新的解法:
该研究通过多组学、动物实验与临床试验发现,抑郁症患者存在粪便肌酸升高、血液与脑脊液肌酸降低的失衡,双歧杆菌可通过产生乙酸提升肠道肌酸转运蛋白水平,增强肌酸吸收入血入脑,联合补充双歧杆菌与肌酸能显著改善抑郁症状,为抑郁症治疗提供安全高效的新策略。
也就是说,不需要吃苦涩的药,也许只需要补充一种健身圈的老朋友肌酸,配合特定的益生菌,就能快速给大脑充电。

肌酸,大脑的“充电宝”
肌酸像是大脑的“充电宝”,负责给大脑供 ATP 能量。
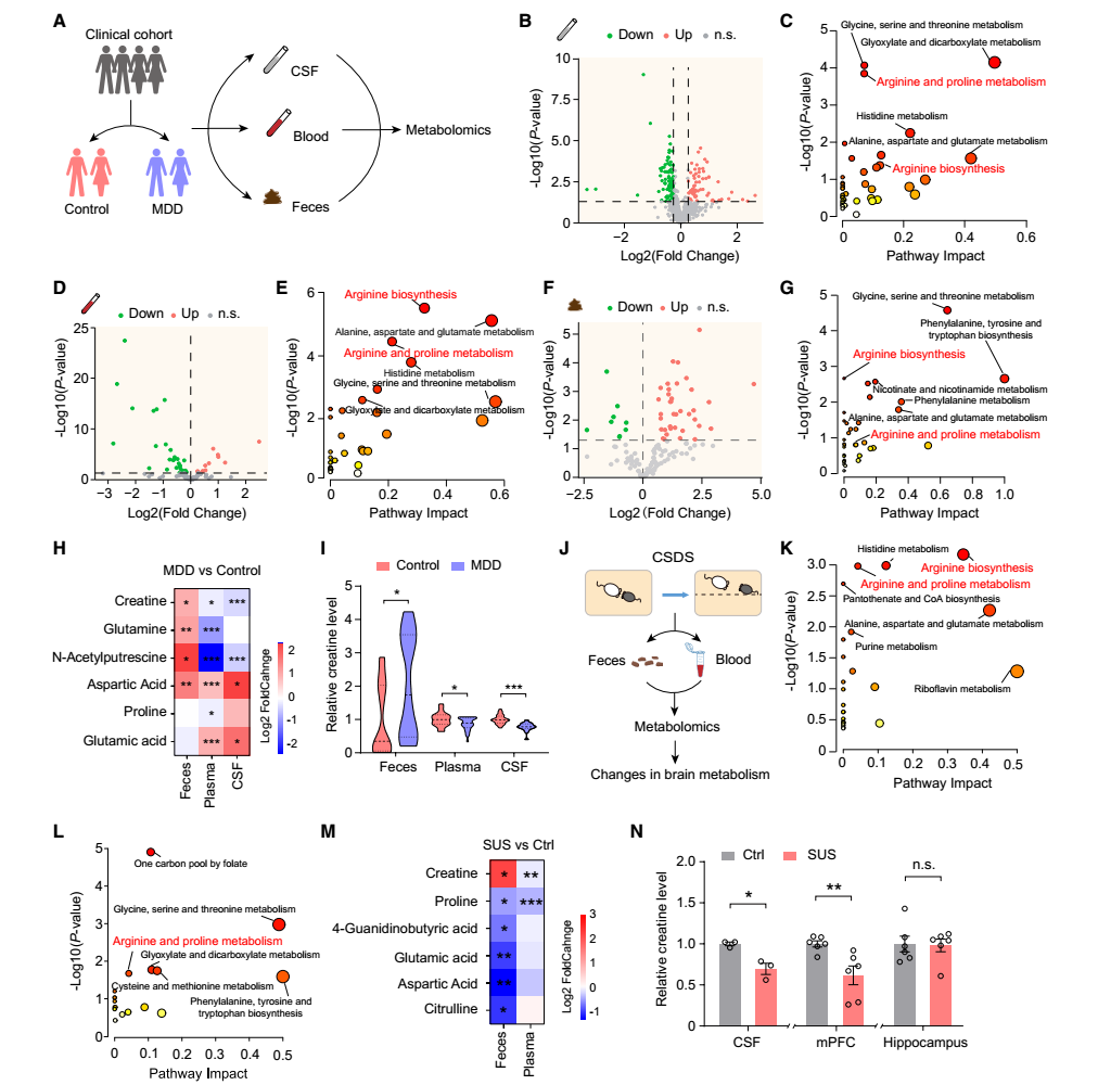
研究用脑脊液 / 血浆 / 粪便代谢组学检测抑郁症患者与抑郁模型小鼠,发现核心规律:粪便里肌酸变多,血液和大脑脑脊液、内侧前额叶皮层的肌酸明显变少。
同时发现抑郁症患者和模型鼠肠道双歧杆菌显著减少,且和肌酸吸收能力正相关,提示菌群和肌酸代谢密切相关。

双歧杆菌是肌酸的搬运工
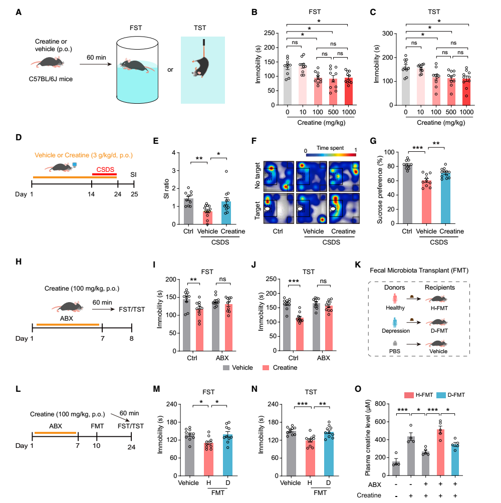
研究者使用抗生素清除了小鼠的肠道菌群,然后给它们补充肌酸,结果肌酸的抗抑郁效果完全消失。
把健康人的菌群移植给小鼠,肌酸又能起作用了;但移植抑郁症患者的菌群,肌酸还是没用。进一步锁定假长双歧杆菌和青春双歧杆菌——定植这两种菌,小鼠的血液肌酸水平大幅提升,肌酸的抗抑郁效果也明显变强。
因此,双歧杆菌是身体吸收肌酸的关键搬运工。

双歧杆菌是怎么搬运肌酸的?
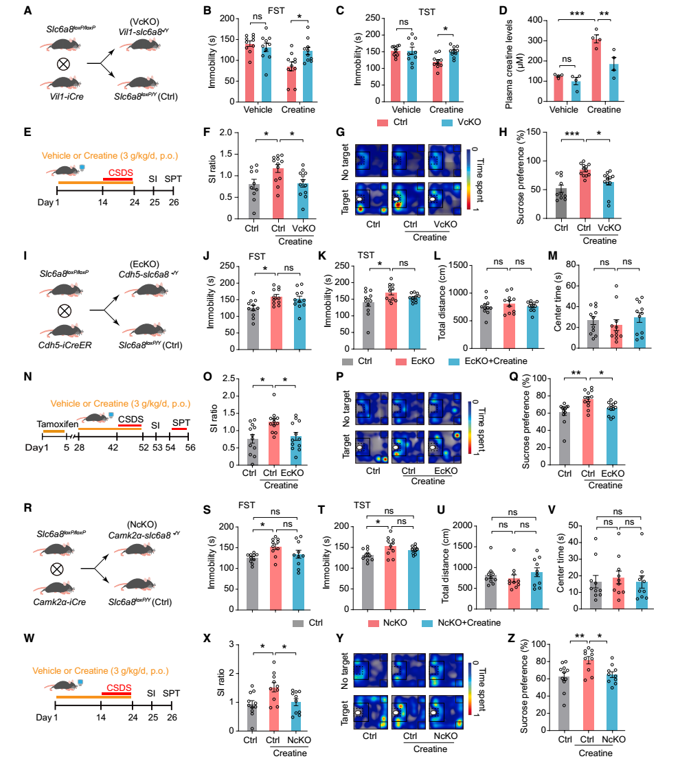
机制上,双歧杆菌产生的乙酸,能给肠道上皮细胞的组蛋白乙酰化修饰,上调肌酸转运蛋白 Slc6a8。Slc6a8 就像肠道的肌酸搬运工,蛋白越多,肌酸越容易被吸收入血,再通过血脑屏障和神经元上的转运体进入大脑。
团队用基因敲除小鼠证实:肠道、血管内皮、神经元上的 Slc6a8 缺一不可,缺少后肌酸完全无法发挥抗抑郁作用。也就是说,双歧杆菌→乙酸→Slc6a8→肌酸吸收→大脑供能,是一条完整的通路。

人身上也管用吗?
研究团队做了人体随机对照试验:
健康人联合补充青春双歧杆菌+肌酸 → 血液肌酸水平显著提升;抑郁症患者在常规抗抑郁药基础上,联合补充28天 → 汉密尔顿抑郁评分显著降低,无明显不良反应。
这证明该组合安全、易获取,能作为抑郁症的辅助治疗方案,尤其适合常规药物效果不佳的患者。

全文总结
本研究跨物种证实抑郁症存在肠道-大脑肌酸能量代谢失衡,明确双歧杆菌减少导致肌酸吸收障碍,揭示双歧杆菌- 乙酸 -Slc6a8 -肌酸的肠 - 脑调控新通路,并通过临床试验验证双歧杆菌联合肌酸可安全有效改善抑郁症状,为抑郁症治疗开辟了基于菌群与能量代谢的全新路径。

小编寄语:
抑郁症其实是“大脑没电了”?
南方医科大学曹雄、赵久波团队的这项研究,彻底颠覆了我们对抑郁成因的认知。它告诉我们,那种“脑子像生锈一样转不动”的感觉,是确凿的生理事实——肌酸能量代谢失衡。更重要的是,研究找到了一条捷径:双歧杆菌 + 肌酸。
虽然目前的临床方案还需要在医生指导下进行,但这为我们未来的饮食调整指明了方向,或许在不久的将来,我们调节情绪的方式不再仅仅是心理咨询或强力药物,而是通过精准的营养补充,给大脑加满油,让快乐自然发生。
如果你身边有那种“大脑没电”的朋友,不妨把这个发现分享给他。也许,一次简单的饮食调整,就是他走出阴霾的开始。

原文链接:
https://doi.org/10.1016/j.cmet.2026.03.002
原标题:《Cell Matab | 心情不好,多喝酸奶?南方医大曹雄/赵久波揭示肠-脑能量代谢抗抑郁的新机制》
本文为澎湃号作者或机构在澎湃新闻上传并发布,仅代表该作者或机构观点,不代表澎湃新闻的观点或立场,澎湃新闻仅提供信息发布平台。申请澎湃号请用电脑访问http://renzheng.thepaper.cn。





- 报料热线: 021-962866
- 报料邮箱: news@thepaper.cn
互联网新闻信息服务许可证:31120170006
增值电信业务经营许可证:沪B2-2017116
© 2014-2026 上海东方报业有限公司




