- +1
Nat Commun | 好的社交关系能帮人远离毒品?北大薛言学/陆林/时杰揭示社交奖赏防复吸的神经机制

戒毒最难的,不是熬过生理脱瘾的那几天剧痛,而是熬过之后漫长的余生。为什么无数人熬过了脱瘾,却败给了复吸?可能仅仅是因为路过以前吸毒的巷口,看到了以前的毒友,或者只是因为心情不好,那种深入骨髓的渴求就会瞬间吞噬理智。但为什么有些人能成功走出,有些人却反复陷入?

2026年4月3日,北京大学薛言学、陆林、时杰团队在《Nature Communications》上发表的研究《Social reward outcompetes drug seeking dopaminergic ensembles to prevent relapse》,第一次从神经环路层面给出了答案:
中脑腹侧被盖区(VTA)有两群相互抑制的多巴胺神经元,分别负责社交愉悦感和毒品渴求。激活中缝背核 - 腹侧被盖区(DRN-VTA)通路能让社交奖励压制毒品寻求行为,为戒毒防复吸提供新靶点。

社交奖励真的能抑制复吸吗?
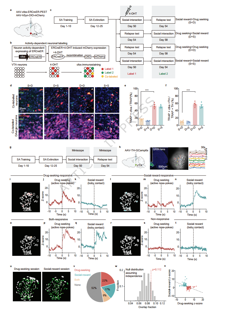
首先,科学家设计了一个残酷的复吸测试,让大鼠先形成可卡因/海洛因自身给药习惯,再进行消退训练,最后做复吸测试。
结果显示,让大鼠和同伴在复吸前30分钟自由互动会使毒品线索诱发的觅药行为显著降低;玩具鼠、麻醉鼠等无社交意义的刺激则无效。光纤钙成像记录发现,社交互动会激活VTA多巴胺神经元,且这种激活能削弱复吸时VTA和伏隔核的多巴胺释放。
因此,社交奖励从神经活动层面直接压制了毒品引发的大脑兴奋。

大脑里有两套对立的多巴胺神经元集群
研究采用活性依赖双标记技术和单细胞钙成像,发现VTA中存在两类几乎不重叠的多巴胺集群:
社交奖励集群:专门响应社交愉悦;
毒品寻求集群:专门响应毒品渴求;
两者重合率仅约9%,且活动呈显著负相关,对社交有反应的神经元,大多对毒品没反应;反之亦然。
这打破了传统认知,也就是说,大脑处理社交快乐和毒品快感用的是两套独立的神经集群,并非同一套系统。

两类神经元集群相互压制,社交能打赢毒品
光遗传学和电生理记录证实,社交奖励集群会通过释放GABA,直接抑制毒品寻求集群的活动。这种抑制是单向特异性的,反过来,毒品寻求集群也会抑制社交奖励集群。
用化学遗传学操控发现,人工激活社交奖励集群能模拟社交互动的戒毒效果;抑制社交奖励集群会导致社交互动失去防复吸作用。
也就是说,两类神经元像拔河一样竞争,社交激活的一方能直接压制毒品相关的神经活动。

DRN-VTA 神经通路是社交防复吸的关键开关
最后,研究者采用狂犬病毒单突触示踪绘制全脑连接图谱,发现社交奖励集群优先接收中缝背核(DRN)的输入,毒品寻求集群更多接收杏仁核等区域输入。
激活DRN-VTA通路会直接降低大鼠的觅药行为;抑制该通路会抵消社交奖励的保护作用。
也就是说,DRN-VTA 是社交奖励发挥戒毒效果的核心神经通路。

全文总结
本研究通过多模态神经技术,在大鼠脑内 VTA 区发现两类功能对立、相互抑制的多巴胺神经元集群,分别编码社交奖励与毒品寻求;社交奖励通过激活 DRN-VTA 通路,增强社交集群对毒品集群的抑制作用,从而降低线索诱导的毒品复吸行为,揭示了社交干预防复吸的核心神经机制。

小编寄语:
北京大学陆林、薛言学、时杰团队的这项研究,揭示了一个戒毒者易复吸的真相:VTA中存在两类功能对立、相互抑制的多巴胺神经元集群,一类编码社交奖励,一类编码毒品寻求。两者重合率仅约9%,活动呈显著负相关。社交互动激活社交奖励集群,抑制毒品寻求集群的活动,从而降低复吸风险,而DRN-VTA通路,是社交奖励发挥戒毒效果的核心开关。
如果你身边有正在戒毒的朋友,或者你想帮助这个群体,请多给他们一点真诚的社交互动,一次吃饭,一次打球,一次真诚的聊天都可以。这些看似普通的社交活动,其实是在帮他们物理性地压制住那头名为毒瘾的猛兽。
让我们用爱,去激活那个开关。

原文链接:
https://doi.org/10.1038/s41467-026-71357-4
原标题:《Nat Commun | 好的社交关系能帮人远离毒品?北大薛言学/陆林/时杰揭示社交奖赏防复吸的神经机制》
本文为澎湃号作者或机构在澎湃新闻上传并发布,仅代表该作者或机构观点,不代表澎湃新闻的观点或立场,澎湃新闻仅提供信息发布平台。申请澎湃号请用电脑访问http://renzheng.thepaper.cn。





- 报料热线: 021-962866
- 报料邮箱: news@thepaper.cn
互联网新闻信息服务许可证:31120170006
增值电信业务经营许可证:沪B2-2017116
© 2014-2026 上海东方报业有限公司




