- +1
脑-免疫轴新突破!免疫力差,社交能力也下降?美国科学家揭示血液成分影响社交行为新机制
你有没有这样的体验?身体稍微不舒服,免疫力一低,整个人就只想宅在家里,谁也不想理,饭也不想吃,话也不想说。
这不是因为懒,而是身体的免疫系统在抑制大脑的社交欲望。

2026年4月3日,美国阿拉巴马大学伯明翰分校Shin-ichi Kano团队在《Nature Communications》上发表的研究《Circulating extracellular vesicle microRNAs mediate immune modulation of social behavior in male mice》,第一次从分子层面揭开了这一现象的科学原理:
研究发现,雄性小鼠血液中 T 细胞分泌的细胞外囊泡(EVs) 携带 miR‑23a‑3p 与 miR‑103‑3p,可进入大脑内侧前额叶皮层,抑制 PKCε、增强 GABA 受体突触定位,恢复抑制性突触信号,改善免疫缺陷及自闭症模型小鼠的社交缺陷,揭示了免疫通过循环囊泡调控社交行为的新通路。

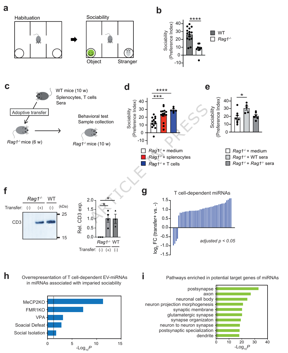
免疫缺陷小鼠存在社交缺陷
首先,研究者采用三箱社交实验发现,缺乏T、B细胞的Rag1敲除小鼠社交能力明显下降。给这些小鼠回输野生型T细胞或注射野生型血清,都能显著提升社交水平。
进一步分离出血液中的细胞外囊泡(bEVs),静脉注射后同样让Rag1小鼠社交恢复正常,且对Cntnap2、Shank3两种自闭症模型小鼠也有效,但不影响社交新奇偏好。
因此,免疫缺陷导致社交差,补正常小鼠的血液或囊泡,就能逆转社交缺陷。

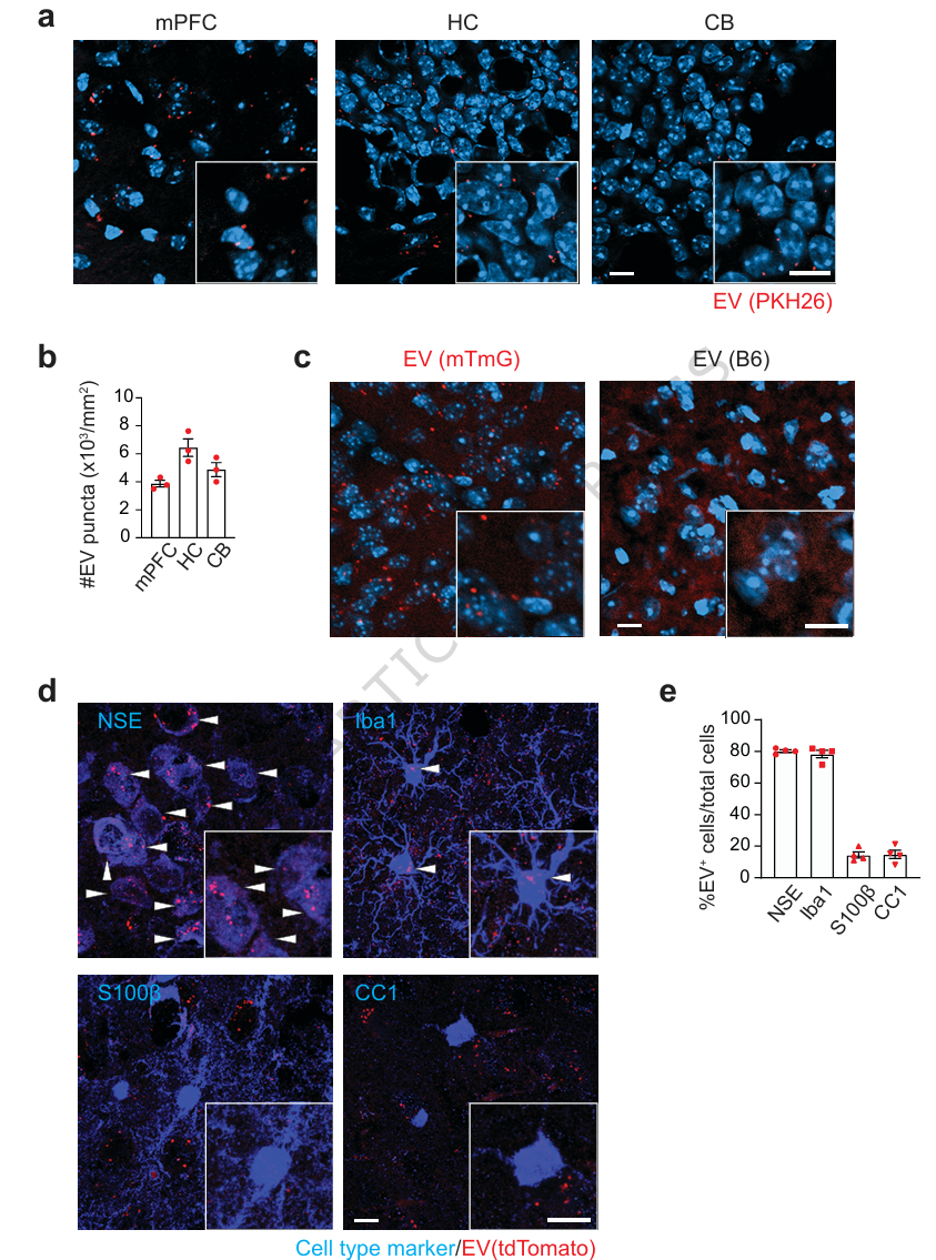
囊泡进入大脑,修正前额叶皮层
荧光标记和免疫荧光追踪发现静脉注射的囊泡1小时内就能抵达大脑,主要定位在内侧前额叶皮层(mPFC)的神经元与小胶质细胞。Rag1小鼠的mPFC神经元异常活跃(c-Fos升高),用化学遗传学抑制这些神经元后,社交提升。
注射野生型囊泡可降低神经元过度兴奋,膜片钳电生理显示,缺陷小鼠的抑制性突触电流(sIPSC)减弱,囊泡处理后恢复正常,说明囊泡通过稳定脑内电活动改善社交。
因此,循环囊泡能进入大脑,修正前额叶皮层过度兴奋。

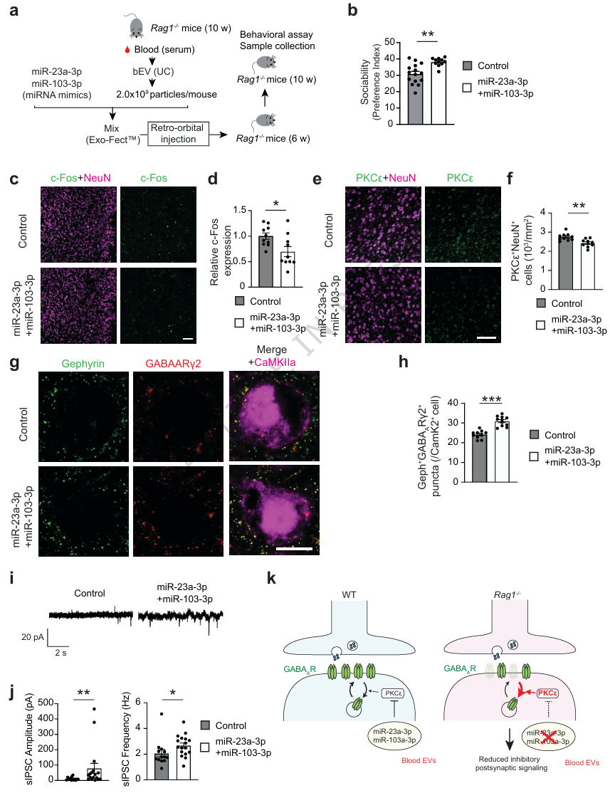
两种 miRNA 通过 PKCε‑GABA 通路起效
通过small RNA测序和转录组测序,筛选出Rag1囊泡中显著减少的miR-23a-3p和miR-103-3p,它们靶向抑制PKCε蛋白。缺陷小鼠脑内PKCε升高,导致突触GABA受体减少。
把这两种miRNA模拟物装入缺陷小鼠囊泡再回输,可降低PKCε、增加GABA受体、恢复抑制性电流,并显著提升社交。
因此,miR-23a-3p和miR-103-3p这两个小核酸是核心有效成分,通过抑制PKCε蛋白,打开神经抑制开关,社交就正常了。

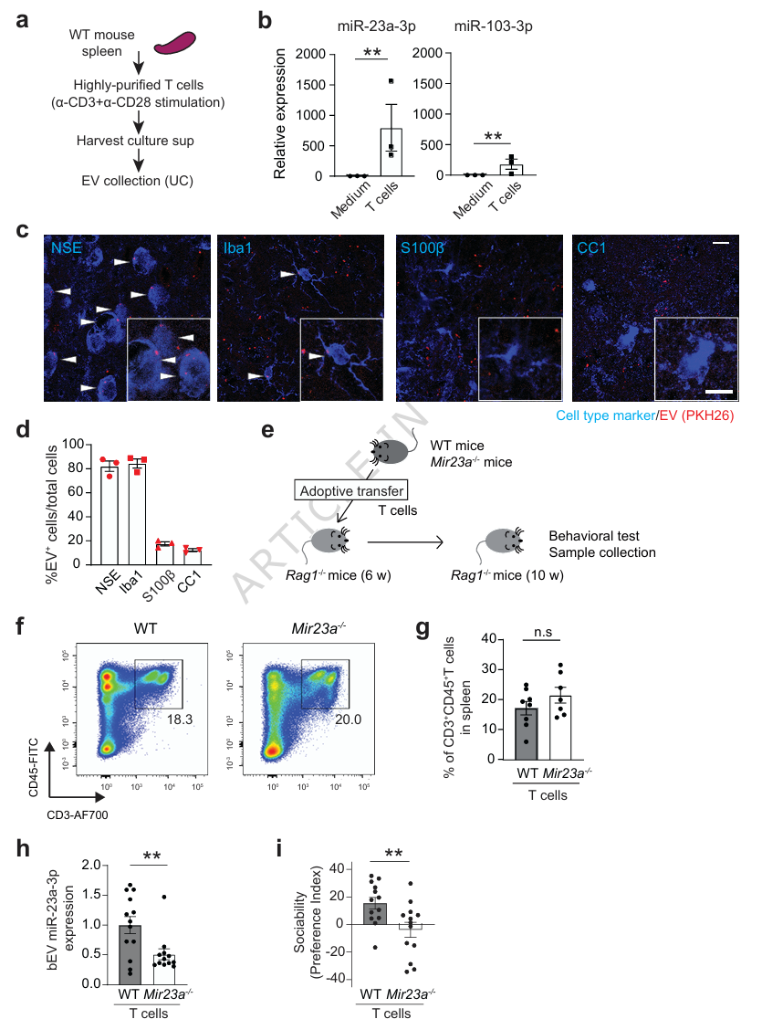
T细胞是关键来源,miR‑23a‑3p 必不可少
体外培养T细胞证实,T细胞能分泌含miR-23a-3p的囊泡,且同样能进入大脑神经元。用miR-23a敲除小鼠的T细胞回输,无法提升Rag1小鼠社交,囊泡也不能修复突触电流,证明 T 细胞来源的 miR‑23a‑3p 是维持正常社交的必需因子。

全文总结
本研究以雄性小鼠为对象,证实T 细胞来源的血液细胞外囊泡可通过携带 miR‑23a‑3p 与 miR‑103‑3p,穿越血脑屏障作用于内侧前额叶皮层,调控 PKCε‑GABA 受体通路,恢复抑制性突触传递与神经元兴奋平衡,从而改善免疫缺陷及自闭症模型小鼠的社交能力,明确了外周免疫通过循环囊泡与 miRNA 调控中枢社交行为的全新机制。

小编寄语:
这项研究不仅解释了为什么自闭症患者常伴有免疫系统异常,更为未来的治疗带来了曙光。对于我们普通人来说,这也是一记警钟:当你感到疲惫、不想说话、只想一个人呆着时,也许不是你性格孤僻,而是你的免疫力在报警。
此时,强迫自己社交不如先睡个好觉,吃好喝好,提升免疫力。因为只有身体里的T细胞恢复了,它们才会给大脑发信号:嘿,出去玩玩吧!

原文链接:
https://doi.org/10.1038/s41467-026-70469-1
原标题:《脑-免疫轴新突破!免疫力差,社交能力也下降?美国科学家揭示血液成分影响社交行为新机制》
本文为澎湃号作者或机构在澎湃新闻上传并发布,仅代表该作者或机构观点,不代表澎湃新闻的观点或立场,澎湃新闻仅提供信息发布平台。申请澎湃号请用电脑访问http://renzheng.thepaper.cn。





- 报料热线: 021-962866
- 报料邮箱: news@thepaper.cn
互联网新闻信息服务许可证:31120170006
增值电信业务经营许可证:沪B2-2017116
© 2014-2026 上海东方报业有限公司




