- +1
Cell子刊 | 攻击vs威胁?日本科学家揭示外侧下丘脑-中缝背核环路调控雄鼠攻击行为的新机制
在人类社会,冲突无处不在。有人吵架只会拍桌子、放狠话,发泄一通后该干嘛干嘛;但有人却控制不住自己的拳头,甚至对无辜的人大打出手。这仅仅是性格差异吗?还是大脑里有什么东西不一样?

来自日本筑波大学的Aki Takahashi教授团队做了一项专门研究,标题为《Lateral hypothalamus to dorsal raphe nucleus projections modulate intraspecific attack behavior in male mice 》,相关成果于2026年3月20日发表在《iScience》期刊上。
该研究发现外侧下丘脑(LH)到中缝背核(DRN)的神经投射,可双向、选择性调控攻击撕咬行为,不影响威胁示威;激活会引发厌恶情绪、延长对雌鼠的攻击,抑制则减少撕咬,揭示攻击与威胁可被独立调控,为异常攻击行为机制提供新解释。

LH→DRN 通路调控攻击行为
研究者用光遗传学激活小鼠LH→DRN通路,然后观察它们的攻击行为。结果显示,小鼠对同性入侵者的攻击撕咬次数、重度撕咬显著增加;但侧身威胁、摇尾示威等行为完全不变;非攻击行为(社交、运动)也无变化。
更惊人的是,激活这条通路后,小鼠对雌鼠的攻击不消退,正常雄鼠对雌鼠攻击会快速停止,激活后停不下来。
因此,LH→DRN通路只放大攻击行为,不影响威胁行为,把攻击和威胁拆成了两套独立系统。

为什么会攻击?
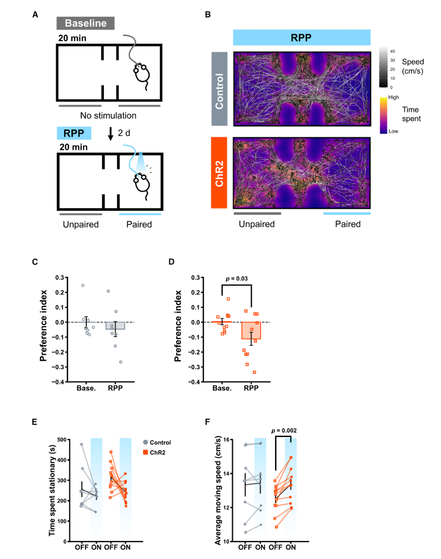
研究者用实时位置偏好实验测试情绪:小鼠进入特定区域就激活LH→DRN,结果小鼠主动避开该区域,证明通路激活会产生厌恶情绪。这很有意思,提示我们打架不是因为开心,而是“不这样做就难受”。
同时,激活该通路不改变小鼠对假猎物的攻击、也不影响进食,说明这条通路只调控同类间的社交攻击,功能高度专一。

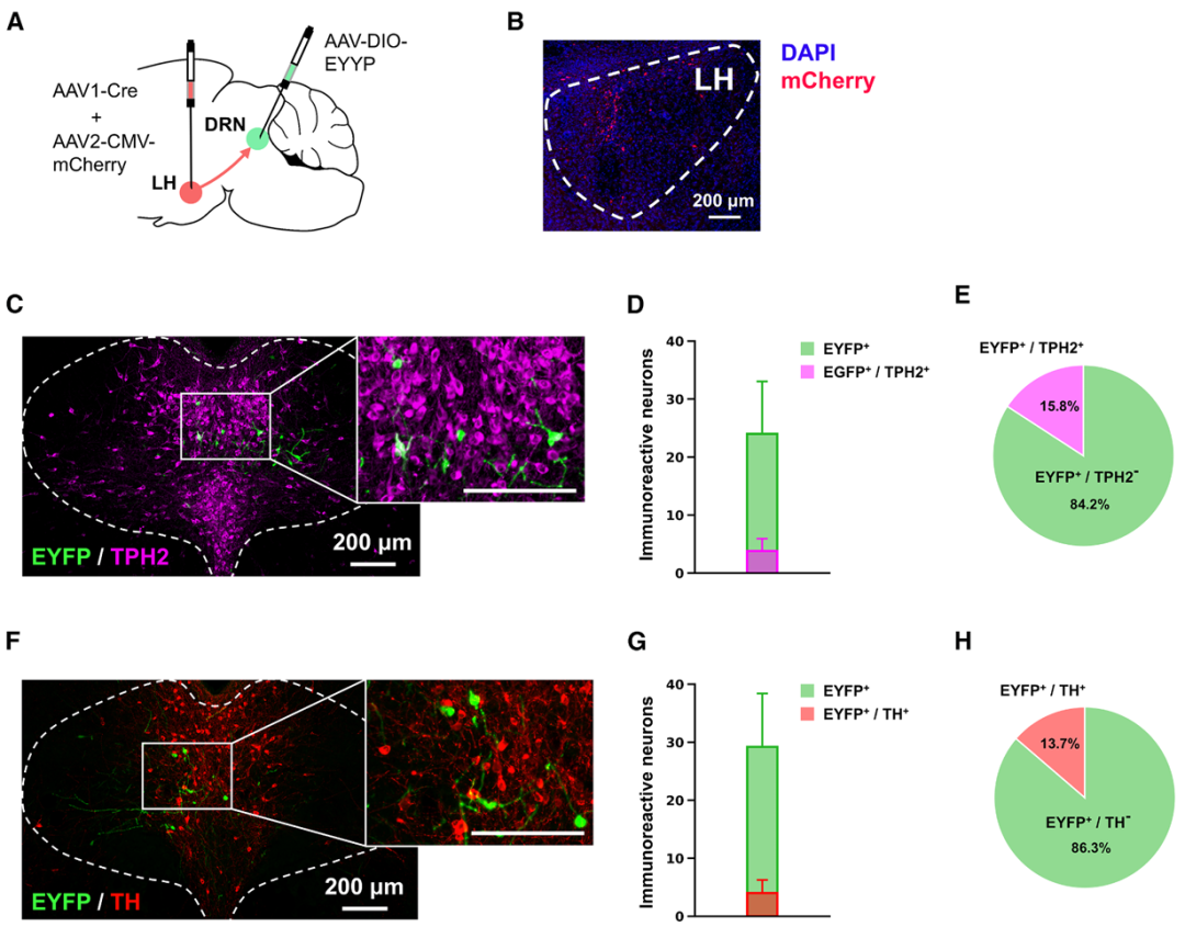
这条环路由什么细胞组成呢?
通过免疫荧光染色标记细胞类型:LH 投射到 DRN 的神经元里,约 64.9% 是 GABA 能神经元,23.6% 是食欲素能神经元;DRN 接收 LH 输入的细胞中,15.8% 是 5 - 羟色胺能、13.7% 是多巴胺能,多数为其他类型神经元。
也就是说,这条通路是混合神经组成,通过多种细胞协同调控攻击,不是单一神经信号起作用。

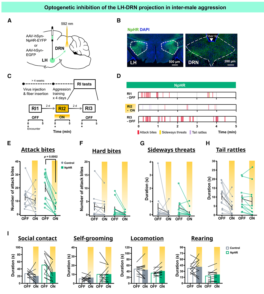
如何减少攻击行为?
团队分别用化学遗传抑制、光遗传抑制关闭 LH→DRN 通路,结果均显示,雄鼠的攻击撕咬、重度撕咬明显减少,但威胁示威行为完全保留;运动、焦虑等行为不受影响。
这证明该通路是攻击撕咬的必需通路,抑制它就能温和降低暴力攻击,不破坏正常社交信号,为调控攻击行为提供精准靶点。

全文总结
本研究首次证实小鼠外侧下丘脑至中缝背核(LH→DRN) 神经通路,是选择性调控同类攻击撕咬的核心环路;激活可增强、延长攻击并引发厌恶,抑制可减少撕咬且不影响威胁示威;通路以 GABA 能神经元为主,仅调控社交攻击、不影响其他行为,明确了攻击与威胁的独立神经机制,为理解异常攻击提供关键依据。

小编寄语:
攻击行为,是动物界最普遍的社会行为之一。但攻击包含威胁示威(放狠话)和物理攻击(动手撕咬)。
过去,科学家认为这两者是同一套系统的不同表现。但日本筑波大学Aki Takahashi团队的这项研究,第一次把它们拆开了。他们发现,外侧下丘脑到中缝背核(LH→DRN)的神经通路,是专门管动手的。激活它,撕咬暴增,但威胁示威完全不变;抑制它,撕咬减少,威胁保留。
更关键的是,激活这条通路还会产生厌恶情绪,说明打架不是因为爽,而是不这样做就难受。这为理解异常攻击行为(如间歇性暴怒障碍)提供了全新的神经环路框架。

原文链接:
https://doi.org/10.1016/j.isci.2026.115427
原标题:《Cell子刊 | 攻击vs威胁?日本科学家揭示外侧下丘脑-中缝背核环路调控雄鼠攻击行为的新机制》
本文为澎湃号作者或机构在澎湃新闻上传并发布,仅代表该作者或机构观点,不代表澎湃新闻的观点或立场,澎湃新闻仅提供信息发布平台。申请澎湃号请用电脑访问http://renzheng.thepaper.cn。





- 报料热线: 021-962866
- 报料邮箱: news@thepaper.cn
互联网新闻信息服务许可证:31120170006
增值电信业务经营许可证:沪B2-2017116
© 2014-2026 上海东方报业有限公司




