- +1
一直学习效果更好?最新研究实锤:学习间隔拉长10倍,速度反而快10倍!
在这个考试内卷的时代,我们似乎陷入了一种"勤奋迷信":单词要一口气背完,真题要通宵刷透,连健身都要"每天打卡不间断"。从小到大,"勤能补拙"、"熟能生巧"的信条深深刻在骨子里——重复次数越多,掌握得越牢,对吧?
但假如我告诉你,把两次学习之间的间隔拉长10倍,只用十分之一的"刷题量",就能达到同样的学习效果,而且总用时一模一样,你会不会觉得这是天方夜谭?更玄乎的是,这背后控制一切的,居然不是意志力,而是大脑里一套自动调节的"后台算法"。
加州大学旧金山分校(UCSF)Namboodiri 团队最近在《Nature Neuroscience》发表的研究,就用一群小鼠的"课表实验",探索了这个反常识的结论。他们发现,无论是行为学习还是大脑深处的多巴胺信号,学习速率都与奖励(或惩罚)之间的间隔时长严格成正比。说白了:歇一歇,单次学习的效率越高,总量算下来居然丝毫不差。
给小鼠开"间隔课表"
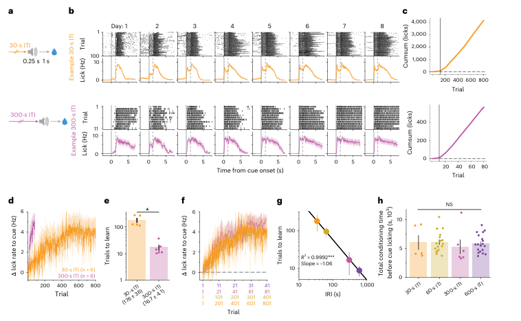
为了测试"学习密度"到底怎么影响效率,研究团队给小鼠设计了一套 head-fixed(头部固定)的" Pavlovian 条件反射课程"——听到声音提示(CS)后,等待1秒就能喝到一口蔗糖水。这就像给学生上课:铃声=开始答题,答完马上发糖。
关键变量在于"课间休息"(inter-trial interval, ITI)的长度。研究者设置了两组:
密集组(60秒组):每天上50节课,课间休息平均60秒,像极了中国高中生的课间;
长间隔组(600秒组):每天只上6节课,但课间休息拉长到600秒(10分钟),总课时和密集班一样都是约1小时。
两组小鼠听到的铃声、喝到的糖水、甚至总的学习时间预算,全都一模一样。唯一的区别就是:密集班是"连轴转",长间隔组是"上一课,歇很久"。

图1:试验间隔拉长10倍使学习所需试验次数减少10倍,但总学习时间保持不变
反直觉的发现:10倍间隔=10倍效率
按照常识,密集班每天多练44次,应该学得更快、更稳。然而数据一出来,研究团队自己都惊了。
长间隔组的小鼠仅用 8.8次试验(平均)就学会了对铃声产生预期舔水行为,而密集组需要 94次试验。整整10倍的差距!如果把课间休息从60秒增加到300秒(5倍),学习所需的试验次数也精准地下降为原来的五分之一(16.7次 vs 176次)。
更不可思议的是,把两组的学习曲线按"总学习时间"(而非试验次数)对齐时,它们几乎完全重合。这意味着:长间隔组删掉的那些"多余练习",对最终掌握知识毫无贡献。总用时约 5800秒(约1.6小时),两组小鼠都达到了同样的熟练度。
论文通讯作者 Vijay Mohan K Namboodiri 指出:"这彻底挑战了'练习造就完美'的直觉。在简单的联想学习中,关键变量不是练习次数,而是每次练习之间的时间尺度。"

图2:多巴胺能学习同样遵循间隔比例缩放规律,且先于行为出现
多巴胺的"点赞"也遵循同一套算法
行为数据已经够反常识了,大脑内部的信号更让人开脑洞。研究团队用光纤光度法(fiber photometry)实时记录了伏隔核(nucleus accumbens core)的多巴胺释放——这是大脑的"奖励预测误差"(reward prediction error)信号,相当于给学习过程"点赞"的反馈机制。
结果发现,多巴胺能学习(dopaminergic learning)也严格遵循"比例缩放"规律:长间隔组的多巴胺信号仅需 3.6次试验就能建立起对提示音的响应,而密集组需要 36次试验。同样是10倍差距,而且多巴胺信号总是比行为反应早出现约5-60次试验(取决于间隔长度),像是在后台提前完成了学习。
更有趣的是,在惩罚学习(声音-电击配对)中,把间隔从45秒拉长到135秒(3倍),习得冻结反应(freezing)所需的试验次数也精准地缩减为三分之一。这说明这套"时间缩放算法"通用于奖赏和厌恶学习,是大脑的基础配置。

图3:学习速率与奖励间隔(IRI)呈严格的反比关系,总学习时间恒定于约5800秒
效率的背后:间隔才是关键
为了确认到底是"刺激间隔"(ICI)还是"奖励间隔"(IRI)在起作用,研究者他们给密集组(60秒间隔)改成了50%的奖励概率——也就是说,有一半的铃声后面不给水,但提示音照样每隔60秒响一次。这相当于把"真实奖励间隔"(IRI)拉长到了约120秒,而"提示音间隔"(ICI)保持60秒不变。
结果如何?小鼠仅用 45次有奖励的试验就学会了,几乎是原来94次的一半,完美匹配"奖励间隔翻倍,学习速率翻倍"的预测,而非"提示音间隔不变,学习速率不变"。
甚至在极端的10%奖励概率下(相当于把奖励间隔拉长10倍),多巴胺学习信号依然在用约5次奖励就建立起来,与长间隔班的效率相当。这证明:真正控制学习速度的,是两次"实际获得奖励"之间的时间空档,而非你重复提示的次数。

图4:极端间隔(3,600秒,每天2次试验)打破严格比例缩放但仍保持高效学习
大脑后台的"因果分析器"
为什么间隔越长,单次学习效率越高?传统的时序差分强化学习(TDRL)模型完全无法解释这个现象——它预测学习速率应该与试验次数挂钩,而非时间间隔。
研究团队提出的 ANCCR(Adjusted Net Contingency of Causal Relations)模型给出了一个贝叶斯解释:大脑并非在每次试验时被动接收信息,而是在每次获得奖励时,回溯性地分析"刚才那个提示是否经常出现在奖励之前"。间隔越长,大脑积累的"历史数据窗口"就越大,每次更新关联强度时就能更准确地计算因果概率。
就像侦探破案:如果案发后马上问话(短间隔),每次证词都很新鲜但样本少;如果间隔很久再问(长间隔),虽然问的次数少,但每次都能综合更多背景线索,反而更快锁定真凶。ANCCR 模型成功预测了这种比例缩放关系,而传统的 TDRL 和 SOP 模型在对比中全军覆没。

图5:只有回顾性因果学习模型(ANCCR)能解释学习速率的比例缩放现象
别熬夜了,去"间隔休息"一下
所以,这项研究到底给我们这些备考党、考证族什么启示?
首先,通宵刷50道题的效果,可能远不如分5天、每天专注做6道题,且每道题之间留出足够长的"放空时间"。
其次,这解释了为什么"睡一觉起来会做题"(梦里开窍)——REM睡眠天然提供了极长的信息处理间隔,让大脑的后台算法(类似 ANCCR 的机制)能充分整理白天的线索。刻意在睡前看一道难题,然后放空大脑,可能比通宵钻研更有效。
当然,这项研究也有局限:样本量相对较小(每组6-19只小鼠),且主要测试的是简单联想学习,复杂技能(如乐器、运动)是否完全适用还需验证。但无论如何,它给我们提供了一个视角:有时候,慢才是快,少即是多。
参考文献:
https://www.nature.com/articles/s41593-026-02206-2
Burke, D.A., Taylor, A., Jeong, H. et al.Duration between rewards controls the rate of behavioral and dopaminergic learning. Nat Neurosci(2026). https://doi.org/10.1038/s41593-026-02206-2
原标题:《一直学习效果更好?最新研究实锤:学习间隔拉长10倍,速度反而快10倍!》
本文为澎湃号作者或机构在澎湃新闻上传并发布,仅代表该作者或机构观点,不代表澎湃新闻的观点或立场,澎湃新闻仅提供信息发布平台。申请澎湃号请用电脑访问http://renzheng.thepaper.cn。





- 报料热线: 021-962866
- 报料邮箱: news@thepaper.cn
互联网新闻信息服务许可证:31120170006
增值电信业务经营许可证:沪B2-2017116
© 2014-2026 上海东方报业有限公司




