- +1
Science | 长期用脑过度,大脑真的会“变笨”?美国科学家揭示压力介导认知损伤的新机制
你是否注意到,那些经常熬夜、承受巨大压力且神经紧绷的人,往往记忆力很差,思维似乎停滞不前、无法正常运转?这种看似“累傻了”的状态并非仅仅是简单的疲劳,而是由于持续的高压在大脑分子层面上发生的真正变化。
最近发表在《Science》杂志上的一项开创性研究终于揭示了长期高压如何破坏记忆的潜在机制,并且还找到了一种逆转这种影响的方法。

2026年4月2日, 美国贝勒医学院 / Altos Labs的Mauro Costa-Mattioli教授团队在国际顶刊《Science》上发表的研究《Harnessing viral strategies to reverse cognitive dysfunction through the integrated stress response》,解开了这个谜团。
本研究构建携带人类致病突变的 PPP1R15B 小鼠模型,证实持续激活整合应激反应(The integrated stress response, ISR)会直接导致记忆与突触可塑性受损;发现非洲猪瘟病毒蛋白 DP71L 是强效广谱 ISR 抑制剂,可通过重置 ISR 逆转唐氏综合征、阿尔茨海默病、衰老相关的认知缺陷,还能增强健康小鼠的长期记忆,为认知障碍治疗提供全新病毒来源策略。

核心致病机制:ISR 持续激活直接导致认知损伤
首先,ISR到底是什么呢?你可以把它理解成细胞遇到危险时的紧急自保系统。细胞一旦碰到缺氧、营养不够、病毒感染、内质网压力、DNA 损伤等各种危险情况,就会启动 ISR 通路。暂停大部分蛋白合成,专门合成少数关键蛋白。
研究者使用CRISPR基因编辑制造了携带人类PPP1R15B致病突变(R658C)的小鼠,这个突变让ISR通路一直处于开启状态。结果显示,大脑整体蛋白合成显著减少,长期记忆受损,海马体长时程增强(LTP,记忆的细胞基础)显著下降。当把突变鼠与eIF2α磷酸化缺陷鼠杂交后,ISR恢复正常,记忆与突触缺陷完全被挽救。
因此,人类PPP1R15B致病突变后ISR持续激活,蛋白合成下降,记忆就差了。

分子重编程:持续 ISR 改变大脑翻译谱且无负反馈
接下来,研究者使用核糖体测序和转录组测序分析发现,持续ISR让大脑上千种mRNA的翻译效率改变,ATF4(ISR 核心效应因子)及其靶基因显著上调。急性ISR会启动负反馈机制(通过PPP1R15A)把通路关掉;但持续ISR完全不触发这个反馈,导致通路一直在激活态。
也就是说,大脑长期处于 ISR 压力状态时,自我修复开关失效,细胞陷入异常翻译模式,最终损伤记忆。

病毒神器DP71L:超高效 ISR 抑制剂
然后,研究者从391种同源蛋白中,锁定了非洲猪瘟病毒蛋白DP71L。它只含PP1和eIF2结合基序,是最小的ISR抑制因子。细胞实验显示,DP71L能抑制所有四类ISR激酶激活的通路,是广谱抑制剂。冷冻电镜解析结构发现,DP71L的连接区通过盐桥更强结合PP1,活性远超人类同源蛋白。
因此,非洲猪瘟病毒蛋白DP71L比人体自身蛋白更会关掉ISR。

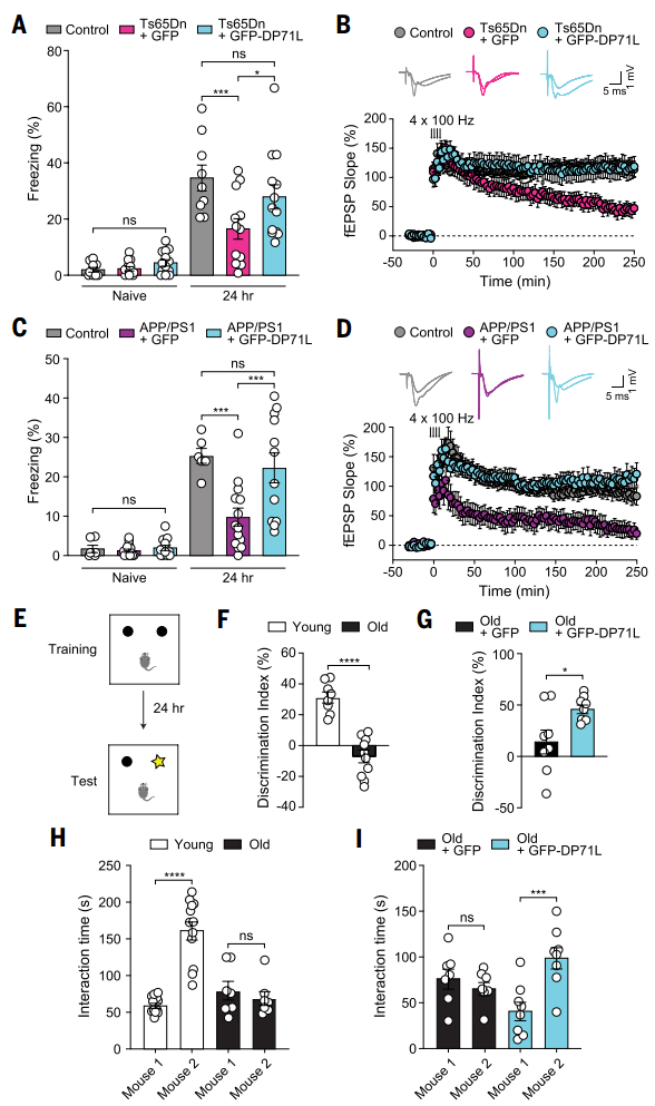
治疗突破:DP71L 逆转多种认知障碍
最后,团队使用AAV 病毒递送DP71L 到小鼠脑内,在三种模型中验证了其疗效,结果显示:
唐氏综合征模型:记忆与 LTP 缺陷完全恢复;
阿尔茨海默病 APP/PS1 模型:认知与突触功能修复;
老年小鼠:物体识别、社交新奇性缺陷被挽救。
更令人惊喜的是,DP71L 还能提升健康小鼠的弱刺激记忆与突触可塑性,且效果强于临床在研药物 ISRIB。
也就是说,DP71L不仅能修复疾病模型的认知缺陷,还能增强健康个体的记忆。

全文总结
本研究通过构建人类致病突变小鼠模型,明确持续 ISR 激活是多种认知障碍的核心驱动因素;揭示病毒蛋白 DP71L 凭借独特结构成为强效广谱 ISR 抑制剂,可重置大脑应激状态、恢复蛋白合成与突触功能,成功逆转唐氏综合征、阿尔茨海默病、衰老导致的认知缺陷,还能增强健康个体记忆,为认知障碍治疗开辟了全新方向。

小编寄语:
这项研究让我们对病毒有了全新的认识。通常我们认为病毒是恶魔,但在这项研究中,病毒蛋白却成了拯救大脑的天使。
这不仅是阿尔茨海默病、唐氏综合征患者的福音,也提示未来也许有一天,我们可以通过调节大脑的压力开关,来对抗衰老带来的记忆衰退,甚至让普通人变得更聪明。
虽然目前还在动物实验阶段,但DP71L的发现无疑为我们打开了一扇通往认知增强世界的大门。这或许就是科学最迷人的地方,在最意想不到的地方(猪瘟病毒),找到了解决人类最大难题(认知障碍)的钥匙。

原文链接:
https://www.science.org/doi/10.1126/science.aea8782
原标题:《Science | 长期用脑过度,大脑真的会“变笨”?美国科学家揭示压力介导认知损伤的新机制》
本文为澎湃号作者或机构在澎湃新闻上传并发布,仅代表该作者或机构观点,不代表澎湃新闻的观点或立场,澎湃新闻仅提供信息发布平台。申请澎湃号请用电脑访问http://renzheng.thepaper.cn。





- 报料热线: 021-962866
- 报料邮箱: news@thepaper.cn
互联网新闻信息服务许可证:31120170006
增值电信业务经营许可证:沪B2-2017116
© 2014-2026 上海东方报业有限公司




