- +1
Nature:你的基因,决定GLP-1减肥药的效果和副作用?发现影响减重及副作用的遗传预测因子
撰文丨王聪
编辑丨王多鱼
排版丨水成文
在全世界范围内,超重和肥胖的发病率正在快速增长中,这会增加 2 型糖尿病(T2D)、心血管疾病甚至癌症等多种健康问题的风险。长期以来,对于肥胖患者的治疗策略有限,主要基于中饮食和运动等生活方式干预上。
直到胰高血糖素样肽-1(GLP-1)受体激动剂的出现,包括诺和诺德开发的司美格鲁肽和礼来开发的替尔泊肽,彻底改变了超重和肥胖的临床管理方式。然而,对于使用者而言,同样用药,有人减重效果显著,有人却收效甚微,甚至还有人被恶心、呕吐等副作用所困扰而不得不停药。
2026 年 4 月 8 日,23andMe 公司的研究人员在国际顶尖学术期刊 Nature 上发表了题为:Genetic predictors of GLP1 receptor agonist weight loss and side effects 的研究论文。
该研究通过对近 2.8 万使用 GLP-1 类药物(包括司美格鲁肽和替尔泊肽)的人群进行基因分析,首次发现了直接影响药物减重效果和副作用的遗传预测因子。

对于使用 GLP-1 受体激动剂的患者,体重减轻的程度存在很大差异。例如,在一项司美格鲁肽疗效的研究中,所有患者平均减重 10.2%,但有 4.9% 的患者减重超过 25%,还有 32.2% 的患者减重不足 5% 或甚至出现体重增加。此外,患者的对于治疗相关副作用同样存在很大差异。确定能够预测个体对 GLP-1 类药物反应的因素,可能有助于指导治疗策略,包括药物的选择、剂量以及剂量递增的速度。
为了探究 GLP-1 类药物减重效果和副作用的异质性的遗传基础,研究团队对 27885 名接受 GLP-1 受体激动剂治疗的患者进行了一项关于自述体重减轻和治疗相关副作用的全基因组关联研究(GWAS)。
所有参与者在开始使用 GLP-1 类药物治疗前报告的体重指数(BMI)中位数为 35.1 kg/m2,96.8% 的参与者在基线时 BMI 至少为 25。参与者报告使用 GLP-1 类药物的中位时间为 8.3 个月。在接受 GLP-1 类药物治疗后,参与者报告的 BMI 中位数下降了 4.1 kg/m2(体重减轻了 11.3 千克),相当于体重减轻了 11.7%。参与者使用替尔泊肽和 司美格鲁肽的治疗时间相似(分别为 8.1 个月和 8.4 个月),但使用替尔泊肽的参与者的 BMI 下降幅度大于使用司美格鲁肽的参与者(分别下降了 4.75 kg/m2 和 3.71 kg/m2)。
核心发现一:与减重效果相关的基因变异
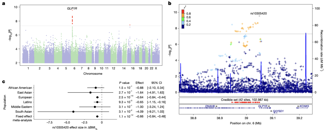
研究团队在 GLP1R 基因(正是司美格鲁肽等 GLP-1 类药物的作用靶点)上,找到了一个关键的错义变异(rs10305420)。这个变异就像一个“开关”:
携带者效果更好:携带这个变异的效应等位基因“T”的人,使用 GLP-1 类药物后,平均能多减重 0.76 公斤。
效果是累加的:这个基因变异的作用方式是“加性”的,意味着如果你从父母双方都遗传到了这个“增效”等位基因,能够多减重 1.5 公斤。
跨人群验证:虽然该基因变异在欧洲人群中更常见(频率约 40%),但在其他人群(例如拉丁裔、非洲裔等)中,其增加疗效的趋势也是一致的。

简单来说,你的 GLP1R 基因型,在一定程度上预先设定了你对 GLP-1 类药物的减肥反应强度。
核心发现二:与副作用风险相关的基因变异
除了疗效,研究团队还锁定了副作用的遗传根源:
1、GLP1R 基因区域的变异,与使用 GLP-1 类药物后出现恶心和呕吐的风险普遍相关;
2、更关键的是,在使用替尔泊肽(GLP-1 受体和 GIP 受体双重激动剂)的人群中,GIPR 基因的一个特定错义变异(rs1800437)与呕吐风险显著相关,携带风险等位基因“C”的人,出现呕吐的概率更高。
3、如果一个人同时在 GLP1R 和 GIPR 两个位点都携带风险等位基因,那么他使用替尔泊肽后出现呕吐的风险比普通人高出约 14.8 倍。

这解释了为什么同为 GLP-1 类药物,不同人、甚至使用不同药物(单靶点 vs 双靶点)时,副作用差异巨大。
总的来说,该报告了一项关于 GLP-1 类药物治疗反应的大规模全基因组关联研究(GWAS),并发现编码司美格鲁肽和替尔泊肽治疗靶点的 GLP1R 基因中存在一个错义变异,该变异与更好的减重效果有关。此外,GLP1R 和 GIPR 相关变异还与 GLP-1 类药物相关的副作用恶心和呕吐有关。这意味着,未来在使用 GLP-1 类药物前,可以通过简单的基因检测来评估用药后的可能效果和副作用风险,从而选择更适合药物种类、起始剂量和剂量递增速度,实现更安全、更有效的真正的“个性化减肥”。
了解 GLP-1 类药物治疗反应的遗传基础具有重要的临床意义。GLP-1 类药物在减重和副作用方面存在较大的个体差异,这两者可能有关联(即恶心感更强烈的人可能减重更多)。发现可靠的治疗反应预测指标,能够从一开始就预测出一个人可能的治疗过程,从而为通过临床实施表型和基因型相结合的预测模型实现精准医疗铺平道路。
值得一提的是,Nature 期刊同期发表了题为:Genetics reveal why people respond differently to GLP-1 weight-loss drugs 的观点文章,文章指出,这项研究从遗传学水平揭示了人们对 GLP-1 类药物的反应各不相同,编码 GLP-1 类药物作用靶点的 GLP1R 和 GIPR 基因变异,为这些药物反应差异以及哪些人可能面临不良反应提供了见解。

论文链接:
https://www.nature.com/articles/s41586-026-10330-z
原标题:《Nature:你的基因,决定GLP-1减肥药的效果和副作用?发现影响减重及副作用的遗传预测因子》
本文为澎湃号作者或机构在澎湃新闻上传并发布,仅代表该作者或机构观点,不代表澎湃新闻的观点或立场,澎湃新闻仅提供信息发布平台。申请澎湃号请用电脑访问http://renzheng.thepaper.cn。





- 报料热线: 021-962866
- 报料邮箱: news@thepaper.cn
互联网新闻信息服务许可证:31120170006
增值电信业务经营许可证:沪B2-2017116
© 2014-2026 上海东方报业有限公司




