- +1
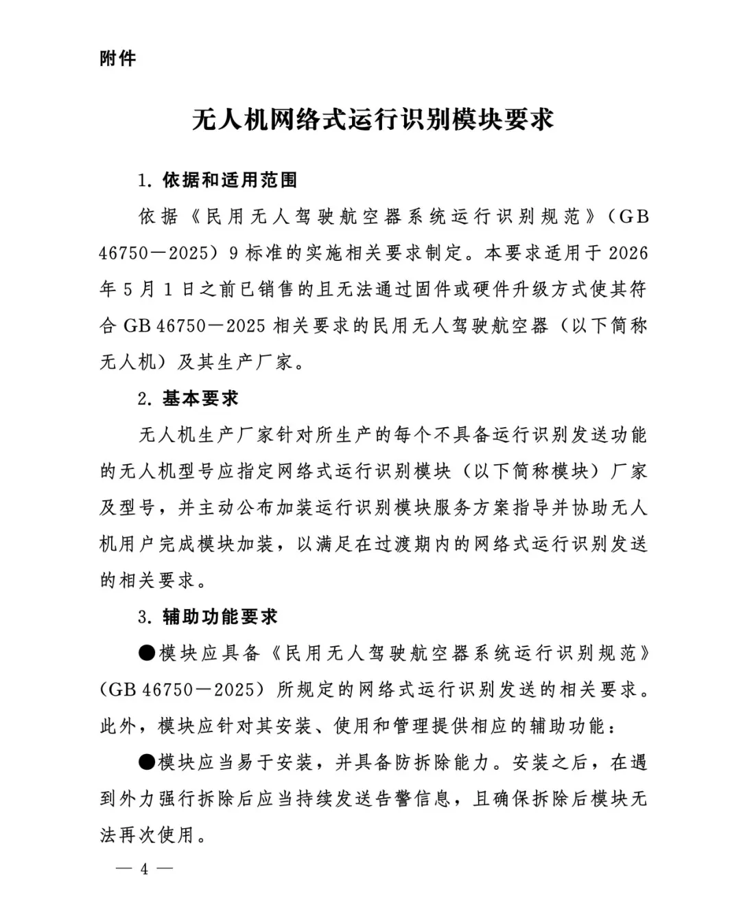
无人机新规解读,5月1日起实施!
2026年5月1日起,全国将正式实施两项无人机强制性国家标准:《民用无人驾驶航空器实名登记和激活要求》(GB 46749-2025)与《民用无人驾驶航空器系统运行识别规范》(GB 46750-2025)。这是无人机安全监管的全面升级,核心是全量实名、全程识别、实时报备,从源头和飞行全流程实现一机一码、全程可管、可追溯。
一、【一句话直击】事关每一位飞友的核心硬约束
新规将于2026年5月1日正式实施,最核心的变化就是:无人机必须“实名入网”且“全程可被看见”。
简单说就是:不登记激活无法起飞,识别设备坏了飞不了,飞行数据必须留痕。
二、【行动指南】普通飞友该怎么做?
(一)立刻补登,按时限过坎
新机:5月1日后购买,起飞前必须在UOM平台完成实名登记并激活,否则电机锁死。
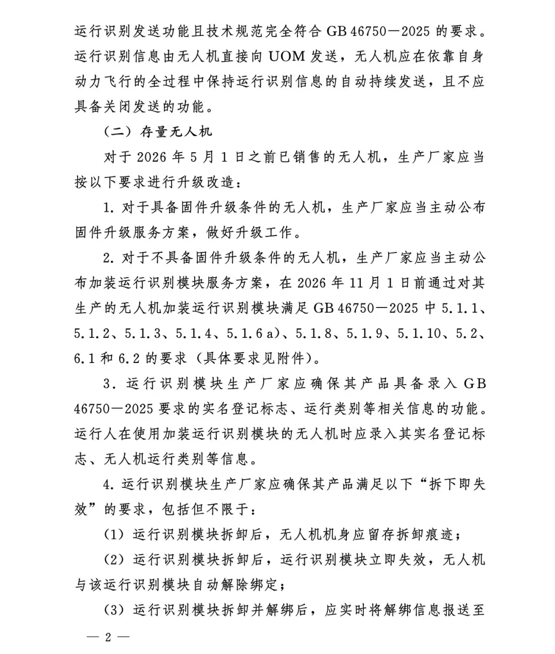
老机:5月1日前已购买的存量机,必须在2027年6月1日前完成补登记与激活,逾期将被限制飞行。
(二)自查设备,确保双识别。
检查你的无人机是否具备广播式(ADS-B)和网络式(直连UOM)双重识别功能。飞行中严禁屏蔽信号、篡改数据,一旦模块失效,飞机会立即告警并自动悬停或返航。
(三)严守底线,规范飞行。
不在机场、军事区、商圈等人流密集区飞行。自觉保留滚动存储的120小时飞行日志,配合平台全程数据留痕。
三、【专业公告】政策细则与法律依据
(一)政策依据
本内容依据国家标准GB/T 46761-2025《民用无人驾驶航空器实名登记和激活要求》 及GB/T 46750-2025《民用无人驾驶航空器系统运行识别规范》,旨在构建全链条、可追溯、法治化的低空管理体系。
(二)核心管理规范
1.实名登记机制(解决“谁能飞”)全覆盖。适用范围包含所有民用无人机。
强强制:必须在民用无人驾驶航空器综合管理平台(UOM,uas.caac.gov.cn)完成实名登记。登记信息包括身份信息、产品型号、序列号及飞行用途;硬门槛:未完成激活或取消激活的无人机,系统将锁定电机,严禁起飞。
2.运行识别规范(解决“谁在飞、在哪飞”)-双轨识别。强制同时具备广播式(对外广播)和网络式(直连UOM平台)识别能力。
实时上报:飞行过程中,每秒至少上报一次身份、位置、高度、速度及状态数据。
不可干预:数据上传必须直连平台,不经第三方中转,且无法手动关闭、屏蔽或篡改。
故障处置:起飞前识别模块故障的,禁止起飞;飞行中故障的,自动触发告警并执行悬停、返航或降落程序。
数据留痕:须滚动存储不少于120飞行小时的识别日志,禁止手动删除。
(三)法律责任提示
违反本规定,未按要求进行实名登记、激活或运行识别的,公安机关将依据《无人驾驶航空器飞行管理暂行条例》及相关法律法规,予以处罚;造成严重后果、构成违法犯罪的,依法追究刑事责任。
原标题:《无人机新规解读,5月1日起实施!》
本文为澎湃号作者或机构在澎湃新闻上传并发布,仅代表该作者或机构观点,不代表澎湃新闻的观点或立场,澎湃新闻仅提供信息发布平台。申请澎湃号请用电脑访问http://renzheng.thepaper.cn。





- 报料热线: 021-962866
- 报料邮箱: news@thepaper.cn
互联网新闻信息服务许可证:31120170006
增值电信业务经营许可证:沪B2-2017116
© 2014-2026 上海东方报业有限公司




