- +1
肠-脑轴新视角:为什么吃高纤维食物能减肥? 韩国团队揭示丁酸通过AgRP神经元纤毛改善代谢的新机制
为什么多吃粗粮、蔬菜总被说能控制食欲、不容易长胖?为什么肠道健康和体重、血糖总是绑在一起?
我们吃进去的膳食纤维,会被肠道细菌分解成一种叫丁酸的物质,它可以进入大脑,直接管着我们想不想吃、吃多少、血糖稳不稳。
这篇研究就告诉我们,肠道里的丁酸,到底是怎么通过大脑调控身体代谢的?

2026年4月9日,韩国延世大学Ki Woo Kim教授团队在《Nature Communications》发表重磅研究《 Primary cilia in the hypothalamic AgRP neurons mediate metabolic effects of butyrate 》,揭开了高纤维饮食减肥的终极秘密。
本研究发现,肠道菌群代谢产生的短链脂肪酸丁酸,可通过抑制组蛋白去乙酰化酶促进下丘脑弓状核 AgRP 神经元初级纤毛生成,进而抑制该神经元活性、减少摄食并改善血糖稳态;破坏下丘脑整体或 AgRP 神经元初级纤毛会完全抵消丁酸的代谢益处,证实 AgRP 神经元初级纤毛是介导丁酸代谢效应的核心结构。

丁酸中枢给药,小鼠就瘦了
研究者直接向小鼠下丘脑注射丁酸,观察代谢变化。结果显示,高脂饮食小鼠的体重、脂肪量显著下降;摄食减少,但能量消耗和活动量没变化,说明丁酸只靠让你少吃来减肥,不靠让你多动;葡萄糖耐受与胰岛素敏感性提升。分子层面,丁酸下调了促食欲基因Npy、Agrp的表达,增强下丘脑瘦素 - STAT3 信号,提升瘦素敏感性。
因此,丁酸直接作用于大脑,靠抑制食欲实现减重控糖。

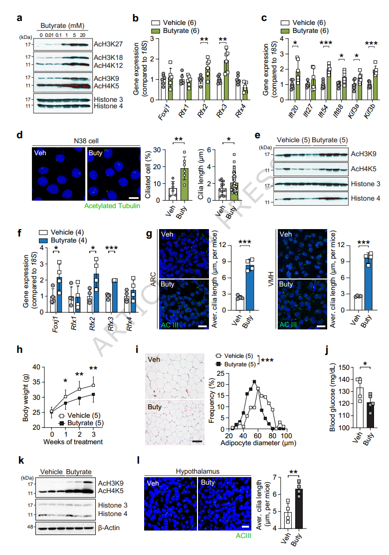
丁酸促进下丘脑初级纤毛生长
初级纤毛(Primary Cilia)是细胞表面的微小信号天线,参与代谢调控。
体外细胞实验发现,丁酸通过抑制组蛋白去乙酰化酶(HDAC),提升组蛋白乙酰化水平,上调纤毛生成相关基因,让下丘脑细胞的纤毛更长、更多。小鼠口服或腹腔注射丁酸后,下丘脑弓状核、腹内侧核的纤毛明显伸长,同时体重、血糖、脂肪肥大均改善。
因此,丁酸促进下丘脑初级纤毛生长,这是它发挥代谢作用的关键步骤。

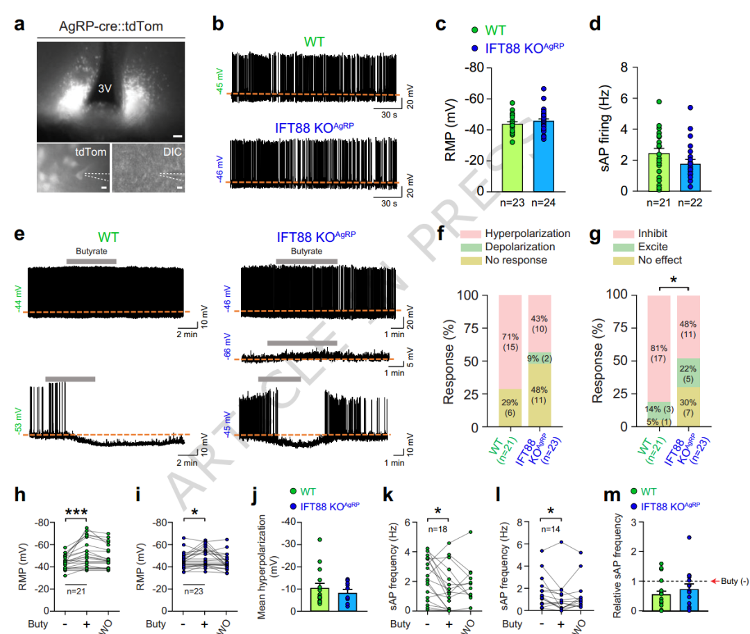
下丘脑纤毛缺失会抵消丁酸作用
研究者通过病毒敲除小鼠下丘脑的整体纤毛,再喂食丁酸,结果丁酸的减重、控糖、抑食欲效果完全消失。进一步用基因敲除小鼠分别敲除不同神经元的纤毛,发现敲除SF-1神经元(腹内侧核)纤毛不影响丁酸效果;敲除AgRP神经元纤毛后丁酸所有代谢益处彻底失效
因此,丁酸促代谢作用只依赖AgRP神经元的纤毛,和其他下丘脑神经元无关。

丁酸靠纤毛抑制 AgRP 神经元活性
AgRP神经元是大脑的饥饿开关,它们活跃时,你就想吃东西。
采用全细胞膜片钳电生理记录检测发现,丁酸可使正常 AgRP 神经元发生超极化、放电频率降低,产生显著抑制效应;敲除该神经元初级纤毛后,丁酸的抑制作用大幅减弱。机制上,丁酸通过初级纤毛增强AgRP 神经元的抑制性突触传递,对兴奋性突触传递无明显影响。
也就是说,初级纤毛是丁酸抑制AgRP 神经元的必需结构,缺失纤毛则丁酸无法发挥抑制食欲的作用。

全文总结
本研究证实肠道菌群代谢物丁酸可经外周或中枢途径,抑制 HDAC 并促进下丘脑 AgRP 神经元初级纤毛生成,进而抑制该神经元活性、减少摄食、改善血糖与体重;而下丘脑或 AgRP 神经元纤毛缺失,会完全阻断丁酸的代谢益处,明确了 AgRP 神经元初级纤毛是介导丁酸中枢代谢效应的关键靶点。
小编寄语:
看完这项研究,我们终于明白了多吃纤维能减肥的科学原理。
现代饮食的精加工食物,因为缺乏纤维,肠道菌群产不出丁酸,大脑神经元的初级纤毛因为长期缺乏维护而萎缩、变短。于是饱腹信号传不进大脑,我们永远处于一种假性饥饿状态,疯狂摄入热量。
所以,多吃一口粗粮、蔬菜,不仅是喂饱肚子,更是在喂养你的肠道菌群,让它们生产出丁酸,去修复大脑里能让你抑制食欲的初级纤毛。
这或许就是古人说的:粗茶淡饭,最养人。

原文链接:
https://doi.org/10.1038/s41467-026-71745-w
原标题:《肠-脑轴新视角:为什么吃高纤维食物能减肥? 韩国团队揭示丁酸通过AgRP神经元纤毛改善代谢的新机制》
本文为澎湃号作者或机构在澎湃新闻上传并发布,仅代表该作者或机构观点,不代表澎湃新闻的观点或立场,澎湃新闻仅提供信息发布平台。申请澎湃号请用电脑访问http://renzheng.thepaper.cn。





- 报料热线: 021-962866
- 报料邮箱: news@thepaper.cn
互联网新闻信息服务许可证:31120170006
增值电信业务经营许可证:沪B2-2017116
© 2014-2026 上海东方报业有限公司




