- +1
为什么焦虑时会难以集中精神?哥本哈根大学团队揭示注意力调控核心机制
在我们的日常生活中,我们平时专注看书、听课、分辨重要信息时,我们的大脑都需要高度集中的注意力。一旦注意力不稳,就容易走神、出错、反应变慢。那么就有一个令人好奇的事:到底是什么在控制我们的专注度?

2026年4月8日,哥本哈根大学Ulrik Gether研究团队在《Neuropsychopharmacology》发表题为:“Visual attention is linked to temporally structured noradrenaline release in the medial prefrontal cortex”的研究工作。
核心聚焦:该研究通过高精度去甲肾上腺素传感器进行研究发现:内侧前额叶皮层(mPFC)会出现与精准注意力高度匹配的“双峰式”去甲肾上腺素快速释放,我们只有在做出正确、获奖赏的反应时出现这种情况;如果人为干扰这一动态释放会直接破坏注意力表现。也就是说,去甲肾上腺素依靠精准、快速的动态波动,但并不是单纯浓度高低来强化对奖赏相关刺激的警觉与注意力。

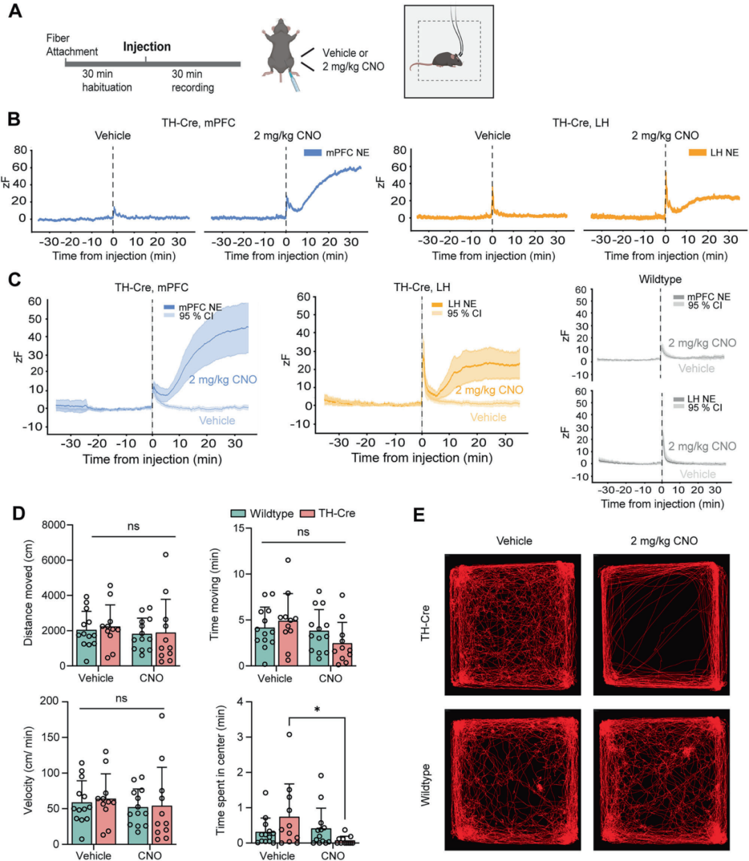
去甲肾上腺素升高是否影响小鼠行为
小鼠在适应旷场时,内侧前额叶皮层和外侧下丘脑的去甲肾上腺素荧光信号稳定。注射 CNO 后,去甲肾上腺素信号持续升高;注射溶剂或 CNO 时出现的短暂峰值,属于注射应激反应。只有激活 DREADD 的小鼠,信号会持续上升;野生型小鼠和溶剂组则很快回到基线。因为脑区、光纤位置、组织存在细微差异,无法精确对比不同小鼠/脑区的信号强度。
行为上,两组小鼠活动距离、时间、速度都差不多,说明 CNO 不影响基本运动能力。但处理组小鼠在旷场中心待得更少,提示去甲肾上腺素升高会让小鼠更焦虑,但未严重影响活动。

任务学习中,去甲肾上腺素的动态变化如何?
作者同步记录小鼠做注意力任务时内侧前额叶皮层与下丘脑外侧区的去甲肾上腺素信号,发现:小鼠刚学任务时,正确反应已伴随去甲肾上腺素上升;熟练后形成清晰双峰信号,分别对应正确反应与获得奖励。
任务难度提升、需要分辨目标/非目标时,初期信号杂乱,熟练后又恢复稳定双峰,说明信号随学习与确定性逐渐规整。下丘脑外侧区也有类似变化,但信号更分散、没有清晰双峰。
只有正确获奖的行为会触发这种特征双峰;遗漏、拒斥、错误反应均无此清晰模式。
信号在图像出现后立刻上升,说明去甲肾上腺素直接参与刺激判断与动作准备。

激活蓝斑会破坏去甲肾上腺素的精准信号吗?
作者用化学遗传学手段激活蓝斑,观察去甲肾上腺素升高如何影响注意力任务中的信号模式。注射溶剂后,小鼠内侧前额叶皮层仍保留正确反应对应的双峰去甲肾上腺素特征,只是回落变缓。
注射 CNO(激活蓝斑)后:早期阶段,特征还能辨认;晚期药效达到最强时,去甲肾上腺素的双峰结构被剂量依赖性破坏,高剂量下几乎完全消失。
下丘脑外侧区也出现类似的钝化、模糊。
也就是说:过度升高的去甲肾上腺素,会直接毁掉与精准注意力相关的特异性信号。
研究意义
这项研究证明:由蓝斑释放、作用于内侧前额叶与外侧下丘脑的去甲肾上腺素,并不是简单升高或降低,而是以精准、快速、和注意力同步的动态信号来调控行为。亚秒级的去甲肾上腺素波动,对维持正常注意力至关重要。这一发现为理解多动症、抑郁症等疾病中的认知损伤提供了新依据,也为未来药物干预指明了方向。
文章来源:
https://doi.org/10.1038/s41386-026-02404-3
小编的话:
你有没有过这样的时刻:想专心做一件事,思绪却总是不由自主地飘走?或者,恰好相反,全身心投入其中,效率高得自己都惊讶?
科学家发现,这很可能与你大脑中一种叫“去甲肾上腺素”的化学物质动态舞蹈有关。它不是简单地越多越好,而是需要在正确的时间,以精确的节奏释放。适度的挑战和压力能促成这种美妙的波动,让你进入心流;而持续过载的压力,则会打乱节拍,让你心神涣散。
所以,当你下次发现自己难以专注时,也许可以对自己说:别急,可能是我大脑里的“专注开关”需要一点温柔的校准。

原标题:《为什么焦虑时会难以集中精神?哥本哈根大学团队揭示注意力调控核心机制》
本文为澎湃号作者或机构在澎湃新闻上传并发布,仅代表该作者或机构观点,不代表澎湃新闻的观点或立场,澎湃新闻仅提供信息发布平台。申请澎湃号请用电脑访问http://renzheng.thepaper.cn。





- 报料热线: 021-962866
- 报料邮箱: news@thepaper.cn
互联网新闻信息服务许可证:31120170006
增值电信业务经营许可证:沪B2-2017116
© 2014-2026 上海东方报业有限公司




