- +1
癫痫为什么会扩散?青岛大学孙妍萍/王颖团队揭示癫痫发作与扩散的关键机制
颞叶癫痫突发猝不及防,发作时肢体抽搐、意识模糊,高发且易困扰青少年等人群,严重影响患者及家人生活。临床诊疗困境突出,误诊、耐药、手术风险高,难治性患者病情反复,成为神经科亟待破解的痛点。
其核心是脑内神经环路失衡,过往研究忽视丘脑作用,而丘脑谷氨酸能神经元过度兴奋正是癫痫发作与泛化的关键诱因,但目前无靶向该神经元的干预方案。

基于此,2026年4月10日,青岛大学孙妍萍、王颖研究团队在《Cell Reports》杂志发表了“Thalamic glutamatergic neurons regulate seizure onset and generalization in temporal lobe epilepsy”揭示了丘脑谷氨酸能神经元调控颞叶癫痫的发作起始与泛化。

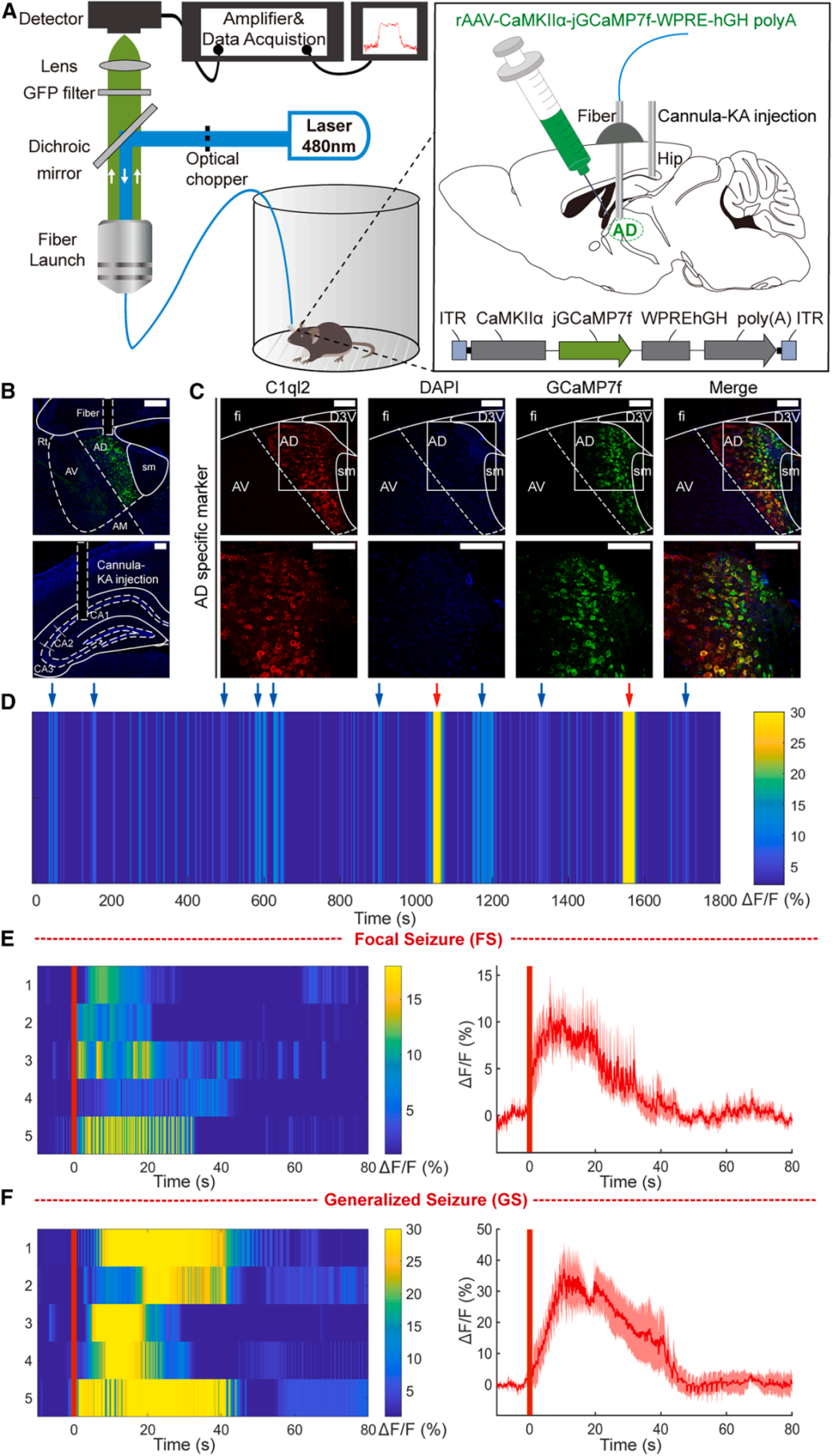
颞叶癫痫(TLE)是成人最常见的癫痫类型,丘脑前核(ANT)作为癫痫网络的关键“中转站”,其亚区丘脑前背侧核(AD)内的谷氨酸能神经元在癫痫发作中扮演“帮凶”角色。研究发现,这些神经元在海马体癫痫发作期间被激活,抑制它们可减轻癫痫发作的起始与泛化,而激活则会诱发癫痫。通过神经环路追踪技术,作者进一步揭示AD通过投射到下托(PoSub)形成AD-PoSub环路来促进癫痫;随着病情加重该环路活动增强,抑制此通路可减轻发作,激活则加重病情。这一发现为癫痫的环路特异性治疗提供了新靶点。

图一 丘脑前核亚区在癫痫发作中的作用
作者通过精准病毒注射将钙指示剂在小鼠丘脑前背核的谷氨酸能神经元中特异性表达,注射三周后植入光纤记录红藻氨酸诱发癫痫时的荧光变化。并通过免疫组化实验证实,病毒仅精准作用于AD的谷氨酸能神经元,没有扩散到邻近脑区,也不标记其他类型细胞;
同步记录结果显示,在诱发癫痫30分钟内,无论是局灶性还是全身性癫痫发作,前背核的钙信号都会明显增强,且信号强度与癫痫严重程度相关,全身性癫痫的钙信号升高更为显著,同时前腹侧核(AV)和前内侧核(AM)在癫痫发作时钙活动也会上升,但幅度略低,说明整个丘脑前核都参与了癫痫相关的神经活动。

图二 调控前背侧核神经元对慢性癫痫的影响
随后作者进一步研究:在以反复自发性发作为特点的癫痫慢性期,调控前背核谷氨酸能神经元对颞叶癫痫的作用是否依然有效。
研究先连续 7 天每天记录 8 小时视频脑电图,确认小鼠癫痫发作频率稳定、没有明显聚集发作,保证各组条件一致。之后依次开展 7 天药物干预和 7 天停药观察,每天记录超 8 小时脑电,完整捕捉局灶性和全身性发作。
结果显示,对照组在基线、给药和停药三个阶段的发作频率和时长均无明显变化;而抑制AD谷氨酸能神经元后,小鼠自发性局灶性和全身性发作的次数及时长都明显减少;激活这类神经元则相反,会让局灶性及全身性发作显著增多、加重。
总体表明,用化学遗传学方法抑制AD的谷氨酸能神经元,能够缓解慢性颞叶癫痫的发作,而激活这些神经元则会让癫痫更严重。

图三 调控AD-PoSub通路影响癫痫急性期发作
该研究后续进一步探讨了AD-PoSub这条谷氨酸能神经投射通路是否参与调控颞叶癫痫模型急性期的海马癫痫发作。为了长期、稳定且精准地调控这条环路的神经活动,作者在病毒注射三周后,分别在实验组和对照组小鼠的左侧 PoSub区及CA1区植入双套管并放置电极持续监测脑电图变化。
作者先通过 PoSub 区的套管将药物精准作用于该神经投射纤维,五分钟后再经海马套管注射红藻氨酸诱导癫痫,对照组则给予等量对照试剂与红藻氨酸。
结果显示,抑制AD-PoSub谷氨酸能投射纤维能产生明显的抗癫痫效果,不仅显著延长了首次全身性癫痫发作的潜伏期,还明显降低了局灶性发作与全身性发作的频率和持续时间;而激活这条投射通路则会加重癫痫发作,使首次全身性发作潜伏期缩短,同时让局灶性及全身性发作的次数和时长都显著增加。

图四 全文摘要图
总结
本研究系统阐明了丘脑前背核谷氨酸能神经元及其相关环路在颞叶癫痫中的关键调控作用,证实该类神经元的活动强度与癫痫发作的起始、扩散及严重程度密切相关。通过化学遗传学精准操控该神经元及其投射通路既可抑制癫痫发作也可加重病情,提示丘脑-海马相关环路是颞叶癫痫的重要调控节点。该成果不仅深化了对癫痫网络机制的认识,为理解癫痫从局灶性发作向全身性发作泛化的神经机制提供了新视角,也为开发丘脑靶向的抗癫痫干预策略(如精准神经调控、环路治疗)提供了潜在靶点和实验依据。
文章来源:
https://doi.org/10.1016/j.celrep.2026.117246
小编的话:
你有没有过这样的时刻?看着家人或朋友毫无预兆地抽搐、意识模糊,自己却手足无措,心被巨大的无力感和担忧紧紧攥住?
以前,我们只觉得癫痫发作是大脑一场失控的“风暴”,不知从何而起,更不知如何阻止它蔓延。
现在,科学家告诉我们,这场“风暴”有个关键的“开关”和“加速器”——它就藏在丘脑深处。那群过度兴奋的神经元,就像是错误的信使,一旦被点燃,就会将失控的信号快速传递、扩散。
这项研究的意义,就是精准地找到了这个“控制台”。它让我们看到,发作并非完全不可控,未来或许可以通过调节这个“开关”,为无数在未知中恐惧的家庭,带来一份可预测的安稳与曙光。这或许就是科学的力量。
原标题:《癫痫为什么会扩散?青岛大学孙妍萍/王颖团队揭示癫痫发作与扩散的关键机制》
本文为澎湃号作者或机构在澎湃新闻上传并发布,仅代表该作者或机构观点,不代表澎湃新闻的观点或立场,澎湃新闻仅提供信息发布平台。申请澎湃号请用电脑访问http://renzheng.thepaper.cn。





- 报料热线: 021-962866
- 报料邮箱: news@thepaper.cn
互联网新闻信息服务许可证:31120170006
增值电信业务经营许可证:沪B2-2017116
© 2014-2026 上海东方报业有限公司




