- +1
Neuron | 婴幼儿期的记忆真的消失了吗?纽约大学揭开婴幼儿时期一次学习终身受益的神经机制
我们知道,成年后几乎无法回忆2-3岁前的具体事件。但早期经历真的被删除了吗?还是以某种形式潜伏着?
而且小时候学过的事长大后完全想不起来,可再学同类东西时,却比别人快得多。比如,小时候上过游泳课,虽然完全不记得了,但长大后学其他水上运动,就是比零基础的人上手快。
这背后藏着怎样的神经科学原理呢?

2026年4月10日,纽约大学神经科学中心Cristina M. Alberini团队在《Neuron》上发表的研究《Infant learning forms lasting memory schemas that influence adult behavior 》,第一次揭开了这个秘密:
婴幼儿期的情景样记忆,虽然看起来快速遗忘了,但它们并没有真正消失,而是以前额叶皮层-背侧海马环路的潜伏记忆图式形式储存。成年后,只需要一个微弱的提示,就能唤醒它们,加速同类内容的学习。而且,这种能力是婴幼儿大脑独有的,青少年和成年后,就再也无法形成这种终身受益的记忆图式了。

幼鼠遗忘的东西,成年后反而学更快
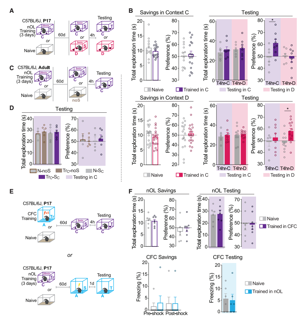
研究者用情境恐惧条件反射和新物体位置测试,训练出生17天(P17)的幼鼠。60天后(成年),给它们一个微弱的提示(savings,再学习),然后观察它们的表现。
结果显示,幼鼠虽早已遗忘训练内容,却能快速唤醒旧记忆,还能更快学会同类新任务,且只对同类型学习有效。而青少年和成年鼠经过同样训练后,没有这个加速学习的效果。
因此,婴幼儿期的记忆没真丢,而是变成了潜伏记忆图式,像隐形知识框架,帮成年后学同类东西更轻松,这种能力幼鼠有,青少年和成年鼠没有。

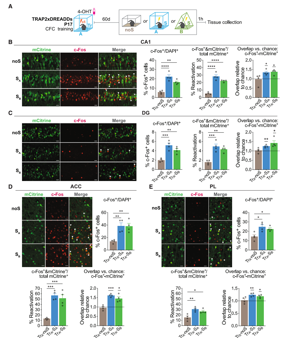
找到被“重复激活”的脑细胞
用TRAP2遗传标记技术和c-Fos免疫荧光染色,追踪幼鼠学习时激活的脑细胞。
发现成年再学习时,背侧海马(dHC)、前扣带回皮层(ACC)、边缘前皮层(PL)中,当年被激活的细胞群会被重新唤醒,重叠比例远高于随机概率。用化学遗传学抑制这些细胞,成年后再学习和新学习的优势完全消失。
也就是说,婴幼儿学习留下的特定细胞群,是成年唤醒记忆、加速学习的关键。

记忆从海马依赖转向皮层主导
研究发现,婴幼儿记忆会经历系统巩固:刚形成时依赖背侧海马(临时储存);随时间推移逐渐转移到前额叶皮层(PFC)(长期储存)。
成年后唤醒旧记忆只需要前额叶皮层;学习同类新内容必须激活前额叶→背侧海马的单向神经投射。
简单来说,婴幼儿记忆会慢慢从临时储存的海马,转到长期储存的皮层,变成稳定的记忆图式。

仅婴幼儿期能形成这种特殊图式
对比 P17 幼鼠、P24 青少年鼠、成年鼠发现,只有P17 关键期的单次学习,能形成影响终身的记忆图式;青少年和成年鼠即便训练后遗忘,也无法靠微弱提示加速新学习。且这种图式高度专一,只助力同类型学习,不跨界起效。
因此,这种一次学习,终身受益的能力,是婴幼儿大脑独有的。

全文总结
本研究通过小鼠行为与神经环路实验,揭示婴幼儿期的情景样记忆虽表现为快速遗忘,实则以记忆图式形式潜伏,经海马依赖的系统巩固储存于前额叶 - 背侧海马环路;成年后经微弱提示可唤醒,特异性促进同类内容的再学习与新学习,且该能力是婴幼儿大脑关键期独有的,明确了婴幼儿早期经历塑造终身学习能力的神经机制。

小编寄语:
这项研究不仅是科学的突破,更是给所有父母的一颗定心丸。父母总会焦虑,“孩子这么小,带他上早教课、读绘本、到处玩,真的有用吗?反正他也记不住。”而这篇研究给出了科学解答。
虽然孩子长大后可能完全不记得2岁时背过的唐诗、玩过的积木,但那些经历已经重塑了他的神经环路。那些看似消失的童年记忆,其实都变成了骨子里的天赋和直觉。它们在看不见的地方,默默支撑着每一次的顿悟和上手极快。
所以,别再担心孩子能不能记住了。只要他在体验,只要他在学习,这些记忆就在为他的一生赋能。

原文链接:
https://doi.org/10.1016/j.neuron.2026.03.018
原标题:《Neuron | 婴幼儿期的记忆真的消失了吗?纽约大学揭开婴幼儿时期一次学习终身受益的神经机制》
本文为澎湃号作者或机构在澎湃新闻上传并发布,仅代表该作者或机构观点,不代表澎湃新闻的观点或立场,澎湃新闻仅提供信息发布平台。申请澎湃号请用电脑访问http://renzheng.thepaper.cn。





- 报料热线: 021-962866
- 报料邮箱: news@thepaper.cn
互联网新闻信息服务许可证:31120170006
增值电信业务经营许可证:沪B2-2017116
© 2014-2026 上海东方报业有限公司




