- +1
总投资超4万亿元!北京公布“十五五”时期100项重大工程
2026-04-14 10:25
来源:澎湃新闻·澎湃号·媒体
字号

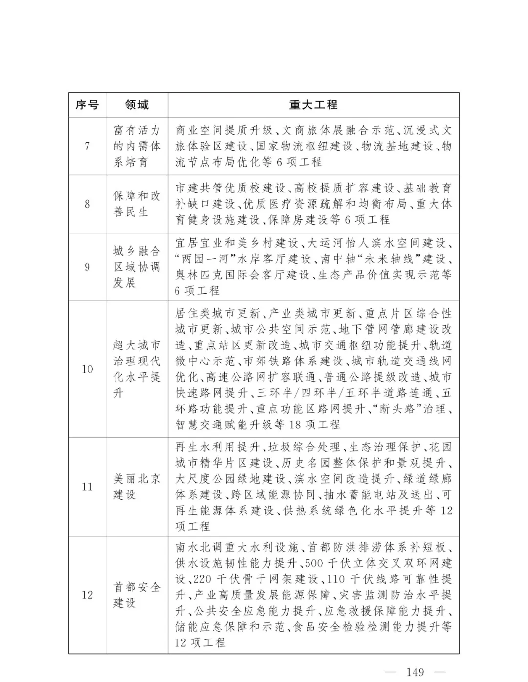
近日,北京市发展和改革委员会发布《北京市国民经济和社会发展第十五个五年规划纲要》,明确坚持规划引领项目、项目支撑规划,围绕5个方面12个领域,推动实施100个重大工程,总投资超4万亿元,有力支撑首都“十五五”目标任务落实落地。
“十五五”时期重大工程包
来源:北京市发展和改革委员会官网
特别声明
本文为澎湃号作者或机构在澎湃新闻上传并发布,仅代表该作者或机构观点,不代表澎湃新闻的观点或立场,澎湃新闻仅提供信息发布平台。申请澎湃号请用电脑访问http://renzheng.thepaper.cn。
+1
收藏
我要举报





查看更多
澎湃矩阵
新闻报料
- 报料热线: 021-962866
- 报料邮箱: news@thepaper.cn
互联网新闻信息服务许可证:31120170006
增值电信业务经营许可证:沪B2-2017116
© 2014-2026 上海东方报业有限公司
反馈




