- +1
Nat Commun:为什么有人易胖?华西医院何金汗/莫莉团队揭示大脑调控体重的新机制
为什么有人喝口水都长肉,有人怎么吃都不胖?很多时候问题不在肠胃,而在大脑管不住食欲和消耗。管不住嘴、懒得动、代谢越来越慢,高热量饮食加上久坐不动,体重一路飙升,血糖也跟着乱掉,根源就是大脑对能量的调度系统失灵了。
我们的下丘脑就像身体的体重控制中心,里面的POMC神经元相当于减脂开关:负责让我们少吃、多烧热量。一旦这个开关出问题,食欲刹不住、耗能上不去,肥胖和各种代谢问题就会找上门。

2026年4月13日,四川大学华西医院药学研究所何金汗、老年医学中心莫莉在《Nature communications》发表题为:“TOX3 in hypothalamic POMC-lineage cells regulates energy balance via the PTEN-AKT signaling axis”的研究工作。
本研究证实,TOX3是下丘脑POMC神经元的关键代谢调控因子。敲除TOX3会加重肥胖与代谢紊乱,过表达则可改善代谢;其通过促进PTEN降解、激活AKT通路增强POMC神经元功能,进而激活棕色脂肪产热耗能。该作用具有POMC神经元特异性,为代谢疾病提供了新治疗靶点。

少了TOX3,小鼠更易胖、代谢差
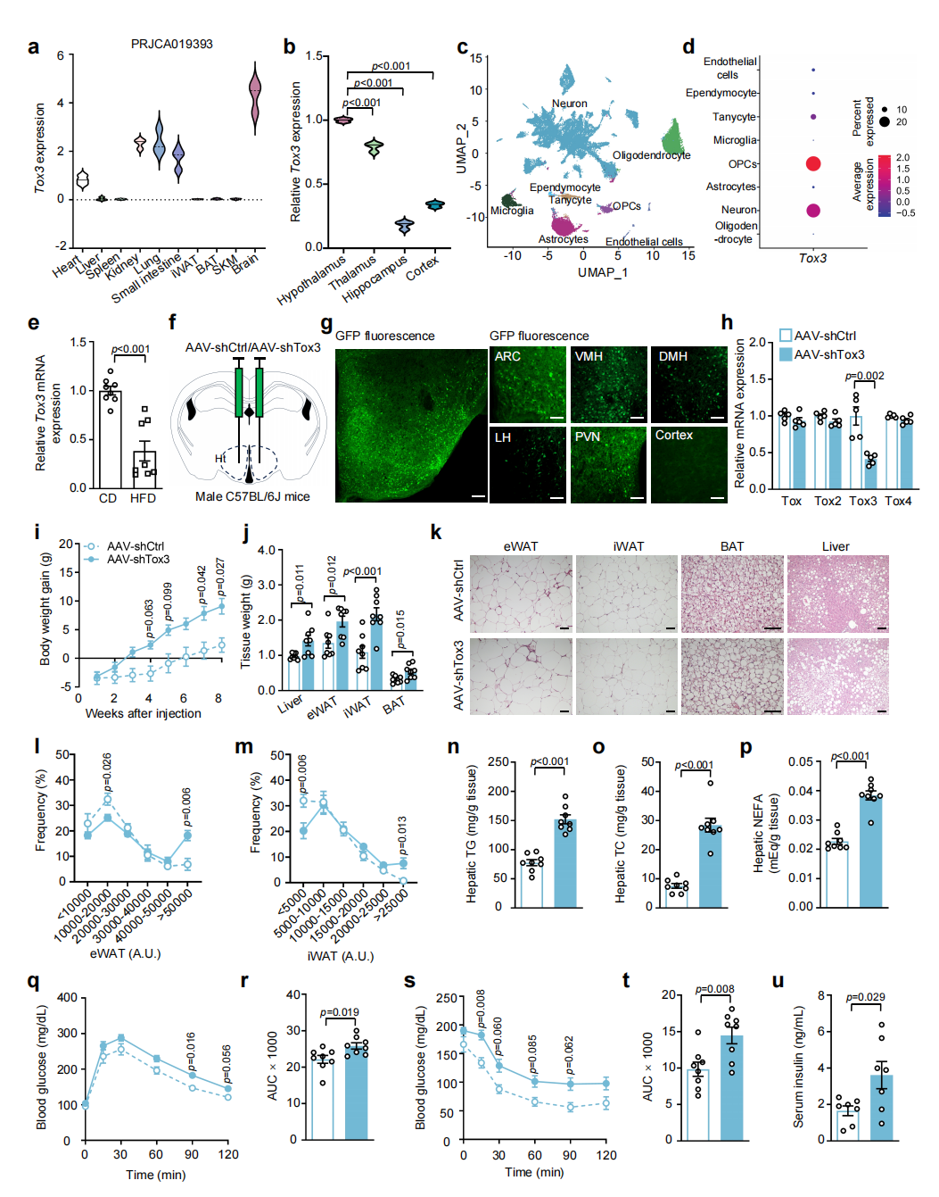
作者先评估了TOX3在哪表达:公共数据库和 PCR 都显示,它在大脑尤其是下丘脑里含量最高,远高于其他器官和脑区。用原位杂交和免疫荧光标记发现,TOX3只集中在神经元,几乎不在星形胶质细胞、小胶质细胞里表达,单细胞测序结果也证实了这一点。
进一步发现:和正常饮食小鼠相比,高脂饮食胖小鼠的下丘脑 TOX3 明显变少。
于是作者给吃高脂饲料的小鼠下丘脑注射病毒,专门降低神经元里的 TOX3。结果这些小鼠:长得更胖,脂肪组织更重、脂肪细胞更大。肝脏脂肪堆积更多,血脂指标更差。糖耐量变差、胰岛素敏感性下降,出现明显代谢问题。
也就是说:下丘脑神经元里的TOX3越少,越容易胖、代谢越差。

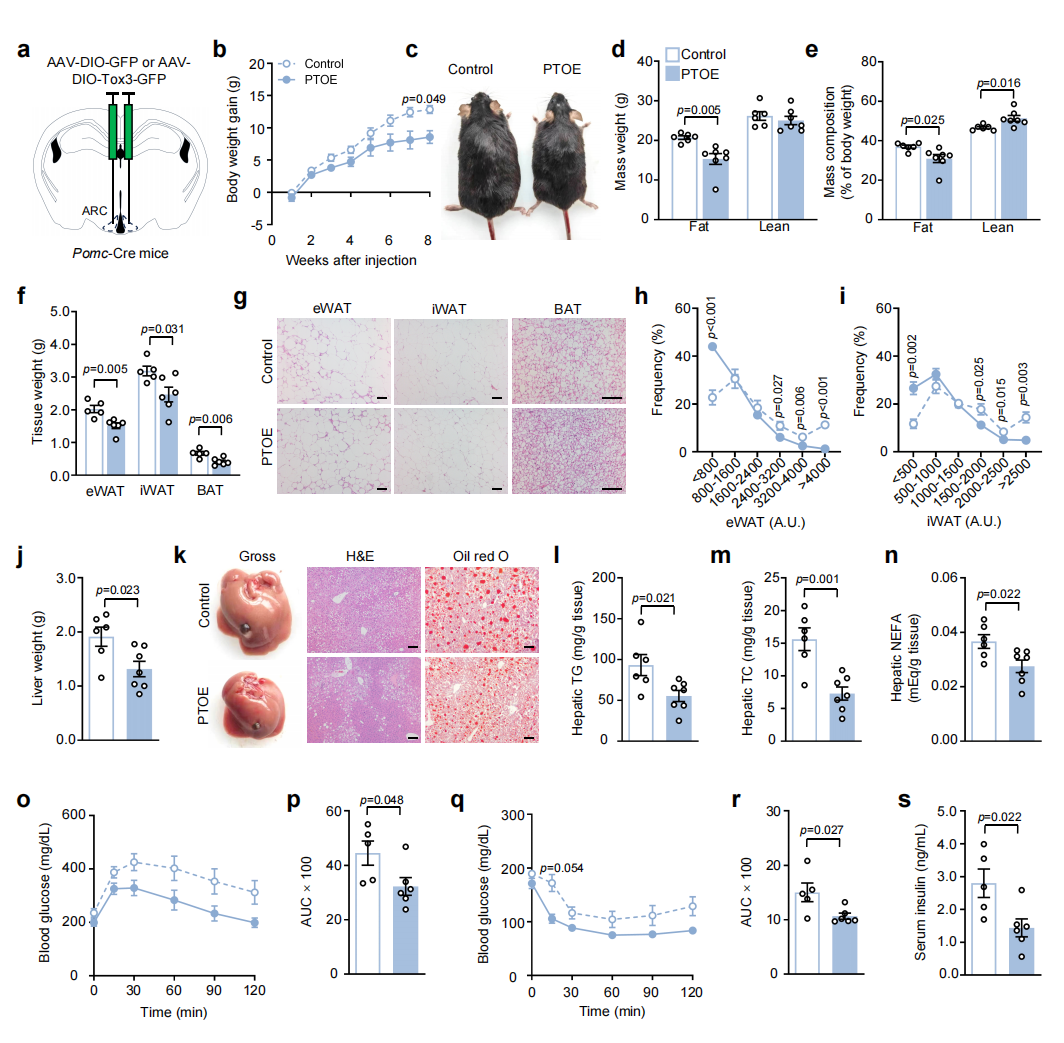
POMC细胞过表达 TOX3改善高脂饮食肥胖
作者做了进一步实验:给小鼠下丘脑POMC谱系细胞增加TOX3的表达(过表达),对照组只注射荧光标记病毒。
结果显示,TOX3 只在目标细胞(POMC 谱系细胞)中增多,不影响其他细胞和相关家族成员。正常饮食时,两组小鼠代谢、体重没差别;喂高脂饲料后,TOX3 过表达的小鼠:体重增加更少,脂肪变多、瘦体重变多;各种脂肪组织变轻,脂肪细胞变小,棕色脂肪脂质积累减少;脂肪组织炎症减轻,肝脏脂肪堆积减少、血脂改善;糖耐量和胰岛素敏感性变好,血清胰岛素水平降低。
也就是说:给POMC细胞增加TOX3能改善小鼠因吃高脂食物导致的肥胖和代谢问题。

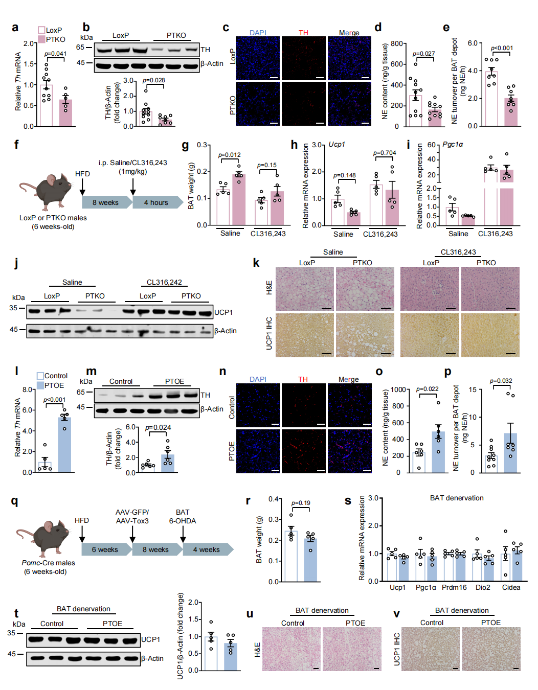
雄性小鼠中TOX3通过交感神经调控脂肪代谢
简单来说,脂肪组织的代谢离不开交感神经的调控,那么 POMC谱系细胞里的 TOX3,是不是通过交感神经来调节身体能量平衡的。
作者用高脂饮食喂养两种小鼠:一种是TOX3功能缺失的(PTKO小鼠),一种是TOX3功能增强的(PTOE小鼠)。
对于 PTKO 小鼠(TOX3不够):棕色脂肪里,帮助合成 “调节脂肪代谢的关键物质(儿茶酚胺)” 的酶变少了,相关的信号物质(去甲肾上腺素)也减少,调节脂肪分解、产热的信号通路变弱;天冷时,它们体温降得更快,脂肪堆积更多,产热能力也变差。但注射一种能激活相关信号的物质后,这些问题就都改善了。
对于 PTOE 小鼠(TOX3过多):情况正好相反,棕色脂肪里的关键酶、信号物质都变多,产热相关的信号通路更活跃,体重和脂肪也更少。但如果破坏棕色脂肪里的交感神经,它们体重减少的优势就没了;而破坏白色脂肪里的交感神经,却没什么影响。
POMC 谱系细胞中的 TOX3,是通过调节棕色脂肪里的相关信号来控制身体能量消耗的。
研究意义
首次明确了此前未被表征的 TOX3,与POMC谱系细胞内能量稳态关键代谢信号轴的直接功能关联;证实TOX3通过调节下丘脑胰岛素信号,调控POMC 细胞活性,进而通过交感神经控制脂肪组织代谢;还发现TOX3与PTEN的分子相互作用,揭示了新的代谢调节机制,深化了对TOX3生理功能的认知,为肥胖及相关代谢病治疗提供了新靶点和思路。
原文链接:
https://doi.org/10.1038/s41467-026-71575-w
小编的话:
你是否曾羡慕身边那个“怎么吃都不瘦”的朋友,而自己却仿佛拥有“易胖体质”?华西医院科学家何金汗、莫莉团队发现,这或许不全是肠胃或意志的“锅”,而是你下丘脑里一群POMC神经元中的“代谢开关”——TOX3蛋白在默默调控。它就像体重的内在调度员,若其功能减弱,身体就容易囤积脂肪;若能增强,则可促进燃脂。
所以,体重管理的难题有时并非你不够努力,而是大脑的精密系统需要一点科学的理解与支持。这项研究为我们重新认识“易胖”与“易瘦”提供了崭新的生物学视角。
原标题:《Nat Commun:为什么有人易胖?华西医院何金汗/莫莉团队揭示大脑调控体重的新机制》
本文为澎湃号作者或机构在澎湃新闻上传并发布,仅代表该作者或机构观点,不代表澎湃新闻的观点或立场,澎湃新闻仅提供信息发布平台。申请澎湃号请用电脑访问http://renzheng.thepaper.cn。





- 报料热线: 021-962866
- 报料邮箱: news@thepaper.cn
互联网新闻信息服务许可证:31120170006
增值电信业务经营许可证:沪B2-2017116
© 2014-2026 上海东方报业有限公司




