- +1
《Cell》不用药、不侵入!让基因治疗像遥控灯一样简单
想给身体里的基因装个安全遥控器,一直是医学的梦想。但现在常用的基因调控办法,要么得吃药有副作用,要么光照不进身体深处,很难做到精准、无创、随时开关。就像家里的灯,我们希望想用就开、不用就关、照哪哪亮、不影响别处,基因治疗也需要这种 “听话又安全” 的控制系统。

韩国东国大学Jongpil Kim在国际著名期刊《Cell》发表题为:“Electromagnetic field-inducible in vivo gene switch for remote spatiotemporal control of gene expression”的研究工作。

该研究成功研发电磁场诱导型体内基因开关(Ei),以Cyb5b为电磁场感受器,通过节律性钙离子振荡实现基因表达的无创、时空精准调控,最优参数为2.0 mT、60 Hz电磁场;该系统可驱动Ei-OSK实现体内衰老表型逆转、构建阿尔茨海默病精准模型、恢复5 -羟色胺合成改善抑郁行为,具备高生物相容性与临床转化潜力。

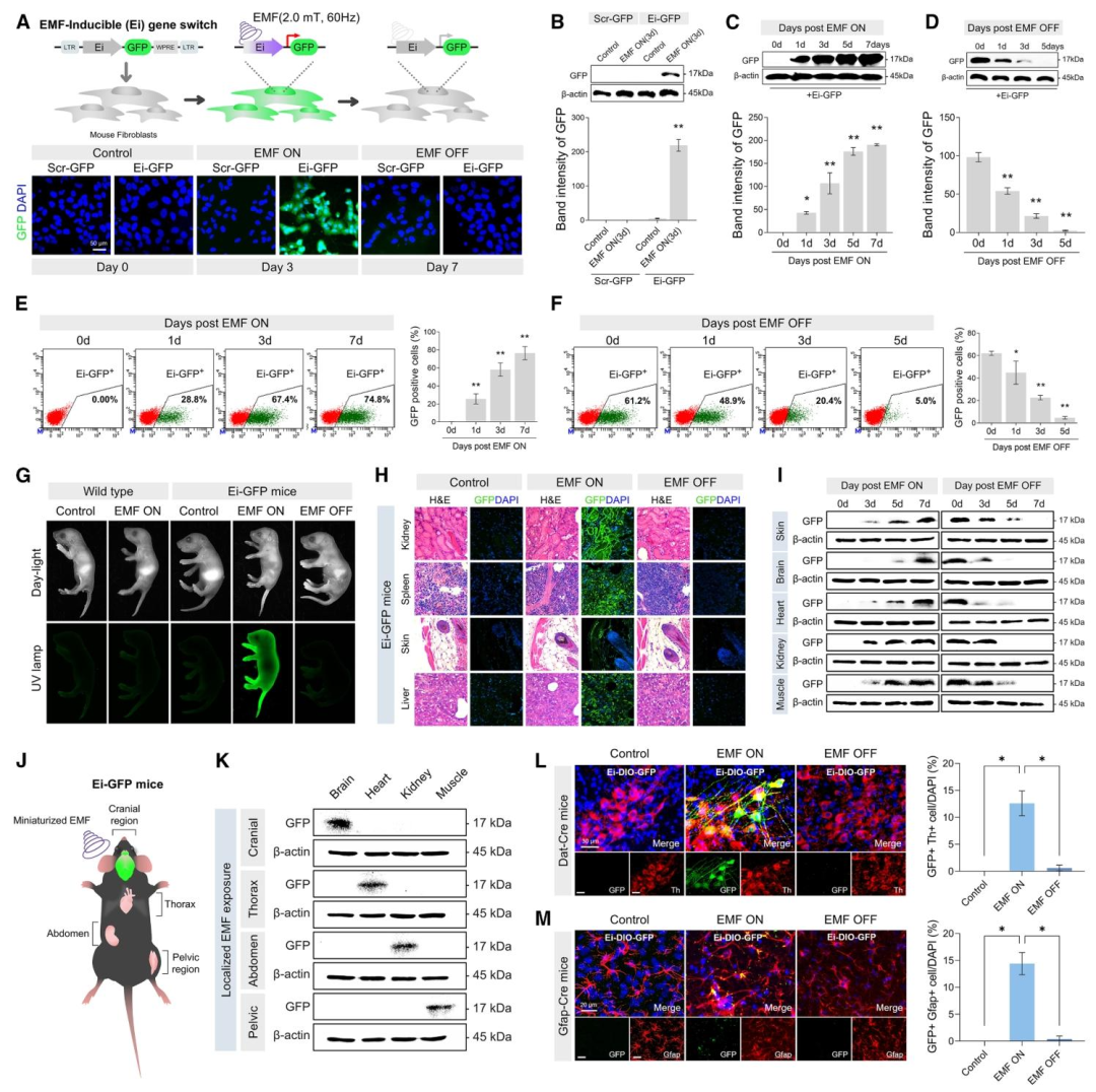
电磁场响应型基因开关的构建
为了解决现有基因开关不够精准、有副作用、穿透性差的问题,作者想要研发一种用电磁场远程控制的基因开关。
作者先在小鼠大脑里筛选,发现Lgr4 基因只在2.0 mT、60 Hz的特定电磁场下被激活,开关灵敏、可关闭、无背景泄露。接着找到 Lgr4 上450bp 的关键片段(Ei),成功做出电磁场基因开关;还做出升级版sEi,2 小时就能快速启动。最终证明这套系统稳定、特异、安全,不激活致癌通路,是理想的无创时空精准基因调控工具。

Ei开关在动物体内的效果测试如何?
接下来作者把Ei基因开关放到活体小鼠身上做测试,用绿色荧光蛋白(GFP)直观观察效果。
结果发现:一开电磁场,全身就亮绿灯;一关电磁场,绿灯立刻熄灭,反应非常灵敏,在脑、肝、肾、皮肤等多个组织都能稳定工作。
作者还用微型电磁场设备做局部照射,实现精准定位控制:想让哪个器官亮,就哪个器官亮,周围组织不受影响。
同时,这套系统还能做到细胞特异性,只在多巴胺神经元或星形胶质细胞里启动。
最后在人类细胞上也验证成功,同样可控、可逆、无泄漏。
总之,Ei基因开关能在体内实现精准、时空可控、安全无创的基因表达控制。

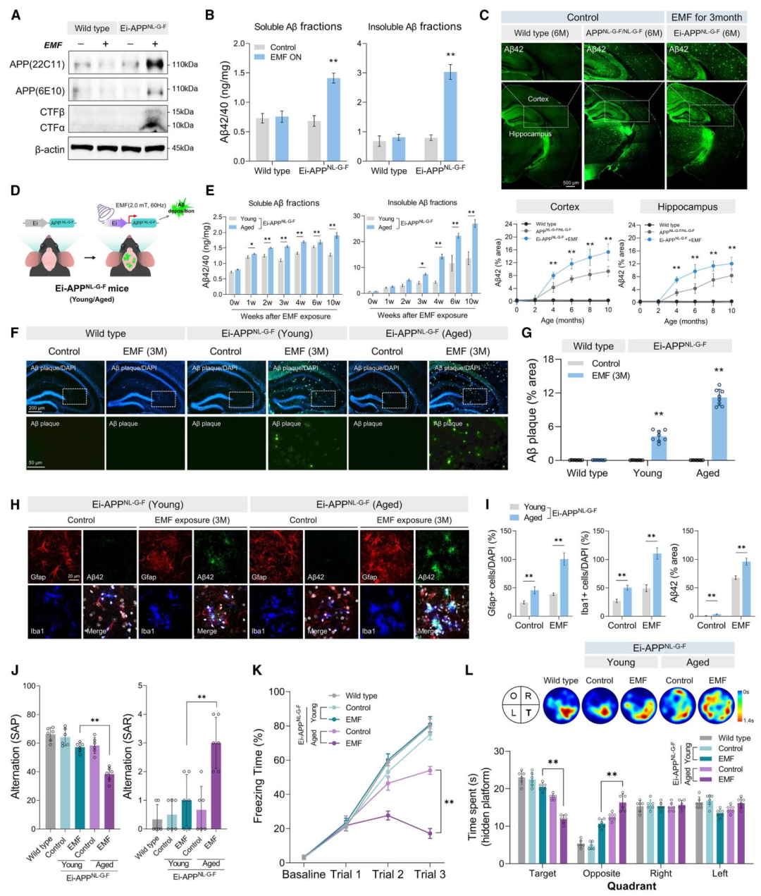
老年大脑更易出现AD 样病理
随后,作者研究年龄对 β 淀粉样蛋白(Aβ)产生的影响,给年轻(3月龄)和老年(20 个月)的Ei-APP 突变小鼠施加电磁场。
结果很明显:老年小鼠在电磁场处理后,Aβ42/Aβ40 比值大幅升高,说明衰老会加速 Aβ 生成。
接着作者对比两组小鼠的 Aβ 斑块和神经炎症。年轻小鼠在电磁场处理 2–3 个月后才出现斑块;而老年小鼠斑块数量更多、体积更大。更关键的是,老年小鼠大脑本身炎症水平更高,电磁场处理后,斑块周围的小胶质细胞和星形胶质细胞大量聚集。这说明:老年大脑的慢性炎症会显著促进阿尔茨海默病发展。
此外,电磁场处理的老年突变小鼠,Aβ 沉积比传统 APP 基因小鼠更多,空间学习、记忆和认知能力也明显受损。
Ei 基因开关能高度模拟阿尔茨海默病的病程,尤其能体现衰老的作用,为研究神经退行性疾病提供了理想平台。
研究意义
该研究构建了电磁场可控的体内基因开关,实现无创、远程、时空精准的基因表达调控,为再生医学、疾病建模、精准基因治疗提供了全新通用平台,具有重要转化价值。
原文链接:
https://doi.org/10.1016/j.cell.2026.03.029
原标题:《《Cell》不用药、不侵入!让基因治疗像遥控灯一样简单》
本文为澎湃号作者或机构在澎湃新闻上传并发布,仅代表该作者或机构观点,不代表澎湃新闻的观点或立场,澎湃新闻仅提供信息发布平台。申请澎湃号请用电脑访问http://renzheng.thepaper.cn。





- 报料热线: 021-962866
- 报料邮箱: news@thepaper.cn
互联网新闻信息服务许可证:31120170006
增值电信业务经营许可证:沪B2-2017116
© 2014-2026 上海东方报业有限公司




