- +1
Sci Adv | 吃饱就想睡,是有科学道理的!科学家首次揭示生长抑素信号介导饱食促眠的神经机制
你有没有过这样的体验?饿着肚子的时候,翻来覆去睡不着;吃饱喝足之后,却困意上头、倒头就睡。
这不仅仅是感觉,而是写在基因里的生存策略。

来自德国德累斯顿工业大学Henrik Bringmann教授团队做了一项专门研究,标题为《C. elegans somatostatin/allatostatin C signaling regulates sleep, metabolism, survival, and memory via a sleep-active neuron 》,相关成果于2026年4月16日发表在《Science Advances》期刊上。
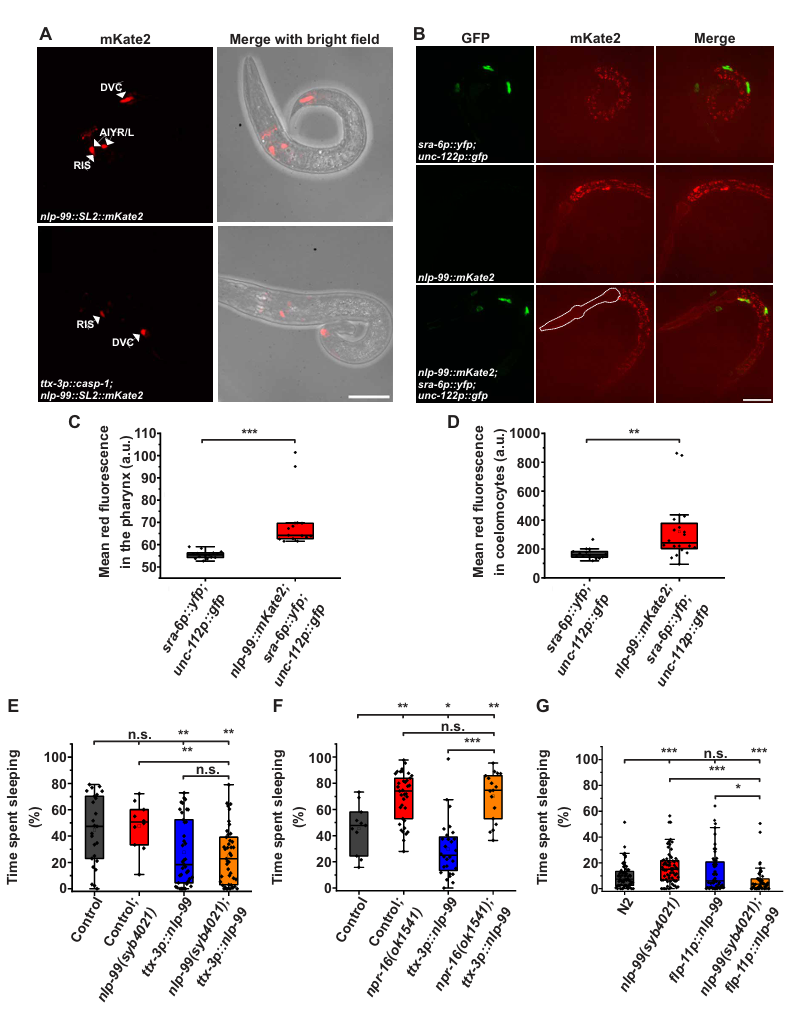
该研究以只有1毫米长的透明生物秀丽隐杆线虫为模型,发现生长抑素同源信号 NLP‑99/NPR‑16 信号通路通过核心睡眠神经元RIS,同时调控睡眠、代谢、存活与记忆,揭示了生长抑素信号经睡眠神经元调控多项生理过程的保守机制。

同一套信号,为什么饥饿时抑制睡眠,饱食时促进睡眠?
研究团队首先锁定了两个关键分子:
NLP‑99:一种神经肽,类似于哺乳动物的生长抑素(somatostatin);
NPR‑16:NLP‑99的受体,属于Gi/o蛋白偶联受体;
NLP‑99和NPR‑16的作用模式随营养状态变化:饥饿时,二者缺失使睡眠增加约50%;饱食时,二者缺失使睡眠显著下降。
因此,NLP‑99/NPR‑16根据饥饿或饱食,双向调控RIS神经元,从而精确控制睡眠的开与关。

谁在向RIS发送NLP‑99信号?
研究发现,觉醒活跃的AIY 神经元是 NLP‑99 主要分泌源,释放的 NLP‑99 经 NPR‑16 抑制睡眠;光激 AIY 可唤醒线虫,而激活 RIS 会反向抑制 AIY 活动。二者相互抑制,稳定切换睡眠与觉醒状态。此外 RIS 还可分泌 NLP‑99 自我抑制,让睡眠不会过度持续。
因此,AIY和RIS通过相互抑制,稳定地切换睡眠与觉醒状态。

为什么睡不好会代谢差、老得快?
借助脂质染色、存活与寿命实验发现,NLP‑99/NPR‑16 缺失使饥饿幼虫肠道脂质储存增加、L1 滞育存活提升约 15%,成虫寿命延长 1‑2 天,且该效应完全依赖 RIS。饥饿时 NPR‑16 经 RIS 抑制脂质积累,饱食时则独立于 RIS 调控脂质,说明生长抑素信号保守地限制合成代谢,而 RIS 是其调控存活与寿命的关键中介。

为什么睡不好会记不住事?
采用嗅觉学习与记忆检测,发现 RIS 功能缺失(aptf‑1/flp‑11 突变)会导致短期与长期记忆受损;NLP‑99 或 NPR‑16 缺失同样造成长期记忆巩固障碍。二者处于同一通路,均通过 RIS 与睡眠参与记忆形成,证实睡眠神经元是生长抑素信号调控记忆的核心节点,睡好了,才能记得住。

全文总结
本研究以线虫为模型,阐明生长抑素同源信号 NLP‑99/NPR‑16 通过睡眠神经元 RIS 实现双向调控:
饥饿时抑制睡眠、减少脂质储存与存活,饱食时促进睡眠;同时 AIY 与 RIS 互作形成睡眠开关,该通路还协同调控记忆巩固,完整揭示了生长抑素经睡眠神经元整合睡眠、代谢、存活与记忆的保守分子与神经机制。
小编寄语:
Bringmann 教授团队的这项《Science Advances》研究,首次揭示了生长抑素同源信号(NLP-99/NPR-16)如何通过核心睡眠神经元(RIS),将睡眠、代谢、记忆与寿命这四大生命进程编织在一起。
睡眠远不只是休息,而是由营养状态驱动、高度耗能的系统性生理重构过程,是记忆巩固、细胞修复与代谢稳态的核心窗口期。
当我们靠节食、熬夜强行违背这一自然节律时,实则是在透支身体最宝贵的自我修复与认知加固机会。这项以线虫为模型的发现,早已超越模式生物本身,为人类理解睡眠、优化作息、守护代谢与认知健康,提供了极具启示的科学依据。

原文链接:
https://www.science.org/doi/10.1126/sciadv.adv8387
原标题:《Sci Adv | 吃饱就想睡,是有科学道理的!科学家首次揭示生长抑素信号介导饱食促眠的神经机制》
本文为澎湃号作者或机构在澎湃新闻上传并发布,仅代表该作者或机构观点,不代表澎湃新闻的观点或立场,澎湃新闻仅提供信息发布平台。申请澎湃号请用电脑访问http://renzheng.thepaper.cn。





- 报料热线: 021-962866
- 报料邮箱: news@thepaper.cn
互联网新闻信息服务许可证:31120170006
增值电信业务经营许可证:沪B2-2017116
© 2014-2026 上海东方报业有限公司




