- +1
为啥吃腻肥肉后再也不想碰?浙大汪浩团队揭示中脑神经环路介导条件性味觉厌恶的新机制
为什么明明很爱吃肥肉,可一旦某次吃多了肠胃难受、恶心反胃之后,再看到就本能抗拒、再也不想碰?
这是我们大脑自带的超强防御机制——条件性味觉厌恶(CTA)。只要吃下某种新食物后出现恶心、腹痛或肠胃难受,大脑就会立刻把它标记为危险黑名单,并形成长久记忆,从此主动避开。
但这套自我保护系统究竟由哪条神经回路掌控?尤其是对高脂肪食物的厌恶记忆,到底藏在大脑的哪个区域?

2026年4月18日,浙江大学脑科学与脑医学学院汪浩教授团队在《Nature Communications》上发表的研究《A midbrain circuit for high-fat-food induced conditioned taste aversion 》,揭开了这一问题的答案 :
该研究建立高脂肪食物诱导的条件味觉厌恶小鼠模型,发现中脑中缝背侧区(MRR)谷氨酸能神经元是核心,明确内侧视前区(MPOA)→MRR通路负责厌恶记忆形成、MRR→外侧缰核(LHb)通路负责记忆提取,揭示固态高脂食物厌恶的完整神经环路,为调控不健康饮食偏好提供新靶点。

如何让“爱吃肥肉”的小鼠变成“怕吃肥肉”?
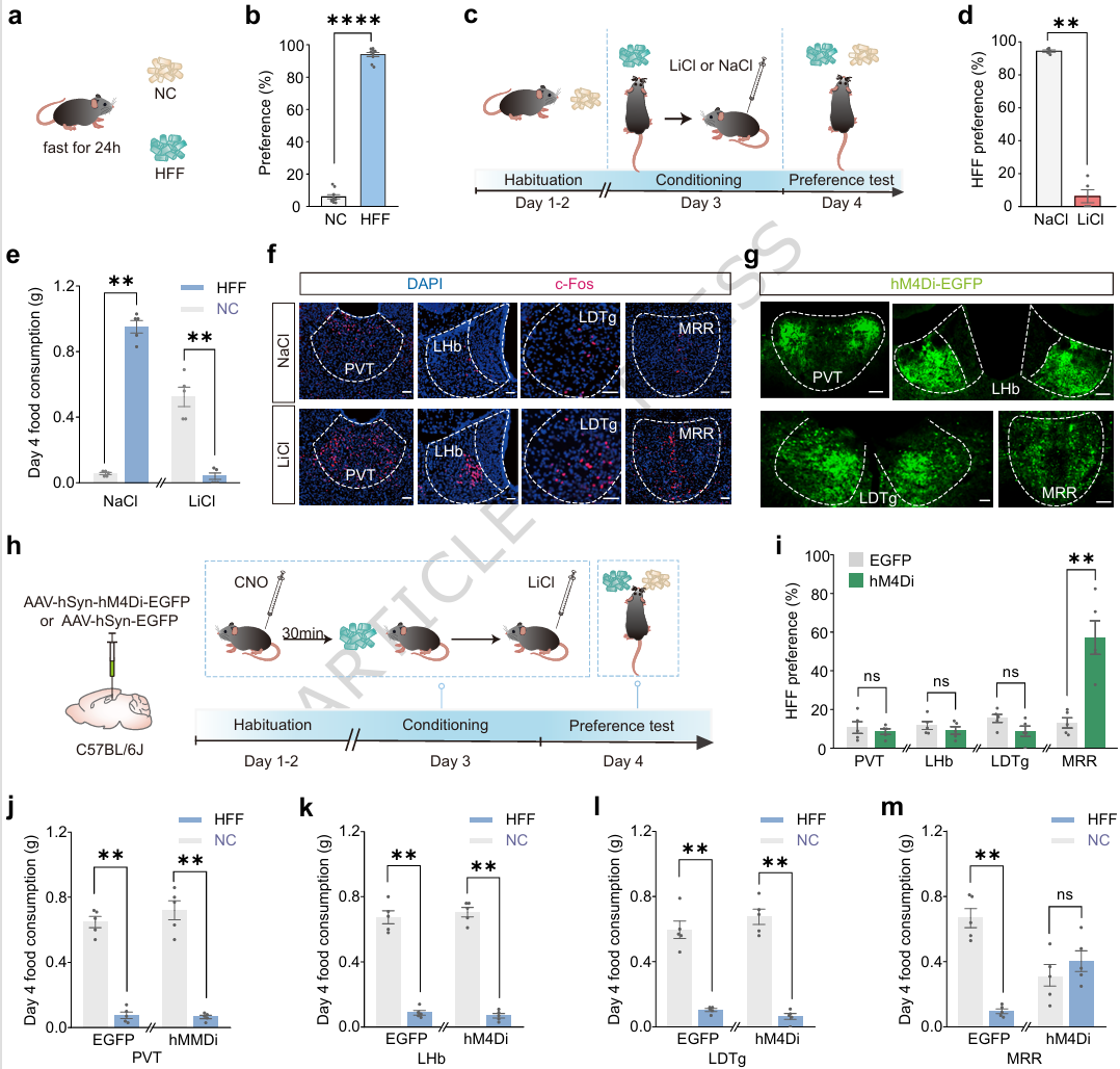
研究团队首先验证了一个常识:小鼠天生偏爱高脂食物,在普通饲料和高脂食物之间,小鼠会毫不犹豫地选择后者。
然后设计了一个四天的实验:第 1-2 天适应普通饲料,第 3 天喂高脂食物后注射氯化锂(引发肠胃不适),第 4 天测试;结果显示,小鼠明显避开了高脂食物,成功建立模型。通过全脑 c-Fos 染色筛选,发现只有抑制中脑中缝背侧区(MRR)能阻断厌恶形成,其他脑区无此效果。
也就是说,MRR 是调控高脂食物厌恶的关键核团。

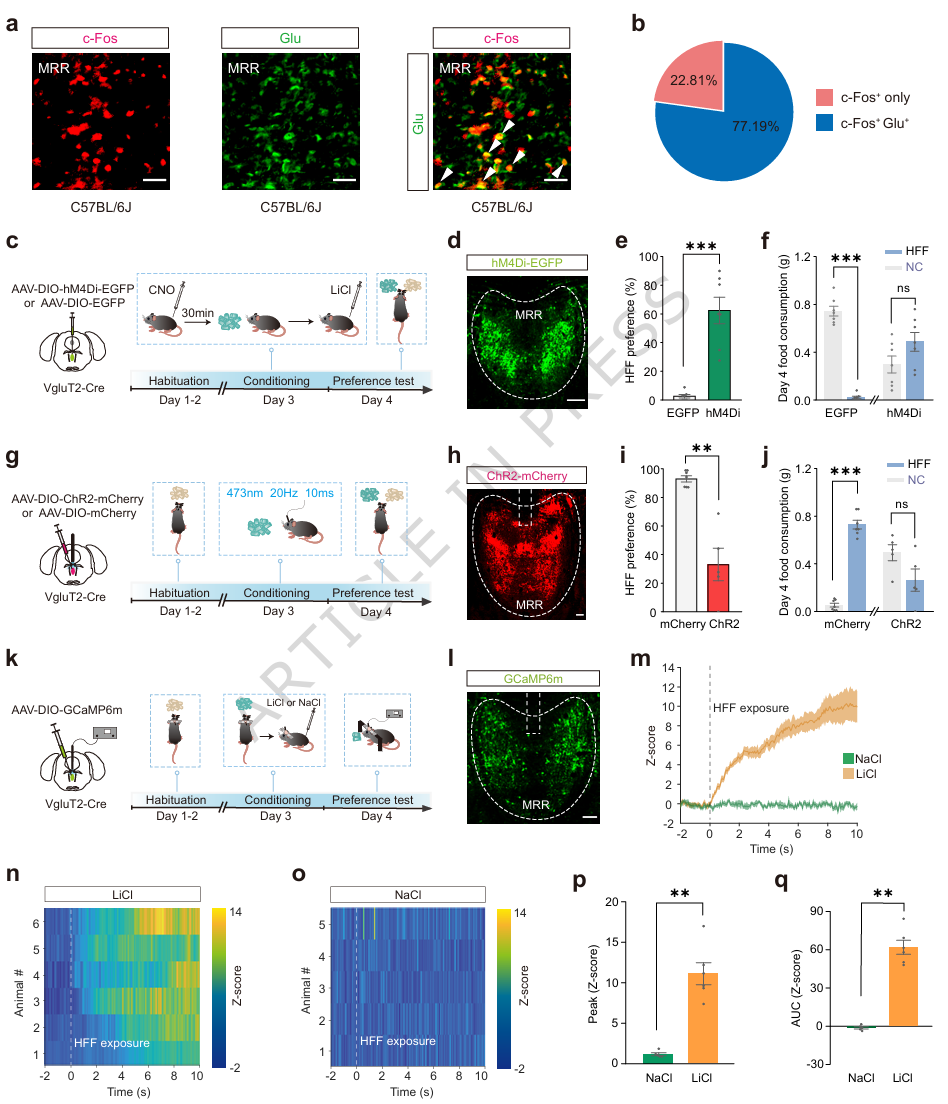
MRR 里有多种神经元,到底是哪一类在起作通过?
通过免疫荧光共标发现,MRR中被激活的细胞77%是谷氨酸能神经元。
光遗传激活这群神经元,则不需要注射氯化锂,就能直接诱导出食物厌恶;钙信号记录显示,厌恶形成后再接触高脂食物时,这群神经元活性显著升高;而且,5-羟色胺能等其他神经元不参与这个过程。
因此,MRR谷氨酸能神经元同时参与厌恶记忆的形成与提取。

谁在向 MRR 发送“高脂食物+不适”的信号?
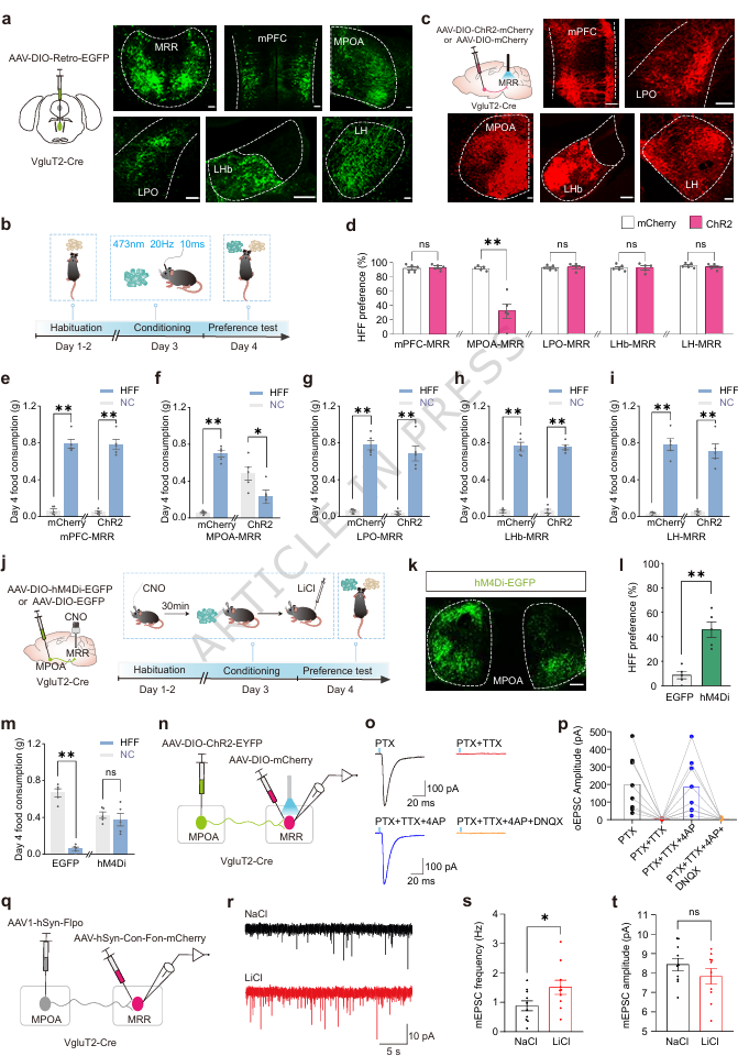
通过逆行示踪找到MRR的上游脑区——内侧视前区(MPOA)。
激活MPOA→MRR的谷氨酸能投射可以直接诱导出食物厌恶;抑制这条通路则厌恶记忆无法建立。膜片钳电生理证实,两者存在单突触连接,且厌恶形成后突触传递增强。
也就是说,MPOA 把 “高脂食物 + 不适” 的信号传给 MRR,完成厌恶记忆的编码。

记忆形成后,如何调通过出来,让小鼠避开高脂食物?
顺行示踪找到MRR的下游靶点——外侧缰核(LHb)。
激活MRR→LHb通路直接引发厌恶行为;抑制这条通路不影响记忆形成,但小鼠会重新吃高脂食物;而且,这条通路不影响正常进食,专门负责厌恶记忆的提取与表达。

全文总结
本研究以固态高脂食物为对象,构建条件味觉厌恶模型,锁定 MRR 谷氨酸能神经元为核心,阐明MPOA→MRR通路介导厌恶记忆形成、MRR→LHb通路介导记忆表达的完整环路,揭示了高热量食物厌恶学习的神经机制。
小编寄语:
我们常以为,不爱吃肥肉只是口味偏好。
但浙江大学汪浩教授团队首次完整揭示了高脂肪食物条件性味觉厌恶的神经环路:MRR谷氨酸能神经元是核心节点,上游MPOA→MRR通路负责厌恶记忆的形成(写入),下游MRR→LHb通路负责厌恶记忆的提取(读出)。
这一发现阐明了吃坏一次再也不想吃的神经基础,或许可为肥胖、暴食、厌食、化疗相关性厌食等适应不良进食行为提供潜在干预靶点,具有重要的转化价值。

原文链接:
https://doi.org/10.1038/s41467-026-72107-2
原标题:《为啥吃腻肥肉后再也不想碰?浙大汪浩团队揭示中脑神经环路介导条件性味觉厌恶的新机制》
本文为澎湃号作者或机构在澎湃新闻上传并发布,仅代表该作者或机构观点,不代表澎湃新闻的观点或立场,澎湃新闻仅提供信息发布平台。申请澎湃号请用电脑访问http://renzheng.thepaper.cn。





- 报料热线: 021-962866
- 报料邮箱: news@thepaper.cn
互联网新闻信息服务许可证:31120170006
增值电信业务经营许可证:沪B2-2017116
© 2014-2026 上海东方报业有限公司




