- +1
PNAS | 为何闻到柠檬草香气会瞬间放松?武汉大学姚镜团队揭示 “香气疗愈”的神经机制
你有没有过这样的体验——走进SPA馆,一缕柠檬草香气飘来,紧绷的肩膀不自觉下沉,心跳慢下来,整个人像被温柔地按了暂停键?
这种“香气安抚焦虑”的现象,究竟是心理作用,还是确有生理基础?

2026年4月16日,来自武汉大学姚镜课题组做了一项专门研究,标题为《 Vagal nerve TRPV3 regulates sedative-mediated appeasement》,相关成果发表在《PNAS》期刊上。
本文发现迷走神经结状节上的TRPV3离子通道,是天然香气成分柠檬醛和临床麻醉药七氟烷的共同分子靶点。它们通过激活迷走神经→孤束核尾侧(cNTS)通路,抑制应激导致的心跳过速、呼吸急促和焦虑行为。

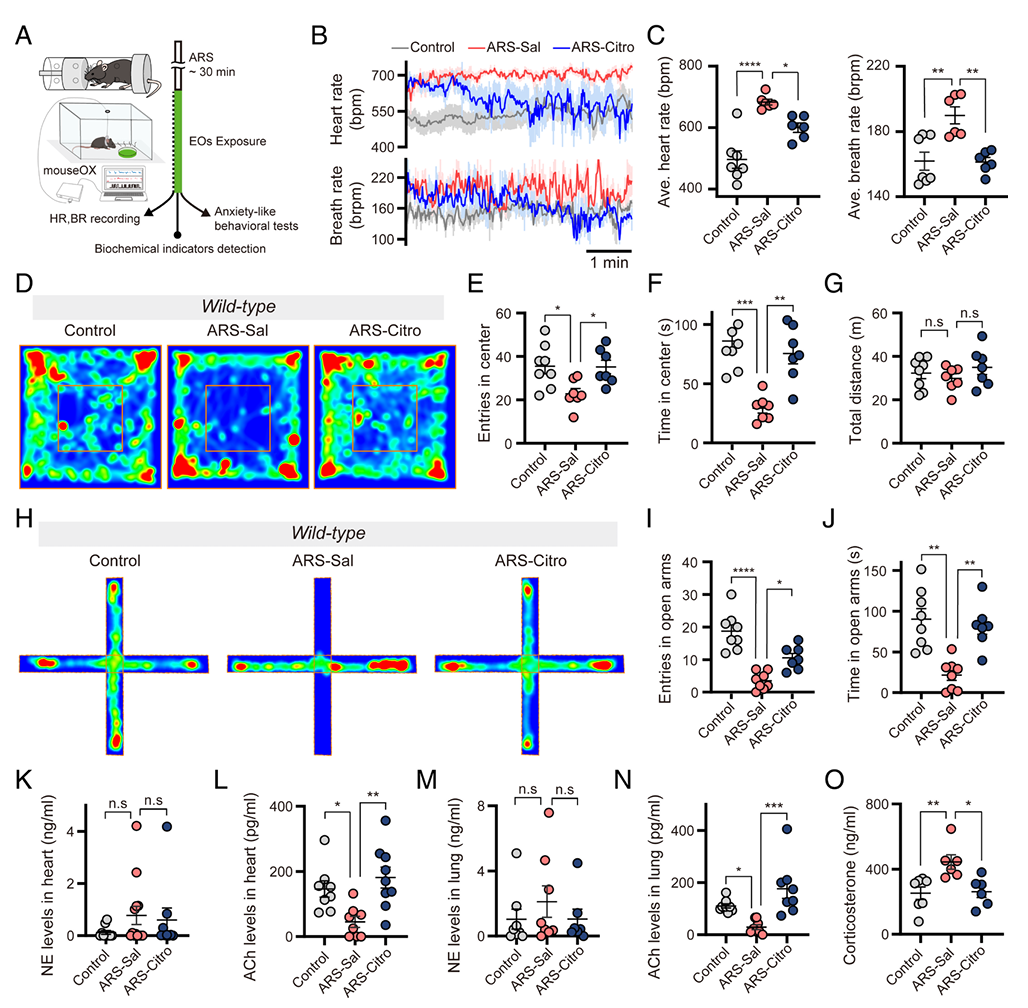
闻柠檬草香气,真的能抑制压力反应吗?
研究先给小鼠做急性束缚应激,让小鼠出现心跳快、呼吸急、焦虑不安的状态。再让小鼠吸入柠檬醛,结果发现它能明显减慢心跳与呼吸,让小鼠在旷场、高架十字迷宫中更敢探索,焦虑行为显著减少。同时,柠檬醛还能恢复应激后降低的心脏、肺部乙酰胆碱水平,降低升高的血清皮质醇。
也就是说,柠檬醛能从生理和行为两方面,快速缓解压力带来的心慌、紧张与焦虑。

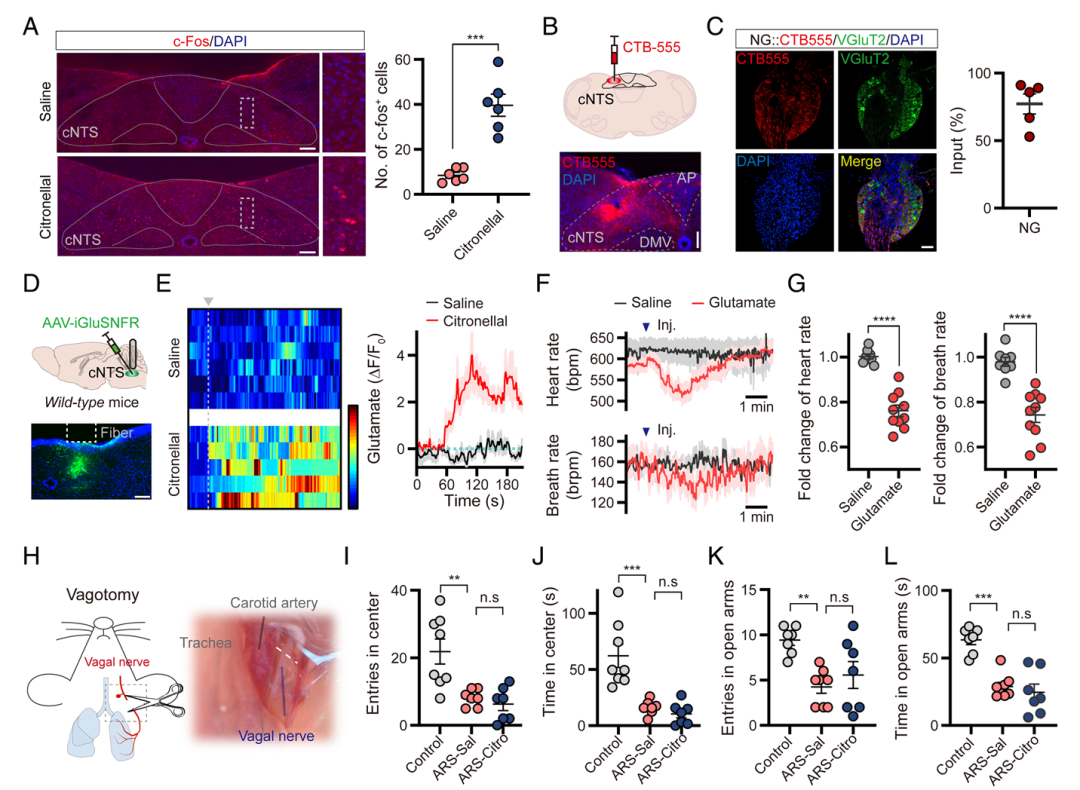
鼻子闻到的香气,怎么传到身体内部调节心跳呼吸?
用免疫荧光、逆行示踪、光纤光度记录,研究者锁定了关键通路:迷走神经结状节的谷氨酸能神经元 → 投射到脑干孤束核尾侧(cNTS)。单侧迷走神经切断实验证实,切断后,柠檬醛的安抚效果大幅减弱,左侧迷走神经影响更明显。
因此,柠檬醛通过迷走神经-孤束核通路,直接调控心跳呼吸。

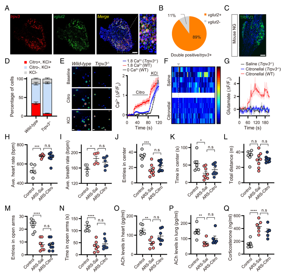
柠檬醛作用靶点是什么?
实验证实,TRPV3 主要表达在结状节谷氨酸能神经元上。
钙成像、膜片钳检测发现,柠檬醛能激活野生型小鼠神经元的 TRPV3,让钙离子内流、产生电流;但在 TRPV3 敲除小鼠中,这种反应几乎消失。结状节特异性敲低 TRPV3 后,柠檬醛也无法缓解应激。
因此,TRPV3是柠檬醛发挥作用的关键分子开关。

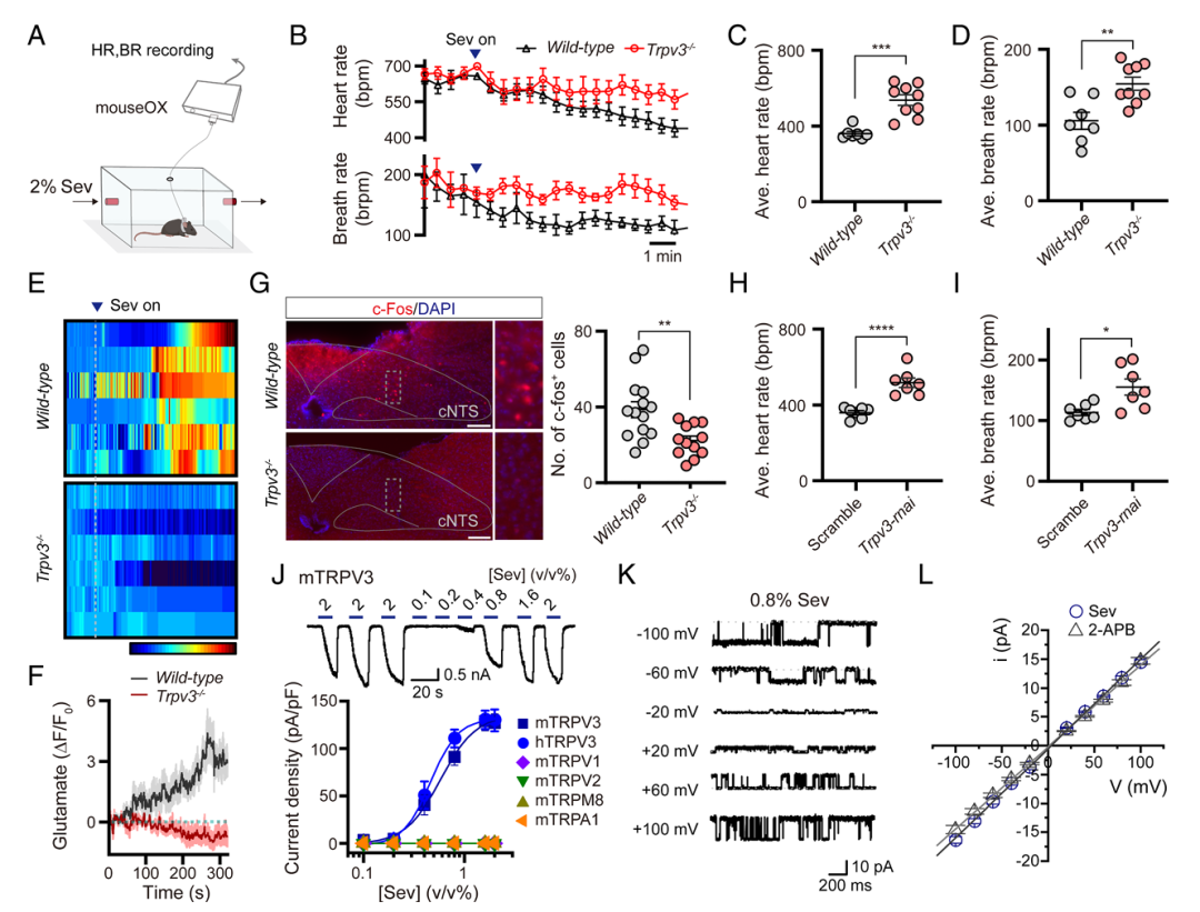
麻醉药七氟烷和天然香气成分,走的是同一条路吗?
研究发现,临床麻醉药七氟烷也能通过 TRPV3 减慢心跳呼吸,在 TRPV3 敲除小鼠中效果消失。
冷冻电镜显示,七氟烷结合 TRPV3 的窗孔位点,柠檬醛结合香草醛位点。回补野生型 TRPV3 可恢复两种物质的作用,突变特定位点则会选择性阻断其中一种。
因此,两种物质以不同方式激活同一个通道,解释了为什么天然香气和麻醉药都能让人平静下来。

全文总结
本研究首次揭示,迷走神经结状节的TRPV3 通道是调控应激反应的外周关键靶点,天然植物成分柠檬醛与吸入麻醉药七氟烷,均通过激活 TRPV3、驱动迷走神经 - 孤束核谷氨酸能通路,平稳心跳呼吸、缓解焦虑;二者以不同位点激活同一通道,明确了外周 TRPV3 作为镇静、抗焦虑靶点的核心价值,打通了 “香气安抚情绪” 的分子与环路机制。
小编寄语:
香气疗愈的分子机制是什么?香气分子是如何从鼻腔进入身体,最终让心跳慢下来、焦虑消散的?
武汉大学的这项研究,第一次给出了完整的答案:柠檬草中的柠檬醛,通过激活迷走神经结状节上的TRPV3通道,驱动谷氨酸能神经元向脑干孤束核尾侧释放谷氨酸,进而调控心跳和呼吸中枢,抑制应激反应。更有趣的是,临床麻醉药七氟烷也通过同一个TRPV3通道发挥作用,只是结合位点不同。
下次你感到焦虑、心跳加速时,不妨试试闻一闻柠檬草精油。它的效果可能因人而异,但至少,你现在知道了它为什么可能有用。

原文链接:
https://doi.org/10.1073/pnas.2525757123
原标题:《PNAS | 为何闻到柠檬草香气会瞬间放松?武汉大学姚镜团队揭示 “香气疗愈”的神经机制》
本文为澎湃号作者或机构在澎湃新闻上传并发布,仅代表该作者或机构观点,不代表澎湃新闻的观点或立场,澎湃新闻仅提供信息发布平台。申请澎湃号请用电脑访问http://renzheng.thepaper.cn。





- 报料热线: 021-962866
- 报料邮箱: news@thepaper.cn
互联网新闻信息服务许可证:31120170006
增值电信业务经营许可证:沪B2-2017116
© 2014-2026 上海东方报业有限公司




