- +1
Cell重磅 | 皮肤-大脑轴新视角:高温环境竟让人长胖!罗湘杭/黄燕/赵家军揭示高温破坏代谢新机制
你有没有想过,为什么夏天总待在高温环境里,人反而更容易长胖、血糖也不稳?
按理说,天热出汗多、消耗大,应该瘦才对。可现实却是长期在高温下工作的人,体重、腰围、胰岛素抵抗指标反而更高。
难道天热真的会悄悄改变我们的代谢?

2026年4月21日,中南大学湘雅医院罗湘杭教授、黄燕教授及山东第一医科大学附属省立医院赵家军教授团队,在国际顶刊《Cell》上发表研究《A skin-hypothalamus axis couples heat stress and metabolic dysfunction》。
本研究发现热应激会通过皮肤 - 下丘脑轴,让皮肤分泌KLK14蛋白,在下丘脑的星形胶质细胞中留下“热记忆”,这种记忆会持续至少4周,通过抑制催产素神经元和交感神经,减少脂肪分解,从而加重代谢紊乱。补充维生素A可以阻断这条通路,保护代谢,为全球变暖相关代谢病提供新机制与干预靶点。

一次短暂的热暴露,会留下“后遗症”吗?
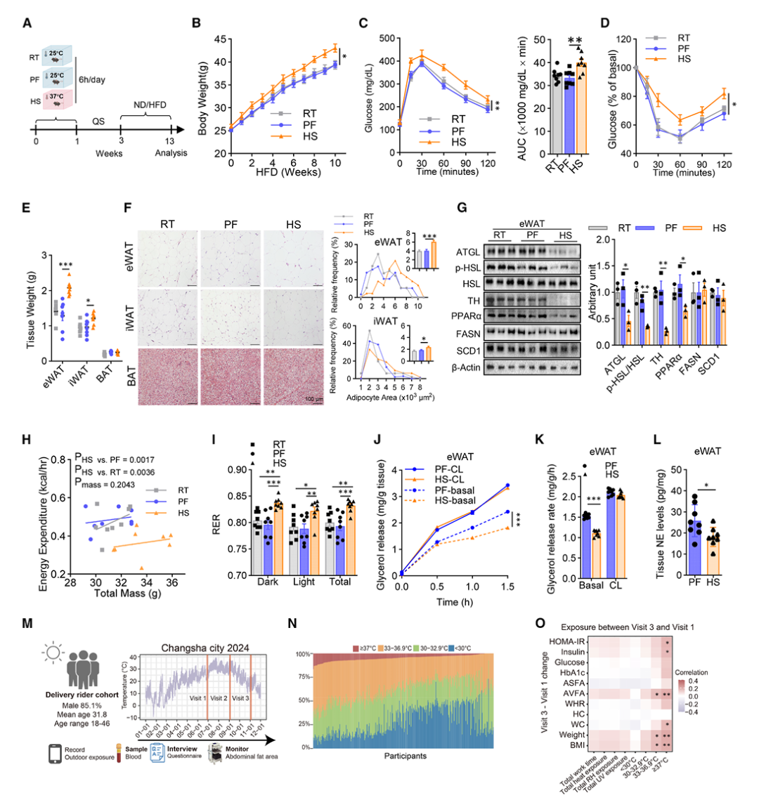
首先,研究者建立小鼠热应激模型:每天37℃热暴露6小时、持续1周,再恢复常温,随后喂高脂饲料。
结果显示,热应激小鼠体重、体脂显著增加;糖耐量、胰岛素敏感性变差;脂肪分解能力下降。在长沙外卖员人群中也发现长期高温暴露与体重、BMI、腹型肥胖、胰岛素抵抗升高显著相关。
因此,一次短暂的热应激,会留下长期后遗症,让人更容易胖、血糖更容易出问题。

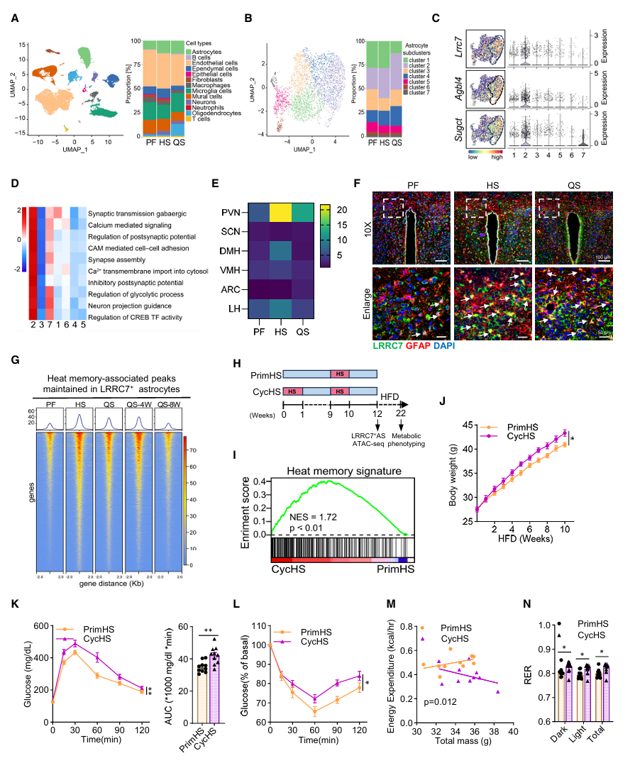
热应激的“记忆”存在大脑哪里?
团队用单细胞RNA测序和ATAC-seq(染色质可及性测序) 技术,扫描热应激后小鼠下丘脑的细胞变化。
结果显示,下丘脑LRRC7⁺星形胶质细胞的数量明显变多,集中在PVN室旁核;在热应激后这些细胞的染色质持续开放,形成可被“唤醒”的热记忆,至少维持4周;再次热暴露时,热记忆快速激活,小鼠代谢问题更严重;抑制这类细胞,热记忆和代谢损伤都被逆转。
因此,天热不是一过性刺激,而是在大脑里刻下了长期记忆,持续影响代谢。

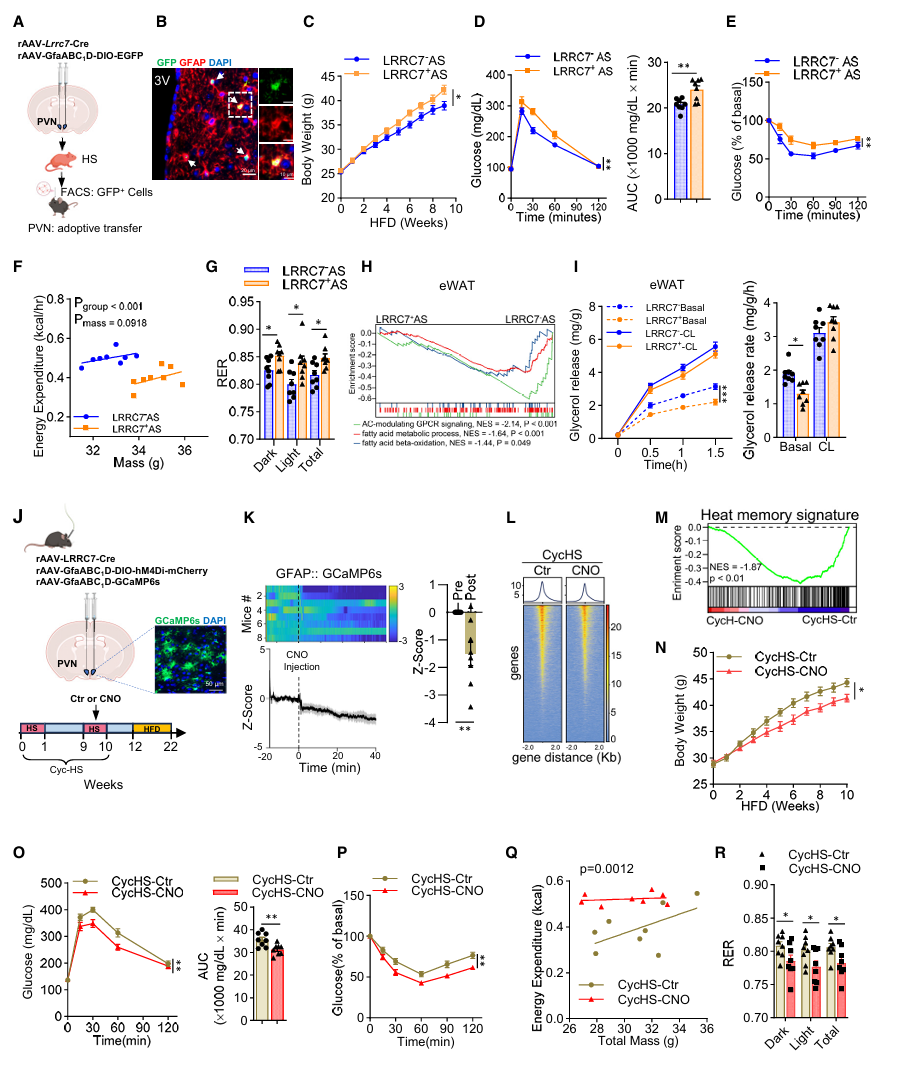
皮肤的“热感觉”是怎么传到大脑并留下记忆的?
第一步:找到中介分子——KLK14:热应激让皮肤大量分泌KLK14,进入血液后到达下丘脑,结合受体CHL1,激活LRRC7⁺星形胶质细胞。皮肤特异性敲除KLK14,可完全阻断热记忆和代谢异常。
第二步:表观遗传机制——ALKBH1介导的DNA去甲基化:KLK14通过ALKBH1引起DNA去甲基化的表观遗传改变,让星形胶质细胞持续合成GABA,抑制旁边的PVN催产素(OXT)神经元。
第三步:下游效应——交感神经→脂肪分解:被抑制的神经元再通过交感神经系统降低脂肪组织的去甲肾上腺素,减少脂肪分解,内脏脂肪疯狂堆积。
因此,皮肤感受到热→分泌 KLK14→告诉大脑→大脑让身体少燃脂、多囤脂。

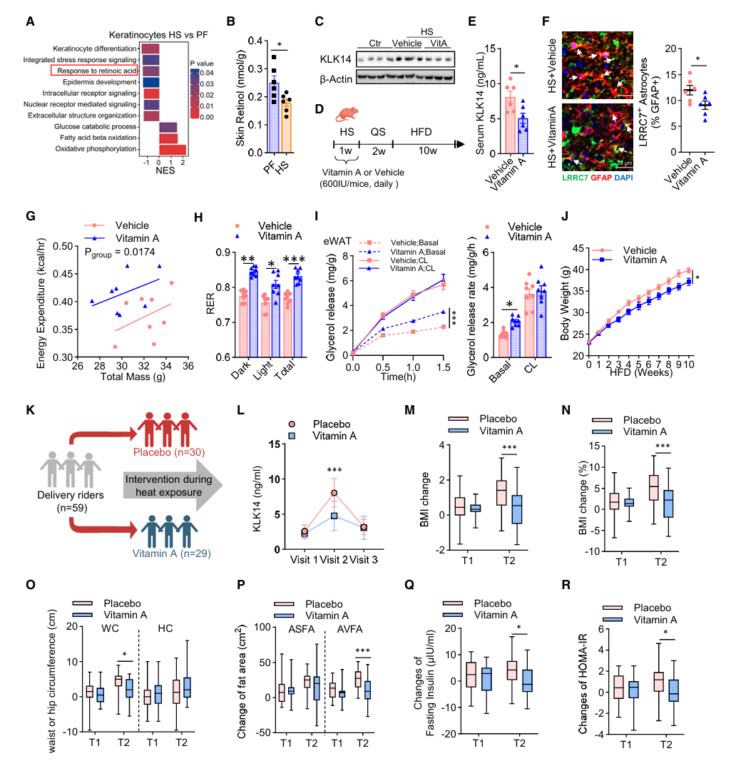
这条通路能不能被阻断?
热应激会消耗皮肤维生素A。
补充维生素A能直接抑制皮肤产生KLK14,减少下丘脑LRRC7⁺细胞数量,恢复能量消耗和脂肪分解。在随机对照临床试验中,给高温作业的外卖员补充维生素A,可显著降低KLK14水平,减缓BMI、腰围、腹脂、胰岛素抵抗的上升。
因此,补充维生素A能切断“皮肤→大脑→长胖”的通路,从源头阻止热应激的代谢伤害。

全文总结
本研究揭示一条全新皮肤 - 下丘脑轴:
热应激诱导皮肤分泌 KLK14,作用于下丘脑 LRRC7+星形胶质细胞形成表观遗传热记忆,通过 GABA 抑制PVN 催产素神经元 - 交感神经通路,降低脂肪分解、促进肥胖与胰岛素抵抗;
维生素 A 可抑制 KLK14,在小鼠和人群中均改善热应激相关代谢紊乱,为全球变暖背景下代谢病防治提供新理论和简单可行的干预方案。

小编寄语:
全球变暖背景下,高温暴露与代谢紊乱的关联日益受到关注。
如果你或家人是高温环境工作者(厨师、建筑工人、外卖骑手、钢铁厂工人等),或者你在夏天经常长时间处于闷热环境中,这项研究提供了两个重要信息:
1. 热暴露的长久影响不可忽视。我们以前总觉得热坏了吹吹空调就缓过来了,但这项研究指出,高温留下的可能不只是一时的难受,而是长达数周的代谢后遗症。
2. 维生素A补充或许是一种保护措施。研究中使用的是常规剂量的维生素A补充(具体剂量请咨询医生,不要自行过量服用)。除了补充剂,日常饮食里也有很多天然选择,富含维生素A的食物包括:动物肝脏、蛋黄、胡萝卜、南瓜、深绿色叶菜。

原文链接:
https://doi.org/10.1016/j.cell.2026.03.045
原标题:《Cell重磅 | 皮肤-大脑轴新视角:高温环境竟让人长胖!罗湘杭/黄燕/赵家军揭示高温破坏代谢新机制》
本文为澎湃号作者或机构在澎湃新闻上传并发布,仅代表该作者或机构观点,不代表澎湃新闻的观点或立场,澎湃新闻仅提供信息发布平台。申请澎湃号请用电脑访问http://renzheng.thepaper.cn。





- 报料热线: 021-962866
- 报料邮箱: news@thepaper.cn
互联网新闻信息服务许可证:31120170006
增值电信业务经营许可证:沪B2-2017116
© 2014-2026 上海东方报业有限公司




