- +1
Cell子刊 | 为什么挨得近的两段记忆总容易串在一起?新研究揭示空间记忆的海马CA1区神经元竞争机制
你有没有发现,同一天发生的两件小事,明明互不相关,回想时却总会自动连在一起?比如早上丢了钥匙、下午忘了带伞,再想起时总觉得是一连串倒霉事。又比如你能清晰记住家里布局、常走路线,哪怕不用看路标也能顺利导航。这种把相近时间的经历绑定、又能精准定位空间的能力,大脑到底是怎么做到的?

来自加拿大多伦多大学与病童医院 Sheena A. Josselyn 教授团队做了一项专门研究,标题为《 Neuronal competition shapes the encoding, consolidation, and retrieval of precise spatial memories in mice 》相关成果于2026年4月20日发表在《Current Biology》期刊上。
该研究证实,海马CA1区神经元之间会进行一场竞争,只有胜出的神经元才能进入“记忆印迹”,成为这段空间记忆的存储单元。
而且,短时间学习的两个空间记忆会共用重叠的神经元而关联,长时间间隔则会用不同神经元而独立。人工激活这些记忆印迹,即使没有外部线索,也能让小鼠想起目标位置。

空间记忆是否也像恐惧记忆一样,由“竞争上岗”的神经元印迹来编码?
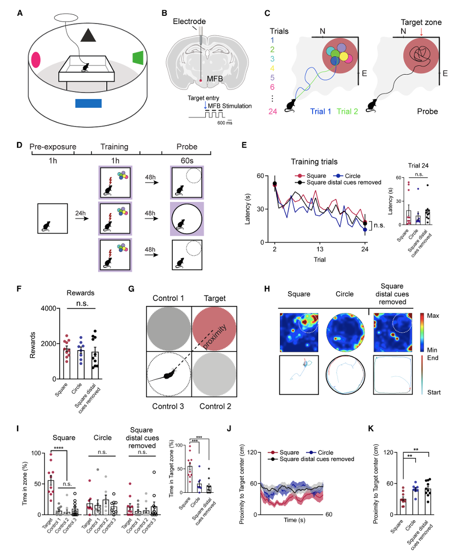
研究人员设计奖赏性空间觅食任务,让小鼠在迷宫中依靠远端视觉线索形成空间记忆。48小时测试显示,小鼠会优先停留在目标区域,移除视觉线索后记忆消失。通过光遗传操控,训练前用蓝光增强神经元兴奋性,使其进入记忆印迹;测试时用红光抑制这些神经元。结果显示,抑制印迹神经元后小鼠完全失去空间偏好,对照组记忆保持正常。
因此,空间记忆和简单恐惧记忆一样,由神经元竞争分配形成海马印迹,这群神经元是空间记忆提取的必需条件。

为什么有些记忆会“串在一起”,有些则独立存在?
团队让小鼠先后学习两个目标区不同的迷宫任务,间隔 3 小时或 27 小时。间隔 27 小时的小鼠能精准区分,间隔 3 小时的则会同时偏好两个目标区,记忆发生关联但精度不变。利用光遗传和DREADD 化学遗传操控发现,人为让 27 小时间隔的记忆共用神经元,记忆就会关联;让 3 小时间隔的记忆使用不同神经元,记忆则相互独立。
简言之,记忆是否关联,取决于形成时间远近 —— 时间近共用神经元,时间远则各用不同神经元。

如果外部线索不够用,还能找回记忆吗?
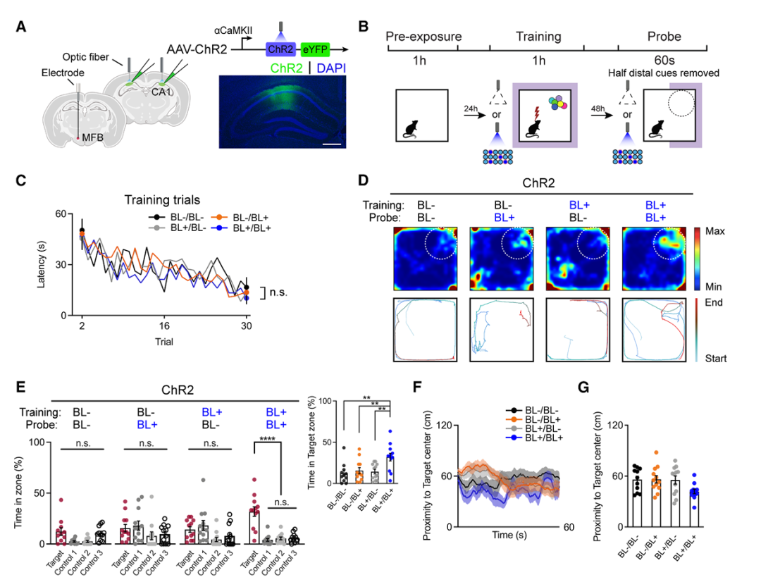
研究移除一半远端视觉线索,小鼠无法正常提取空间记忆;此时光激活训练时被分配的印迹神经元,小鼠重新表现出目标区偏好。在全新八边形迷宫中,无光照时小鼠偏向方形迷宫的目标区,光激活对应圆形迷宫的印迹神经元后,小鼠立刻转向圆形迷宫的目标区。
因此,即便外部线索不足或环境陌生,人工激活空间印迹就能直接驱动精准导航,印迹可独立指导空间行为。

如果两个印迹同时被激活,小鼠听谁的?
团队用交叉病毒策略标记两群互不重叠的CA1神经元,一群编码A迷宫的空间记忆,另一群编码B迷宫的空间记忆(不同目标区)。结果显示,在匹配光照条件下,小鼠精准提取对应记忆;在不匹配光照下,外部线索与人工激活的印迹冲突,小鼠同时表现两种记忆偏好。
这说明,空间记忆提取时,不同印迹会相互竞争,外部线索占优时精准提取,线索与印迹冲突时则共同支配行为。

全文总结
该研究将记忆印迹理论从简单联想记忆拓展至复杂空间记忆,证实小鼠海马背侧 CA1 区的神经元竞争决定空间印迹的形成,印迹是空间记忆编码与提取的核心;记忆形成的时间间隔通过调控印迹重叠与否决定记忆关联或分离,人工激活印迹可在线索缺失、环境模糊时恢复并驱动精准空间导航,不同印迹间的竞争最终调控空间行为输出。
小编寄语:
在过去十几年里,科学家对记忆印迹的研究,大多集中在恐惧记忆和奖赏记忆上。而这项研究首次证实:我们用来记位置、认路的精准空间记忆,同样遵循 “神经元竞争分配” 这一核心规律。
这也正好回答了开头的疑问:短时间内形成的记忆,会共用一部分重叠的印迹神经元,所以很容易被大脑关联在一起。研究还发现,就算外部线索很少、环境完全陌生,只要用光激活对应的记忆印迹,就能直接引导精准的空间导航。
这意味着,未来我们有望通过直接激活特定记忆印迹,帮阿尔茨海默病等失智患者找回一部分空间记忆能力。尽管离临床应用还有很长距离,但这条路径在原理上已经被证明是可行的。

原文链接:
https://doi.org/10.1016/j.cub.2026.03.058
原标题:《Cell子刊 | 为什么挨得近的两段记忆总容易串在一起?新研究揭示空间记忆的海马CA1区神经元竞争机制》
本文为澎湃号作者或机构在澎湃新闻上传并发布,仅代表该作者或机构观点,不代表澎湃新闻的观点或立场,澎湃新闻仅提供信息发布平台。申请澎湃号请用电脑访问http://renzheng.thepaper.cn。





- 报料热线: 021-962866
- 报料邮箱: news@thepaper.cn
互联网新闻信息服务许可证:31120170006
增值电信业务经营许可证:沪B2-2017116
© 2014-2026 上海东方报业有限公司




