- +1
上市35年,A股“活化石”*ST国华提前锁定退市,今日起停牌!股票简称变更超10次,年内股价跌去75%,深交所“老五股”将剩两只
上市35年,曾经的深交所“老五股”之一——*ST国华(000004),走到了退市的边缘。
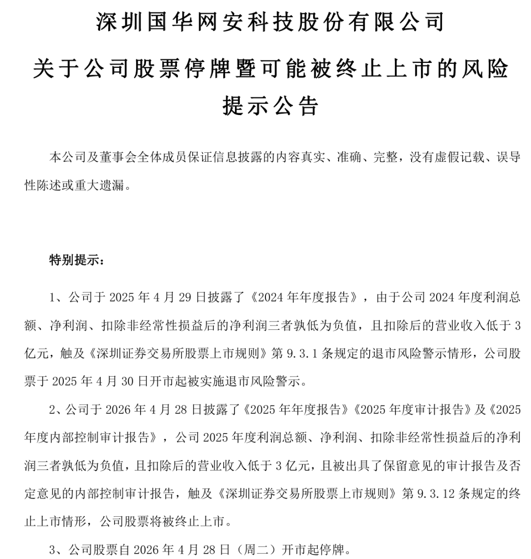
4月27日,*ST国华公告称,公司披露2025年年度报告及审计报告显示,2025年度利润总额、净利润、扣非后净利润三者孰低为负值,且扣除后的营业收入低于3亿元,同时被出具保留意见的审计报告及否定意见的内部控制审计报告。
上述情形触及《深圳证券交易所股票上市规则》规定的终止上市情形,公司股票将被深交所终止上市。公司股票自2026年4月28日开市起停牌。深交所将在停牌之日起五个交易日内发出拟终止上市事先告知书,后续将进入听证、审议及决定程序。若被强制退市,股票将进入退市整理期,并在摘牌后转入全国中小企业股份转让系统转让。
4月27日收盘,*ST国华股价再度跌停,收盘价为2.76元/股,对应总市值3.65亿元,已是连续第15个交易日总市值低于5亿元。
即使在接下来的5个交易日,*ST国华股价每日均涨停(涨幅5%),其总市值也难以回升至5亿元。这意味着,这只A股市场的“元老级”股票,已提前锁定“市值退市”。
*ST国华于1990年12月1日在深交所试营业首日挂牌,是深交所“老五股”之一。公司最早简称为“深安达A”,上市30多年来,由于实际控制人变更、经营业绩持续亏损等原因,公司股票简称已变更超过10次。
上市之初,公司主营汽车货运、旅客运输及汽车修配业务,是深圳早期交通运输领域的骨干企业。35年间,公司历经多次资产重组与主业变更,股票简称也多次变更,曾用简称包括深安达A、北大高科、国农科技、国华网安等。
上市以来,公司频频转型,从运输到生物制药,再到房地产,然后切入网络安全赛道。2000至2001年,公司剥离运输资产,注入生物指纹识别与生物制药业务;2005年新增房地产开发业务,退出生物指纹领域;2019年,公司以12.81亿元高溢价收购智游网安100%股权,切入网络安全赛道,后更名为“国华网安”。
2025年4月,因2024年扣非净利润为负且扣除后营收低于3亿元,公司被实施退市风险警示,证券简称由“国华网安”变更为“*ST国华”,股票交易的日涨跌幅比例限制为5%。
根据公司2025年半年报,目前*ST国华的核心业务属于网络安全领域,专注于移动应用安全工具、服务和解决方案,以及以移动安全为核心驱动的安全集成业务。
回溯以往,2021年是*ST国华经营业绩的拐点。当年,公司归母净利润首次出现超过5亿元的巨额亏损,并从此陷入持续亏损的泥潭。数据显示,2021年至2024年,公司营业收入分别为2.89亿元、1.66亿元、1.1亿元和0.99亿元,呈现逐年萎缩的态势;同期归母净利润则分别亏损5.09亿元、5.95亿元、1.57亿元和1.32亿元。
行情数据显示,*ST国华此前几年股价起起伏伏,但跌势还不算惨烈。然而2026年以来,公司股价连续下跌,年初至今股价累计跌幅已经超过75%。
投资者正在“用脚投票”。Wind数据显示,截至2026年4月10日,*ST国华股东总户数约17273户,相较于上期(3月20日)减少7.66%。
*ST国华2025年年报显示,公司本报告期实现营业总收入1.77亿元,同比增长79.36%,净利润648.72万元,同比扭亏为盈,去年同期亏损1.32亿元,扣除非经常性损益后的净利润为-1623万元,同比减亏86.94%。基本每股收益为0.05元。
从资产方面看,公司报告期内,期末资产总计为4.12亿元,应收账款为1.61亿元;现金流量方面,经营活动产生的现金流量净额为3019.12万元,销售商品、提供劳务收到的现金为2.10亿元。
2026年一季报显示,报告期内,公司实现营业收入1662.27万元,同比下降9.34%;归属于上市公司股东的净亏损638.83万元。
除了*ST国华之外,深交所“老五股”还包括深发展(现平安银行,000001.SZ)、深万科(现万科A,000002.SZ)。另外两家中的深金田已于2002年退市,深原野于1994年更名为世纪星源,并于2024年触发面值退市条款而摘牌。在*ST国华退市后,深交所“老五股”将仅存平安银行、万科A。
(本文不构成任何投资建议,据此操作风险自担)
编辑 孙志成
综合公开资料、中国证券报、界面新闻等
封面图自IC photo
原标题:《上市35年,A股“活化石”*ST国华提前锁定退市,今日起停牌!股票简称变更超10次,年内股价跌去75%,深交所“老五股”将剩两只》
本文为澎湃号作者或机构在澎湃新闻上传并发布,仅代表该作者或机构观点,不代表澎湃新闻的观点或立场,澎湃新闻仅提供信息发布平台。申请澎湃号请用电脑访问http://renzheng.thepaper.cn。





- 报料热线: 021-962866
- 报料邮箱: news@thepaper.cn
互联网新闻信息服务许可证:31120170006
增值电信业务经营许可证:沪B2-2017116
© 2014-2026 上海东方报业有限公司




