- +1
线下演出的中场战事
原创 范志辉 音乐先声
作者 | 贰叁叁 编辑 | 范志辉
"本次新冠疫情可能是百年不遇大流行病。"
2月29日,比尔·盖茨在《新英格兰医学杂志》发表的文章如此写道。据了解,日本、韩国、意大利、伊朗、德国、挪威等国也纷纷沦陷,世界疫情地图不断扩散,海外累计确诊人数已经突破6000。

有业内人士向音乐先声表示,眼下3月份的线下演唱会、音乐剧、话剧等都面临着彻底取消或延期的情况,甚至会影响到下半年演出的后续报批。对于演出行业各方来说,这不仅是一场危机事件,更是生死存亡的中场考验。
疫情肆虐,线下演出市场受创
从去年底陆续公布的演出计划来看,2020年原本应是演唱会大年。
阔别内地舞台7年的刘德华准备在2020年再度开唱,然而撞上疫情,刘德华方面在1月26日就率先取消了香港红馆的演唱会,2月3日宣布取消武汉站演唱会,2月12日上海站、广州站、北京站的演唱会也被悉数取消。至此,从2月到5月,主办方共计取消了24场演唱会。而周杰伦、蔡依林、孙燕姿、梁静茹等一线歌手今年的演出规划也全部被打乱。

除了走大众市场的演唱会,舞台剧、话剧等剧院演出同样未能幸免。2020年原本是大热话剧《如梦之梦》创作20周年,原定于2月13日至16日上海站演出也由于疫情暂延。国内知名舞台剧品牌开心麻花则连续四次调整取消演出的退票政策,至今为止全国范围内共取消了240场演出。

在疫情战役的最开始,就有用户要求演出取消或者延期。在微博和豆瓣等多个平台上,有不少乐迷都希望4月份之前的演出应当作出相应调整。大部分乐迷都希望票务平台能够及时处理票务问题,也有部分用户表示"可以等",希望演出能延期举办。
面对用户的退票需求,大麦网、摩天轮票务、永乐票务等票务平台也都在第一时间做出了调整。例如,摩天轮票务在1月21日接到大量退票咨询电话后,于1月22日便发布了退票政策的说明,支持武汉地区春节期间的无条件退票。1月22日之后,摩天轮票务陆续3次扩大无条件退票范围,最终从武汉地区扩展至全国。

在这个市场环境下,多家主办方也在积极调整自己的演出规划。例如摩登天空副总裁沈玥就告诉音乐先声:"第一季度我们的所有演出都已经完成了报批,音乐节和艺人的巡演都受到了影响,有的已经宣布延期。很多国外乐队来华演出也已经取消了。"而为了尽可能"回血",摩登天空、太合音乐等唱片公司也将重点转移到了线上,和抖音、快手、淘宝等平台尝试开展了不同模式的线上直播。

2月17日,中国演出行业协会剧场委员会在《告同业书》中表示,其中承诺返还因疫情取消的演出的定金,或作为延后演出的预付款;积极开发疫情过后的非周末工作日档期,场地不溢价,努力减轻因大量演出延期带来的场地不足压力,共渡时艰。
线下演出已经停摆一个月左右,疫情什么时候过去还难以判断。但可以确定的是,在场租、人工等固定成本下,相关业内公司已经产生了大量亏损,哪怕复工的线下演出公司也处于工作量不饱和的情况。
线下演出市场的中场战事
1—4月份的演出大规模取消或延期也已成为现实,对于演出商、分销商、票务平台来说,产生的亏损也只能无奈接受。根据摩天轮票务统计,目前已经产生的票房损失约占据全年票房15%。
而多位业内人士向音乐先声表示,演出市场最早恢复预计要在5、6月份,如何共渡难关,熬过半年的空窗期,成为了线下演出市场的中场考验。
消费者的需求直接反映着市场状况。采访中,有乐迷对我们认为:"2019年是因为《乐队的夏天》的缘故,很多热门乐队的演出门票极为难抢,好不容易抢到的票,却又要面临退票或演出延期的情况。"

在这种特殊情况下,且涉及面广、需求集中,对于票务平台的危机处理能力也是一大考验。处理好了,平台会赢得用户的好评,处理不好就是一片骂名。
据音乐先声了解,不少用户在社交媒体上表示,摩天轮票务的客服会"主动打电话沟通解决退票事宜",免除了自己申请的麻烦。一位身在武汉的芭蕾舞剧爱好者在寄回门票时,还特地在票面上为主动、顺畅、高效的退票表示感谢。

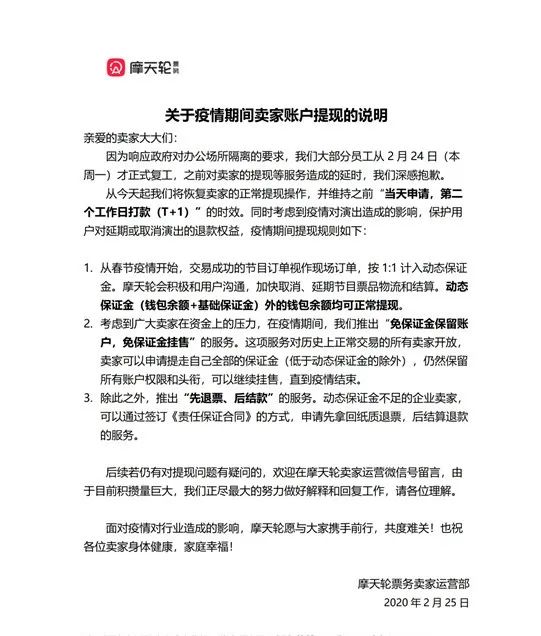
此外,在保障用户退票体验顺畅的同时,多家票务平台都出台了面向B端供应商的保障政策,例如大麦网表示,疫情期间将为商家提供佣金减免、提前返款、金融支持等多项服务;摩天轮票务则承诺"当天申请,次日打款",确保B端供应商能够顺利取现,缓解分销商资金压力,帮助分销商渡过难关。

道略演艺产业研究院报告显示,目前中国票务市场已形成以一级专业票务机构为主、二级票务机构为辅,演出机构、演出场馆票务共存的多元化格局。
而与大麦网、演出机构、演出院团的直接销售模式不同,摩天轮票务为代表的二级票务平台依靠以市场需求为导向的动态定价机制,使得演出票面价格在发售中回归真实的市场价值,成为票务市场的重要补充。

2018年底举办的票务市场规范研讨座谈会上,大麦网、摩天轮票务、中演票务等13家票务机构和票务平台共同发起成立的票务委员会就表示,要建立全国范围的票务信息监管服务系统,起到行业监管、行业服务作用的同时,也能为政府主管部门统计相关数据、了解行业现状提供便利。
为了应对疫情后的市场反弹,线下演出各方应在国务院"放管服"政策的前提下,应当适当创新,促进公平竞争,开放更多售票渠道,以更好地为消费者提供高效服务。同时,也要通过统一监管二级票务平台来维持正常市场秩序。

在线下演出大面积停摆的情况下,如何应对这场剧烈而必然的变化,对线下演出行业来说无疑是一场大考。当然,对于艺人、主办方来说,这段空档期也提供了创作作品、研发新内容的时间。同时,线上平台也可以不断打磨服务质量,持续优化服务流程,为用户提供更好的服务。
结语
线下演出供应链上每一个环节的兴衰,都与整个行业休戚与共。在这特殊的艰难时刻之下,行业中每个环节的发展,都需要各方相互的理解和守望相助。
这场中场考验背后,除了现金流,更考验的是看不见的职业素养、商业信誉以及应对危机的能力。要扛过这段艰难时刻,线下演出各方都需要拿出百分百的包容、理解和行动力。
排版 | 安林
不想错过我们的推送,建议选择“设为星标”;
想与业内人士交流,后台回复“加群”即可。
如果喜欢这篇文章,点击下方“在看”。阅读原文
原标题:《线下演出的中场战事》
本文为澎湃号作者或机构在澎湃新闻上传并发布,仅代表该作者或机构观点,不代表澎湃新闻的观点或立场,澎湃新闻仅提供信息发布平台。申请澎湃号请用电脑访问http://renzheng.thepaper.cn。





- 报料热线: 021-962866
- 报料邮箱: news@thepaper.cn
互联网新闻信息服务许可证:31120170006
增值电信业务经营许可证:沪B2-2017116
© 2014-2026 上海东方报业有限公司




