- +1
【求学求职】中国医学科学院血液病医院(中国医学科学院血液学研究所)2020年高层次人才招聘计划
获取更多CSCB2020相关资讯
中国医学科学院血液病医院(中国医学科学院血液学研究所)
2020年高层次人才招聘计划
中国医学科学院血液病医院(中国医学科学院血液学研究所)创建于 1957 年,是我国最大的集医疗、科研、教学、产业于一体的国家级科研型血液病专业医疗机构,是隶属国家卫生健康委员会管理的三级甲等专科医院;是实验血液学国家重点实验室和国家血液系统疾病临床医学研究中心的依托单位,主要从事血液病及相关领域的基础研究和应用基础研究,血液病的临床诊断、治疗,大规模、多中心、高质量的临床诊疗规范研究,制定血液病诊疗技术规范,开展血液系统疾病诊疗新技术、新药物的评价研究和医学转化。血液病的诊断和治疗水平一直处于国内领先、在某些方面达到国际水平,并取得了一系列原创性成果。自2010年起连续十年获得医院专科声誉排行榜(血液学)第一名;自2014年起连续六年获得中国医院科技量值(STEM)排行榜(血液病学)第一名。血液病医院(血液学研究所)是国家创新人才培养示范基地,承担着国家干细胞工程技术研究中心、细胞产品国家工程技术研究中心、细胞产品产业化示范工程建设项目、国家“一带一路”联合实验室的建设任务。
中国医学科学院北京协和医学院已全面实行准聘长聘系列教职聘任体系,血液病医院(血液学研究所)对顶级科学家和特别优秀的青年人才引进实行“个性化”的支持方案,提供充足的科研启动经费,并将根据需要提供进一步支持。
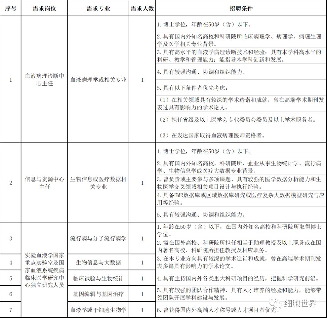
根据血液病医院(血液学研究所)事业发展需求,现面向全球公开招聘高层次人才,需求岗位及有关要求如下:
一、招聘岗位

联系邮箱:sunyi@ihcams.ac.cn;chenboyu@ihcams.ac.cn;
联系人:孙毅 陈波宇
联系电话:+86-022-23909037
中国医学科学院血液病医院
(中国医学科学院血液学研究所)
人力资源处
2020年2月17日
Calls for Global Talents
Institute of Hematology and Blood Diseases Hospital, Tianjin, China
Institute of Hematology and Blood Diseases Hospital (IH), Chinese Academy of Medical Sciences & Peking Union Medical College (CAMS/PUMC), founded in 1957, is the largest national research-oriented medical institution for blood diseases in China, which integrates patient care, medical research, specialty teaching and relevant research product commercialization. It is the sole top-graded hematology specialty hospital directly under the National Health Commission of the People’s Republic of China. It houses the State Key Laboratory of Experimental Hematology and the National Clinical Medical Research Center for Blood Diseases, focusing on basic and applied research of hematological diseases, regenerative medicine and other related fields. It is the founding and leading hospital for the China Alliance for Blood Diseases, whose network covers 140 major hospitals in 32 provinces of China. IH currently opens 766 beds with more than 10 clinical treatment centers divided by specific disease. In addition to routine clinical services with more than 200,000 annual visits and more than 30,000 hospitalized patients each year, IH has led the most multi-center trials on new diagnostic methods and drugs/therapies of hematological diseases, implemented the standardization of the clinical protocols and conducted professional trainings for hematology practitioners in China. It has won the first place in the hematology specialty ranking for ten consecutive years since 2010 and ranked the first in hematology by the Scientific and Technological Evaluation Metrics (STEM) for Chinese hospitals for six consecutive years since 2014. It should be noted that international collaboration has always been the development strategy and strength of IH as exemplified by the newly awarded title “National Belt and Road Initiative Joint Laboratory in Population Medical Science”.
The CAMS/PUMC recently implemented an internationally-comparable tenure and tenure-track system for faculty evaluation, which IH has also adopted for new faculty recruitment. In addition, IH established a "personalized" recruitment package, providing sufficient start-up funds and more importantly offering unique yet attractive research platforms for the fast development of academic career. Applicants with MD, PhD or equivalent degree at early or middle career stage in relevant fields should send their applications to
Mr. Yi Sun (sunyi@ihcams.ac.cn) or Ms. Boyu Chen (chenboyu@ihcams.ac.cn); Tel: +86-22-23909037
Department of Human Resources, Institute of Hematology and Blood Diseases Hospital
288 Nanjing Road, Tianjin 300020, China; http://www.chinablood.com.cn
Open Positions for 2020

如果你是身在一线的医务工作者、患者、患者家属、医疗防护设备厂商……只要你了解与应对此次疫情相关的线索,请与我们联系。细胞学会苏秋钰:15221005096(手机、微信同号)
原标题:《【求学求职】中国医学科学院血液病医院(中国医学科学院血液学研究所)2020年高层次人才招聘计划》
本文为澎湃号作者或机构在澎湃新闻上传并发布,仅代表该作者或机构观点,不代表澎湃新闻的观点或立场,澎湃新闻仅提供信息发布平台。申请澎湃号请用电脑访问http://renzheng.thepaper.cn。





- 报料热线: 021-962866
- 报料邮箱: news@thepaper.cn
互联网新闻信息服务许可证:31120170006
增值电信业务经营许可证:沪B2-2017116
© 2014-2026 上海东方报业有限公司




