- +1
济南商场全面重启!银座多家门店今起复工,宜家8日起恢复营业
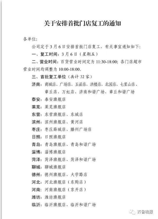
3月6日,银座集团旗下百货和购物中心将逐步恢复营业;3月8日起,宜家济南商场恢复营业,至此,大面积“停摆”月余的济南地区所有商超、购物中心、综合体,全面按下重启键。
5日,记者从银座集团获悉,银座集团济南门店将从3月6日起部分恢复营业。其中百货营业时间为11:30-18:00,各门店超市营业时间均调整为10:00-18:00。
据了解,银座集团济南的复工门店为商城店、广场店、玉函店、洪楼店、北园店、七里山店、章丘店、万虹店、济南和谐广场、章丘和谐广场。
上述门店3月6日起将分区域逐步恢复营业,具体开放的营业区域范围以门店现场情况为准。


有从业者表示,虽然目前销售额无法与以往相提并论,但最近消费者购买需求也有一定的“抬头”;还有运动用品卖场负责人表示:“疫情过后,这些群也会作为商场活动、运动俱乐部活动和顾客链接的一个渠道,成为引导线上销售的常态。”
来源|齐鲁晚报(qiluwanbao002)·齐鲁壹点、济南时报
编辑:丸子
审校:韩作贞
监制:丢丢
山东16地市确诊病例详情
实时查询方法
齐鲁晚报官方微信根据各地市卫健委官网信息整理,每天实时更新,敬请关注齐鲁晚报官方微信实时查看。
查询方法如下
方法一:各地市确诊病例详情,可在后台回复“地市名+确诊”查看,例如:“济南确诊”、“青岛确诊”、“日照确诊”......


往期内容回顾
原标题:《济南商场全面重启!银座多家门店今起复工,宜家8日起恢复营业》
本文为澎湃号作者或机构在澎湃新闻上传并发布,仅代表该作者或机构观点,不代表澎湃新闻的观点或立场,澎湃新闻仅提供信息发布平台。申请澎湃号请用电脑访问http://renzheng.thepaper.cn。





- 报料热线: 021-962866
- 报料邮箱: news@thepaper.cn
互联网新闻信息服务许可证:31120170006
增值电信业务经营许可证:沪B2-2017116
© 2014-2026 上海东方报业有限公司




