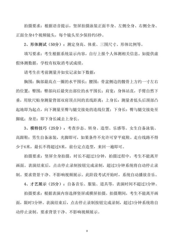
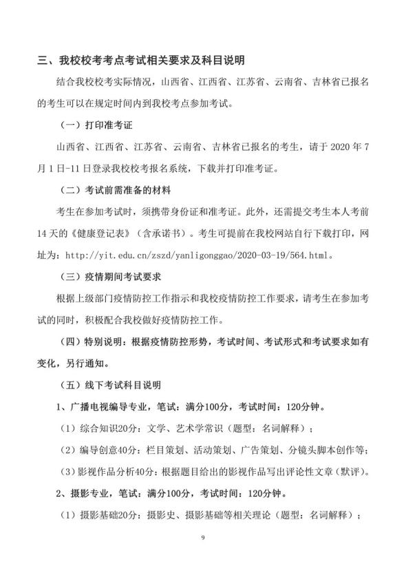
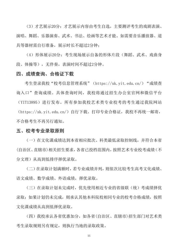
- +1
事关升学开学!河北多所高校公布艺考安排,1市发布新通知……
4月4日,从河北省教育考试院获悉,河北省有关高校对艺术类专业校考、校际联考方案进行了调整,其中校际联考均在普通高考结束后的两周内完成。
关于2020年河北省戏剧与影视学类及书法学专业校际联考安排的公告
为深入学习贯彻习近平总书记关于统筹推进新冠肺炎疫情防控和经济社会发展工作的重要讲话和系列指示精神,采取有效举措切实做好今年艺术类专业招生考试工作,综合考虑当前疫情发展形势和各方面因素,经学校招生领导小组慎重研究决定,对2020年河北省戏剧与影视学类及书法学专业校际联考(以下简称“校际联考”)工作安排进行调整,公告如下。
一、测试安排
测试时间:普通高考结束后的两周内完成,具体请见校际联考《准考证》(以下简称“《准考证》”)。
测试地点:见《准考证》。
测试证件:考生必须携带身份证、《准考证》参加测试。
二、测试形式和内容
测试形式及内容不变,详见《2020年河北省普通高校招生戏剧与影视学类、书法学专业校际联考报考简章》(附件1)中相应内容。
三、《准考证》打印
打印时间:普通高考前一周。
打印方式:考生请登录河北大学本科招生信息网报名系统(http://zhaoban.hbu.cn/ysxk/)下载打印。
四、补报名及交费
由于疫情防控的需要,部分高校艺术类专业校考取消,为充分满足艺术类考生的专业测试需求,校际联考再次开通补报名及交费系统。
(一)补报名
报名时间:2020年4月11日-14日
报名条件:符合2020年河北省普通高等学校招生报名条件,按照《河北省教育厅关于做好2020年普通高校招生报名工作的通知》(冀教考〔2019〕14号)文件要求参加高考报名,取得高考报名资格的艺术类考生。
报名方式:考生请登录河北大学本科招生信息网报名系统(http://zhaoban.hbu.cn/ysxk/)进行报名。
(二)交费
交费标准:考生参加戏剧与影视学类专业测试按120元/人标准交纳测试费,参加书法学专业测试按160元/人标准交纳测试费。
交费时间:2020年4月16日至17日。
交费方式:登录河北大学校园缴费平台(网址:http://plat.hbu.cn/)交费,缴费平台用户名为考生个人考生号,初始密码为身份证号后6位,交费流程请见附件2(《2020年艺术类专业测试交费流程》)。
(三)注意事项
请各位考生务必注意:补报名和交费是前后两个独立的时间段,时间截止后系统将不再开放。逾期未交费的考生视为自动放弃专业测试,交费后没有参加专业测试的,不退费。
五、联系方式
咨询电话:0312-5079698
学校网址:http://www.hbu.edu.cn
报名系统网址:http://zhaoban.hbu.cn/ysxk
缴费平台网址:http://plat.hbu.cn/
特此公告。
河北大学招生办公室
2020年4月4日
关于2020年河北省播音与主持艺术专业校际联考安排的公告
根据国家和我省疫情防控要求,经学校慎重研究决定,现将2020年河北省普通高校招生播音与主持艺术专业校际联考考试安排通知如下:
一、测试安排
约在高考前两周组织考生预约专业测试时间,高考前一周打印《准考证》。测试在普通高考结束后的两周内完成,具体时间、地点见《准考证》。
二、测试形式和内容
测试形式及内容不变,详见《2020年河北省普通高校招生播音与主持艺术专业校际联考报考简章》中相应内容。
三、专业测试补报名、补缴费
由于疫情防控的需要,部分高校艺术类专业校考取消,为充分满足艺术类考生的专业测试需求,播音与主持艺术专业校际联考再次开通补报名及交费。
(一)补报名时间
2020年4月12日8:00-17:00。
(二)报考条件
符合2020年河北省普通高等学校招生报名条件,按照《河北省教育厅关于做好2020年普通高校招生报名工作的通知》(冀教考〔2019〕14号)文件要求参加高考报名,取得高考报名资格的艺术类考生。
(三)报名方式
考生登录河北师范大学招生信息网(网址:http://zsjyc.hebtu.edu.cn/zsw/)“专业测试”栏目-“2020年艺术报名考试管理系统”(下同)进行网上报名。
(四)缴费方式
考生须于2020年4月13日凭缴费编号(个人14位考生号)和身份证号通过中国建设银行缴费平台,网上缴纳专业测试费120元。
请考生务必注意:逾期未缴费考生视为自动放弃专业测试;缴费后没有参加专业测试,不退费。
缴费方式如下:
第一步,通过以下方法打开中国建设银行缴费平台。
方法一:通过中国建设银行“悦生活”登录缴费平台(网址:http://life.ccb.com/cn/paymentv3/bill_item/2012072820341820275793.html),选择“河北省”-“石家庄市”-“河北师范大学(招生考试)”。
方法二:点击打开缴费平台或者扫描二维码打开缴费平台。

第二步,输入和确认个人信息,并支付费用。
1.在对应位置输入缴费编号(个人14位考生号)、身份证号,点击“下一步”;
2.点击“未缴费”,核对订单显示的信息:2020年播音联考,应缴金额120元;
3.点击订单最后的“详情(或∨)”,核对备注中“姓名”无误后,再点击“去支付(或缴费)”,即可通过“网上银行支付、账号支付、扫码支付”缴费,“网上银行支付、账号支付”可以使用考生本人或他人的建行卡账号;“扫码支付”可以使用建行龙支付或者微信。
点击“支付”后,如果缴费不成功,请20分钟后再次登录缴费平台。
4.支付成功后的考生,可以点击“已缴费”查询缴费结果。
四、联系方式
1.河北师范大学招生信息网:http://zsjyc.hebtu.edu.cn/zsw/
2.河北师范大学招生微信公众号:河北师大招生
3.河北师范大学咨询电话:0311-80786666
4.河北师范大学招生咨询QQ:805667017
河北师范大学招生办公室
2020年4月4日
关于2020年河北省服装设计与表演类专业校际联考安排的公告
各位考生:
为贯彻落实国务院关于新冠肺炎疫情防控部署和省委、省政府要求,切实做好疫情防控工作,保障考生和考试工作人员身体健康和生命安全,鉴于疫情复杂情况,经学校招生领导小组慎重研究决定,现对2020年河北省服装设计与表演类专业校际联考安排通知如下。
一、考试时间
考试安排在高考结束后两周内完成,具体时间将根据疫情防控情况在河北科技大学本科招生办公室网站(https://bkzs.hebust.edu.cn/)进行公布。
二、考试形式
报名条件、测试形式及内容,详见《2020年河北省普通高校招生服装设计与表演类专业校际联考报考简章》(https://bkzs.hebust.edu.cn/291.html)中相应内容。
三、考试地点
河北科技大学新校区
四、补报名安排
报名时间:2020年4月15日-19日17:00
报名方式:考生登录河北科技大学本科招生网
(https://bkzs.hebust.edu.cn/)点击《模特报名》进入《模特网上报名》或点击《2020年河北省普通高校招生服装设计与表演类专业校际联考网上报名》均可进行报名。经审核,报名成功后方可进行缴费。报名成功考生名单将在河北科技大学本科招生网(https://bkzs.hebust.edu.cn/)点击《模特报名》进入《模特报名结果》进行查看。
缴费时间:2020年4月20日-27日17:00
测试费用:200元/人
缴费方式:请在规定时间内,将测试费汇入河北科技大学账号,注明考生姓名+高考报名考生号(如:张三2013XXXXXXXXXX,考生号以2013开头共14位)。开户名称:河北科技大学 账号:64420109201290 开户银行:河北银行高新支行。
注意事项:考生须在规定的时间内完成补报名及缴费工作。本次补报名之前已经报名成功的考生(全部报名成功考生名单见:https://bkzs.hebust.edu.cn/bmjg.html)须在规定时间内继续完成缴费工作。缴费后没有参加专业测试,不退费。
敬请考生和家长理解支持,请广大考生相互告知。祝同学们高考顺利!
河北科技大学本科招生网址:https://bkzs.hebust.edu.cn/
咨询电话:0311-81668135
从河北省教育考试院获悉,部分高校对艺术类专业校考(含校际联考)方案进行了调整,有的高校取消艺术类校考,认可统考或校际联考成绩,有的考试由线下改为线上……有关高校根据不同艺术类专业人才选拔的特点,科学制订校考工作方案。
河北体育学院
河北体育学院关于2020年艺术类专业校考安排的公告
为做好学院新冠肺炎疫情防控期间的艺术类专业校考考试工作,经学院招生工作领导小组慎重研究,修订了《河北体育学院2020年艺术类专业校考考试工作方案》,现将相关事宜公告如下:
一、考试方式及考试时间
学院艺术类专业校考于普通高考结束后两周内采取现场考试方式进行,具体报到和考试时间、考生报到及考试要求于普通高考前一周在河北体育学院招生信息网(网址:http://zsxx.hepec.edu.cn)进行公布,请各位考生及时关注。
二、考试内容及评分标准
考试内容及评分标准详见《河北体育学院2020年舞蹈表演(体育舞蹈)专业测试内容及评分标准(修订)》《河北体育学院2020年舞蹈表演(健美操)专业测试内容及评分标准(试行)》(可从河北体育学院招生信息网下载,网址:http://zsxx.hepec.edu.cn)。其中,对原《河北体育学院2020年舞蹈表演(体育舞蹈)专业测试内容及评分标准(试行)》第二条测试方法与评分标准中“专项技术测试方法”进行了修订,将“自编竞技成套动作组合测试中,每名考生可携带舞伴进入考场进行考试”,修订为“自编竞技成套动作组合测试中,每名考生须单人进入考场进行考试”。
三、联系方式
学校地址:河北省石家庄市学府路82号
咨询电话:0311-89849188、85337585
招生网址:河北体育学院招生信息网(http://zsxx.hepec.edu.cn)
祝同学们高考顺利!
附件:
1、河北体育学院2020年舞蹈表演(体育舞蹈)专业测试内容及评分标准(修订)
2、河北体育学院2020年舞蹈表演(健美操)专业测试内容及评分标准(试行)
河北体育学院
2020年4月4日
邢台学院
邢台学院关于调整2020年河北省艺术类表演专业校考的公告
鉴于当前我国新冠肺炎疫情防控人民战役仍处于关键时期,为坚决扛起疫情防控重大政治责任,全力打赢疫情防控阻击战,确保广大师生的生命安全和身体健康,经学校招生工作领导小组慎重研究决定,对我校2020年河北省艺术类表演专业招生办法予以调整,现公告如下:
1、我校艺术类表演专业不再组织校考。
2、河北省凡报考我校表演专业的考生须具备以下条件:(1)政治思想品德考核、健康体检合格。(2)河北省艺术类考生,文化考试成绩须达到我省艺术类专业相应批次、科类最低录取控制分数线。
3、在满足上述条件下,河北省表演专业对于进档考生,根据考生所报志愿,按照高考文化成绩(含政策性加分)从高分到低分依次录取,文化成绩相同情况下,按照语文、数学、外语单科成绩排序,从高分到低分依次录取。
4、联系方式
学校地址:河北省邢台市桥东区泉北大街88号
咨询电话:0319-3650800
网 址:邢台学院招生网http://zsjy.xttc.edu.cn/
面对特殊时期特殊情况,我校从全局出发,进一步严密程序、严格管理、严明纪律、规范操作,全面做好疫情防控时期艺术类专业招生工作。
邢台学院
2020年4月4日
邯郸学院
邯郸学院关于调整2020年艺术类专业校考的公告
鉴于疫情对招生考试的影响,为切实保障考生的生命安全和身体健康,经学校招生领导小组慎重研究决定,现对我校2020年艺术类校考相关专业招生办法予以调整,主要内容如下:
一、已组织的专业校考,原定方案规则不变。
江苏省舞蹈表演专业;山西省播音与主持艺术、服装与服饰设计(服装设计与表演)专业,均已组织完校考,上述专业的成绩使用及录取原则均保持不变。
二、未组织的专业校考,调整专业考试与录取方式。
(一)在山西省招生的音乐学和舞蹈表演专业,取消组织校考,专业成绩使用山西省相应类别统考成绩;
(二)在湖南省招生的音乐学、舞蹈表演、播音与主持艺术专业,取消组织校考,专业成绩使用湖南省相应类别统考成绩;
(三)在山东省招生的音乐学、舞蹈表演、播音与主持艺术专业,取消组织校考,专业成绩使用山东省相应类别联考成绩。
三、河北省内艺术类专业不组织校考。
(一)表演、戏剧影视导演两个专业按照戏剧与影视学类大类招生,使用河北省戏剧与影视学类校际联考成绩作为专业成绩录取。
(二)舞蹈表演(体育舞蹈)、舞蹈表演(健美操)专业考试方式不变,承认河北体育学院专业校考成绩。
四、 联系方式
学校地址:河北省邯郸市学院北路530号
咨询电话:0310-7090228
招生网址:http://zs.hdc.edu.cn/
特此公告!
邯郸学院
2020年4月4日
河北传媒学院
河北传媒学院关于调整2020年艺术类专业校考的公告
根据新冠肺炎疫情防控工作要求,为切实保障广大考生的生命安全和身体健康,本着“注重科学、严守公平、切实可行、保证安全”的原则,结合专业人才选拔特点和我校招生工作实际,现就河北传媒学院2020年艺术类专业校考工作方案调整如下:
一、已组织完成考试的艺术类专业,原定方案不变
山西省播音与主持艺术、艺术与科技、广播电视编导、录音艺术、戏剧影视导演、戏剧影视文学、影视摄影与制作,河南省播音与主持艺术、艺术与科技、广播电视编导、录音艺术、戏剧影视导演、戏剧影视文学、影视摄影与制作、动画、戏剧影视美术设计等专业艺术类测试工作已经完成,评分标准、招生计划、录取原则等原定方案不变。
二、部分专业不再组织校考,使用省统考(联考)成绩录取
安徽省播音与主持艺术、广播电视编导、戏剧影视导演、戏剧影视文学、影视摄影与制作、书法学等专业使用相应类别省级统考成绩作为专业成绩录取。
山东省书法学专业使用相应类别校级联考成绩作为专业成绩录取。
三、采取网络视频考试等非现场考试方式进行校考
经我校招生委员会慎重研究,决定采用网络考试形式进行部分专业校考。在确保安全、公平、公正的前提下,将现场考试调整为“网络提交作品(视频),考评分离”的考试方式。学校与考生逐一签订诚信考试承诺书,考试过程全程录音录像。
我校已和“小艺帮”APP【教育部教育移动互联网应用程序备案(备案号:教APP备4400036号)】深入合作,制订了一套安全、严谨、公平的网上报名和考试的办法。考生可在线上完成考试,避免聚集。
因考试方式变更,各专业考试科目及考查方式做出相应调整,请广大考生仔细阅读考试须知,充分理解和掌握考试流程及视频录制软件使用方法,并按照要求进行网上报名、模拟考试、按要求进行正式考试并在规定时间内提交考试视频。
四、网络考试工作方案
(一)各专业考试方式
1.表演、表演(学前表演)、表演(体育表演)、表演(国标舞)等4个专业进行网络视频考试,考试形式为初、复试。考生根据考试科目要求,使用智能手机在“小艺帮”APP上进行网络视频录制和上传。
2.播音与主持艺术、艺术与科技、广播电视编导、戏剧影视文学、影视摄影与制作、录音艺术、戏剧影视导演、摄影、数字媒体艺术等9个专业实行网络视频考试,考试形式为一试。考生根据考试科目要求,使用智能手机在“小艺帮”APP上进行网络视频录制和上传。
3.动画、戏剧影视美术设计、书法学等3个专业实行网络视频考试,考试形式为全程录像的笔试考试。考生根据我校公布的考试时间进行网络视频考试,全程录制考生笔试考试过程,考生须按照考试要求进行考试,考试结束时上传考生考试全过程录像和作品照片。
(二)考试时间
我校将根据各专业报名人数安排考试场次和考试时间,考生根据我校各专业考试安排进行网上约考,所有网络考试工作于4月30日前结束。
各省份、专业考试方法及操作流程详见我校发布的招生简章。
五、评审方式
网络视频考试仍以专家组评审的方式给予最终成绩。学校将对考生提交的视频制定明确评分标准,严密评分组织、严格评分纪律,评分过程将全程录音录像,学校纪检监察部门参与监督。确保考生成绩复核及申诉渠道的畅通,保障考生权益。
六、监督和违规处理
为防范弄虚作假等作弊行为,考试系统在考试前和考试过程中多次进行身份认证和活体检测。学校与考生逐一签订诚信考试承诺书,考试过程全程录音录像。加强艺术类录取新生的材料复核和专业复测,对复核和复测不合格或入学前后两次测试成绩差异显著的考生,将组织专门调查。经查实属违规或作弊者,将取消该生的录取资格,并通报该生生源所在地省级招生考试机构倒查追责。
七、统筹安排退费事宜
因考试形式变化,对不认可我校网络视频考试形式或使用省统考(联考)成绩的已报名专业考生,我校将统筹安排退费事宜。
八、其他需要说明的问题
文化产业管理专业按高考文化课成绩录取,不再组织艺术类专业校考,录取批次为普通本科批。
2020年艺术类专业考试工作在我校招生委员会统一领导和部署下,将会精心做好政策宣传解读,及时回应社会关切,并结合各专业人才培养特点制定科学有效的考试和选拔方案。加强考生身份验证,严防替考作弊和造假等行为,考试全过程接受教育主管部门、社会各界和学校纪检部门全程监督,对违规违纪考生及有关人员严肃查处。确保考试公平、公正、科学、有效,切实保障广大考生利益。
如考生手机不具备报名、录制功能,可与我校招生办公室(0311-85334781)联系,我校将协助考生与当地教育考试机构或生源高中联系,为考生提供智能手机录制考试视频服务,保障考生权益。
校考工作方案如有调整另行通知,请广大考生及时关注我校招生网(http://zs.hebic.cn/)。联系方式: 0311-85334781。
河北传媒学院招生委员会
2020年4月4日
河北美术学院
关于调整2020年艺术类专业校考的公告
为防控疫情,避免考生大规模流动和聚集,保护艺考师生的健康安全,根据艺术类专业人才选拔规律及相关专业人才培养要求,经学校招生委员会慎重研究决定,调整未完成艺术类专业测试省份及专业的招生办法,敬请各位考生及家长理解与支持。具体公告如下:
省份
校考专业
2020年调整方案
备注
山西省
书法学
承认书法学统考成绩
已报名考生统一安排退费
退费时间及方式另行通知
艺术与科技
承认美术学类统考成绩
动画
承认美术学类统考成绩
新疆
书法学
网络视频专业测试
报名及考试事宜 详见官网报考须知
广播电视编导
按高考文化成绩录取
甘肃省
动画
网络视频专业测试
报名及考试事宜 详见官网报考须知
广播电视编导
承认广播电视编导统考成绩
已报名考生统一安排退费
退费时间及方式另行通知
书法学
承认书法学统考成绩
艺术与科技
承认美术类统考成绩
播音与主持艺术
承认播音与主持艺术统考成绩
宁夏
回族自治区
广播电视编导
按高考文化成绩录取
已报名考生统一安排退费
退费时间及方式另行通知
艺术与科技
承认美术与设计学类统考成绩
播音与主持艺术
网络视频面试
报名及考试事宜 详见官网报考须知
湖北省
艺术与科技
承认美术学与设计学类统考成绩
已报名考生统一安排退费
退费时间及方式另行通知
动画
承认美术学与设计学类统考成绩
雕塑
承认美术学与设计学类统考成绩
书法学
网络视频专业测试
报名及考试事宜 详见官网报考须知
广东省
艺术与科技
承认美术统考成绩
已报名考生统一安排退费
退费时间及方式另行通知
动画
网络视频专业测试
报名及考试事宜 详见官网报考须知
书法学
网络视频专业测试
报名及考试事宜 详见官网报考须知
播音与主持艺术
网络视频面试
报名及考试事宜 详见官网报考须知
山东省
书法学
承认书法类校级联考成绩
已报名考生统一安排退费
退费时间及方式另行通知
艺术与科技
承认美术类统考成绩
影视摄影与制作
按高考文化成绩录取
播音与主持艺术
承认播音主持类校级联考成绩
数字媒体艺术
按高考文化成绩录取
表演
承认影视戏剧表演类校级联考
雕塑
承认美术类统考成绩
广播电视编导
承认文学编导类统考成绩
河北省
动画
网络视频专业测试
报名及考试事宜 详见官网报考须知
书法学
承认书法学校际联考成绩
广播电视编导
承认戏剧与影视学类校际联考成绩
戏剧影视美术设计
承认美术统考成绩
艺术与科技
承认美术统考成绩
影视摄影与制作(中美人才培养计划121双学位项目实验班)
承认戏剧与影视学类校际联考成绩
影视摄影与制作
承认戏剧与影视学类校际联考成绩
播音与主持艺术
承认播音与主持艺术校际联考成绩
数字媒体艺术
承认美术统考成绩
雕塑
承认美术统考成绩
服装与服饰设计
承认美术统考成绩
表演
网络视频面试
报名及考试事宜 详见官网报考须知
吉林省
广播电视编导
按高考文化成绩录取
书法学
网络视频专业测试
报名及考试事宜 详见官网报考须知
黑龙江省
书法学
网络视频专业测试
报名及考试事宜 详见官网报考须知
辽宁省
数字媒体艺术
承认美术类统考成绩
书法学
网络视频专业测试
报名及考试事宜 详见官网报考须知
安徽省
雕塑
承认美术学、设计学统考成绩
广播电视编导
承认戏剧影视学类统考成绩
艺术与科技
承认美术学、设计学统考成绩
书法学
承认书法学统考成绩
内蒙古自治区
书法学
网络视频专业测试
报名及考试事宜 详见官网报考须知
注:已完成艺术类专业测试的省份及专业执行原招生办法。
咨询电话:0311-88596153;88651148
河北美术学院
2020年4月4日
燕京理工学院
燕京理工学院关于调整2020年艺术类专业校考的公告












河北科技学院关于调整2020年艺术类舞蹈表演专业校考的公告
因受新冠肺炎疫情影响,我校推迟了原定于3月份的舞蹈表演(体育舞蹈)、舞蹈表演(健美操)、舞蹈表演(啦啦操)校考招生考试。为了切实有效保障考生的身体健康和生命安全,经我校招生领导小组慎重研究决定,现对我校2020年舞蹈表演专业校考招生办法予以调整,改变原定的现场考核方式,采用考生提交作品线上考核的方式进行招生考试,具体考试安排见本公告附件。
敬请考生和家长理解支持,望各位考生相互告知。
咨询电话:0312-2195866、2195966
附件:河北科技学院2020年舞蹈表演专业校考招生简章
河北科技学院
2020年4月4日
河北科技学院2020年河北省舞蹈表演专业校考招生简章
一、学校简介
河北科技学院始建于1991年,2011年经教育部批准,升格为全日制普通本科院校,2017年被批准为专业硕士学位授权立项建设单位。学校占地面积91.74万平方米,校舍建筑总面积35.22万平方米,运动场地及体育设施面积5.4万平方米;教学科研仪器设备总值10613.99万元;图书馆馆藏图书107.9万册,电子图书125万册,电子期刊1.4万种。学校设有汽车工程学院、智能制造工程学院、经济管理学院、建筑工程学院、艺术学院、护理与健康学院、公共课部、思想政治理论教学部、体育教学部等9个教学单位。现开设有本、专科专业共计60余个。形成了“以工学为主,工、管、经、艺多学科协调发展”的学科专业格局。
学校自成立以来,始终坚持“以质量求生存,以特色求发展,以诚信求未来”的办学理念,坚持“学生成才、家长放心、社会认可、政府满意”的办学方针,恪守“正德、厚生、笃学、强能”的校训精神。采取因材施教个性化教学,构建“合理的知识结构、较强的实践能力、优良的职业素质”三位一体的人才培养模式,大力实施人才培养的质量工程。
二、招生范围
考生必须参加户口所在地招生办统一组织的高考报名,并已办理2020年河北省普通高校招生考试报名手续的艺术类考生。
三、考试方式
网上远程提交诚信承诺书、考生身份信息和视频作品(考生作品由本人独立完成,录制后不得编辑,必须为原始录制视频)。
四、招生专业
招生专业:舞蹈表演(健美操)、舞蹈表演(啦啦操)、舞蹈表演(体育舞蹈)
具体考试内容与评分标准见附件1
五、报考办法、缴费及准考证打印
(一)报名时间
2020年4月6日8:00至4月11日22:00。
(二)报考方式
考生可登录河北科技学院报名网站(网址:http://bm.hbkjxy.cn)进行填报。考生应认真阅读省教育考试院有关校考规定和我校校考招生简章,并按照要求填报信息。
(三)缴费时间及金额
考生网上填报信息后,按照提示于2020年4月15日8:00至4月19日22:00进行缴费,缴费金额200元/人。未缴费的考生视为自动放弃我校专业校考资格。
(四)考生缴费方式
根据报名网站的支付方式网上缴费。
(五)准考证的发放
完成缴费的考生于4月22日登录报名网站(网址:http://bm.hbkjxy.cn)打印准考证。
(六) 视频考试要求
2020年4月22日上午8:00至4月28日24:00将考试视频和图像资料提交到“阳光高考特殊类型报名服务平台”(具体操作流程见附件3)。
1、考生打印诚信承诺书(见附件2),需本人手写签字并拍照,将照片命名为“姓名+诚信承诺书”(照片需字迹清晰可读,如图示一),上传至指定平台。
2、考生本人手持身份证(正面)和河北科技学院校考准考证并身着考试服装清晰半身照片。将照片命名为“姓名+准考证”(照片需字迹清晰可读,如图示二),照片为JPG格式,标准为7寸像素为1280*960,将照片上传至指定平台。
3、视频要求
(1)数量:2个(每个视频最大不得超过500M);
(2)视频格式为:mp4、AVI、rmvb、RM;
(3)视频命名:“姓名+高考报名产生的考生号+项目+专业基础”、“姓名+高考报名产生的考生号+项目+成套”,如:张三2013XXXXXXXXXX健美操专业基础、张三2013XXXXXXXXXX健美操成套(如图示三)上传至指定平台。


图示三
(4)考试视频需考生在室内完成,室内不允许出现学校、培训机构等标识;不允许出现第二者在场。视频中不允许出现自我介绍等透露个人信息的内容。
(5)如发现视频作品非本人独立完成,取消其校考资格;上交视频材料中如果出现个人信息相关语言或文字,按作弊取消该生考试资格。
4、考生需按照要求提交图像资料及视频作品,资料不全视为自动放弃考试资格。
六、考生远程协助
考生在视频录制及提交资料过程中(或其他环节)遇到困难,可与我校联系,我校免费为考生提供远程指导与服务,联系人:夏老师15631251516,艾老师18633358095。
七、成绩公布
考生登录河北科技学院招生主页查看专业考试合格分数线及专业考试成绩,具体时间另行通知。
八、成绩复核与申诉
在校考成绩公布后15天内,如考生对个人成绩有异议可向我校提出复核申诉申请,逾期不再受理。考生可申请复核事项为:是否漏统、漏评,各科目得分合成后是否与总成绩一致。评分标准、评分细则以及评分宽严有异议等问题不在复核范围之内。
我院保留对考生成绩的最终解释权。
九、入学资格复审
考生被我校录取,入学后将对考生身份和专业能力进行严格复核和审查,发现考生身份不符、视频作品作假、替考等作弊者,按国家招生考试相关规定处理。
十、监督机制
学校成立招生监察工作领导小组,负责对招生工作实施监督,与相关人员签订保密协议、坚持高考回避制度、监察考试流程、严肃考风考纪;负责查处违纪违法行为,并追究有关人员责任;切实贯彻高考招生“公平”、“公正”、“公开”的原则,负责接待、受理考生申诉,保障考生合法权益。
十一、录取原则
考生需要我校校考成绩合格,在考生高考文化成绩达到我省艺术类相应批次最低录取控制分数线的情况下,按专业校考成绩从高分到低分择优录取,若专业成绩相同,则按文化总分(含政策性加分)从高到低择优录取,若专业总分和文化总分(含政策性加分)均相同,则按照语、数、外单科成绩依次排序录取。
十二、联系方式
联系电话: 0312-2195866、2195966、2195900(传真)
通讯地址:河北省保定市南二环1956号
附件1:河北科技学院2020年舞蹈表演专业校考专业考试内容与评分标准
附件2:河北科技学院舞蹈表演专业校考诚信承诺书
附件3:阳光高考特殊类型报名服务平台操作流程
河北科技学院
2020年4月4日
华北理工大学轻工学院
关于调整2020年艺术类表演专业校考的公告
各位考生:
因受新冠肺炎疫情影响,我院推迟了原定于3月份的表演专业校考招生考试。为切实保障考生的身体健康和生命安全,经学院招生委员会慎重研究决定,现对我院2020年河北省表演专业校考招生办法予以调整,改变原定的现场考核方式,采用考生线上提交视频作品进行考核的方式,具体考试安排见本公告附件。
为了更好的保障考生权益,我院将校考报名时间延长至4月15日,请未报名的考生登录华北理工大学轻工学院招生信息综合管理系统(网址http://qgxy.university-hr.com/index_std_ddzs.php)进行报名。
咨询电话: 0315-7877288、7877266
15131583371(尹老师)、18633168570(赵老师)
附件:
2020年河北省表演专业校考实施方案.pdf
华北理工大学轻工学院招生办公室
2020年4月4日
河北外国语学院
河北外国语学院关于调整2020年在山东省播音与主持艺术专业校考的公告
为做好我校本科播音与主持艺术专业在山东省的招生工作,考虑到疫情防控工作等实际情况,减少考生因聚集而带来的风险,经学校招生领导小组慎重研究决定,将在山东的播音与主持艺术专业校考调整为使用山东青年政治学院牵头的播音主持类联考成绩。录取时,文化成绩和专业成绩均达到山东省艺术类专业相应批次、科类最低录取控制分数线后,进档考生按专业成绩排序,择优录取。
已报名并缴费的考生,请及时查看山东省教育招生考试院的通知,按程序办理联考补报名事宜。退费事宜请等待我校通知,学校咨询电话:0311—85237026。
特此公告。
河北外国语学院
邯郸市教育局最新发布关于做好新学期和“防疫”期间学校安全工作的通知↓↓
各县(市、区)教育局(文教体局)、各大中专院校、市直各学校:
当前,正值全市教育系统全力防控新冠肺炎,为新学期开学做好准备的特殊时期。按照省教育厅《关于强化近期学校安全工作的通知》(冀教明电〔2020〕45号)和市安委办关于做好复工复产安全生产工作的一系列要求,现就切实做好新学期和“防疫”期间全市学校安全工作通知如下:
一、严格落实安全工作责任
要按照国家、省、市关于做好防控新冠肺炎疫情的一系列要求和《邯郸市学校安全稳定工作“党政同责、一岗双责”暂行规定》(邯教〔2015〕467号)、《关于在全市中小学、幼儿园实行安全工作岗位责任制的通知》(邯教通〔2013〕9号)要求,严格落实教育行政部门和学校安全稳定工作“党政同责、一岗双责”。教育行政部门和学校党政主要领导是安全稳定工作第一责任人,各分管领导和业务处室(部门)负责人对分管的业务负安全监管责任,安全稳定工作机构负责人负综合监管责任,各岗位人员对本岗位工作负安全管理责任。各级教育行政部门和学校要不断细化具体的工作标准、实施办法和操作规程,指导、督促各岗位人员落实安全职责,加强各岗位安全工作履职督查。市教育局将重点对各岗位人员安全稳定工作履职情况进行督查,对工作岗位职责不落实或落实不到位的人员进行责任追究。
二、充分做好开学安全准备
在开学前,各学校要充分做好安全准备工作,做到“七个必须”,即:必须加强疫情防控,积极配合疫情防控做好安全防范工作;必须制定开学安全工作方案,把学校安全管理作为开学方案的重要内容;必须召开安全专题会议,开学前召开专题会议研究部署学校安全工作;必须进行安全教育,专门向学生开展安全宣传教育;必须开展风险隐患排查,全面排查治理各类校园及周边风险隐患;必须加强重点安全防控,对自有校车和备案的接送学生车辆、建筑、消防、食堂及食品安全、治安、学生宿舍、实验室等重点事项和区域进行专项治理;必须制定应急处置预案,健全完善校园突发安全事件应急预案,做好各项应急准备。
三、 扎实开展安全风险分级管控和隐患排查治理
疫情之后的开学将面临诸多风险隐患,各学校要结合《全市教育系统进一步深化安全生产集中整治工作实施方案》(邯教〔2020〕15号)的部署,扎实开展隐患排查治理。在开学前,暂将网格化排查调整为周排查,组织专门人员,每周对学校进行“拉网式”排查。尤其要针对酒精、消毒液等危化品的存储和使用是否规范进行排查。
在开学前一周,恢复网格化安全隐患排查治理工作,组织各网格人员开展安全隐患排查整改活动。对学校校舍建筑、食品卫生、交通安全、消防安全、设施设备、危险化学品、特种设备、校园周边环境等方面进行“拉网式”的排查治理。特别是对学生宿舍、教室的外窗、楼梯、天井和通往楼顶的设施等进行排查,加强防护和改造,避免学生随意攀爬和翻越,防止出现坠落事故。属于消防疏散通道的楼顶天台,要在天台通道的安全门上加装报警系统,避免人员随意进入。对于发现的隐患和问题,能立即整改的要立即整改,不能立即整改完毕的,采取必要的防护措施,制定详细的整改方案和整改时间表。要把排查出的各项隐患,按要求录入“全省学校安全隐患网格化管理平台”,及时上报、整改销号,如实填写排查责任人、整改责任人。
风险分级管控和隐患排查治理“双控”机制建设是国家、省、市的统一部署,是本年度工作重点。要按照《邯郸市教育局深入推进学校安全生产风险分级管控和隐患排查治理双重预防机制建设工作实施方案》要求,加快工作进度,整合各阶段任务同时推进。3月底前,全部健全制度,制定方案,组建工作机构,明确目标、任务、措施。4月底前,全部完成风险辨识、明确等级、制定风险分布图和告知卡、制定防控措施、完善台账(清单)、组织全员培训。6月底前全面完成“双控”机制建设。9月底前,各县(市、区)进行验收总结,11月底前,市教育局要进行验收。要紧密结合网格化平台的信息化和技术优势,有机结合,统一标准,加大投入,按时高标准完成“双控”机制建设。
四、不断提升学校安全防范能力
按照《邯郸市中小学幼儿园安全防范建设三年达标行动方案》(邯教〔2020〕13号)和河北省教育厅《关于全省中小学幼儿园设置一键报警装置的通知》(冀教安〔2019〕34号)文件要求,加强学校“三防”达标建设,确保按时达标。要严格门卫管理,保安人员要戴头盔、持安保器械执勤,做好进校人员登记、测温和消杀工作。禁止无关人员进入校园,严防管制刀具、易燃易爆等危险物品带入校园。在上学、放学、课间、集体活动等重要时段,组织有关人员在校园门口、通道、楼梯、操场等重点部位疏散、巡逻、值守,随时处置突发事件。
五、深入开展师生法治、安全教育
要按照省教育厅《关于进一步加强中小学生法治教育工作的通知》《邯郸市学校安全管理条例》和《邯郸市中小学公共安全教育实施方案》的要求,把法治、安全教育工作推向深处。一是做好疫情期间居家安全教育。结合疫情期间线上教学工作,向学生普及用电、用火、防溺水等居家安全常识,保障安全。开展心理安全疏导,帮助他们缓解因疫情带来的焦虑、烦躁、恐慌、压抑等负面情绪。二是坚持法治、安全教育进课堂。严格落实国家、省、市有关要求,确保法治课和安全课均隔周一节,专课专用;确保安全教育教材每生一册,不向学生收费;确保专兼职教师安排到位,按照省教育厅《关于进一步加强和规范中小学公共安全教育工作的通知》要求,在校生3000人以下的学校要配备1名专职教师或3名兼职教师,3000人以上的学校至少要2名专职教师或6名兼职老师;确保开展学科教研活动,教师素质有提升。要充分发挥“邯郸市安全教育平台”的资源优势、灵活性和广泛性,提高师生安全教育质量和效果。要提倡师生和家长关注“法规安全处微信公众号”,向广大师生和家长宣传安全知识和技能。三是开展“法治安全教育周”活动。通过开展“六个一”活动(即:开学前后召开一次安全工作会;上一节“开学安全第一课”;邀请兼职法治副校长上一节法治教育课;开展一次安全实践演练;在学校醒目位置悬挂一幅校园安全宣传标语;开展一次安全家校联系),集中对师生进行防溺水、防踩踏、防交通事故、防震、防火、防食物中毒、防重污染天气、防校园欺凌和暴力、防实验事故、反邪防邪等为内容的法治、安全教育。四是开展法治、安全教育主题活动。适时开展防溺水专题宣传教育、安全教育周、全国中小学生安全教育日、安全生产宣传月、防灾减灾日、“6·26”国际禁毒日、“11·9”消防宣传日、“12·2”交通安全宣传日、“12·4”宪法日、教育部“宪法小卫士”活动、“学宪法讲宪法”演讲比赛活动、中小学生安全知识竞赛、“扫黄打非”主题活动等一系列法治、安全主题教育活动,通过组织主题班会、倡议书、公开信、实践演练、专题报告、实地参观、知识竞赛、发放宣传品等系列活动,对中小学生、家长和全社会进行法治、安全宣传教育。五是要建立和完善学校应急预案体系,开展自救自护和逃生疏散演练。要结合学校和学生特点,至少每月有针对性的开展一次自救自护和逃生实践演练活动。在突发情况时,确保楼梯转角等重点部位的责任人迅速到位,指挥学生疏散。演练活动要制定应急演练活动方案,避免演练造成师生伤亡;注重趣味性、实效性,提高演练效果,避免形式化;提高演练的专业水平,积极邀请公安、消防、卫生、地震、应急、环保等有关部门专家对演练活动给予配合和指导。六是要开展教育行政干部、校长和教师的法治、安全学习培训,重点对《宪法》《安全生产法》《食品安全法》《教育法》《义务教育法》《教师法》《未成年人保护法》《预防未成年人犯罪法》《学生伤害事故处理办法》《中共中央国务院关于推进安全生产领域改革发展的意见》《关于进一步加强学校幼儿园安全防范工作建立健全长效工作机制的意见》《中小学幼儿园安全管理办法》《河北省安全生产条例》《河北省学校安全管理规定》《邯郸市学校安全管理条例》《邯郸市中小学安全责任追究规定》《邯郸市学校食堂卫生管理办法》《邯郸市安全生产“党政同责、一岗双责”暂行规定》《安全工作岗位职责》等法律法规进行宣传学习,提高学校依法治校和安全管理水平。
六、切实强化中小学生防溺水工作
溺水事故是中小学生安全的最大威胁。各级教育行政部门和学校要切实履行中小学生防溺水安全教育职责和告知义务。当前学生不在校,社会面管控相对宽松,家长复工,天气转暖,学生外出游玩增多,溺水风险增大。各单位要通过钉钉、微信等方式,对学生和家长进行防溺水宣传教育。开学后,积极利用“邯郸市安全教育平台”,建立系统的中小学生防溺水教育知识体系。坚持把防溺水教育作为班会课、安全课的重要内容,在学科教学中挖掘、渗透安全教育内容;坚持在节假日和假期前对学生进行专题防溺水教育;坚持家校联系和联防,通过致家长一封信等方式对家长宣传,提醒家长尽好孩子监护责任,向家长宣传防溺水知识。各县(市、区)教育局要提请当地党委、政府依法落实各有关部门防溺水工作职责,协调联动。
七、大力抓好学校消防工作
要配齐配足消防栓、灭火器、应急灯、疏散指示牌、烟感报警系统、喷淋系统等消防设施设备,定期进行维护检查,保障正常使用。确保各个部位消防通道畅通,尤其是中小学校的教学楼、食堂、宿舍人流密集区域的后门、窗户等应急通道畅通,禁止用护网封堵,去除门槛,保证地面平整,消防应急灯工作正常,疏散逃生指示图张贴到位。要对中小学生进行消防安全知识教育,把消防知识纳入安全课内容,利用安全教育周、“11·9”消防宣传日等开展消防宣传和演练,充分利用图片、视频和灭火器等资源,提高消防课的课堂效果。大中专院校和高中学校要将消防知识和技能纳入军训的学习训练课程。要建立和完善学校应急预案体系,开展自救自护和逃生疏散演练。
学生宿舍发生火灾极易造成群体伤亡,历来是学校安全工作的重中之重。开学前,要认真组织排查治理,重点是在学生宿舍走廊内安装烟雾报警器,并学习河北艺术职业学院做法,确保疏散通道畅通,学生可以独立自主打开逃生出口。
八、严防校园欺凌和暴力
要通过推进依法治校,定期排查整治,严格用人准入机制,加强门禁管理和值班巡查,深入开展师生法治、安全宣传教育,加强家校、社校联动等措施,建立防范校园欺凌和暴力的长效机制。一是要定期开展学生、教职工、外聘人员、家长及周边等人群矛盾纠纷排查,及时掌握教职员工和学生的工作、生活、学习思想动态和敏感信息等。一旦发现,及早化解,避免矛盾纠纷升级为校园暴力。要定期开展管制刀具清缴活动,防范管制刀具进入校园。二是要将校园暴力防范纳入教育教学中,针对青少年学生的年龄、生理及心理特点,以法治课、安全教育课、主题班会、专题活动等各种方式,对学生进行法治教育和生命安全教育,引导学生正确处理人际关系和矛盾纠纷,正确维护自身利益。三是要强化教职工的法治教育,定期组织教职工学习有关法律法规和规章制度,增强教职工的知法、守法、用法意识。开展好师德教育,培养教师的爱心和责任感。四是要严格用人准入机制。教育行政部门要实行教师准入制,学校要加强对临时聘用人员的准入资质审查,并完善监督机制。五是严格门禁管理,严格执行进出校园人员登记制度和约见制度。学生提前离校要持有许可证明,并详细记录。
九、加强学校特种设备安全管理
要加强学校压力容器、食堂液化气罐和燃气管道、锅炉、电梯等特种设备的安全管理,明确安全管理人员,配备有资质的作业人员并持证上岗,定期对作业人员开展安全培训,落实设备定期维修和隐患排查治理,规范操作规程和行为,建立特种设备专项安全管理台帐。严禁使用未经检验、超检验周期、未办理注册登记等存在隐患的特种设备;对达到国家规定使用年限的特种设备进行报废处理;对使用20年以上的锅炉、压力容器、压力管道和使用15年以上的电梯,由特种设备检验机构开展安全性能评估鉴定,根据评估鉴定结论进行处理。
十、强化校车监管,严厉打击非法接送学生车辆
要认真学习并严格执行《中华人民共和国校车安全管理条例》《河北省校车安全管理条例实施办法》《河北省校车及接送学生车辆服务方案》《邯郸市人民政府办公厅关于改进校车全覆盖工程校车运营核算及补贴模式的通知》。制定完善的校车安全管理制度,强化校车运营监管,落实管理措施。加强自律,要使用符合国家校车安全标准并办理校车许可、标牌的车辆依法接送学生。进一步加强学生乘车安全教育,提高学生交通安全意识。充分协调公安、交通、安监等有关部门,强化对校车和学生接送车辆运行重点时段和重点路段、部位及校园周边道路的巡逻管控,依法严厉查处超员、超速、饮酒和醉酒后驾驶、假牌假证、无牌无证,以及报废车、不符合安全技术标准车辆搭载学生等交通违法行为。特别要大力开展对县乡道路和农村接送学生的非法营运客车、低速载货汽车、三轮汽车、拖拉机、非法拼装车等集中整治与取缔活动,对不符合安全技术条件的非法接送学生车辆,主动向公安交警部门进行举报,并积极协调公安交警等部门,严格执法,消除交通安全隐患。
十一、综合治理校园周边环境
充分发挥学校的主动性,加强与综治、城管、工商、公安、食药监、交管、卫生等行政执法部门的沟通联合,加大对校园周边食品卫生、交通安全、文化娱乐、社会治安等排查和整治力度。进一步加强学生宣传教育,提高学生遵纪守法、讲文明卫生和自我防护意识,从源头消除学校周边安全隐患,努力创建“平安校园”。
市教育局疫情防控工作
领导小组办公室
2020年4月3日
信息来源:河北经济日报
原标题:《事关升学开学!河北多所高校公布艺考安排,1市发布新通知……》
本文为澎湃号作者或机构在澎湃新闻上传并发布,仅代表该作者或机构观点,不代表澎湃新闻的观点或立场,澎湃新闻仅提供信息发布平台。申请澎湃号请用电脑访问http://renzheng.thepaper.cn。





- 报料热线: 021-962866
- 报料邮箱: news@thepaper.cn
互联网新闻信息服务许可证:31120170006
增值电信业务经营许可证:沪B2-2017116
© 2014-2026 上海东方报业有限公司




