- +1
浙江省未来社区建设试点工作方案
浙江省根据大湾区大花园大通道大都市区建设行动计划要求,就开展未来社区建设试点工作制定《浙江省未来社区建设试点工作方案》(浙政发〔2019〕8号)(以下简称《试点方案》),《试点方案》明确了未来社区建设试点目标定位、任务要求、措施保障,为下一步全面开展未来社区建设试点指明了方向。












根据浙江省大湾区大花园大通道大都市区建设行动计划要求,现就开展未来社区建设试点工作制定如下方案。
一、总体要求
(一)指导思想
高举习近平新时代中国特色社会主义思想伟大旗帜,深入贯彻党的十九大和省第十四次党代会、省委十四届二次全会精神,聚焦人本化、生态化、数字化三维价值坐标,以和睦共治、绿色集约、智慧共享为内涵特征,突出高品质生活主轴,构建以未来邻里、教育、健康、创业、建筑、交通、低碳、服务和治理等九大场景创新为重点的集成系统,打造有归属感、舒适感和未来感的新型城市功能单元,促进人的全面发展和社会进步,打响我省“两个高水平”建设新名片。
(二)基本原则
1.以人为本,文化引领。坚持房子是用来住的、不是用来炒的定位,以人为核心,满足社区全人群美好生活向往,融合先进文化和前沿科技,引领高品质生活方式革新。
2.政府引导,市场运作。坚持有为政府和有效市场并重,强化顶层设计、政策引导,充分调动市场主体、投资主体积极性,激发社会活力,探索形成产业联盟支撑的可持续未来社区建设模式。
3.迭代创新,体系推进。鼓励大胆探索、迭代优化,坚持创新设计、适度留白,合理设置引导性与开放性指标。充分发挥政策创新牵引作用,系统推进民生改善、产业培育、投资拉动和管理转型。
4.因地制宜,分类施策。结合城市实际情况,统筹考虑改造更新和规划新建两大类型,分类推进、精施策,推动未来社区模式多样化、差异化、特色化,形成百舸争流、百花齐放的建设格局。
(三)工作目标
1.加快启动阶段。优先考虑轨道等公共交通覆盖、地上地下空间开发潜力较大的区块,2019年初,先行择优启动若干省级试点;到2019年底,培育建设省级试点20个左右,先行选择杭州等地建设未来社区规划展示馆,同步开通未来社区数字展示馆。
2.增点扩面阶段。到2021年底,培育建设省级试点100个左右,建立未来社区建设运营的标准体系,形成可复制可推广的经验做法,涌现-批未来社区典型范例。
3.全面推广阶段。2022年开始,全面复制推广,裂变效应显现,夯实未来城市发展基础,有力支撑大湾区大花园大通道大都市区建设。
二、主要任务
(一)打造未来邻里场景
营造特色邻里文化,突出社区即城市文化公园的定位,以城市乡愁记忆和社区历史文脉为基础,以和合文化为引领,坚持人文多样性、包容性和差异性,营造承载民俗节庆、文艺表演、亲子互动等活动的邻里交往空间。构建邻里贡献积分机制,弘扬诚信守约、共享互助、公益环保社区精神,建立信用评价体系,构建服务换积分、积分换服务激励机制。打造邻里互助生活共同体,制定邻里公约,建立邻里社群,发挥居家办公人员、自由职业者、志愿者及退休专业人员等群体的特长优势,为居民提供放心安全的服务,形成远亲不如近邻的邻里氛围。
(二)打造未来教育场景
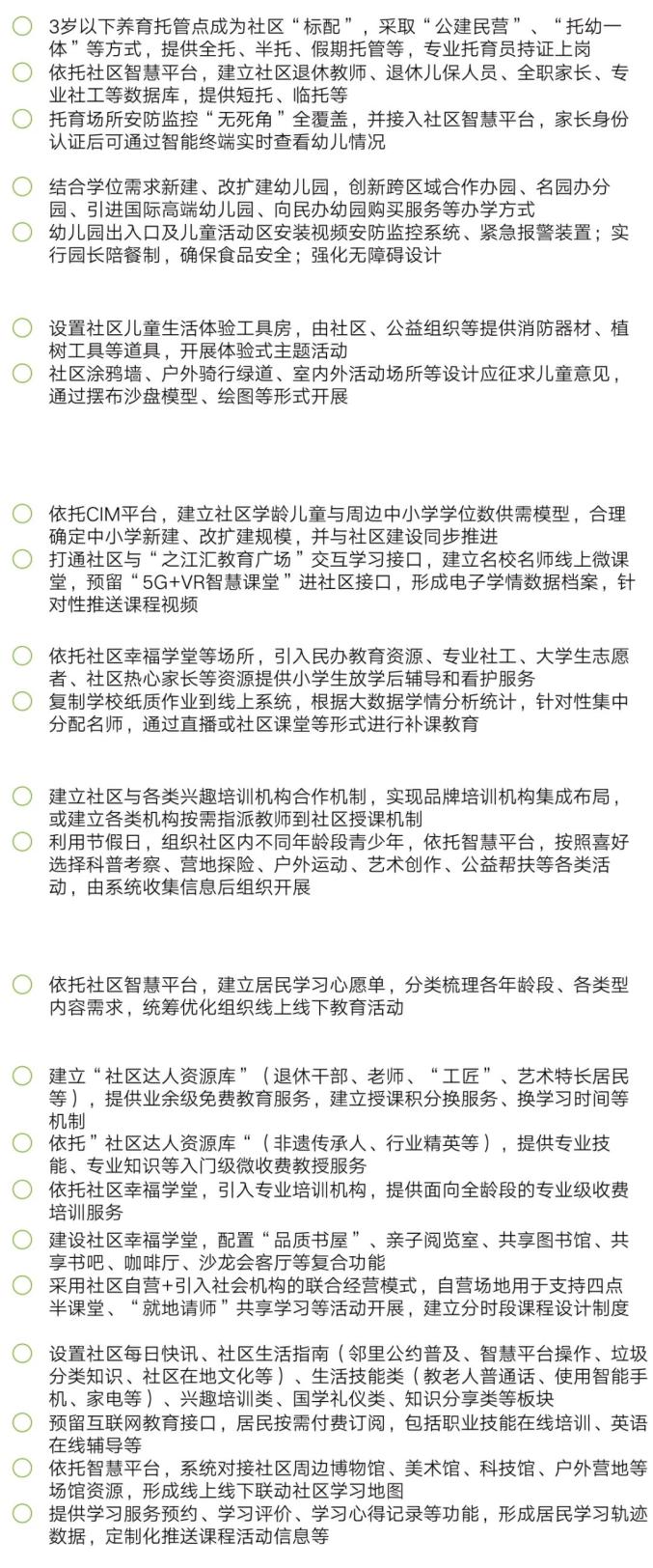
高质量配置托儿服务设施,重点发展普惠性公办托育机构,探索临时看护、家庭式托育等多元化模式,强化专业托育员培训和监管体系建设,实现3岁以下幼儿托育全覆盖。提升扩容幼小服务设施,扩大优质教育资源供给。打造“名师名校在身边”青少年教育平台,围绕3-15岁年龄段教育需求,打造社区青少年线上线下联动的学习交流平台,打通优质教育资源进社区的渠道,集成素质拓展、兴趣活动等多种类型教育服务。搭建“人人为师”共享学习平台,建设社区邻里共享学堂、共享图书馆等,探索建立社区全民互动的知识技能共享交流机制,丰富教育培训内涵,倡导终身学习新风尚。
(三)打造未来健康场景
促进基本健康服务全覆盖,围绕实现全民康养目标,建立全生命周期健康电子档案系统,完善家庭医生签约服务机制。推广可穿戴设备等智能终端应用,探索社区健康管理线上到线下(O2O)模式,促进健康大数据互联共享。创新社区健身服务模式,科学配置智能健身绿道、共享健身仓、虛拟健身设备等运动设施。加强社区保健管理,普及营养膳食、保健理疗等养生知识。促进居家养老助残服务全覆盖,创新多元化适老住宅、居家养老服务中心、日间照料中心、嵌入式养老机构、老年之家等场所配置,支持“互联网+护理服务”等模式应用。构建名医名院零距离服务机制,探索城市医院与社区医院。合作合营,通过远程诊疗、人工智能(AI)诊断等方式,促进优质医疗资源普惠共享。
(四)打造未来创业场景
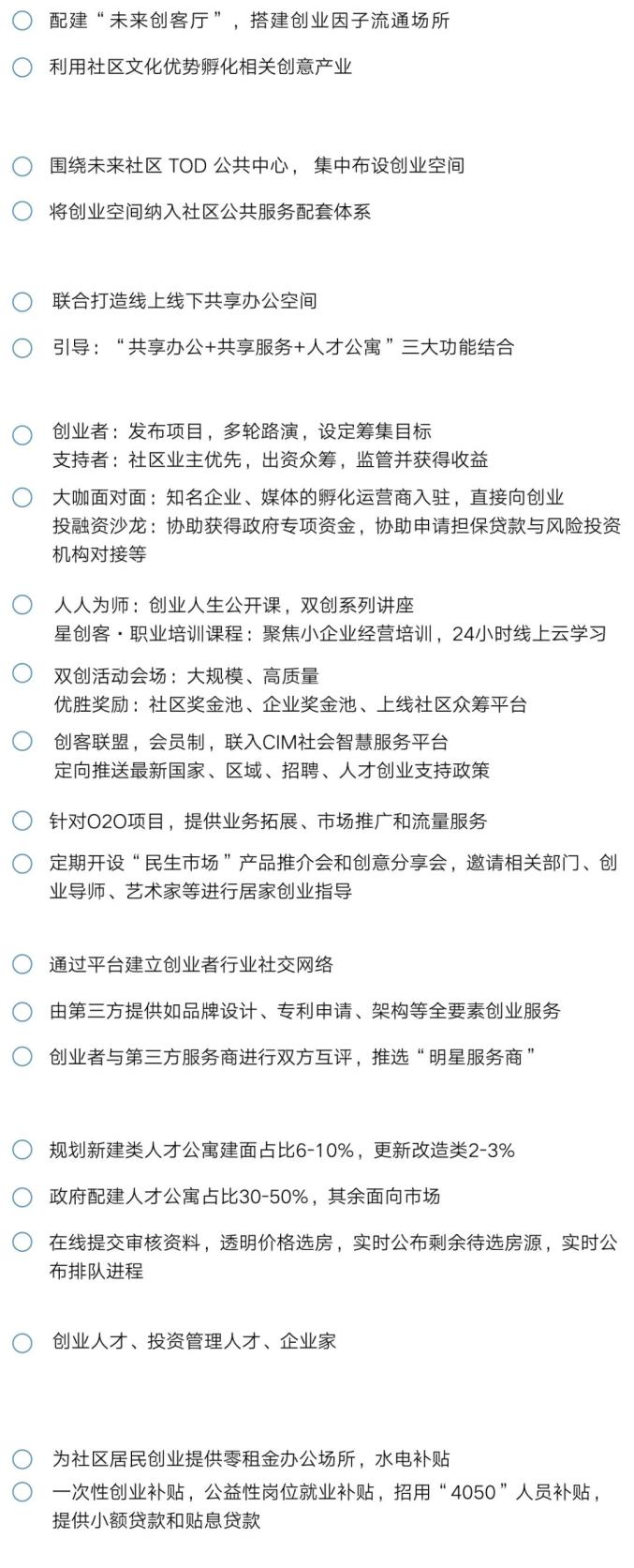
搭建社区“双创”空间,结合地方主导产业培育,按照数字经济、文化创意等领域特色创业需求,配置孵化用房、共享办公、家居办公(SOHO)等“双创”空间,配套共享厨房、共享餐厅、共享书吧、共享健身房等生活空间,营造社区创新创业良好生态。激发共享经济潜能,依托社区智慧平台,形成共享服务需求与供给零距离对接场景,促进社区资源、技能、知识等全面共享。健全特色人才落户机制,推出多类型人才公寓,采用定对象、限价格等方式,建立利于招才引智的出售出租政策机制,吸引更多特色人才安家落户,打造各类特色人才社区。
(五)打造未来建筑场景
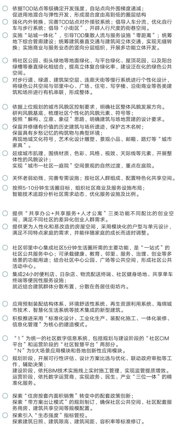
推广集约高效公共交通导向开发(TOD)布局模式,围绕公交枢纽和轨道交通站点,形成大疏大密布局模式,探索容积率弹性管理机制,推动地上地下空间高强度复合开发,统筹做好地下综合管廊建设衔接。打造绿色宜居宜业空间,促进空间集约利用和功能集成,探索弹性功能组合空间模式,优化青年创业公寓、新型养老公寓等配比,推广智慧家居系统应用。建设个性化、泛在化绿色公共空间,依托阳台绿槽、社区公园、屋顶花园等,提高立体复合绿化率,完善配备服务设施,打造艺术与风貌交融未来建筑场景。搭建数字化规划建设管理平台,构建社区信息模型(CIM) 平台,实现规划、设计、建设全流程数字化,建立数字社区基底。应用推广装配式建筑、室内装修工业化集成技术。
(六) 打造未来交通场景
突出差异化、多样化、全过程,构建“5、10、30分钟出行圈”。以车实现5分钟取停为目标,统筹车位资源,创新车位共享停车管理机制,推广应用自动导引设备( AGV )等智能停车技术。完善社区新能源汽车充电设施供给,预留车路协同建设条件,为5G环境自动驾驶和智能交通运行留白空间。以人实现10分钟到达对外交通站点为目标,创新街区道路分级、慢行交通便利化设计,倡导居民低碳出行,通过信息服务实现一键导航、交通无缝衔接,打造居民便捷交通站点出行圈。以物实现30分钟配送入户为目标,运用智慧数据技术,集成社区快递、零售及餐饮配送,打造“社区——家庭 ”智慧物流服务集成系统。
(七)打造未来低碳场景
打造多能协同低碳能源体系,构建社区综合能源系统,创新能源互联网、微电网技术利用,推广近零能耗建筑,建设“光伏建筑一体化+储能 ”的供电系统、“热泵+蓄冷储热”的集中供热(冷)系统,优化社区智慧电网、气网、水网和热网布局,实现零碳能源利用比例倍增。构建分类分级资源循环利用系统,打造海绵社区和节水社区,推进雨水和中水资源化利用。完善社区垃圾分类体系,提升垃圾收运系统功能,促进垃圾分类和资源回收体系“两网融合”、建筑垃圾资源化利用,打造花园式无废社区。创新互利共赢模式,引进一体化开发、投资、建设和运营的综合能源服务商,搭建综合能源智慧服务平台,实现投资者、用户和开发商互利共赢,有效降低能源使用成本。
(八)打造未来服务场景
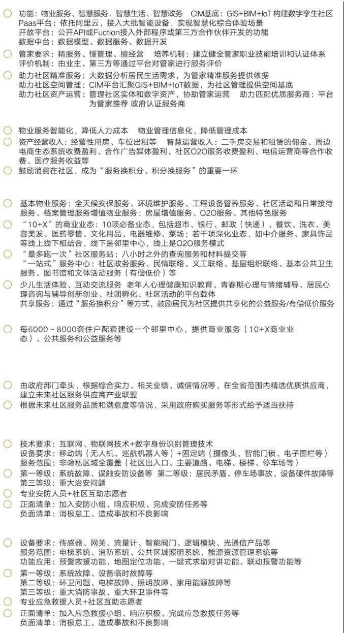
推广“平台+管家”物业服务模式,依托社区智慧平台,按照居民基本物业服务免费和增值服务收费的原则,合理确定供物业经营用房占比,统筹收支平衡。建立便民惠民社区商业服务圈,完善现代供应服务管理,创新社区商业供给和遴选培育机制,以多层次、高性价比为主要标准,精选各类商业和服务配套最优质供应商并在社区推广,结合020模式应用,支持其做大做强,努力催生一批本土品牌。建设无盲区安全防护网,围绕社区治安,构建设界、控格、守点、联户多层防护网,应用人脸识别等技术,推广数字身份识别管理。围绕社区消防和安全生产,应用智能互联技术,实现零延时数字预警和应急救援。
(九)打造未来治理场景
构建党组织统一领导的基层治理体系,完善党建带群建制度,健全民意表达、志愿参与、协商议事等机制,推动党的领导更好嵌入基层治理实践,引领基层各类组织、广大群众积极参与基层治理。采用居民志愿参与的自治方式,构建社区基金会、社区议事会、社区客厅等自治载体和空间,激发多方主体广泛参与社区治理。推行社区闭环管理和贡献积分制,形成社区民情信息库,推举有声望、贡献积分高的居民作为代表共同管理社区事务。搭建数字化精益管理平台,依托浙江政务服务网和“浙政钉”平台,促进“基层治理四平台”的融合优化提升,梳理社区各项任务,强化基层事务统筹管理、流程优化再造、数据智能服务,有效推进基层服务与治理现代化。
三、组织实施
(一)试点选择
1.基础条件。基于5-10分钟生活圈服务需要,原则上以50-100公顷为规划单元,试点实施单元不低于20公顷。统筹规划新建和改造更新两大类型,优先考虑公共交通便捷、地_上地下空间高强度复合开发的区块开展试点。规划新建类按照人口集聚潜力大等要求选择试点; 改造更新类以20世纪70—90年代老旧小区为主体,鼓励采取全拆重建和插花式改修建等方式,综合政策处理难度小、居民意愿高、改造需求强等因素选择试点。.
2.资金平衡。按照系统设计、去房地产化要求,立足社区建设运营资金总体平衡,在交通和环境容量允许前提下,改革城市核心资源要素配置机制。改造更新类在满足原权利人利益、符合未来社区建设标准、可市场化操作前提下,测算设定改造地块容积率,提升开发强度,通过地上地下增量面积的合理限价售租,基本实现资金平衡;规划新建类参照“标准地”做法,实行带方案土地出让模式,适度降低用地成本,提高综合配套水平。
(二)基本程序
1.地方申报。依照未来社区建设试点实施方案,以试点项目所在县(市、区)政府为建设主体,明确实施主体,负责编制建设方案等相关材料。按照宽进严定的申报建设制培育方式,由县(市、区)政府( 建设主体)自愿申报,经所在设区市政府审核,由省发展改革委会同省级有关单位比选核定,报省政府同意后,确定未来社区试点建设名单。
2.核查评估。合理设置约束性和引导性指标,以居民满意度为最终评判标准,形成不断提升的“领跑者”指标体系。对如期完成规划建设目标、符合建设评价指标体系的试点,由建设主体向省发展改革委提交验收申请报告,第三方按照未来社区建设试点有关评价指标体系进行实地核查评估。
3.认定命名。经第三方评估达标的试点项目,由省未来社区建设工作专班组织验收,对通过验收的未来社区,经省政府同意后命名公布。
(三)建设要求
试点项目所在县(市、区)要按照“最多跑一次”改革要求,通过程序简化、标准化流程再造,将编制未来社区建设行动计划、实施方案,以及土地收储、控制性详规调整和土地出让等工作集成,加快建立试点项目绿色通道。引导优质国资、民资、外资投入未来社区建设运营、管理服务,鼓励优先采取“项目全过程咨询+工程总承包”管理服务方式。原则上要求规划新建类2年左右完成试点建设,改造更新类可放宽至3年左右。
四、保障措施
(一)加强组织领导
建立省市县三级联动的未来社区建设工作机制,研究协调解决重大事项。由省发展改革委牵头会同省级有关单位按职能做好综合、建设、民生、产业等领域各项工作。各市、县(市、区)政府要积极落实试点建设主体责任,明确任务分工,强化协同推进,确保试点建设各项任务落到实处。
(二)创新平台支撑
设立省未来社区建设发展研究专家机构,搭建我省未来社区规划建设数据库,为未来社区建设发展提供全过程咨询和决策服务。以产业链攀升和供应链整合为目标,组建省未来社区产业联盟。强化与国际机构、国家部委对接,加强与相关行业协会及关联龙头企业合作,适时按有关规定和程序举办国际未来人居大会或发展交流活动,为未来社区建设持续创新提供新动力。
(三)强化要素保障
优化城市要素资源配置,建立覆盖控制性详规调整、高效用地管理奖励、土地出让金减免、费用减免、带方案土地出让模式等政策体系,健全法规制度体系,保障试点扩面顺利推进。未来社区建设试点项目优先纳入全省重点建设项目,试点项目被认定命名后,可按增存挂钩机制奖励建设用地计划指标。结合大湾区、大花园建设工作考核,对试点成效明显的地区给予激励支持。
(四)营造良好氛围
加强未来社区规划建设信息开放共享,积极鼓励社会公众共谋、共建、共享未来社区,通过媒体宣传、现场观摩等方式,及时总结推广成功经验和典型做法,营造各地“比学赶超”的良好氛围。
2 未来社区总体框架图





























转载:规划中国
注:本公众号转载文章仅用于分享,不用于任何商业用途。如涉及版权问题,敬请后台联络授权或议定合作,我们会按照版权法规定第一时间为您妥善处理。
————————————
原标题:《浙江省未来社区建设试点工作方案》
本文为澎湃号作者或机构在澎湃新闻上传并发布,仅代表该作者或机构观点,不代表澎湃新闻的观点或立场,澎湃新闻仅提供信息发布平台。申请澎湃号请用电脑访问http://renzheng.thepaper.cn。





- 报料热线: 021-962866
- 报料邮箱: news@thepaper.cn
互联网新闻信息服务许可证:31120170006
增值电信业务经营许可证:沪B2-2017116
© 2014-2025 上海东方报业有限公司




