- +1
城西、城北、滨江居民注意!最新地铁5号线、16号线公交接驳线来了!
今天下午4点30分,地铁5号线后通段和地铁16号线将同步开通,杭州公交集团公布了地铁公交配套方案。赶紧看看,怎么去地铁站最方便!
城西板块
根据前期民意征集、实地勘探
并结合大数据分析
针对大城西板块
杭州公交集团决定采用以下配套方案
▼
地铁5号线金星站至和睦站,16号线绿汀路至中泰,共计16个站点,贯通的版块为大城西板块。针对该版块的公交配套设置有两个方向:
根据地铁5号线线路的延伸,进一步深化未来科技城区域的线路配套,具体如下:

��
东莲街创景路口至科凯路龙潭路口
地铁接驳线开通以后
像仓溢东苑、天峻公寓等小区的居民
就可以乘坐该条接驳线
直接抵达地铁口
真是太方便了!


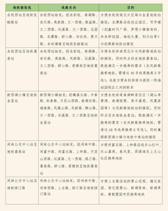
针对中泰街道、余杭街道、闲林街道近年来日渐成熟的住宅区,强化该区域的地铁接驳线设置。具体如下:



大城北板块

那么杭州第一条“错峰错站”式的地铁接驳线出现在哪里呢?
——西文街地铁站的接驳线1104M路!

传统意义的公交线路,其来回的起终点站必定是一致的,车辆从起点行驶至终点后,司机稍作休整又从终点返回起点,但1104M路却有所不同。

“错峰错站”式的地铁接驳线在杭州乃至全国同领域也是一种创新,它的线路设置完全以客流需求为导向,符合接驳客流的特性。

以1104M路为例,该线西段的途经的香源公寓、西文北苑、漾河公寓等住宅区,在早间有前往西文街地铁站换乘地铁的客流,东段的万家星城、西文东苑也有至地铁站换乘的需求。费家塘路、东文街一带作为新天地板块写字楼集聚区,其早高峰的客流是从地铁站至写字楼,而早高峰时段从新天地的写字楼需求很少,分段“V”字型的客流特性造就了首条“错峰错站”式地铁接驳线的诞生。
据统计,杭州公交将在大城北范围内布设4条短距离地铁接驳线,具体见下表:


据分析,地铁5号线后通段开通后,西文街、香积寺路、杭氧、打铁关4个地铁站将成为星桥街道、丁兰街道等数万居民接驳换乘的选择。
针对大城北区域长途距离的换乘,杭州公交将充分利用大城北丰富的快速路网,新辟(改造)4条具备“公交快线”的长途地铁接驳线。



杭州公交通过大数据信息收集,对康桥的出行需求、道路网络和住宅分布进行了分析,其主要特征:
▶ 一是客流集中,工作日客流以至市区通勤为主,多是在拱宸桥东一带换乘其他公交线路及地铁,节假日的出行方向多是周边的综合体;
▶ 二是通道单一,目前康桥通往外界的通道只有3条,即南北向的拱康路和东西向的康桥路、金昌路,且只有拱康路通向杭州主城区;
▶ 三是新建小区处于现状路网末端,如康晓人家、平安雅苑、金昌苑等。
易坐车、好换乘、提高出行效率能直观地增加康桥市民小伙伴们的幸福感和获得感。因此,杭州公交将在康桥街道按照“一路主线、区域成网、方便换乘”的思路,配套“一条主线三条支线”,形成“主线贯通+支线高峰通达、平峰换乘”的“丰”字型公交线网结构。

——什么是“丰”字型公交线网结构呢?
即一条主线三条支线,形似“丰”字,这样的线路布局达成了主线贯通+支线高峰通达、平峰换乘的功能。



滨江板块

此次5号线后通段开通,滨江交警大队将在长河地铁站B口、C口、江晖路地铁站B口附近的江南大道、长河路、江晖路等道路上设置3个地铁接驳线始发站。

同时,在市交通运输局牵头协调下,根据《地铁5号线后通段交通配套方案》,聚才路地铁站A口将设置1处社区微公交始发站,滨康路、长河路沿线的公交停靠站将进行调整或增设,缩短公交站点与滨康路、聚才路、长河等地铁站出入口的步行距离。

1
一是构建地铁站至社区、产业园、园区接驳换乘体系,开通多路直达地铁5号线的社区微公交,减少乘客等待时间
2
二是沿用“招呼站”模式,在秋溢路、江淑路、惠商街、固陵路等小区出入口、大厦进出口设置“招呼站”,凸显地面公交招手即停的灵活特性
3
三是拟继续开通进驻产业园内部、小区内部的社区微公交体系,充分发挥社区微公交走街串巷的作用
据统计,杭州公交结合地铁5号线
将在滨江区内布设6-7条
短距离地铁接驳线
具体详情如下


杭州公交将以长河地铁站为圆心,设置3-4条辐射周边1-5公里范围内社区、园区、医院及综合体的社区微公交线路。

特别值得一提的是,今后市民乘坐地铁5号线在长河下车,就可以方便快速地通过社区微公交到达浙二滨江院区、省儿保滨江院区这2家热门医院。

社区微公交的开设能解决市民就医出行难的问题,同时也能很好地缓解院区周围交通拥堵。
——而且地铁开通后,坐地铁换公交将成为去医院最方便的线路!
乘坐社区微公交就医的市民从地铁口到浙二医院的时间,将压缩至 6分钟 左右,到达省儿保的时间也将压缩至 10分钟 左右,既方便又快速。
互联网产业区强通勤

连接地铁聚才路地铁站和江晖路地铁站的1508M路,途经东忠、乐通、上峰、慧港等互联网产业区,因此早晚高峰的通勤接驳将成为1508M的主要任务。

因此,地铁5号线配套1508M地铁接驳线的开通,在满足上班族通勤需求的同时,也解决了共享单车的问题。
以后,坐地铁前往该产业区的上班族们只要乘坐1508M,就能快速便捷地到达公司~大大缩短通勤时间。
1506M-三最接驳线
在此次布设短距离地铁接驳线之中,由金山停车场开往金色天逸的1506M路可谓连接地铁站最多、覆盖小区最广、线路走向最曲折的线路。

该线连接了地铁5号线博奥路站、地铁1号线西兴站、地铁5号线滨康路站3个地铁站,覆盖了4段不同地铁接驳的客流,分别是金色钱塘、铁建国际、江南之星、湖滨花园与地铁博奥路站的接驳;金色钱塘、铁建国际、江南之星、湖滨花园与地铁西兴站的接驳;风情苑、兴盛花园、云厦连园与地铁西兴站的接驳;金地天逸与地铁滨康路站的接驳。
资料/市公交集团、市城投集团
原标题:《城西、城北、滨江居民注意!最新地铁5号线、16号线公交接驳线来了!》
本文为澎湃号作者或机构在澎湃新闻上传并发布,仅代表该作者或机构观点,不代表澎湃新闻的观点或立场,澎湃新闻仅提供信息发布平台。申请澎湃号请用电脑访问http://renzheng.thepaper.cn。





- 报料热线: 021-962866
- 报料邮箱: news@thepaper.cn
互联网新闻信息服务许可证:31120170006
增值电信业务经营许可证:沪B2-2017116
© 2014-2026 上海东方报业有限公司




