- +1
5月1日起施行!山东高速公路清障救援服务收费标准出炉!
2020-04-29 20:37
来源:澎湃新闻·澎湃号·政务
字号
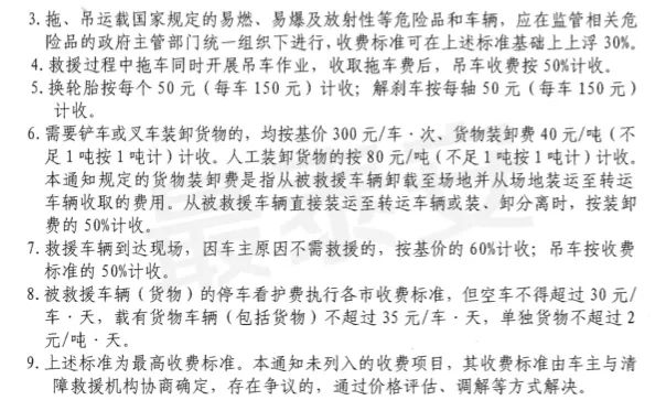
山东省发改委、省交通运输厅近日下发《关于规范高速公路清障救援服务收费的通知》,自5月1日起施行。收费标准见附图。
山东省高速公路清障救援服务收费标准


值得提醒的是,吊车费是指将被救援车辆施救吊装并在停车场完成吊卸收取的费用。在同一事故现场,同一辆吊车对两辆以上事故车辆施救,每辆按60%计收。拖车费从现场拖车救援时计收。
救援过程中拖车同时开展吊车作业,收取拖车费后,吊车收费按50%计收。换轮胎按每个50元(每车150元)计收;解刹车按每轴50元(每车150元)计收。
救援车辆到达现场,因车主原因不需救援的,按基价的60%计收;吊车按收费标准的50%计收。
原标题:《5月1日起施行!山东高速公路清障救援服务收费标准出炉!》
特别声明
本文为澎湃号作者或机构在澎湃新闻上传并发布,仅代表该作者或机构观点,不代表澎湃新闻的观点或立场,澎湃新闻仅提供信息发布平台。申请澎湃号请用电脑访问http://renzheng.thepaper.cn。
+1
收藏
我要举报





查看更多
澎湃矩阵
新闻报料
- 报料热线: 021-962866
- 报料邮箱: news@thepaper.cn
互联网新闻信息服务许可证:31120170006
增值电信业务经营许可证:沪B2-2017116
© 2014-2026 上海东方报业有限公司
反馈




