- +1
福建人注意!明天请提早一个小时出门!
东南网是由中共福建省委宣传部主管、福建日报报业集团主办的福建官方新闻门户网站。
鸡冻啊!开森啊!
马上
就是五一假期啦!

名义上在工作
实际上却在倒计时
在计划假期玩乐
今年“五一”假期
预计全国将出现疫情
以来道路交通出行高峰
道路交通安全面临巨大压力
▼▼▼▼
@全体福建人
紧急提醒!
明天
福建人请提前一小时出门!

有没有遇到这样的情况呢?

小编整好了最新的交通提醒!
这份返程指引快收好!
公安部发布紧急预警!
出门要当心!
近日
公安部对今年“五一”假期
交通安全形势进行了研判
并向社会公众发出预警

加强警力的部署
严防发生重特大事故
福建人五一出行必看


今年五一节假期为5月1日至5日
比往年延长2天
期间,我省高速公路
对依法通行高速的所有车辆
继续实行免收通行费的政策
出行车流预测


交通流量较大收费及路段

临近旅游景点的收费站交通流量将会明显增加,可能出现出入口广场缓行情况。根据往年经验,祥谦、桂湖、福州南、泉州南、泉州西、杏林、厦门、池店等收费站容易出现间歇性的车多缓行,具体位置已在下图中标出,请大家根据需求合理选择出行路线。

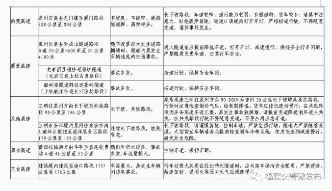
福州高速:
1.“五一”节假期出城和返城高峰,京台高速福州隧道路段、绕城高速福州北桂湖收费站和贵安收费站路段,祥谦收费站出高速进入市区的螺洲大桥路段;福诏高速通往永泰、莆田方向景区路段,预计日流量增长,可能出现拥堵。建议驾驶人选择错峰出行或合理绕行上述路段。
2. 福州境内的京台高速、甬莞高速、福银高速、沈海高速罗源段是典型的山区高速公路,隧道多且长,弯道多。提醒驾驶人集中精力,谨慎驾驶,进入隧道提前打开车灯,降低车速。
厦门高速:
节假日时翔安、厦门、杏林收费站的车流量较大易拥堵。交警提示:如从泉州往厦门方向走同安收费站可能更顺畅;从龙岩、漳州、广东往厦门方向可选择海沧收费站、厦门西收费站下高速或走厦漳大桥。
漳州高速:
厦蓉高速海沧枢纽至玉兰枢纽路段,包含天成山隧道、陈巷枢纽等为事故多发易发路段。请过往驾驶人提前规划出行路线,遇隧道应提前打开车灯,减速慢行,保持安全车距,不得随意变更车道;途经枢纽路段应留意道路指示牌,切勿突然减速或停车查看,以防发生交通事故。
泉州高速:
1.沈海高速大坪山等路段新增测距卡口设备,对未按规定保持安全车距、超低速等交通违法行为将进行抓拍查处,请广大驾驶人自觉遵守交规,杜绝侥幸心理,谨慎驾驶确保安全。
2.途经泉南与莆永高速共线路段(永春境内)的车辆,请减速慢行,泉南线车辆靠左侧车道行驶,莆永线车辆并入泉南线时应靠右侧车道行驶,严禁突然并线,避免引发危险。
三明高速:
1.福银高速公路际口枢纽路段匝道多,路况复杂,请过往驾驶人注意观察路面提示牌,减速慢行,谨慎驾驶。
2.中重型载货车辆途经泉南高速A道(泉州往永安方向)西洋长下坡路段前,请提前检查车况,控制车速,严禁空挡行驶。
3.沙厦高速厦门往沙县方向82.6公里至45公里路段为长下坡路段,且多为桥隧交替路段,请保持安全车距,控制车速。
莆田高速:
沈海高速莆田段A道2165公里至2166公里西埔枢纽互通,车流量大,路况复杂,提醒途经该路段驾驶人要提前熟悉线路,不要在临近路口或互通时停车问路,切不可倒车、突然并线或占用应急车道等违法行为,以免发生交通事故。
南平高速:
南平高速公路路形复杂,桥梁多、隧道多、弯道多、长下坡多,行车时务必保持精神集中,严禁打手机、发短信、玩微信、刷抖音等分心驾驶行为。
龙岩高速:
1.龙岩古田及适中四车道路段,既有四车道路面又有分离式双线四车道路面,在同向分离点,左右车道均通往同一方向,不得在此路段突然减速、变道,严禁停车、倒车。
2.四车道高速行车需要下高速或进入服务区,一定要提前做好变道准备,因同向四车道相比同向两车道的高速公路,道路加宽,从左侧1、2车道变换到最右侧车道,再进入匝道需要一定的变换时间和路程。切忌临时突然转向横穿车道,或是过了分道口突然紧急制动,甚至倒车逆行。
宁德高速:
宁德高速公路辖区隧道多,部分隧道内设变道抓拍,车辆进入隧道时须提前减速、开启大灯,在隧道内保持安全车距,不得随意变更车道。
2020年五一节假期福建省
高速公路危险和事故多发点段(14个)



福建省高速公路易拥堵路段(11个)


1
福建高速2020年五一期间
易拥堵路段示意图

2
福建高速2020年五一期间
易拥堵路段示意图

3
福建高速2020年五一假期
交通事故多发隧道示意图



绕行方案示意图(点击可看大图)
最后
小编真诚地为大家推荐
人超少还安静!
根本不排队!
风吹雨淋都不怕的好去处!
来源:八闽高速、福建日报微信、福建交警微发布
相关推荐
感谢您的阅读
原标题:《福建人注意!明天请提早一个小时出门!》
本文为澎湃号作者或机构在澎湃新闻上传并发布,仅代表该作者或机构观点,不代表澎湃新闻的观点或立场,澎湃新闻仅提供信息发布平台。申请澎湃号请用电脑访问http://renzheng.thepaper.cn。





- 报料热线: 021-962866
- 报料邮箱: news@thepaper.cn
互联网新闻信息服务许可证:31120170006
增值电信业务经营许可证:沪B2-2017116
© 2014-2026 上海东方报业有限公司




