- +1
别了,学区房?这里突然宣布!福州的情况是……

北京市西城区教育委员会发布
《关于西城区
2020年义务教育阶段
入学工作的实施意见》
西城区将实行多校划片入学
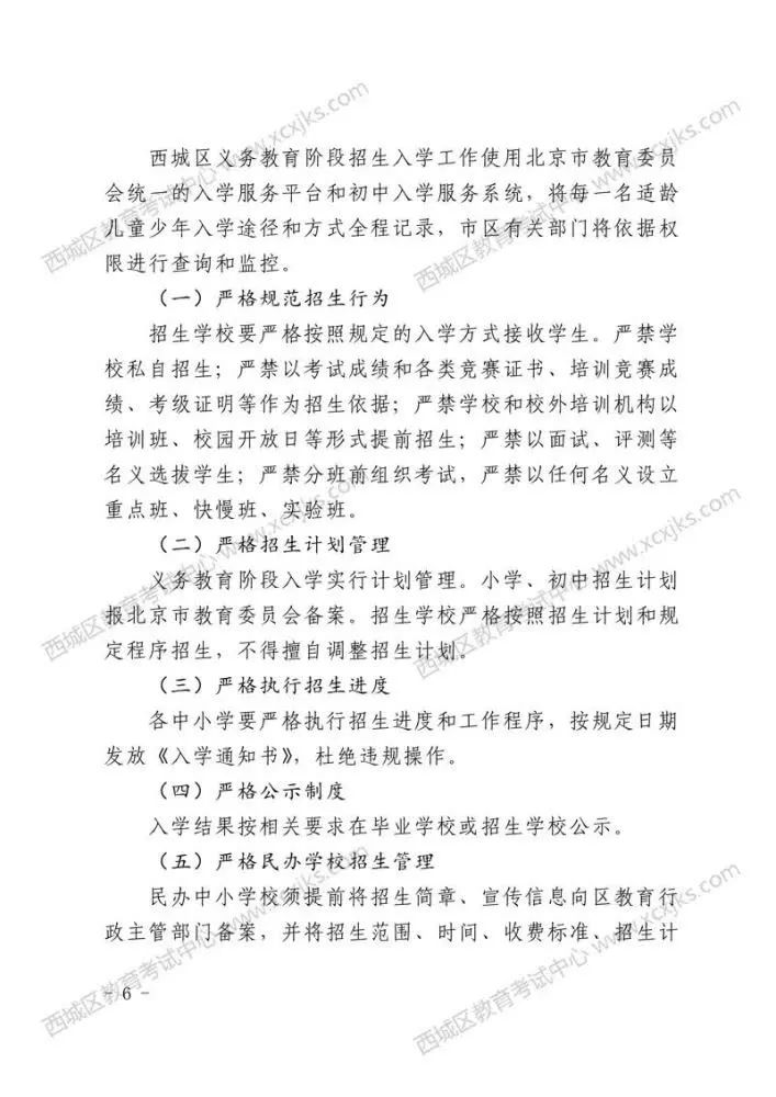
《实施意见》全文
↓↓↓
(上下滑动可查看全文)










科普一下
什么是“多校划片”
多校划片
多校划片是指一个小区对应多个学校。
多校划片会将热点小学、初中分散至每个片区,确保各片区之间大致均衡。在具体操作中,实行多校划片将通过随机派位方式分配热点学校招生名额。派位未能进入热点学校的学生,仍应就近安排至其他学校入学。
“学区派位入学”的表述,改为了“多校划片”,这意味着,今后,一个小区将对应多个小学初中,就算你买了这个小区的房子,也不确定到底能不能上热点学校,很可能被派位到普通学校去。
换句话说,实行“多校划片”后,学区房再也无法确保业主的孩子,一定能就读最好的学校了。
文件一出
很多持有学区房房产的业主
第一时间跑出来挂房出售了
放盘量显著增加
挂牌价也比最近成交价
低了几十万不止

那么福州的情况
是什么样呢?
实际上,为了给学区房降温
“多校划片”早就在福州开始实行了。
根据
《福州市五城区2019年初中招生办法》
2020年起实行小学升初中招生改革,在部分试点学校实行多校划片。
试点学校如下:福州一中-福州十八中片区;福州延安中学-福州杨桥中学片区;福州十九中-福州十一中片区;福州八中-福州十五中片区。
具体8所初中两两捆绑的情况如下:
福州一中—福州十八中片区
福州一中对口小学:福州实验小学、福州井大小学
福州十八中对口小学:福州湖滨小学、福州西峰小学、福州达明小学
福州延安中学—福州杨桥中学片区
福州延安中学对口小学:福州鼓楼区第二中心小学、福州延安中学小学部、福州教育学院附属第二小学
福州杨桥中学对口小学:福州林则徐小学、福州茶园山小学
福州十九中—福州十一中片区
福州十九中对口小学:福州鼓楼第一中心小学、福州中山小学、福州温泉小学
福州十一中对口小学:福州教育学院附属第一小学、福州华侨小学、福州花园小学
福州八中—福州十五中片区
福州八中对口小学:台江第三中心小学、福州国货路小学
福州十五中对口小学:台江第五中心小学、福州双虹小学、福州龙津小学
除此之外,
福州市为了给学区房降温,
还曾经讨论过
对小学入学实行“六年一户”政策
“六年一户”指:一套房产六年内只提供一户家庭子女在学区片内划片入学的机会。满足其他条件,但不符合“六年一户”要求的,按当地招生有关规定安排入学。
()
不过据海都君所知
这项政策执行与否,
还未最终敲定!
而今年新执行的“民办校百分百摇号”政策,也被业界认为,有可能对学区房价格带来影响。()
按照这一政策,小升初,凡是民办校报名人数超过招生计划数的,全部实行电脑随机派位录取(即100%摇号)。从政策层面上看,能否进入热门民办校,全靠运气。而原先的热门民办校,也无法保证原有的生源优势。这样一来,家长有可能考虑通过购买学区房来”求稳“,以保证学位。
学区房热度不减,背后反映的是家长们对优质资源的追捧。那么在多重举措下,您认为福州的学区房走势会如何呢?
(海都数媒中心 小燕)
综合自:北京市西城区教育考试中心网站、南昌晚报、海峡都市报海都教育、福州爱上学等
原标题:《别了,学区房?这里突然宣布!福州的情况是……》
本文为澎湃号作者或机构在澎湃新闻上传并发布,仅代表该作者或机构观点,不代表澎湃新闻的观点或立场,澎湃新闻仅提供信息发布平台。申请澎湃号请用电脑访问http://renzheng.thepaper.cn。





- 报料热线: 021-962866
- 报料邮箱: news@thepaper.cn
互联网新闻信息服务许可证:31120170006
增值电信业务经营许可证:沪B2-2017116
© 2014-2026 上海东方报业有限公司




