- +1
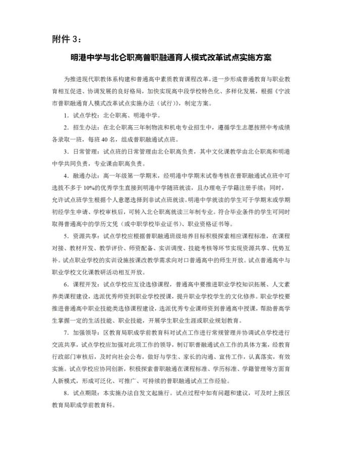
定了!2020年北仑中考时间!仑中、柴中、明港、泰河、滨海、仑职、弘途.....招生计划公布
2020年北仑区初中学业水平考试和高中段学校招生工作意见
为贯彻落实《国务院办公厅关于新时代推进普通高中育人方式改革的指导意见》(国办发〔2019〕29 号)精神,规范学业水平考试,深化考试命题改革,根据《宁波市教育局关于进一步推进高中阶段学校考试招生制度改革的实施意见》(甬教基〔2018〕271 号)和《宁波市教育局关于做好2020年宁波市初中学业水平考试和高中段学校招生工作的意见》(甬教基〔2020〕40号)文件精神,现就做好2020年我区中考中招工作提出如下意见。
一、指导思想
坚持以习近平新时代中国特色社会主义思想为指导,全面贯彻党的教育方针,落实立德树人根本任务,发展素质教育,遵循教育规律,探索建立基于初中学业水平考试成绩,结合综合素质评价的高中阶段考试招生录取模式和规范有序、监督有力的管理机制,促进学生全面而有个性发展,促进义务教育高水平均衡和高中学校特色化多样化发展。
二、初中学业水平考试
1.报名对象:
(1)具有本省户籍或港澳台户籍,电子学籍在册的北仑区(含大榭中学)的应届初中毕(结)业生(包括在外地借读要求回本区参加初中毕业生学业考试的北仑户籍、大榭户籍初中毕业生)。
(2)年龄不超过18周岁(2002年9月1日以后出生)且未取得各类高中学校在册学籍号的北仑区户籍(含大榭户籍)历届初中毕(结)业生。
(3)在北仑区初中学校、大榭中学借读的非浙江省户籍的应届初中毕业生。未取得初中电子学籍的非北仑区户籍毕业生一律回原电子学籍所在地报考。
2.报名时间:2020年5月21日-22日。
3.报名地点:在本区就读的初中毕业生(含要求在本区高中借读的非北仑户籍的初中毕业生)向所在初中学校报名;未取得各类高中学校在册学籍号的历届生和在外地借读要求回本区参加学业水平考试的北仑户籍初中毕业生向区教育局基础教育科报名,报名时间和办法已在北仑区教育局网站(北仑之窗→站群导航→区教育局)公告。
4.报名办法及有关要求:
(1)考生报名时应填写《2020年北仑区初中学业水平考试考生登记表》(以下简称《考生登记表》),同时还须提交近期一寸免冠正面照片2张,并按物价部门规定标准缴纳考务费65元/人。在外地借读要求回本区参加初中学业水平考试的北仑户籍初中毕业生还须提供本人户口簿和借读学校学籍证明等材料。
(2)允许在本区初中学校就读的省内区外户籍初中毕业生报考本区的各类高中段学校,此类考生须向所在学校提出申请,并填写借读申请表。对涉及区外市内的高中段学校招生按宁波市教育局相关招生文件执行。
(3)非浙江省户籍(港、澳、台籍学生除外)考生符合报考我区高中段学校条件的,由在读的初中毕业学校对照其报考高中应同时满足的三项条件进行认真的资格查验,并把查验后的复印件留存备查;符合条件的考生须向所在学校提出申请,并填写《2020年北仑区高中段学校招生借读申请表》。各校要严把报名资格关,不得弄虚作假,对造成严重后果的单位或责任人,将按有关招生纪律给予严肃处理。
根据宁波市《关于做好流动人口随迁子女在我市参加升学考试工作的实施意见(试行)》(甬政办发〔2013〕52号)文件精神,非浙江省户籍(港、澳、台籍学生除外)学生报考北仑区普通高中,应同时满足下列条件:
(A)具有完整的北仑区初中阶段连续学习3年的经历和学籍。
(B)父(母)(或法定监护人)在北仑区有合法稳定住所(含租赁)、合法稳定职业(即需与用人单位签订劳动合同或在北仑开设企业、从事个体经营活动)。
(C)有父母一方近3年在北仑区参加社会保险1年及以上的证明,社会保险证明可到参保地社会保险经办机构办理,咨询电话:12333。不符合上述三个条件但在本区就读省外籍的初中毕业生,规定如下:一是同意其就地借考,由区教育局基础教育科出具考试分数和可录取在相应高中段学校证明,转回原籍就读相应高中;二是可以报考我市中等职业学校。上述两类借读生报考须单独提出申请并填写《2020年北仑区高中段学校招生借读申请表》。
(4)考生报名序号由各初中学校负责编排。报名序号采用8位数,自左向右第一、第二位数是北仑区代码17,第三、第四位数为学校代码,第五、第六位数是班级代码,第七、第八位数是考生顺序号,按从小到大顺序连续编排。报名序号编妥后,各初中学校按报名序号顺序编制《2020年北仑区初中毕业生学业考试考生名册》,于2020年5月22日之前上报区教育局基础教育科。
(5)考生准考证号由区教育局基础教育科负责编排。准考证号采用9位数,自左向右第一至第三位数为市、区代码217,第四、第五位数是毕业年份20,第六至第九位数是考生顺序号。
(6)2020年,非北仑户籍学生选择在我区报名升学的,均列入招生计划,符合录取资格的应在我区升学就读。为维护所有学生权益,确保升学条件公平公正,避免教育资源浪费,从2021年起,在我区初中学校就读期间,户籍迁往区外且不符合我区初中借读条件的学生,建议其回户籍地接受义务教育,这类学生将不再列入我区高中段学校招生计划。
5.学业水平考试命题。命题依据义务教育课程标准,以发展学生核心素养为重点,加强试题与社会实际和学生生活的联系,注重对在真实情景中问题解决能力的考查,逐步增加真实情景中问题解决能力考查的试题比例;加强对学科思维能力考查,逐步改进开放性试题命题和评分方式。加强对实践能力考查,引入科学实验类试题。控制试卷难度,各学科难度系数在0.70 至 0.75 之间。市教育局教研室编写《关于命制 2020 年宁波市初中学业水平考试试卷有关事项的通知》,供备考参考。
6.学业水平考试科目、分值及形式。2020年学业水平考试具体考试日期、科目、考试形式、答卷时间、满分分值见下表:

7.学业水平考试实施。各学科试卷的命题工作由市教育考试院和市教研室共同组织实施。考试、阅卷和成绩评定由市教育局教育考试院组织,区教育局负责配合实施。学业水平考试继续继续采用网上阅卷的形式,成绩统一下达到学校,由学校通知考生本人,严禁对外公布考生成绩,考生查分系统另行告知。如考生对考试成绩有异议,可向就读学校提出,由学校汇总向区教育局中招办申请复查,复查只查询试题有无漏批和积分有无差错。初中学业水平考试主要衡量学生达到国家规定学习要求的程度,考试成绩是学生毕业和升学的基本依据。初中毕业生均需参加学业水平考试。
8.综合素质评价。综合素质评价是对学生全面发展状况的观察、记录和分析,是培育学生良好品行、发展个性特长的重要手段,是学生毕业和升学的基本依据。2020 年各类高中段学校招收新生时,继续把考生的综合素质测评等第作为前置条件。录取为优质普通高中学生的综合素质测评应为1A3P及以上等第,强基计划招生应为2A2P及以上等第,其他高中段学校录取的学生原则上应为4P及以上等第。在宁波大市范围内异地就读并要求回户籍所在地升学的学生,综合素质评价成绩各区县(市)相互承认。在宁波大市外异地就读并要求回本市户籍所在地升学的学生,综合素质各项评价等第原则上均视为 P等。
9.志愿填报。
(1)报考志愿根据高中段招生学校类别分为普通高中、职业高中(含普职融通班)两类。2020年,北仑区志愿填报采用“二个批次,平行志愿”方式,录取办法为“分数优先,尊重志愿”。
(2)考生填报高中学校报考志愿时,区内职高、技校与区外中职学校、技术院校志愿之间不得兼报;其它志愿之间均可兼报或单报。3+4试点项目和五年一贯制学前教育专业提前录取,一经录取,其他学校不再录取。
(3)填报志愿必须规范、慎重。《考生登记表》志愿栏要表明报考志愿情况,填报时应符合各类高中段学校对考生综合素质测评水平的要求,报考志愿一旦确定,一律不得更改,涂改作废。各校根据《考生登记表》中的考生志愿信息如实输入计算机,做到表库完全一致,如有不符,则以《考生登记表》中的志愿信息为准。
(4)各校必须认真负责地指导学生填报志愿,但不得强迫、命令或代替包办,志愿应由学生和家长自主决定。《考生登记表》必须由考生家长签名,不报考高中段学校的考生和家长也应在《考生登记表》中的相应意见栏中签名。
三、招生录取
高中段学校招生坚持全面衡量、综合评价、尊重选择、择优录取的原则。既要依据学生的学业水平考试成绩,又要关注学生的综合素质;既要衡量学生发展的现有水平,又要参考学生的成长过程;既要重视学生的总体发展,又要关注学生某方面的突出才能和表现。
2020年,北仑区初中毕业生(含大榭)升入高中段学校比例按照100%、职普招生规模大体相当的原则编制招生计划。严格控制高中段学校班额,一般不超过 45人/班。
1.计划招生

2.录取批次。
高中段学校招生实行二个批次录取。第一批次为北仑中学10班、柴桥中学6班、明港中学2班、泰河中学2班、滨海国际合作学校公办班2班;第二批次为柴桥中学6班、明港中学10班、泰河中学8班、滨海国际合作学校民办班4班,北仑职高35班,弘途技工学校12班。
3.录取原则。
(1)公开、公正、公平的原则;(2)遵循考生志愿顺序的原则;(3)综合素质评定作为前置条件,按学业考试成绩择优录取的原则;(4)城乡统筹、全区统招与普通高中部分招生计划指标直接分配到校相结合的原则。
4.录取办法。
2020年各类高中段学校招收录取新生时,继续把考生的综合素质测评等第作为前置条件,在招生录取过程中,根据招生计划和考生志愿,在达到综合素质测评等第要求的考生中,参考综合评语和学生的综合素质测评等第,按学业水平考试成绩从高到低录取。在分数相同情况下,先比较数学和语文两科合计成绩,高者优先录取;若两科合计成绩相同,再比较数学、语文和英语三科合计成绩,高者优先录取,额满为止。
继续实行普通高中部分招生指标定向分配到各初中学校的招生政策。北仑中学分配名额为招生计划的55%,其他普高分配名额为招生计划的65%,按各初中学校中考报名人数在全区各初中中考报名学生总数中所占的比例,兼顾规范办学行为及发展性评价分配到各初中学校,实行最低分控,余下的招生指标及最低分控后收回指标实行按学业成绩全区统招,同时兼顾城乡学校均衡。2020 年定向分配学生须为在我区初中就读有正式学籍的应届毕业生;2021年定向分配学生须为在我区初中就读有正式学籍自 2020年5月起无转学行为的应届毕业生;2022年起,定向分配学生须为在我区初中就读具有完整3年学籍且连续在该所学校就读初一、初 二、初三的应届毕业生。2021年起,定向分配学生初中综合素质评价测评品德表现描述应为良好,综合素质评价等第应为1A3P及以上。若有学校处分未被撤销或有违法行为的,则无定向分配招生参与资格。
5.北仑中学强基计划招生。文件另行印发。
6.特长生招生。
继续实行普通高中特长生降分录取政策。各普通高中根据办学定位和特色,需招收艺术、体育等领域有特殊才能的学生,实行统一适当降低分数录取政策,但事先应经区教育局批准,各校招收的特长生原则上特长项目为该生在初中期间在参加区级及以上教育行政部门组织的相关比赛中获得前八名及以上奖项,跨区招收特长生须经宁波市教育局批准。各校特长生招生数量原则上不超过学校招生总数的5%。降分幅度由区教育局根据今年学业水平考试的试卷难易度及考生整体考试成绩水平确定,体育类特长生降分一般在40~50分,其他类特长生降分一般在15~20分。其中,达到国家二级运动员及以上水平的体育特长生经区教育局批准可以由高中学校预录取,但须参加学业水平考试,且学业水平考试成绩不得低于204分。各校招生方案需在5月25日前报区教育局基础教育科审批和备案,6月10日前完成特长生的专业测试,6月12日将备取学生名单和《2020年北仑区高中学校特长生招生报名登记表》报基础教育科备案。每位特长生限报1所高中学校,报名多所学校的取消特长生录取资格,各学校按可招的特长生控制人数的120%上报备取学生数名单。特长生特长所对应的综合素质测评项应为A等。各普通高中各类特长生招生办法在公布前要先报基础教育科审核并备案。为进一步我区普通高中特色办学,从2021年起,除明港中学外,其余普高学校要逐年缩减美术特长生招生数量,学校可根据本校特色发展方向扩大其他项目特长生的招生数量。
7.职业学校与技工学校招生。
进一步推进浙江省职业教育质量提升工程和宁波市职业教育“工匠精神”培育提升工程,加快建成紧贴我区重点发展产业、育人质量领先的名职校、名专业,不断培养高素质技术技能人才,服务市“246”万千亿级产业集群和“225”外贸双万亿行动。根据浙江省教育厅部署,继续实施中本一体化招生。稳定职业教育中高职一体化招生计划和专业覆盖面,深化“普职融通”育人模式改革试点。鼓励职业学校与行业企业联合招生、协同育人,深化现代学徒制试点。统筹中等职业学校与技工学校招生,北仑职高和北仑弘途技工学校招生计划统一编制下达,统一招生录取。深入推进北仑职高开展中外合作办学。北仑职高航空服务和园林技术专业实行中考后自主招生录取,具体招生方案另行制定。北仑弘途技工学校物业管理和幼儿教育专业实行中考后自主招生录取。
8.民办普通高中学校招生。
滨海国际合作学校高中招生计划纳入全区高中发展事业计划,2020年起,学校高中阶段承担社会义务招收2班公办班学生。志愿到滨海国际合作学校高中就读的所有初中学校毕业生,均需参加宁波市教育局组织的初中学业水平考试,并填报2020年北仑区初中毕业生升学志愿表,与区内其他普高同步分两批次录取,录取分数线原则上不低于区内其他普高最低录取分数线。滨海国际合作学校初三毕业生可自愿填报区内高中段学校志愿,志愿在本校就读高中的学生在不突破学校招生计划的前提下可适当降分录取,所有降分录取学生须报区教育局审核同意后才可录取。
9.中外合作项目招生。
同意北仑中学、滨海国际合作学校开展国际合作办学,两校招生在初中学业水平考试后进行,学生应参加2020年宁波市初中学业水平考试,且学业水平考试成绩在录取中所占权重不低于30%。5月18日前向市教育局国际交流与合作处和区基础教育科申报招生方案。如要组织面试,时间不得早于5月下旬。录取前,需将备录取名单报区教育局审核。录取后,要确保所有学生在国际班就读。
10.高中段招生加分项目。
(1)归侨及华侨子女和香港与澳门特别行政区籍考生、台湾省籍考生、少数民族考生加 6 分投档;(2)现役军人子女加分政策按《浙江省教育厅 浙江省军区政治部关于贯彻
<军人子女教育优待办法>的实施意见》(浙政联〔2013〕2 号)执行,其中给予所有现役军人子女加6 分投档优待,2020 年我市赴湖北疫情防控一线开展医疗支援工作人员子女参照现役军人子女加分投档;(3)消防救援队伍人员子女依据《浙江省应急管理厅浙江省教育厅转发应急管理部教育部关于做好国家综合性消防救援队伍人员及其子女教育优待工作的通知》(浙应急人事〔2019〕37 号)执行。(4)革命烈士子女(凭市民政局证明)加 30 分投档。考生在以上政策类中具有多项加分条件的,按最大一项加分分值计入中考总分,不累计加分。2020年起,取消双农独女加分政策。军人子女教育优待办法>11.关注弱势群体,扶持薄弱学校。
区中招办在招生指标、招生对象、招生方式上对基础薄弱学校给予适当倾斜,相关高中段学校要做好弱势群体的帮困助学工作,切实落实国家相关政策,健全帮困助学体系,确保不让一名贫困生因贫辍学。
12.深化优质特色示范高中建设,积极推进普通高中多样化发展实验项目建设,探索普通高中顺应学生个性发展的办学机制、课程设置、人才培养模式、管理制度与综合评价办法,形成学校特色。同意明港中学开设美术特色班2班,班额45人,按北仑区高中特长生招生政策规定进行招生,跨区招收特色班学校须经宁波市教育局批准。同意北仑职高与明港中学合作在北仑职高举办普职融通班2班,共80名。
13.在区外借读需回本区参加高中招生学业水平考试的北仑籍初中毕业生,其综合素质测评等第原则上分别视为4P等第,若学业水平考试成绩达到优质普通高中的录取标准,须提供综合素质测评项目中1~2项达到A等要求的区级及以上教育行政部门颁发的原始证件。
四、加强领导,严格管理
确保中考中招工作有序推进
1.完善“阳光招生”运行机制。
初中学业水平考试与高中招生制度改革是中小学评价与考试制度改革的重要组成部分,也是社会关注的焦点和热点,必须提高认识,高度重视,加强领导,确保考试招生工作顺利实施。区教育局成立北仑区2020年初中学业水平考试和高中招生制度改革领导小组,局长任组长,分管副局长任副组长,基础教育科、教研室、职成学前教育科、高招办、纪检室等科室负责人任组员。加大对违规招生行为的监督和处罚力度,区教育局建立中考中招工作监督制度,公布举报信箱,对违规招生行为一经核实,要予以严肃处理(区教育局举报电话:89393999)。
2.加强学籍管理。
严格按照《浙江省全日制普通高中学生学籍管理办法》要求,规范高中新生的学籍管理,做到学生就读学校与学籍注册学校一致,严禁人籍分离。对违反学籍管理规定,私自接受无学籍学生就读、空挂学籍、违规转学等现象学校,依法追究校长和相关人员责任。
3.强化中考中招的宣传管理。
各学校要加强宣传工作,赢得广大考生、家长和社会各界的理解和支持。要充分发挥各种媒体宣传的舆论导向作用,使广大考生、家长及时了解有关政策和要求,及时回应家长的关注,接受社会监督。高中段学校在招生期间可组织校园开放日活动,展示学校办学成果,接受家长咨询。各高中段学校不得到初中学校开展现场咨询、宣传活动,不得发布通过比较兄弟学校办学情况来抬高自己的各种信息。针对职业学校专业多、培养模式多、成长路径多和志愿选择难度大的实际,学校要认真做好初中毕业生及其家长对职业学校志愿填报的指导服务工作,组织集中咨询活动或安排学生进入职业学校体验职业,了解专业。要坚决查处学校发布与本校办学实际不相符的虚假宣传行为,严肃处理相关责任人员。
附件:
1.2020年北仑区高中段学校招生借读申请表




猜你喜欢
原标题:《定了!2020年北仑中考时间!仑中、柴中、明港、泰河、滨海、仑职、弘途.....招生计划公布》
本文为澎湃号作者或机构在澎湃新闻上传并发布,仅代表该作者或机构观点,不代表澎湃新闻的观点或立场,澎湃新闻仅提供信息发布平台。申请澎湃号请用电脑访问http://renzheng.thepaper.cn。





- 报料热线: 021-962866
- 报料邮箱: news@thepaper.cn
互联网新闻信息服务许可证:31120170006
增值电信业务经营许可证:沪B2-2017116
© 2014-2026 上海东方报业有限公司




