- +1
新旧对照!最新《民法典》草案与现行《物权法》、《合同法》、《婚姻法》
5月22日,十三届全国人大三次会议将在北京召开,《中华人民共和国民法典(草案)》将提交大会审议,《草案》对现行《民法总则》、《物权法》、《合同法》、《婚姻法》、《继承法》、《侵权责任法》等进行整合和部分修改。
以下为《民法典》草案与《物权法》、《合同法》、《婚姻法》内容对照表——
旧法《物权法》
新法(《民法典》草案物权编)
第一分编 通 则
第一章 一般规定
第1条 为了维护国家基本经济制度,维护社会主义市场经济秩序,明确物的归属,发挥物的效用,保护权利人的物权,根据宪法,制定本法。
第二条 因物的归属和利用而产生的民事关系,适用本法。
本法所称物,包括不动产和动产。法律规定权利作为物权客体的,依照其规定。
本法所称物权,是指权利人依法对特定的物享有直接支配和排他的权利,包括所有权、用益物权和担保物权。
第205条 本编调整因物的归属和利用而产生的民事关系。
第4条 国家、集体、私人的物权和其他权利人的物权受法律保护,任何单位和个人不得侵犯。
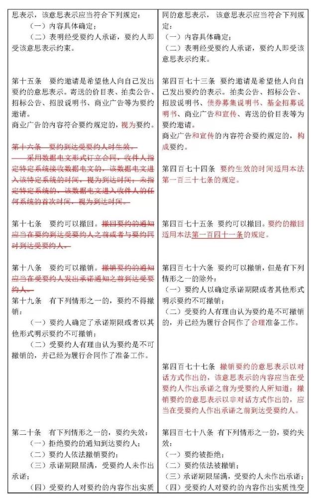
第207条 国家、集体、私人的物权和其他权利人的物权受法律平等保护,任何组织或者个人不得侵犯。
第5条 物权的种类和内容,由法律规定。
第7条 物权的取得和行使,应当遵守法律,尊重社会公德,不得损害公共利益和他人合法权益。
第8条 其他相关法律对物权另有特别规定的,依照其规定。
第二章 物权的设立、变更、转让和消灭
第一节 不动产登记
第18条 权利人、利害关系人可以申请查询、复制登记资料,登记机构应当提供。
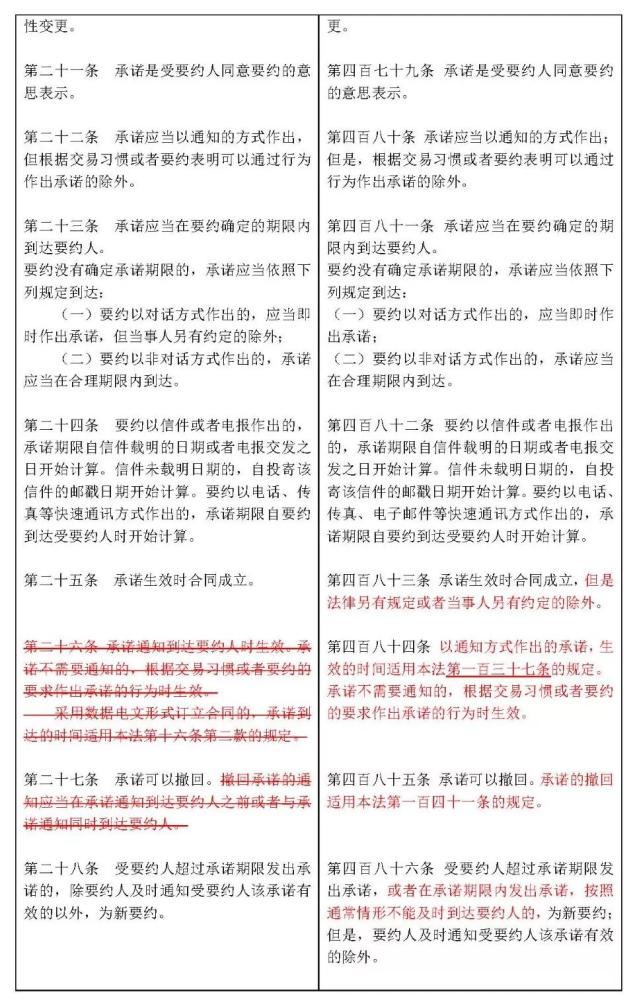
第218条 权利人、利害关系人可以申请查询、复制不动产登记资料,登记机构应当提供。
第219条 利害关系人不得公开、非法使用权利人的不动产登记资料。
第22条 不动产登记费按件收取,不得按照不动产的面积、体积或者价款的比例收取。
具体收费标准由国务院有关部门会同价格主管部门规定。
第223条 不动产登记费按件收取,不得按照不动产的面积、体积或者价款的比例收取。
第二节 动产交付
第25条 动产物权设立和转让前,权利人已经依法占有该动产的,物权自法律行为生效时发生效力。
第226条 动产物权设立和转让前,权利人已经占有该动产的,物权自民事法律行为生效时发生效力。
第26条 动产物权设立和转让前,第三人依法占有该动产的,负有交付义务的人可以通过转让请求第三人返还原物的权利代替交付。
第227条 动产物权设立和转让前,第三人占有该动产的,负有交付义务的人可以通过转让请求第三人返还原物的权利代替交付。
第27条 动产物权转让时,双方又约定由出让人继续占有该动产的,物权自该约定生效时发生效力。
第228条 动产物权转让时,当事人又约定由出让人继续占有该动产的,物权自该约定生效时发生效力。
第三节 其他规定
第28条 因人民法院、仲裁委员会的法律文书或者人民政府的征收决定等,导致物权设立、变更、转让或者消灭的,自法律文书或者人民政府的征收决定等生效时发生效力。
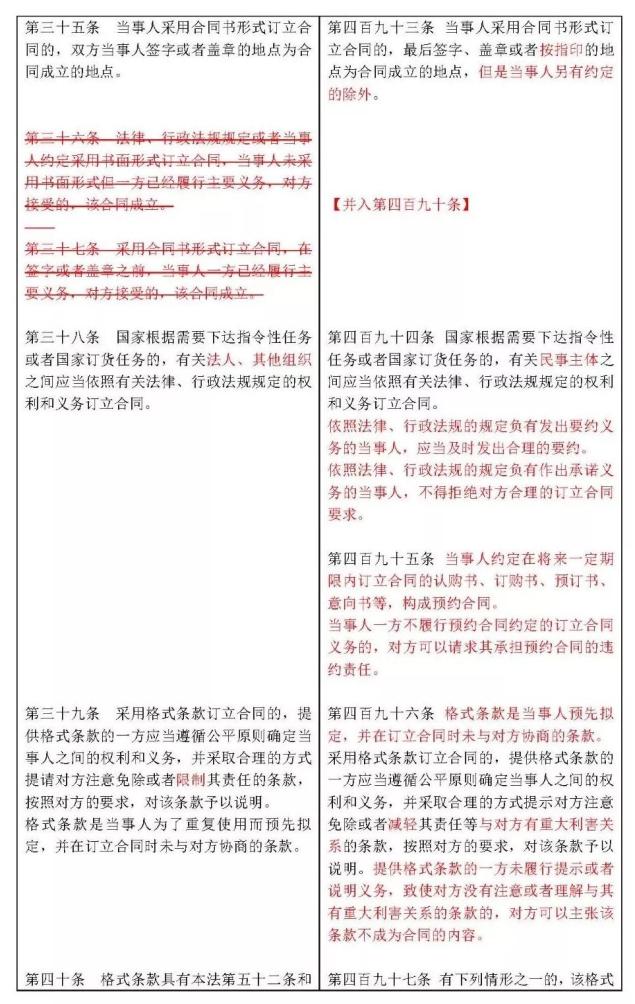
第229条 因人民法院、仲裁机构的法律文书或者人民政府的征收决定等,导致物权设立、变更、转让或者消灭的, 自法律文书或者征收决定等生效时发生效力。
第29条 因继承或者受遗赠取得物权的,自继承或者受遗赠开始时发生效力。
第230条 因继承取得物权的,自继承开始时发生效力。
第31条 依照本法第28条至第30条规定享有不动产物权的,处分该物权时,依照法律规定需要办理登记的,未经登记,不发生物权效力。
第232条 处分依照本节规定享有的不动产物权,依照法律规定需要办理登记的,未经登记,不发生物权效力。
第三章 物权的保护
第35条 妨害物权或者可能妨害物权的,权利人可以请求排除妨害或者消除危险。
第236条 妨害物权或者可能妨害物权的,权利人可以请求停止侵害、排除妨碍或者消除危险。
第36条 造成不动产或者动产毁损的,权利人可以请求修理、重作、更换或者恢复原状。
第237条 造成不动产或者动产毁损的,权利人可以依法请求修理、重作、更换或者恢复原状。
第37条 侵害物权,造成权利人损害的,权利人可以请求损害赔偿,也可以请求承担其他民事责任。
第238条 侵害物权,造成权利人损害的,权利人可以依法请求损害赔偿,也可以依法请求承担其他民事责任。
第38条 本章规定的物权保护方式,可以单独适用,也可以根据权利被侵害的情形合并适用。
侵害物权,除承担民事责任外,违反行政管理规定的,依法承担行政责任;构成犯罪的,依法追究刑事责任。
第239条 本章规定的物权保护方式,可以单独适用,也可以根据权利被侵害的情形合并适用。
第二分编 所有权
第四章 一般规定
第41条 法律规定专属于国家所有的不动产和动产,任何单位和个人不能取得所有权。
第242条 法律规定专属于国家所有的不动产和动产,任何组织或者个人不能取得所有权。
第42条 为了公共利益的需要,依照法律规定的权限和程序可以征收集体所有的土地和单位、个人的房屋及其他不动产。
征收集体所有的土地,应当依法足额支付土地补偿费、安置补助费、地上附着物和青苗的补偿费等费用,安排被征地农民的社会保障费用,保障被征地农民的生活,维护被征地农民的合法权益。
征收单位、个人的房屋及其他不动产,应当依法给予拆迁补偿,维护被征收人的合法权益;征收个人住宅的,还应当保障被征收人的居住条件。
任何单位和个人不得贪污、挪用、私分、截留、拖欠征收补偿费等费用。
第243条 为了公共利益的需要,依照法律规定的权限和程序可以征收集体所有的土地和组织、个人的房屋以及其他不动产。
征收集体所有的土地,应当依法及时足额支付土地补偿费、
安置补助费以及农村村民住宅、其他地上附着物和青苗等的补偿费用,并安排被征地农民的社会保障费用,保障被征地农民的生活,维护被征地农民的合法权益。
征收组织、个人的房屋以及其他不动产,应当依法给予征收补偿,维护被征收人的合法权益;征收个人住宅的,还应当保障被征收人的居住条件。
任何组织或者个人不得贪污、挪用、私分、截留、拖欠征收补偿费等费用。
第44条 因抢险、救灾等紧急需要,依照法律规定的权限和程序可以征用单位、个人的不动产或者动产。被征用的不动产或者动产使用后,应当返还被征用人。单位、个人的不动产或者动产被征用或者征用后毁损、灭失的,应当给予补偿。
第245条 因抢险、救灾等紧急需要,依照法律规定的权限和程序可以征用组织、个人的不动产或者动产。被征用的不动产或者动产使用后,应当返还被征用人。组织、个人的不动产或者动产被征用或者征用后毁损、灭失的,应当给予补偿。
第五章 国家所有权和集体所有权、私人所有权
248条 无居民海岛属于国家所有,国务院代表国家行使无居民海岛所有权。
第56条 国家所有的财产受法律保护,禁止任何单位和个人侵占、哄抢、私分、截留、破坏。
第258条 国家所有的财产受法律保护,禁止任何组织或者个人侵占、哄抢、私分、截留、破坏。
第60条 对于集体所有的土地和森林、山岭、草原、荒地、滩涂等,依照下列规定行使所有权:
(一)属于村农民集体所有的,由村集体经济组织或者村民委员会代表集体行使所有权;
(二)分别属于村内两个以上农民集体所有的,由村内各该集体经济组织或者村民小组代表集体行使所有权;
(三)属于乡镇农民集体所有的,由乡镇集体经济组织代表集体行使所有权。
第262条 对于集体所有的土地和森林、山岭、草原、荒地、滩涂等,依照下列规定行使所有权:
(一)属于村农民集体所有的,由村集体经济组织或者村民委员会依法代表集体行使所有权;
(二)分别属于村内两个以上农民集体所有的,由村内各该集体经济组织或者村民小组依法代表集体行使所有权;
(三)属于乡镇农民集体所有的,由乡镇集体经济组织代表集体行使所有权。
第62条 集体经济组织或者村民委员会、村民小组应当依照法律、行政法规以及章程、村规民约向本集体成员公布集体财产的状况。
第264条 农村集体经济组织或者村民委员会、村民小组应当依照法律、行政法规以及章程、村规民约向本集体成员公布集体财产的状况。集体成员有权查阅、复制相关资料。
第63条 集体所有的财产受法律保护,禁止任何单位和个人侵占、哄抢、私分、破坏。
集体经济组织、村民委员会或者其负责人作出的决定侵害集体成员合法权益的,受侵害的集体成员可以请求人民法院予以撤销。
第265条 集体所有的财产受法律保护,禁止任何组织或者个人侵占、哄抢、私分、破坏。农村集体经济组织、村民委员会或者其负责人作出的决定侵害集体成员合法权益的,受侵害的集体成员可以请求人民法院予以撤销。
第65条 私人合法的储蓄、投资及其收益受法律保护。
国家依照法律规定保护私人的继承权及其他合法权益。
第68条 企业法人对其不动产和动产依照法律、行政法规以及章程享有占有、使用、收益和处分的权利。
企业法人以外的法人,对其不动产和动产的权利,适用有关法律、行政法规以及章程的规定。
第269条 营利法人对其不动产和动产依照法律、行政法规以及章程享有占有、使用、收益和处分的权利。
营利法人以外的法人,对其不动产和动产的权利,适用有关法律、行政法规以及章程的规定。
第69条 社会团体依法所有的不动产和动产,受法律保护。
第二百七十条 社会团体法人、捐助法人依法所有的不动产和动产,受法律保护。
第六章 业主的建筑物区分所有权
第74条 建筑区划内,规划用于停放汽车的车位、车库应当首先满足业主的需要。
建筑区划内,规划用于停放汽车的车位、车库的归属,由当事人通过出售、附赠或者出租等方式约定。
占用业主共有的道路或者其他场地用于停放汽车的车位,属于业主共有。
第275条 建筑区划内,规划用于停放汽车的车位、车库的归属,由当事人通过出售、附赠或者出租等方式约定。占用业主共有的道路或者其他场地用于停放汽车的车位,属于业主共有。
第276条 建筑区划内,规划用于停放汽车的车位、车库应当首先满足业主的需要。
第75条 业主可以设立业主大会,选举业主委员会。
地方人民政府有关部门应当对设立业主大会和选举业主委员会给予指导和协助。
第277条 业主可以设立业主大会,选举业主委员会。业主大会、 业主委员会成立的具体条件和程序,依照法律、法规的规定。
地方人民政府有关部门、居民委员会应当对设立业主大会和选举业主委员会给予指导和协助。
第76条 下列事项由业主共同决定:
(―)制定和修改业主大会议事规则;
(二)制定和修改建筑物及其附属设施的管理规约;
(三)选举业主委员会或者更换业主委员会成员;
(四 )选聘和解聘物业服务企业或者其他管理人;
(五)筹集和使用建筑物及其附属设施的维修资金;
(六)改建、重建建筑物及其附属设施;
(七)有关共有和共同管理权利的其他重大事项。
决定前款第五项和第六项规定的事项,应当经专有部分占建筑物总面积三分之二以上的业主且占总人数三分之二以上的业主同意。决定前款其他事项,应当经专有部分占建筑物总面积过半数的业主且占总人数过半数的业主同意。
第278条 下列事项由业主共同决定:
(―)制定和修改业主大会议事规则;
(二)制定和修改管理规约;
(三)选举业主委员会或者更换
业主委员会成员;
(四)选聘和解聘物业服务企业
或者其他管理人;
(五)使用建筑物及其附属设施 的维修资金;
(六)筹集建筑物及其附属设施 的维修资金;
(七)改建、重建建筑物及其附 属设施;
(八)改变共有部分的用途或者利用共有部分从事经营活动;
(九)有关共有和共同管理权利的其他重大事项。
业主共同决定事项,应当由专有部分面积占比三分之二以上的业主且人数占比三分之二以上的业主参与表决。决定前款第六项至第八项规定的事项,应当经参与表决专有部分面积四分之三以上 的业主且参与表决人数四分之三以上的业主同意。决定前款其他事项,应当经参与表决专有部分面积过半数的业主且参与表决人数过半数的业主同意。
第77条 业主不得违反法律、法规以及管理规约,将住宅改变为经营性用房。业主将住宅改变为经营性用房的,除遵守法律、法规以及管理规约外,应当经有利害关系的业主同意。
第279条 业主不得违反法律、法规以及管理规约,将住宅改变为经营性用房。业主将住宅改变为经营性用房的,除遵守法律、法规以及管理规约外,应当经有利害关系的业主一致同意。
第79条 建筑物及其附属设施的维修资金,属于业主共有。经业主共同决定,可以用于电梯、水箱等共有部分的维修。维修资金的筹集、使用情况应当公布。
第281条 建筑物及其附属设施的维修资金,属于业主共有。经业主共同决定,可以用于电梯、屋顶、外墙、无障碍设施等共有部分的维修、更新和改造。维修资金的筹集、使用情况应当公布。
紧急情况下需要批修建筑物及其附属设施的,业主大会或者业主委员会可以依法申请使用维修资金。
第282条 建设单位、物业服务企业或者其他管理人等利用业主的共有部分产生的收入,在扣除合理成本之后,属于业主共有。
第82条 物业服务企业或者其他管理人根据业主的委托管理建筑区划内的建筑物及其附属设施,并接受业主的监督。
第285条 物业服务企业或者其他管理人根据业主的委托,依照本法合同编有关物业服务合同的规定管理建筑区划内的建筑物及其附属设施,并接受业主的监督。 物业服务企业或者其他管理人应 当及时答复业主对物业服务情况提出的询问。
第83条 业主应当遵守法律、法规以及管理规约。业主大会和业主委员会,对任意弃置垃圾、排放污染物或者噪声、违反规定饲养动物、违章搭建、侵占通道、拒付物业费等损害他人合法权益的行为,有权依照法律、法规以及管理规约,要求行为人停止侵害、消除危险、排除妨害、赔偿损失。业主对侵害自己合法权益的行为,可以依法向人民法院提起诉讼。
第286条 业主应当遵守法律、法规以及管理规约。业主大会或者业主委员会,对任意弃置垃圾、排放污染物或者噪声、违反规定 饲养动物、违章搭建、侵占通道、拒付物业费等损害他人合法权益 的行为,有权依照法律、法规以及管理规约,请求行为人停止侵害、排除妨碍、消除危险、恢复原状、赔偿损失。
行为人拒不履行相关义务的,有关当事人可以向有关行政主管部门投诉,有关行政主管部门应当依法处理。
第287条 业主对建设单位、物业服务企业或者其他管理人以及其他业主侵害自己合法权益的行为,有权请求其承担民事责任。
第七章 相邻关系
第92条 不动产权利人因用水、排水、通行、铺设管线等利用相邻不动产的,应当尽量避免对相邻的不动产权利人造成损害;造成损害的,应当给予赔偿。
第296条 不动产权利人因用水、 排水、通行、铺设管线等利用相邻不动产的,应当尽量避免对相邻的不动产权利人造成损害。
第八章 共有
第93条 不动产或者动产可以由两个以上单位、个人共有。共有包括按份共有和共同共有。
第297条 不动产或者动产可以由两个以上组织、个人共有。共有包括按份共有和共同共有。
第306条 按份共有人转让其享有的共有的不动产或者动产份额的,应当将转让条件及时通知其他共有人。其他共有人应当在合理期限内行使优先购买权。
两个以上其他共有人主张行使优先购买权的,协商确定各自的购买比例;协商不成的,按照转让时各自的共有份额比例行使优先购买权。
第105条 两个以上单位、个人共同享有用益物权、担保物权的, 参照本章规定。
第310条 两个以上组织、个人共同享有用益物权、担保物权的, 参照适用本章的有关规定。
第九章 所有权取得的特别规定
第113条 遗失物自发布招领公告之日起六个月内无人认领的,归国家所有。
第318条 遗失物自发布招领公告之日起一年内无人认领的,归国家所有。
第114条 拾得漂流物、发现埋藏物或者隐藏物的,参照拾得遗失物的有关规定。文物保护法等法律另有规定的,依照其规定。
第319条 拾得漂流物、发现埋藏物或者隐藏物的,参照适用拾得遗失物的有关规定。法律另有规定的,依照其规定。
第322条 因加工、附合、混合而产生的物的归属,有约定的,按照约定;没有约定或者约定不明确的,依照法律规定;法律没有规定的,按照充分发挥物的效用以及保护无过错当事人的原则确定。因一方当事人的过错或者确定物的归属造成另一方当事人损害的,应当给予赔偿或者补偿。
第三分编 用益物权
第十章 一般规定
第118条 国家所有或者国家所有由集体使用以及法律规定属于集体所有的自然资源,单位、个人依法可以占有、使用和收益。
第324条 国家所有或者国家所有由集体使用以及法律规定属于集体所有的自然资源,组织、个人依法可以占有、使用和收益。
第十一章 土地承包经营权
第126条 耕地的承包期为三十年。草地的承包期为三十年至五十年。林地的承包期为三十年至七十年;特殊林木的林地承包期,经国务院林业行政主管部门批准可以延长。
第332条 耕地的承包期为三十年。草地的承包期为三十年至五十年。林地的承包期为三十年至七十年。
前款规定的承包期限届满,由土地承包经营权人依照农村土地承包的法律规定继续承包。
第127条 土地承包经营权自土 地承包经营权合同生效时设立。 县级以上地方人民政府应当向土地承包经营权人发放土地承包经营权证、林权证、草原使用权证, 并登记造册,确认土地承包经营权。
第333条 土地承包经营权自土地承包经营权合同生效时设立。登记机构应当向土地承包经营权人发放土地承包经营权证、林权证等证书,并登记造册,确认土 地承包经营权。
第128条 土地承包经营权人依照农村土地承包法的规定,有权将土地承包经营权采取转包、互换、转让等方式流转。流转的期限不得超过承包期的剩余期限。
未经依法批准,不得将承包地用于非农建设。
第334条 土地承包经营权人依照法律规定,有权将土地承包经营权互换、转让。未经依法批准,不得将承包地用于非农建设。
第129条 土地承包经营权人将土地承包经营权互换、转让,当事人要求登记的,应当向县级以上地方人民政府申请土地承包经营权变更登记;未经登记,不得对抗善意第三人。
第335条 土地承包经营权互换、 转让的,当事人可以向登记机构申请登记;未经登记,不得对抗善意第三人。
第130条 承包期内发包人不得调整承包地。
因自然灾害严重毁损承包地等特殊情形,需要适当调整承包的耕地和草地的,应当依照农村土地承包法等法律规定办理。
第336条 承包期内发包人不得调整承包地。
因自然灾害严重毁损承包地等特殊情形,需要适当调整承包的耕地和草地的,应当依照农村土地承包的法律规定办理。
第131条 承包期内发包人不得收回承包地。农村土地承包法等法律另有规定的,依照其规定。
第337条 承包期内发包人不得收回承包地。法律另有规定的,依照其规定。
第339条 土地承包经营权人可以自主决定依法釆取出租、入股或者其他方式向他人流转土地经营权。
第340条 土地经营权人有权在合同约定的期限内占有农村土地,自主开展农业生产经营并取得收益。
第341条 流转期限为五年以上的土地经营权,自流转合同生效时设立。当事人可以向登记机构申请土地经营权登记;未经登记,不得对抗善意第三人。
第133条通过招标、拍卖、公开协商等方式承包荒地等农村土地,依照农村土地承包法等法律和国务院的有关规定,其土地承包经营权可以转让、入股、抵押或者以其他方式流转。
第342条通过招标、拍卖、公开协商等方式承包农村土地,经依法登记取得权属证书的,可以依法采取出租、入股、抵押或者其他方式流转土地经营权。
第134条 国家所有的农用地实行承包经营的,参照本法的有关规定。
第343条 国家所有的农用地实行承包经营的,参照适用本编的有关规定。
第十二章 建设用地使用权
第136条 建设用地使用权可以 在土地的地表、地上或者地下分别设立。新设立的建设用地使用权,不得损害已设立的用益物权。
第345条 建设用地使用权可以在土地的地表、地上或者地下分别设立。
第346条 设立建设用地使用权应当符合节约资源、保护生态环境的要求,应当遵守法律、行政法规关于土地用途的规定,不得损害已设立的用益物权。
第137条 设立建设用地使用权,可以采取出让或者划拨等方式。 工业、商业、旅游、娱乐和商品住宅等经营性用地以及同一土地 有两个以上意向用地者的,应当 采取招标、拍卖等公开竞价的方式出让。
严格限制以划拨方式设立建设用地使用权。采取划拨方式的,应当遵守法律、行政法规对土地用途的规定。
第347条 设立建设用地使用权,可以釆取出让或者划拨等方式。工业、商业、旅游、娱乐和商品住宅等经营性用地以及同一土地 有两个以上意向用地者的,应当 采取招标、拍卖等公开竞价的方式出让。
严格限制以划拨方式设立建设用地使用权。
第138条采取招标、拍卖、协议等出让方式设立建设用地使用 权的,当事人应当采取书面形式订立建设用地使用权出让合同。 建设用地使用权出让合同一般包括下列条款:
(一)当事人的名称和住所;
(二)土地界址、面积等;
(三)建筑物、构筑物及其附属设施占用的空间;
(四)土地用途;
(五)使用期限;
(六)出让金等费用及其支付方式;
(七)解决争议的方法。
第348条釆取招标、拍卖、协议等出让方式设立建设用地使用权的,当事人应当采用书面形式订立建设用地使用权出让合同。建设用地使用权出让合同一般包括下列条款:
(一)当事人的名称和住所;
(二)土地界址、面积等;
(三)建筑物、构筑物及其附属设施占用的空间;
(四)土地用途、规划条件;
(五)使用期限;
(六)出让金等费用及其支付方 式;
(七)解决争议的方法。
第139条 设立建设用地使用权的,应当向登记机构申请建设用地使用权登记。建设用地使用权自登记时设立。登记机构应当向建设用地使用权人发放建设用地使用权证书。
第349条 设立建设用地使用权的,应当向登记机构申请建设用地使用权登记。建设用地使用权自登记时设立。登记机构应当向建设用地使用权人发放权属证书。
第148条 建设用地使用权期间届满前,因公共利益需要提前收回该土地的,应当依照本法第42条的规定对该土地上的房屋 及其他不动产给予补偿,并退还相应的出让金。
第358条 建设用地使用权期限 届满前,因公共利益需要提前收回该土地的,应当依据本法第243条的规定对该土地上的 房屋及其他不动产给予补偿,并退还相应的出让金。
第149条 住宅建设用地使用权期间届满的,自动续期。
非住宅建设用地使用权期间届满后的续期,依照法律规定办理。
该土地上的房屋及其他不动产的归属,有约定的,按照约定;没有约定或者约定不明确的,依照法律、行政法规的规定办理。
第359条 住宅建设用地使用权期限届满的,自动续期。续期费用的缴纳或者减免,依照法律、行政法规的规定办理。
非住宅建设用地使用权期限届满后的续期,依照法律规定办理。
该土地上的房屋及其他不动产的归属,有约定的,按照约定;没有约定或者约定不明确的,依照法律、行政法规的规定办理。
第150条 建设用地使用权消灭的,出让人应当及时办理注销登记。登记机构应当收回建设用地使用权证书。
第360条 建设用地使用权消灭 的,出让人应当及时办理注销登 记。登记机构应当收回权属证书。
第151条 集体所有的土地作为 建设用地的,应当依照土地管理法等法律规定办理。
第361条 集体所有的土地作为 建设用地的,)应当依照土地管理的法律规定办理。
第十三章 宅基地使用权
第153条 宅基地使用权的取得、行使和转让,适用土地管理法等法律和国家有关规定。
第363条 宅基地使用权的取得、行使和转让,适用土地管理的法律和国家有关规定。
第十四章 居住权
第366条 居住权人有权按照合同约定,对他人的住宅享有占有、使用的用益物权,以满足生活居住的需要。
第367条 设立居住权,当事人应当采用书面形式订立居住权合同。
居住权合同一般包括下列条款:
(―)当事人的姓名或者名称和 住所;
(二)住宅的位置;
(三)居住的条件和要求;
(四)居住权期间;
(五)解决争议的方法。
第368条 居住权无偿设立,但是当事人另有约定的除外。设立居住权的,应当向登记机构申请居住权登记。居住权自登记时设立。
第369条 居住权不得转让、继承。设立居住权的住宅不得出租,但是当事人另有约定的除外。
第370条 居住权期间届满或者居住权人死亡的,居住权消灭。居住权消灭的,应当及时办理注销登记。
第371条 以遗嘱方式设立居住权的,参照适用本章的有关规定。
第十五章 地役权
第162条 土地所有权人享有地役权或者负担地役权的,设立土地承包经营权、宅基地使用权时,该土地承包经营权人、宅基地使用权人继续享有或者负担已设立的地役权。
第378条 土地所有权人享有地役权或者负担地役权的,设立土地承包经营权、宅基地使用权等用益物权时,该用益物权人继续享有或者负担已设立的地役权。
第163条 土地上已设立土地承包经营权、建设用地使用权、宅基地使用权等权利的,未经用益物权人同意,土地所有权人不得 设立地役权。
第379条 土地上已设立土地承包经营权、建设用地使用权、宅基地使用权等用益物权的,未经用益物权人同意,土地所有权人不得设立地役权。
第165条 地役权不得单独抵押。土地承包经营权、建设用地使用权等抵押的,在实现抵押权时,地役权一并转让。
第381条 地役权不得单独抵押。土地经营权、建设用地使用权等抵押的,在实现抵押权时,地役权一并转让。
第166条 需役地以及需役地上的土地承包经营权、建设用地使用权部分转让时,转让部分涉及地役权的,受让人同时享有地役权。
第382条 需役地以及需役地上的土地承包经营权、建设用地使用权等部分转让时,转让部分涉及地役权的,受让人同时享有地役权。
第167条 供役地以及供役地上的土地承包经营权、建设用地使用权部分转让时,转让部分涉及地役权的,地役权对受让人具有约束力。
第383条 供役地以及供役地上的土地承包经营权、建设用地使用权等部分转让时,转让部分涉及地役权的,地役权对受让人具有法律约束力。
第四分编 担保物权
第十六章 一般规定
第173条 担保物权的担保范围包括主债权及其利息、违约金、损害赔偿金、保管担保财产和实现担保物权的费用。当事人另有约定的,按照约定。
第389条 担保物权的担保范围包括主债权及其利息、违约金、损害赔偿金、保管担保财产和实现担保物权的费用。当事人另有约定的,按照其约定。
第178条 担保法与本法的规定不一致的,适用本法。
第十七章 抵押权
第一节 一般抵押权
第180条 债务人或者第三人有权处分的下列财产可以抵押:
(一)建筑物和其他土地附着物;
(二)建设用地使用权;
(三)以招标、拍卖、公开协商等方式取得的荒地等土地承包经营权;
(四)生产设备、原材料、半成品、产品;
(五)正在建造的建筑物、船舶、 航空器;
(六)交通运输工具;
(七)法律、行政法规未禁止抵押的其他财产。
抵押人可以将前款所列财产一并抵押。
第395条 债务人或者第三人有 权处分的下列财产可以抵押:
(一)建筑物和其他土地附着物;
(二)建设用地使用权;
(三)海域使用权;
(四)生产设备、原材料、半成 品、产品;
(五)正在建造的建筑物、船舶、 航空器;
(六)交通运输工具;
(七)法律、行政法规未禁止抵押的其他财产。
抵押人小以将前款所列财产一并抵押。
第181条 经当事人书面协议, 企业、个体工商户、农业生产经营者可以将现有的以及将有的生产设备、原材料、半成品、产品抵押,债务人不履行到期债务或者发生当事人约定的实现抵押权的情形,债权人有权就实现抵押权时的动产优先受偿。
第396条 企业、个体工商户、 农业生产经营者可以将现有的以及将有的生产设备、原材料、半成品、产品抵押,债务人不履行到期债务或者发生当事人约定的 实现抵押权的情形,债权人有权就抵押财产确定时的动产优先受偿。
第184条 下列财产不得抵押:
(―)土地所有权;
(二)耕地、宅基地、自留地、自留山等集体所有的土地使用权,但法律规定可以抵押的除外;
(三)学校、幼儿园、医院等以公益为目的的事业单位、社会团体的教育设施、医疗卫生设施和其他社会公益设施;
(四)所有权、使用权不明或有争议的财产;
(五)依法被查封、扣押、监管的财产;
(六)法律、行政法规规定不得抵押的其他财产。
第399条 下列财产不得抵押:
(―)土地所有权;
(二)宅基地、自留地、自留山等集体所有土地的使用权,但是法律规定可以抵押的除外;
(三)学校、幼儿园、医疗机构等以公益为目的成立的非营利法人的教育设施、医疗卫生设施和其他公益设施;
(四)所有权、使用权不明或有争议的财产;
(五)依法被查封、扣押、监管的财产;
(六)法律、行政法规规定不得抵押的其他财产。
第185条 设立抵押权,当事人应当采取书面形式订立抵押合同。
抵押合同一般包括下列条款:
(一)被担保债权的种类和数额;
(二)债务人履行债务的期限;
(三)抵押财产的名称、数量、质量、状况、所在地、所有权归属或者使用权归属;
(四)担保的范围。
第400条 设立抵押权,当事人应当釆用书面形式订立抵押合同。
抵押合同一般包括下列条款:
(―)被担保债权的种类和数额;人為债务人履行债务的期限;
(二)债务人履行债务的期限;
(三)抵押财产的名称、数量等情况;
(四)担保的范围。
第186条 抵押权人在债务履行期届满前,不得与抵押人约定债务人不履行到期债务时抵押财产归债权人所有。
第401条 抵押权人在债务履行期限届满前,与抵押人约定债务人不履行到期债务时抵押财产归债权人所有的,只能依法就抵押财产优先受偿。
第187条 以本法第一百八十条第一款第一项至第三项规定的财产或者第五项规定的正在建造的建筑物抵押的,应当办理抵押登记。抵押权自登记时设立。
第402条 以本法第三百九十五条第一款第一项至第三项规定的财产或者第五项规定的正在建造的建筑物抵押的,应当办理抵押登记。抵押权自登记时设立。
第188条 以本法第一百八十条第一款第四项、第六项规定的财产或者第五项规定的正在建造的船舶、航空器抵押的,抵押权自抵押合同生效时设立;未经登记,不得对抗善意第三人。
第403条 以动产抵押的,抵押权自抵押合同生效时设立;未经登记,不得对抗善意第三人。
第189条 企业、个体工商户、农业生产经营者以本法第一百八十条规定的动产抵押的,应当向抵押人住所地的工商行政管理 部门办理登记。抵押权自抵押合同生效时设立;未经登记,不得对抗善意第三人。
依照本法第一百八十一条规定抵押的,不得对抗正常经营活动中已支付合理价款并取得抵押财产的买受人。
第404条 以动产抵押的,不得对抗正常经营活动中已支付合理价款并取得抵押财产的买受人。
第190条 订立抵押合同前抵押财产已出租的,原租赁关系不受该抵押权的影响。抵押权设立后抵押财产出租的,该租赁关系不 得对抗已登记的抵押权。
第405条 抵押权设立前抵押财产已出租并转移占有的,原租赁关系不受该抵押权的影响。
第191条 抵押期间,抵押人经抵押权人同意转让抵押财产的,应当将转让所得的价款向抵押权人提前清偿債务或者提存。转让的价款超过债权数额的部分归抵 押人所有,不足部分由债务人清偿。
抵押期间,抵押人未经抵押权人同意,不得转让抵押财产,但受让人代为清偿债务消灭抵押权的除外。
第406条 抵押期间,抵押人可以转让抵押财产。当事人另有约定的,按照其约定。抵押财产转让的,抵押权不受影响。
抵押人转让抵押财产的,应当及时通知抵押权人。抵押权人能够证明抵押财产转让可能损害抵押权的,可以请求抵押人将转让所得的价款向抵押权人提前清偿债务或者提存。转让的价款超过债权数额的部分归抵押人所有,不足部分由债务人清偿。
第195条 債务人不履行到期债务或者发生当事人约定的实现抵 押权的情形,抵押权人可以与抵押人协议以抵押财产折价或者以拍卖、变卖该抵押财产所得的价款优先受偿。协议损害其他债权人利益的,其他债权人可以在知道或者应当知道撤销事由之日起请求人民法院撤销该协议。
抵押权人与抵押人未就抵押权实现方式达成协议的,抵押权人可以请求人民法院拍卖、变卖抵押财产。
抵押财产折价或者变卖的,应当参照市场价格。
第410条 债务人不履行到期债务或者发生当事人约定的实现抵押权的情形,抵押权人可以与抵押人协议以抵押财产折价或者以拍卖、变卖该抵押财产所得的价 款优先受偿。协议损害其他债权人利益的,其他债权人可以请求人民法院撤销该协议。
抵押权人与抵押人未就抵押权实现方式达成协议的,抵押权人可以请求人民法院拍卖、变卖抵押财产。
抵押财产折价或者变卖的,应当参照市场价格。
第196条 依照本法第一百八十一条规定设定抵押的,抵押财产自下列情形之一发生时确定:
(―)债务履行期届满,债权未实现;
(二)抵押人被宣告破产或者被撤销;
(三)当事人约定的实现抵押权的情形;
(四)严重影响债权实现的其他情形。
第411条 依据本法第三百九十六条规定设定抵押的,抵押财产自下列情形之一发生时确定:
(―)债务履行期限届满,债权未实现;
(二)抵押人被宣告破产或者解散清算;
(三)当事人约定的实现抵押权的情形;
(四)严重影响债权实现的其他情形。
第199条 同一财产向两个以上债权人抵押的,拍卖、变卖抵押 财产所得的价款依照下列规定清偿:
(一)抵押权已登记的,按照登记的先后顺序清偿;顺序相同的,按照债权比例清偿;
(二)抵押权已登记的先于未登记的受偿;
(三)抵押权未登记的,按照债权比例清偿。
第414条 同一财产向两个以上债权人抵押的,拍卖、变卖抵押财产所得的价款依照下列规定清偿:
(―)抵押权已登记的,按照登记的时间先后确定清偿顺序;
(二)抵押权已登记的先于未登记的受偿;
(三)抵押权未登记的,按照债权比例清偿。
其他可以登记的担保物权,清偿顺序参照适用前款规定。
第415条 同一财产既设立抵押权又设立质权的,拍卖、变卖该财产所得的价款按照登记、交付的时间先后确定清偿顺序。
第416条 动产抵押担保的主债权是抵押物的价款,标的物交付后十日内办理抵押登记的,该抵押权人优先于抵押物买受人的其他担保物权人受偿,但是留置权人除外。
第201条 依照本法第一百八十条第一款第三项规定的土地承包经营权抵押的,或者依照本法第一百八十三条规定以乡镇、村企业的厂房等建筑物占用范围内的建设用地使用权一并抵押的,实现抵押权后,未经法定程序,不得改变土地所有权的性质和土地用途。
第418条 以集体所有土地的使用权依法抵押的,实现抵押权后,未经法定程序,不得改变土地所有权的性质和土地用途。
第二节 最高额抵押权
第206条 有下列情形之一的, 抵押权人的债权确定:
(一)约定的债权确定期间届满;
(二)没有约定债权确定期间或者约定不明确,抵押权人或者抵押人自最高额抵押权设立之日起满二年后请求确定债券;
(三)新的债权不可能发生;
(四)抵押财产被查封、扣押;
(五)债务人、抵押人被宣告破产或者被撤销;
(六)法律规定债权确定的其他情形。
第423条 有下列情形之一的, 抵押权人的债权确定:
(一)约定的债权确定期间届满;
(二)没有约定债权确定期间或者约定不明确,抵押权人或者抵押人自最高额抵押权设立之日起满二年后请求确定债券;
(三)新的债权不可能发生;
(四)抵押权人知道或者应当知道抵押财产被查封、扣押;
(五)债务人、抵押人被宣告破产或者被撤销;
(六)法律规定债权确定的其他情形。
第207条 最高额抵押权除适用本节规定外,适用本章第一节一般抵押权的规定。
第424条 最高额抵押权除适用本节规定外,适用本章第一节的有关规定。
第十八章 质权
第一节 动产质权
第210条 设立质权,当事人应 当采取书面形式订立质权合同。
质权合同一般包括下列条款:
(―)被担保债权的种类和数额;
(二)债务人履行债务的期限;
(三)质押财产的名称、数量、 质量、状况;
(四)担保的范围;
(五)质押财产交付的时间。
第427条 设立质权,当事人应 当釆用书面形式订立质押合同。
质押合同一般包括下列条款:
(―)被担保债权的种类和数额;
(二)债务人履行债务的期限;
(三)质押财产的名称、数量等情况;
(四)担保的范围;
(五)质押财产交付的时间、方式。
第211条 质权人在债务履行期届满前,不得与出质人约定债务人不履行到期债务时质押财产归债权人所有。
第428条 质权人在债务履行期限届满前,与出质人约定债务人不履行到期债务时质押财产归债权人所有的,只能依法就质押财产优先受偿。
第217条 质权人在质权存续期间,未经出质人同意转质,造成质押财产毁损、灭失的,应当向出质人承担赔偿责任。
第434条 质权人在质权存续期间,未经出质人同意转质,造成质押财产毁损、灭失的,应当承担赔偿责任。
第220条 出质人可以请求质权人在债务履行期届满后及时行使质权;质权人不行使的,出质人可以请求人民法院拍卖、变卖质押财产。
出质人请求质权人及时行使质权,因质权人怠于行使权利造成损害的,由质权人承担赔偿责任。
第437条 出质人可以请求质权人在债务履行期限届满后及时行使质权;质权人不行使的,出质人可以请求人民法院拍卖、变卖质押财产。
出质人请求质权人及时行使质权,因质权人怠于行使权利造成出质人损害的,由质权人承担赔偿责任。
第222条 出质人与质权人可以协议设立最高额质权。最髙额质权除适用本节有关规定外,参照本法第十六章第二节最高额抵押权的规定。
第439条 出质人与质权人可以协议设立最高额质权。最髙额质权除适用本节有关规定外,参照适用本编第十七章第二节的有关规定。
第二节 权利质权
第223条 债务人或者第三人有 权处分的下列权利可以出质:
(―)汇票、支票、本票;
(二)债券、存款单;
(三)仓单、提单;
(四)可以转让的基金份额、股权;
(五)可以转让的注册商标专用权、专利权、著作权等知识产权中的财产权;
(六)应收账款;
(七)法律、行政法规规定可以出质的其他财产权利。
第440条 债务人或者第三人有 权处分的下列权利可以出质,
(一)汇票、本票、支票;
(二)债券、存款単;
(三)仓单、提单;
(四)可以转让的基金份额、股权;
(五)可以转让的注册商标专用权、专利权、著作权等知识产权中的财产权;
(六)现有的以及将有的应收账款;
(七)法律、行政法规规定可以出质的其他财产权利。
第224条 以汇票、支票、本票、债券、存款单、仓单、提单出质的,当事人应当订立书面合同。质权自权利凭证交付质权人时设立;没有权利凭证的,质权自有关部门办理出质登记时设立。
第441条 以汇票、本票、支票、债券、存款单、仓单、提单出质的,质权自权利凭证交付质权人时设立;没有权利凭证的,质权自办理出质登记时设立。
第226条 以基金份额、股权出质的,当事人应当订立书面合同。以基金份额、证券登记结算机构登记的股权出质的,质权自证券登记结算机构办理出质登记时设立;以其他股权出质的,质权自工商行政管理部门办理出质登记时设立。
基金份额、股权出质后,不得转让,但经出质人与质权人协商同意的除外。出质人转让基金份额、股权所得的价款,应当向质权人提前清偿债务或者提存。
第443条 以基金份额、股权出质的,质权自办理出质登记时设立。
基金份额、股权出质后,不得转让,但是经出质人与质权人协商同意的除外。出质人转让基金份额、股权所得的价款,应当向质权人提前清偿债务或者提存。
第227条 以注册商标专用权、专利权、著作权等知识产权中的 财产权出质的,当事人应当订立书面合同。质权自有关主管部门 办理出质登记时设立。
知识产权中的财产权出质后,出质人不得转让或者许可他人使用,但经出质人与质权人协商同意的除外。出质人转让或者许可他人使用出质的知识产权中的财产权所得的价款,应当向质权人提前清偿債务或者提存。
第444条 以注册商标专用权、专利权、著作权等知识产权中的财产权出质的,质权自办理出质登记时设立。
知识产权中的财产权出质后,出质人不得转让或者许可他人使用,但是经出质人与质权人协商同意的除外。出质人转让或者许可他人使用出质的知识产权中的财产权所得的价款,应当向质权人提前清偿债务或者提存。
第228条 以应收账款出质的,当事人应当订立书面合同。质权自信贷征信机构办理出质登记时设立。应收账款出质后,不得转让,但经出质人与质权人协商同意的除 外。出质人转让应收账款所得的价款,应当向质权人提前清偿债务或者提存。
第445条 以应收账款出质的,质权自办理出质登记时设立。应收账款出质后,不得转让,但是经出质人与质权人协商同意的除外。出质人转让应收账款所得的价款,应当向质权人提前清偿债务或者提存。
第229条 权利质权除适用本节规定外,适用本章第一节动产质权的规定。
第446条 权利质权除适用本节规定外,适用本章第一节的有关规定。
第十九章 留置权
第237条 债务人可以请求留置权人在债务履行期届满后行使留置权;留置权人不行使的,债务人可以请求人民法院拍卖、变卖留置财产。
第454条 债务人可以请求留置权人在债务履行期限届满后行使留置权;留置权人不行使的,债务人可以请求人民法院拍卖、变卖留置财产。
第五分编 占有
第二十章 占有
第243条 不动产或者动产被占有人占有的,权利人可以请求返还原物及其孳息,但应当支付善意占有人因维护该不动产或者动产支出的必要费用。
第460条 不动产或者动产被占有人占有的,权利人可以请求返还原物及其孳息;但是,应当支付善意占有人因维护该不动产或者动产支出的必要费用。
第245条 占有的不动产或者动产被侵占的,占有人有权请求返还原物;对妨害占有的行为,占有人有权请求排除妨害或者消除危险;因侵占或者妨害造成损害的,占有人有权请求损害赔偿。
占有人返还原物的请求权,自侵占发生之日起一年内未行使的,该请求权消灭。
第462条 占有的不动产或者动产被侵占的,占有人有权请求返还原物;对妨害占有的行为,占有人有权请求停止侵害、排除妨碍或者消除危险;因侵占或者妨害造成损害的,占有人有权请求损害赔偿。
占有人返还原物的请求权,自侵占发生之日起一年内未行使的,该请求权消灭。
第246条 法律、行政法规对不动产统一登记的范围、登记机构和登记办法作出规定前,地方性法规可以依照本法有关规定作出规定。
第247条 本法自2007年10月1日起施行。
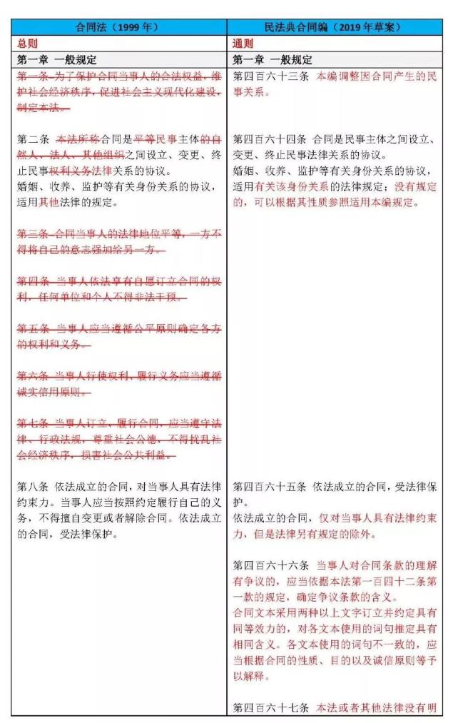
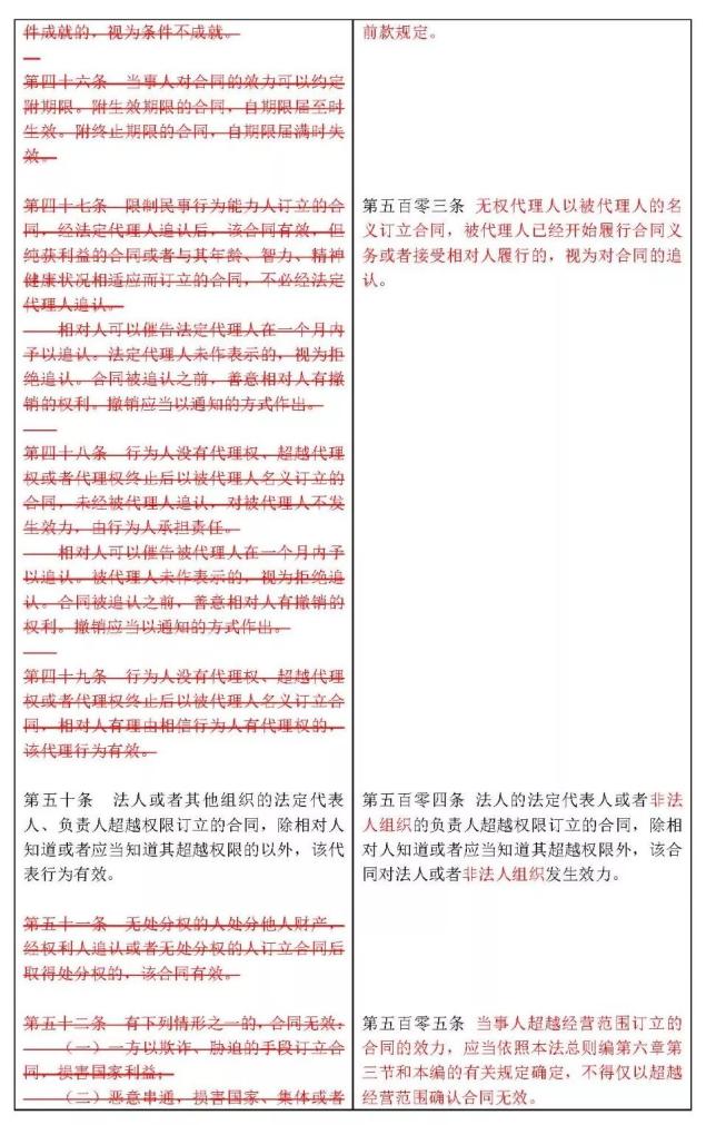
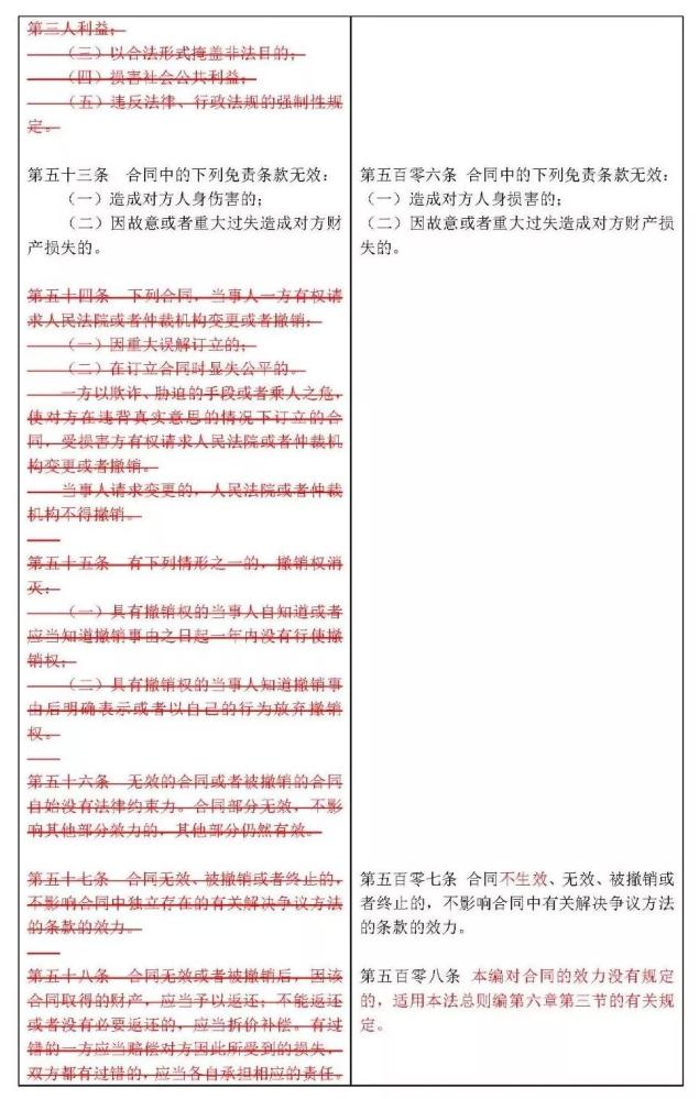
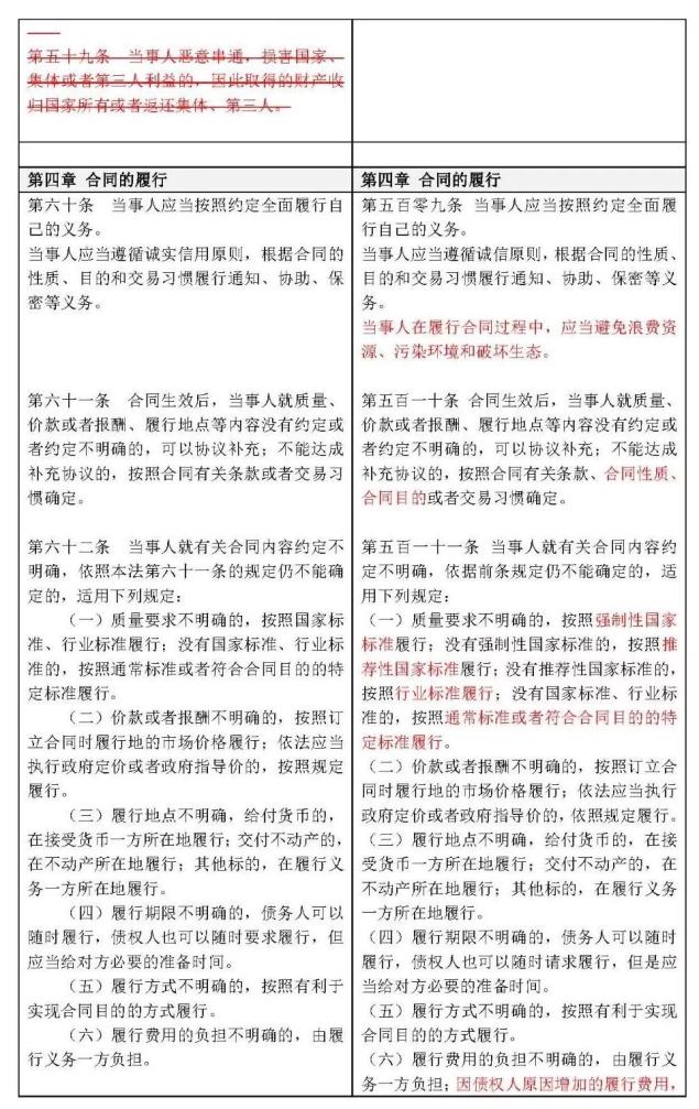
合同法
(1999年)
民法典合同编
(2020年草案)
23章/428条
29章/526条
总则
第一章 一般规定
第二章 合同的订立
第三章 合同的效力
第四章 合同的履行
第五章 合同的变更和转让
第六章 合同的权利义务终止
第七章 违约责任
第八章其他规定
分则
第九章 买卖合同
第十章 供用电、水、气、热力合同
第十一章 赠与合同
第十二章 借款合同
第十三章 租赁合同
第十四章 融资租赁合同
第十五章 承揽合同
第十六章 建设工程合同
第十七章 运输合同
第十八章 技术合同
第十九章 保管合同
第二十章 仓储合同
第二十一章 委托合同
第二十二章 行纪合同
第二十三章居间合同
附则
通则
第一章 一般规定
第二章 合同的订立
第三章 合同的效力
第四章 合同的履行
第五章 合同的保全
第六章 合同的变更和转让
第七章 合同的权利义务终止
第八章 违约责任
典型合同
第九章 买卖合同
第十章 供用电、水、气、热力合同
第十一章 赠与合同
第十二章 借款合同
第十三章 保证合同
第十四章 租赁合同
第十五章 融资租赁合同
第十六章 保理合同
第十七章 承揽合同
第十八章 建设工程合同
第十九章 运输合同
第二十章 技术合同
第二十一章 保管合同
第二十二章 仓储合同
第二十三章 委托合同
第二十四章 物业服务合同
第二十五章 行纪合同
第二十六章 中介合同
第二十七章 合伙合同
准合同
第二十八章 无因管理
第二十九章 不当得利


























《民法典·婚姻家庭编(草案)》
备注
第一章 总则
第一章 一般规定
第一条 本法是婚姻家庭关系的基本准则。
第一千零四十条 本编调整因婚姻家庭产生的民事关系。
第二条 实行婚姻自由、一夫一妻、男女平等的婚姻制度。
保护妇女、儿童和老人的合法权益。
实行计划生育。
第一千零四十一条 实行婚姻自由、一夫一妻、男女平等的婚姻制度。
保护妇女、未成年人和老年人的合法权益。
删除“实行计划生育”。
第三条 禁止包办、买卖婚姻和其他干涉婚姻自由的行为。禁止借婚姻索取财物。
禁止重婚。禁止有配偶者与他人同居。禁止家庭暴力。禁止家庭成员间的虐待和遗弃。
第一千零四十二条 禁止包办、买卖婚姻和其他干涉婚姻自由的行为。禁止借婚姻索取财物。
禁止重婚。禁止有配偶者与他人同居。
禁止家庭暴力。禁止家庭成员间的虐待和遗弃。
第四条 夫妻应当互相忠实,互相尊重;家庭成员间应当敬老爱幼,互相帮助,维护平等、和睦、文明的婚姻家庭关系。
第一千零四十三条 家庭应当树立优良家风,弘扬家庭美德,重视家庭文明建设。
夫妻应当互相忠实,互相尊重,互相关爱;家庭成员应当敬老爱幼,互相帮助,维护平等、和睦、文明的婚姻家庭关系。
【新增】第一千零四十四条 收养应当遵循最有利于被收养人的原则,保障被收养人和收养人的合法权益。
禁止借收养名义买卖未成年人。
【新增】第一千零四十五条 亲属包括配偶、血亲和姻亲。
配偶、父母、子女、兄弟姐妹、祖父母、外祖父母、孙子女、外孙子女为近亲属。
配偶、父母、子女和其他共同生活的近亲属为家庭成员。
在草案第三次审议稿基础上删除“共同生活的公婆、岳父母、儿媳、女婿,视为近亲属。”。
第二章 结 婚
第二章 结 婚
第五条 结婚必须男女双方完全自愿,不许任何一方对他方加以强迫或任何第三者加以干涉。
第一千零四十六条 结婚应当男女双方完全自愿,禁止任何一方对另一方加以强迫或者任何组织、个人加以干涉。
第六条 结婚年龄,男不得早于二十二周岁,女不得早于二十周岁。晚婚晚育应予鼓励。
第一千零四十七条 结婚年龄,男不得早于二十二周岁,女不得早于二十周岁。
第七条 有下列情形之一的,禁止结婚:
(一)直系血亲和三代以内的旁系血亲;
(二)患有医学上认为不应当结婚的疾病。
第一千零四十八条 直系血亲或者三代以内的旁系血亲禁止结婚。
删除了患有医学上认为不应当结婚的疾病这种禁止结婚的情形。
第八条 要求结婚的男女双方必须亲自到婚姻登记机关进行结婚登记。符合本法规定的,予以登记,发给结婚证。取得结婚证,即确立夫妻关系。未办理结婚登记的,应当补办登记。
第一千零四十九条 要求结婚的男女双方应当亲自到婚姻登记机关申请结婚登记。符合本法规定的,予以登记,发给结婚证。完成结婚登记,即确立婚姻关系。未办理结婚登记的,应当补办登记。
第九条 登记结婚后,根据男女双方约定,女方可以成为男方家庭的成员,男方可以成为女方家庭的成员。
第一千零五十条 登记结婚后,按照男女双方约定,女方可以成为男方家庭的成员,男方可以成为女方家庭的成员。
第十条 有下列情形之一的,婚姻无效:
(一)重婚的;
(二)有禁止结婚的亲属关系的;
(三)婚前患有医学上认为不应当结婚的疾病,婚后尚未治愈的;(删除)
(四)未到法定婚龄的。
第一千零五十一条 有下列情形之一的,婚姻无效:
(一)重婚;
(二)有禁止结婚的亲属关系;
(三)未到法定婚龄;
在草案第三次审议稿基础上删除“(四)以伪造、变造、冒用证件等方式骗取结婚登记。”
第十一条 因胁迫结婚的,受胁迫的一方可以向婚姻登记机关或人民法院请求撤销该婚姻。受胁迫的一方撤销婚姻的请求,应当自结婚登记之日起一年内提出。被非法限制人身自由的当事人请求撤销婚姻的,应当自恢复人身自由之日起一年内提出。
第一千零五十二条 因胁迫结婚的,受胁迫的一方可以向婚姻登记机关或者人民法院请求撤销婚姻。
请求撤销婚姻的,应当自胁迫行为终止之日起一年内提出。
被非法限制人身自由的当事人请求撤销婚姻的,应当自恢复人身自由之日起一年内提出。
【新增】第一千零五十三条 一方患有重大疾病的,应当在结婚登记前如实告知另一方;不如实告知的,另一方可以向人民法院请求撤销该婚姻。
请求撤销婚姻的,应当自知道或者应当知道撤销事由之日起一年内提出。
在草案第三次审议稿基础上删除了“婚姻登记机关”,此种情形下,只有法院有权力撤销婚姻关系。
第十二条 无效或被撤销的婚姻,自始无效。当事人不具有夫妻的权利和义务。同居期间所得的财产,由当事人协议处理;协议不成时,由人民法院根据照顾无过错方的原则判决。对重婚导致的婚姻无效的财产处理,不得侵害合法婚姻当事人的财产权益。当事人所生的子女,适用本法有关父母子女的规定。
第一千零五十四条 无效的或者被撤销的婚姻自始没有法律约束力,当事人不具有夫妻的权利和义务。同居期间所得的财产,由当事人协议处理;协议不成的,由人民法院根据照顾无过错方的原则判决。对重婚导致的无效婚姻的财产处理,不得侵害合法婚姻当事人的财产权益。当事人所生的子女,适用本法关于父母子女的规定。
婚姻无效或者被撤销的,无过错方有权请求损害赔偿。
第三章 家庭关系
第三章 家庭关系
第十三条 夫妻在家庭中地位平等。
第一千零五十五条 夫妻在婚姻家庭关系中地位平等。
第十四条 夫妻双方都有各用自己姓名的权利。
第一千零五十六条 夫妻双方都有各自使用自己姓名的权利。
第十五条 夫妻双方都有参加生产、工作、学习和社会活动的自由,一方不得对他方加以限制或干涉。
第一千零五十七条 夫妻双方都有参加生产、工作、学习和社会活动的自由,一方不得对另一方加以限制或者干涉。
第十六条 夫妻双方都有实行计划生育的义务。
删除
按现行人口变化情况来看,未来可能会逐步取消计划生育制度。
【新增】第一千零六十条 夫妻一方因家庭日常生活需要而实施的民事法律行为,对夫妻双方发生效力,但是夫妻一方与相对人另有约定的除外。
夫妻之间对一方可以实施的民事法律行为范围的限制,不得对抗善意相对人。
第十七条 夫妻在婚姻关系存续期间所得的下列财产,归夫妻共同所有:
(一)工资、奖金;
(二)生产、经营的收益;
(三)知识产权的收益;
(四)继承或赠与所得的财产,但本法第十八条第三项规定的除外;
(五)其他应当归共同所有的财产。
夫妻对共同所有的财产,有平等的处理权。
第一千零六十二条 夫妻在婚姻关系存续期间所得的下列财产,为夫妻的共同财产,归夫妻共同所有:
(一)工资、奖金和其他劳务报酬;
(二)生产、经营、投资的收益;
(三)知识产权的收益;
(四)继承或者受赠的财产,但是本法第一千零六十三条第三项规定的除外;
(五)其他应当归共同所有的财产。
夫妻对共同财产,有平等的处理权。
第十八条 有下列情形之一的,为夫妻一方的财产:
(一)一方的婚前财产;
(二)一方因身体受到伤害获得的医疗费、残疾人生活补助费等费用;
(三)遗嘱或赠与合同中确定只归夫或妻一方的财产;
(四)一方专用的生活用品;
(五)其他应当归一方的财产。
第一千零六十三条 下列财产为夫妻一方的个人财产:
(一)一方的婚前财产;
(二)一方因受到人身损害获得的赔偿和补偿;
(三)遗嘱或者赠与合同中确定只归一方的财产;
(四)一方专用的生活用品;
(五)其他应当归一方的财产。
【新增】第一千零六十四条 夫妻双方共同签字或者夫妻一方事后追认等共同意思表示所负的债务,以及夫妻一方在婚姻关系存续期间以个人名义为家庭日常生活需要所负的债务,属于夫妻共同债务。
夫妻一方在婚姻关系存续期间以个人名义超出家庭日常生活需要所负的债务,不属于夫妻共同债务;但是,债权人能够证明该债务用于夫妻共同生活、共同生产经营或者基于夫妻双方共同意思表示的除外。
第十九条 夫妻可以约定婚姻关系存续期间所得的财产以及婚前财产归各自所有、共同所有或部分各自所有、部分共同所有。约定应当采用书面形式。没有约定或约定不明确的,适用本法第十七条、第十八条的规定。
夫妻对婚姻关系存续期间所得的财产以及婚前财产的约定,对双方具有约束力。
夫妻对婚姻关系存续期间所得的财产约定归各自所有的,夫或妻一方对外所负的债务,第三人知道该约定的,以夫或妻一方所有的财产清偿。
第一千零六十五条 男女双方可以约定婚姻关系存续期间所得的财产以及婚前财产归各自所有、共同所有或者部分各自所有、部分共同所有。约定应当采用书面形式。没有约定或者约定不明确的,适用本法第一千零六十二条、第一千零六十三条的规定。
夫妻对婚姻关系存续期间所得的财产以及婚前财产的约定,对双方具有法律约束力。
夫妻对婚姻关系存续期间所得的财产约定归各自所有,夫或者妻一方对外所负的债务,相对人知道该约定的,以夫或者妻一方的个人财产清偿。
【新增】第一千零六十六条 婚姻关系存续期间,有下列情形之一的,夫妻一方可以向人民法院请求分割共同财产:
(一)一方有隐藏、转移、变卖、毁损、挥霍夫妻共同财产或者伪造夫妻共同债务等严重损害夫妻共同财产利益行为;
(二)一方负有法定扶养义务的人患重大疾病需要医治,另一方不同意支付相关医疗费用。
第二十条 夫妻有互相扶养的义务。
一方不履行扶养义务时,需要扶养的一方,有要求对方付给扶养费的权利。
第一千零五十九条 夫妻有相互扶养的义务。
需要扶养的一方,在另一方不履行扶养义务时,有要求其给付扶养费的权利。
【新增】第一千零五十八条 夫妻双方平等享有对未成年子女抚养、教育和保护的权利,共同承担对未成年子女抚养、教育和保护的义务。
第二十一条 父母对子女有抚养教育的义务;子女对父母有赡养扶助的义务。
父母不履行抚养义务时,未成年的或不能独立生活的子女,有要求父母付给抚养费的权利。
子女不履行赡养义务时,无劳动能力的或生活困难的父母,有要求子女付给赡养费的权利。
禁止溺婴、弃婴和其他残害婴儿的行为。
第一千零六十七条 父母不履行抚养义务的,未成年子女或者不能独立生活的成年子女,有要求父母给付抚养费的权利。
成年子女不履行赡养义务的,缺乏劳动能力或者生活困难的父母,有要求成年子女给付赡养费的权利。删除“禁止溺婴、弃婴和其他残害婴儿的行为。”
第二十二条 子女可以随父姓,可以随母姓。
婚姻家庭编无规定,详见《民法典》(人格权编)第一千零一十五条,自然人的姓氏应当随父姓或者母姓,但是有下列情形之一的,可以在父姓和母姓之外选取姓氏:
(一)选取其他直系长辈血亲的姓氏;
(二)因由法定扶养人以外的人扶养而选取扶养人姓氏;
(三)有不违背公序良俗的其他正当理由。
少数民族自然人的姓氏可以遵从本民族的文化传统和风俗习惯。
第二十三条 父母有保护和教育未成年子女的权利和义务。在未成年子女对国家、集体或他人造成损害时,父母有承担民事责任的义务。
第一千零六十八条 父母有教育、保护未成年子女的权利和义务。未成年子女造成他人损害的,父母应当依法承担民事责任。
第二十四条 夫妻有相互继承遗产的权利。
父母和子女有相互继承遗产的权利。
第一千零六十一条 夫妻有相互继承遗产的权利。
第一千零七十条 父母和子女有相互继承遗产的权利。
第二十五条 非婚生子女享有与婚生子女同等的权利,任何人不得加以危害和歧视。
不直接抚养非婚生子女的生父或生母,应当负担子女的生活费和教育费,直至子女能独立生活为止。
第一千零七十一条 非婚生子女享有与婚生子女同等的权利,任何组织或者个人不得加以危害和歧视。
不直接抚养非婚生子女的生父或者生母,应当负担未成年子女或者不能独立生活的成年子女的抚养费。
第二十六条 国家保护合法的收养关系。养父母和养子女间的权利和义务,适用本法对父母子女关系的有关规定。
养子女和生父母间的权利和义务,因收养关系的成立而消除。
详见《民法典(草案)》第一千一百一十一条 自收养关系成立之日起,养父母与养子女间的权利义务关系,适用本法关于父母子女关系的规定;养子女与养父母的近亲属间的权利义务关系,适用本法关于子女与父母的近亲属关系的规定。
养子女与生父母及其他近亲属间的权利义务关系,因收养关系的成立而消除。
第二十七条 继父母与继子女间,不得虐待或歧视。
继父或继母和受其抚养教育的继子女间的权利和义务,适用本法对父母子女关系的有关规定。
第一千零七十二条 继父母与继子女间,不得虐待或者歧视。
继父或者继母和受其抚养教育的继子女间的权利义务关系,适用本法关于父母子女关系的规定。
第二十八条 有负担能力的祖父母、外祖父母,对于父母已经死亡或父母无力抚养的未成年的孙子女、外孙子女,有抚养的义务。有负担能力的孙子女、外孙子女,对于子女已经死亡或子女无力赡养的祖父母、外祖父母,有赡养的义务。
第一千零七十四条 有负担能力的祖父母、外祖父母,对于父母已经死亡或者父母无力抚养的未成年孙子女、外孙子女,有抚养的义务。
有负担能力的孙子女、外孙子女,对于子女已经死亡或者子女无力赡养的祖父母、外祖父母,有赡养的义务。
第二十九条 有负担能力的兄、姐,对于父母已经死亡或父母无力抚养的未成年的弟、妹,有扶养的义务。由兄、姐扶养长大的有负担能力的弟、妹,对于缺乏劳动能力又缺乏生活来源的兄、姐,有扶养的义务。
第一千零七十五条 有负担能力的兄、姐,对于父母已经死亡或者父母无力抚养的未成年弟、妹,有扶养的义务。
由兄、姐扶养长大的有负担能力的弟、妹,对于缺乏劳动能力又缺乏生活来源的兄、姐,有扶养的义务。
第三十条 子女应当尊重父母的婚姻权利,不得干涉父母再婚以及婚后的生活。子女对父母的赡养义务,不因父母的婚姻关系变化而终止。
第一千零六十九条 子女应当尊重父母的婚姻权利,不得干涉父母离婚、再婚以及婚后的生活。子女对父母的赡养义务,不因父母的婚姻关系变化而终止。
【新增】第一千零七十三条 对亲子关系有异议且有正当理由的,父或者母可以向人民法院提起诉讼,请求确认或者否认亲子关系。
对亲子关系有异议且有正当理由的,成年子女可以向人民法院提起诉讼,请求确认亲子关系。
第四章 离 婚
第四章 离 婚
第三十一条 男女双方自愿离婚的,准予离婚。双方必须到婚姻登记机关申请离婚。婚姻登记机关查明双方确实是自愿并对子女和财产问题已有适当处理时,发给离婚证。
第一千零七十六条 男女双方自愿离婚的,应当订立书面离婚协议,并亲自到婚姻登记机关申请离婚登记。
离婚协议应当载明双方自愿离婚的意思表示和对子女抚养、财产及债务处理等事项协商一致的意见。
【新增】第一千零七十七条 自婚姻登记机关收到离婚登记申请之日起三十日内,任何一方不愿意离婚的,可以向婚姻登记机关撤回离婚登记申请。
前款规定期间届满后三十日内,双方应当亲自到婚姻登记机关申请发给离婚证;未申请的,视为撤回离婚登记申请。
第一千零七十八条 婚姻登记机关查明双方确实是自愿离婚,并已对子女抚养、财产及债务处理等事项协商一致的,予以登记,发给离婚证。
第三十二条 男女一方要求离婚的,可由有关部门进行调解或直接向人民法院提出离婚诉讼。
人民法院审理离婚案件,应当进行调解;如感情确已破裂,调解无效,应准予离婚。
有下列情形之一,调解无效的,应准予离婚:
(一)重婚或有配偶者与他人同居的;
(二)实施家庭暴力或虐待、遗弃家庭成员的;
(三)有赌博、吸毒等恶习屡教不改的;
(四)因感情不和分居满二年的;
(五)其他导致夫妻感情破裂的情形。
一方被宣告失踪,另一方提出离婚诉讼的,应准予离婚。
第一千零七十九条 男女一方要求离婚的,可以由有关组织进行调解或者直接向人民法院提起离婚诉讼。
人民法院审理离婚案件,应当进行调解;如果感情确已破裂,调解无效的,应当准予离婚。
有下列情形之一,调解无效的,应当准予离婚:
(一)重婚或者与他人同居;
(二)实施家庭暴力或者虐待、遗弃家庭成员;
(三)有赌博、吸毒等恶习屡教不改;
(四)因感情不和分居满二年;
(五)其他导致夫妻感情破裂的情形。
一方被宣告失踪,另一方提起离婚诉讼的,应当准予离婚。
【新增】经人民法院判决不准离婚后,双方又分居满一年,一方再次提起离婚诉讼的,应当准予离婚。
新增一种应当准予离婚的情形。
【新增】第一千零八十条 完成离婚登记,或者离婚判决书、调解书生效,即解除婚姻关系。
第三十三条 现役军人的配偶要求离婚,须得军人同意,但军人一方有重大过错的除外。
第一千零八十一条 现役军人的配偶要求离婚,应当征得军人同意,但是军人一方有重大过错的除外。
第三十四条 女方在怀孕期间、分娩后一年内或中止妊娠后六个月内,男方不得提出离婚。女方提出离婚的,或人民法院认为确有必要受理男方离婚请求的,不在此限。
第一千零八十二条 女方在怀孕期间、分娩后一年内或者终止妊娠后六个月内,男方不得提出离婚;但是,女方提出离婚或者人民法院认为确有必要受理男方离婚请求的除外。
第三十五条 离婚后,男女双方自愿恢复夫妻关系的,必须到婚姻登记机关进行复婚登记。
第一千零八十三条 离婚后,男女双方自愿恢复婚姻关系的,应当到婚姻登记机关重新进行结婚登记。
第三十六条 父母与子女间的关系,不因父母离婚而消除。离婚后,子女无论由父或母直接抚养,仍是父母双方的子女。
离婚后,父母对于子女仍有抚养和教育的权利和义务。
离婚后,哺乳期内的子女,以随哺乳的母亲抚养为原则。哺乳期后的子女,如双方因抚养问题发生争执不能达成协议时,由人民法院根据子女的权益和双方的具体情况判决。
第一千零八十四条 父母与子女间的关系,不因父母离婚而消除。离婚后,子女无论由父或者母直接抚养,仍是父母双方的子女。
离婚后,父母对于子女仍有抚养、教育、保护的权利和义务。
离婚后,不满两周岁的子女,以由母亲直接抚养为原则。已满两周岁的子女,父母双方对抚养问题协议不成的,由人民法院根据双方的具体情况,按照最有利于未成年子女的原则判决。
第三十七条 离婚后,一方抚养的子女,另一方应负担必要的生活费和教育费的一部或全部,负担费用的多少和期限的长短,由双方协议;协议不成时,由人民法院判决。
关于子女生活费和教育费的协议或判决,不妨碍子女在必要时向父母任何一方提出超过协议或判决原定数额的合理要求。
第一千零八十五条 离婚后,子女由一方直接抚养的,另一方应当负担部分或者全部抚养费,负担费用的多少和期限的长短,由双方协议;协议不成的,由人民法院判决。
前款规定的协议或者判决,不妨碍子女在必要时向父母任何一方提出超过协议或者判决原定数额的合理要求。
第三十八条 离婚后,不直接抚养子女的父或母,有探望子女的权利,另一方有协助的义务。
行使探望权利的方式、时间由当事人协议;协议不成时,由人民法院判决。
父或母探望子女,不利于子女身心健康的,由人民法院依法中止探望的权利;中止的事由消失后,应当恢复探望的权利。
第一千零八十六条 离婚后,不直接抚养子女的父或者母,有探望子女的权利,另一方有协助的义务。
行使探望权利的方式、时间由当事人协议;协议不成的,由人民法院判决。
父或者母探望子女,不利于子女身心健康的,由人民法院依法中止探望;中止的事由消失后,应当恢复探望。
第三十九条 离婚时,夫妻的共同财产由双方协议处理;协议不成时,由人民法院根据财产的具体情况,照顾子女和女方权益的原则判决。
夫或妻在家庭土地承包经营中享有的权益等,应当依法予以保护。
第一千零八十七条 离婚时,夫妻的共同财产由双方协议处理;协议不成的,由人民法院根据财产的具体情况,按照照顾子女、女方和无过错方权益的原则判决。
对夫或者妻在家庭土地承包经营中享有的权益等,应当依法予以保护。
第四十条 夫妻书面约定婚姻关系存续期间所得的财产归各自所有,一方因抚育子女、照料老人、协助另一方工作等付出较多义务的,离婚时有权向另一方请求补偿,另一方应当予以补偿。
第一千零八十八条 夫妻一方因抚育子女、照料老年人、协助另一方工作等负担较多义务的,离婚时有权向另一方请求补偿,另一方应当给予补偿。具体办法由双方协议;协议不成的,由人民法院判决。
第四十一条 离婚时,原为夫妻共同生活所负的债务,应当共同偿还。共同财产不足清偿的,或财产归各自所有的,由双方协议清偿;协议不成时,由人民法院判决。
第一千零八十九条 离婚时,夫妻共同债务,应当共同偿还。
共同财产不足清偿或者财产归各自所有的,由双方协议清偿;协议不成的,由人民法院判决。
第四十二条 离婚时,如一方生活困难,另一方应从其住房等个人财产中给予适当帮助。具体办法由双方协议;协议不成时,由人民法院判决。
第一千零九十条 离婚时,如一方生活困难,有负担能力的另一方应当给予适当帮助。具体办法由双方协议;协议不成的,由人民法院判决。
第五章 救助措施与法律责任
第五章 收养(主要属《收养法》内容,在此不列举)
第四十三条 实施家庭暴力或虐待家庭成员,受害人有权提出请求,居民委员会、村民委员会以及所在单位应当予以劝阻、调解。
对正在实施的家庭暴力,受害人有权提出请求,居民委员会、村民委员会应当予以劝阻;公安机关应当予以制止。
实施家庭暴力或虐待家庭成员,受害人提出请求的,公安机关应当依照治安管理处罚的法律规定予以行政处罚。
删除
第四十四条 对遗弃家庭成员,受害人有权提出请求,居民委员会、村民委员会以及所在单位应当予以劝阻、调解。
对遗弃家庭成员,受害人提出请求的,人民法院应当依法作出支付扶养费、抚养费、赡养费的判决。
删除
第四十五条 对重婚的,对实施家庭暴力或虐待、遗弃家庭成员构成犯罪的,依法追究刑事责任。受害人可以依照刑事诉讼法的有关规定,向人民法院自诉;公安机关应当依法侦查,人民检察院应当依法提起公诉。
删除
第四十六条 有下列情形之一,导致离婚的,无过错方有权请求损害赔偿:
(一)重婚的;
(二)有配偶者与他人同居的;
(三)实施家庭暴力的;
(四)虐待、遗弃家庭成员的。
第一千零九十一条 有下列情形之一,导致离婚的,无过错方有权请求损害赔偿:
(一)重婚;
(二)与他人同居;
(三)实施家庭暴力;
(四)虐待、遗弃家庭成员;
(五)有其他重大过错。
增加了一项兜底条款。
第四十七条 离婚时,一方隐藏、转移、变卖、毁损夫妻共同财产,或伪造债务企图侵占另一方财产的,分割夫妻共同财产时,对隐藏、转移、变卖、毁损夫妻共同财产或伪造债务的一方,可以少分或不分。离婚后,另一方发现有上述行为的,可以向人民法院提起诉讼,请求再次分割夫妻共同财产。
人民法院对前款规定的妨害民事诉讼的行为,依照民事诉讼法的规定予以制裁。
第一千零九十二条 夫妻一方隐藏、转移、变卖、毁损、挥霍夫妻共同财产,或者伪造夫妻共同债务企图侵占另一方财产的,在离婚分割夫妻共同财产时,对该方可以少分或者不分。离婚后,另一方发现有上述行为的,可以向人民法院提起诉讼,请求再次分割夫妻共同财产。
第四十八条 对拒不执行有关扶养费、抚养费、赡养费、财产分割、遗产继承、探望子女等判决或裁定的,由人民法院依法强制执行。有关个人和单位应负协助执行的责任。
删除
第四十九条 其他法律对有关婚姻家庭的违法行为和法律责任另有规定的,依照其规定。
删除
第六章 附则
第五十条 民族自治地方的人民代表大会有权结合当地民族婚姻家庭的具体情况,制定变通规定。自治州、自治县制定的变通规定,报省、自治区、直辖市人民代表大会常务委员会批准后生效。自治区制定的变通规定,报全国人民代表大会常务委员会批准后生效。
删除
第五十一条 本法自1981年1月1日起施行。
1950年5月1日颁行的《中华人民共和国婚姻法》,自本法施行之日起废止。
民法典目前在审议中,具体施行日期未定
来源:法治小组 转自:山东高法
原标题:《新旧对照!最新《民法典》草案与现行《物权法》、《合同法》、《婚姻法》》
本文为澎湃号作者或机构在澎湃新闻上传并发布,仅代表该作者或机构观点,不代表澎湃新闻的观点或立场,澎湃新闻仅提供信息发布平台。申请澎湃号请用电脑访问http://renzheng.thepaper.cn。





- 报料热线: 021-962866
- 报料邮箱: news@thepaper.cn
互联网新闻信息服务许可证:31120170006
增值电信业务经营许可证:沪B2-2017116
© 2014-2026 上海东方报业有限公司




