- +1
重磅!新旧对照表全文来了!看看《民法典(草案)》都改了啥?(建议收藏)
2020-05-31 02:48
来源:澎湃新闻·澎湃号·政务
字号
5月22日,十三届全国人大三次会议在北京召开,《中华人民共和国民法典(草案)》已正式提交大会审议,《民法典(草案)》对现行《民法总则》《物权法》《合同法》《婚姻法》《继承法》《侵权责任法》等进行整合和部分修改。以下是原相关法律和《民法典(草案)》的对比。
《民法典(草案)》与旧法对比图↓↓↓
01
民法总则与民法典草案(总则编)对比图



物权法与民法典草案(物权编)对比图






















旧法与民法典草案(人格权编)对比图













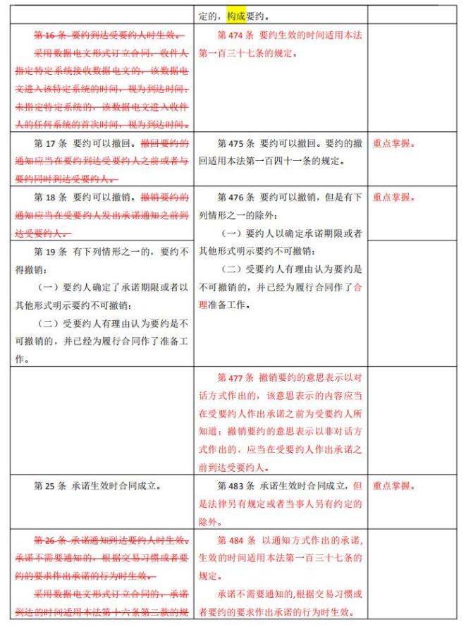
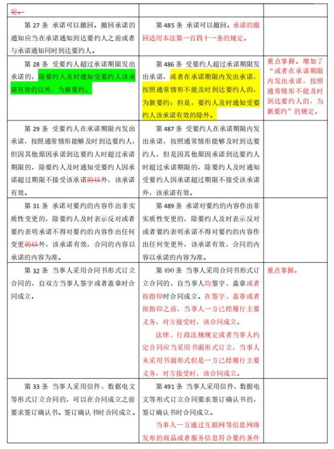
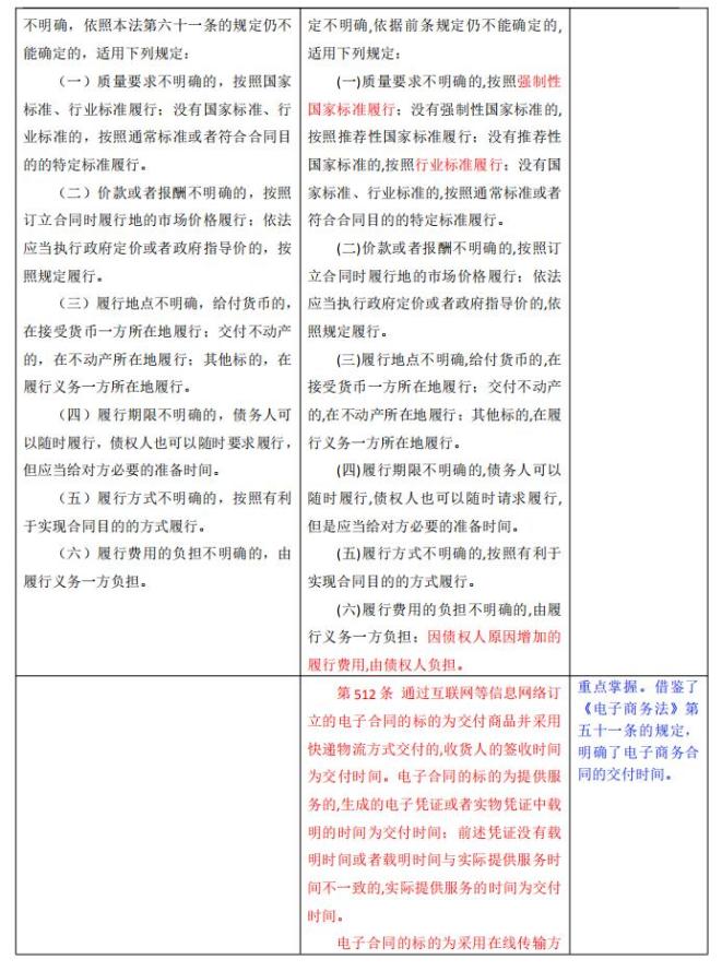
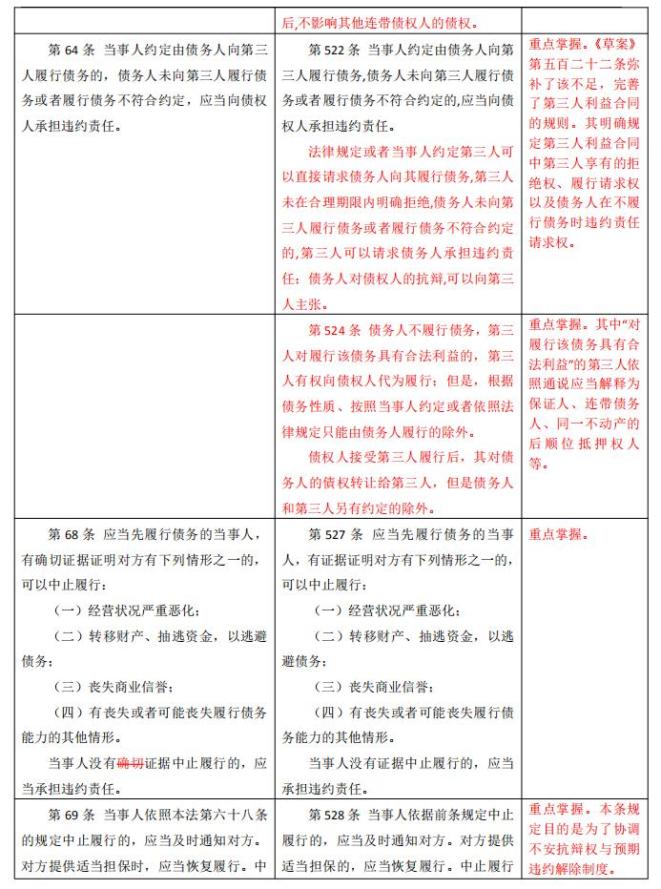
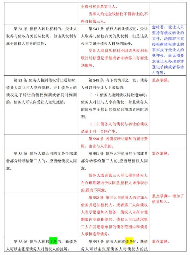
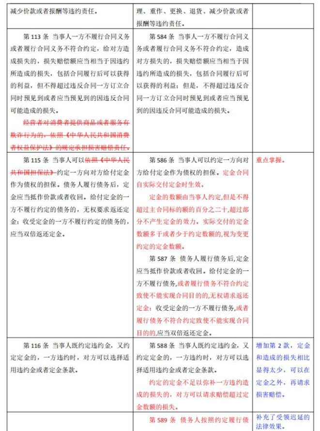
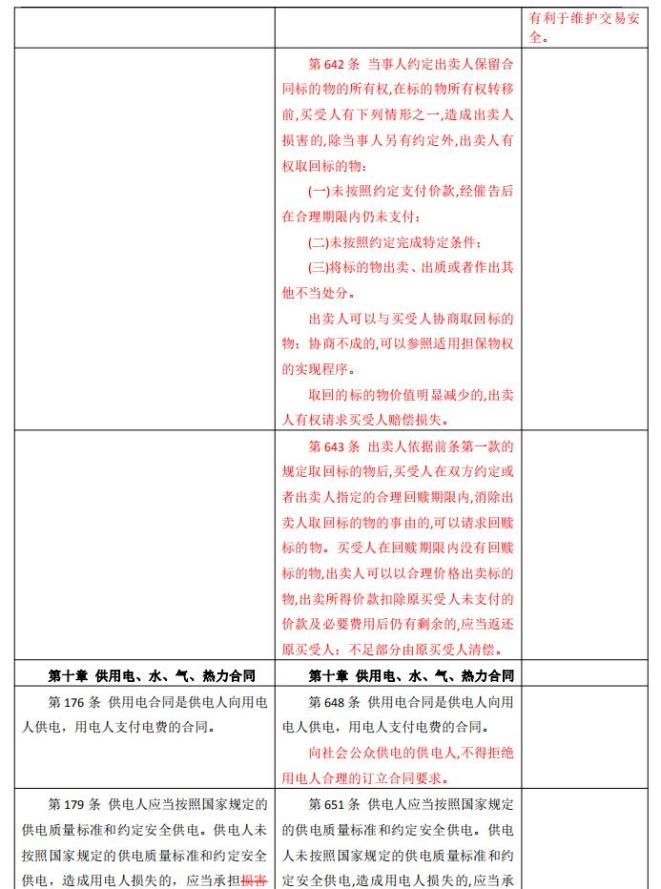
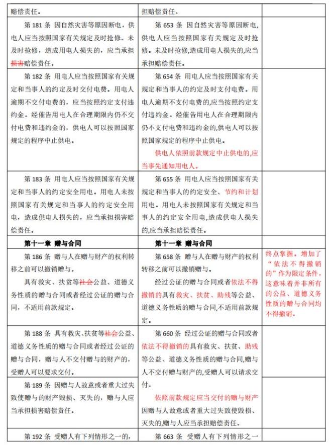
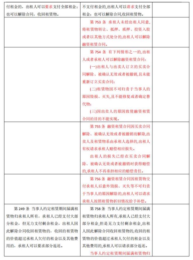
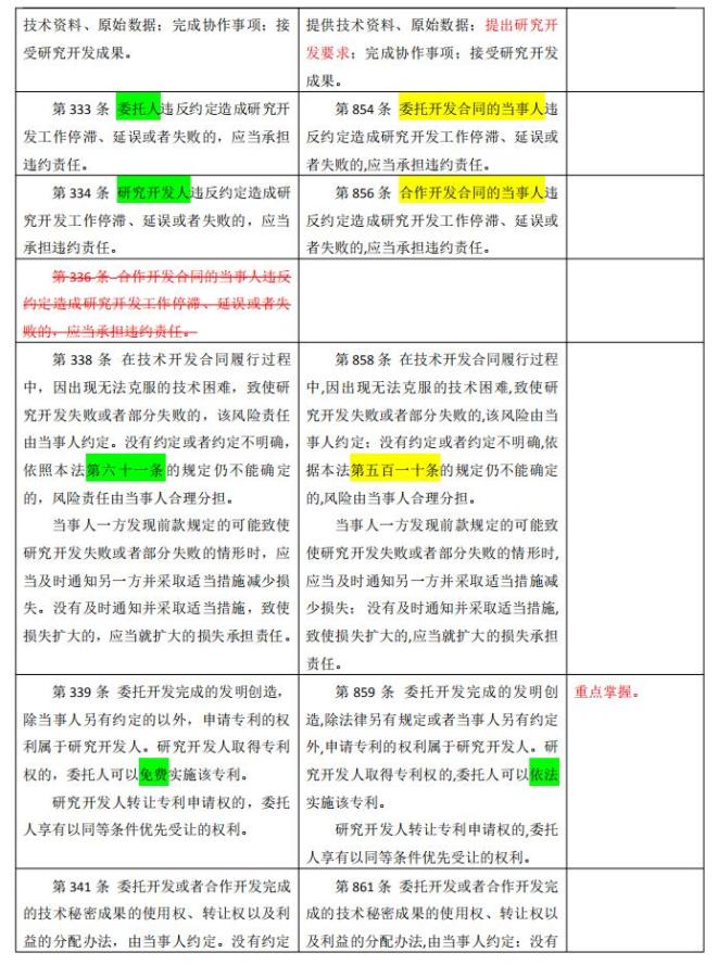
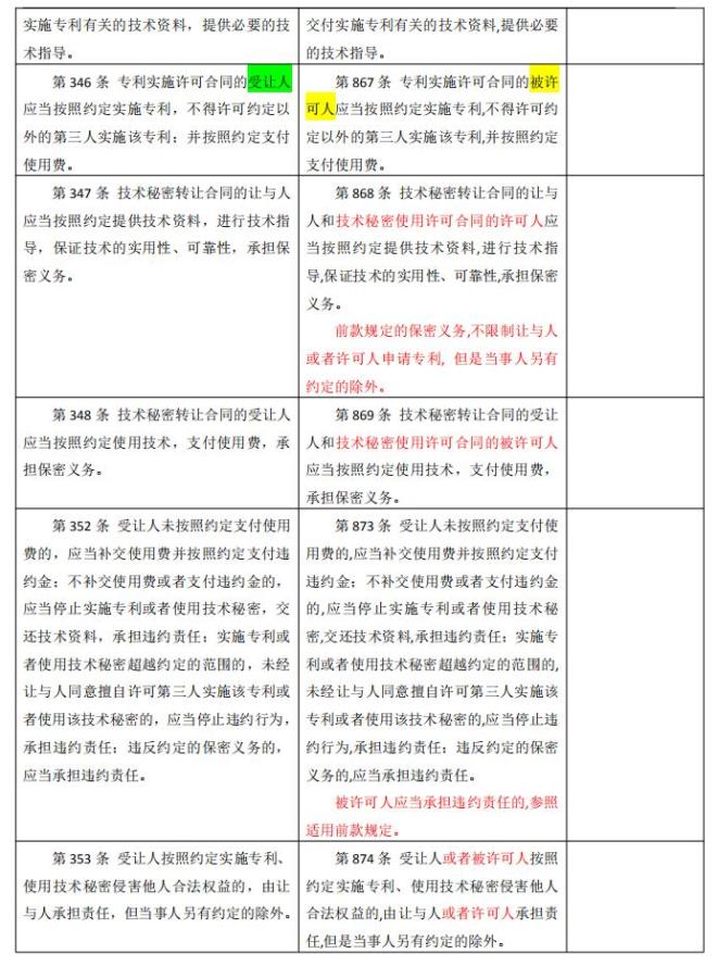
合同法与民法典草案(合同编)对比图





































































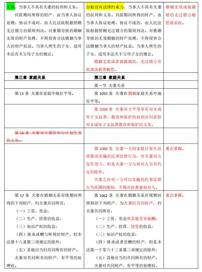
婚姻法与民法典草案(婚姻家庭编)对比图











继承法与民法典草案(继承编)对比图








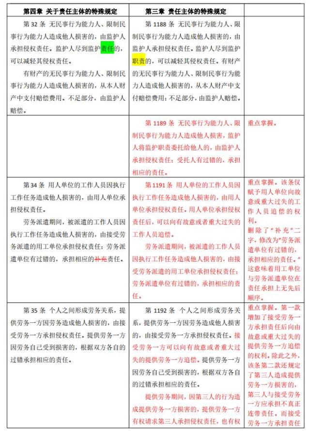
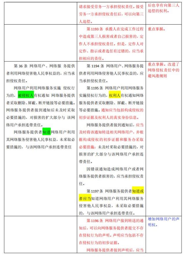
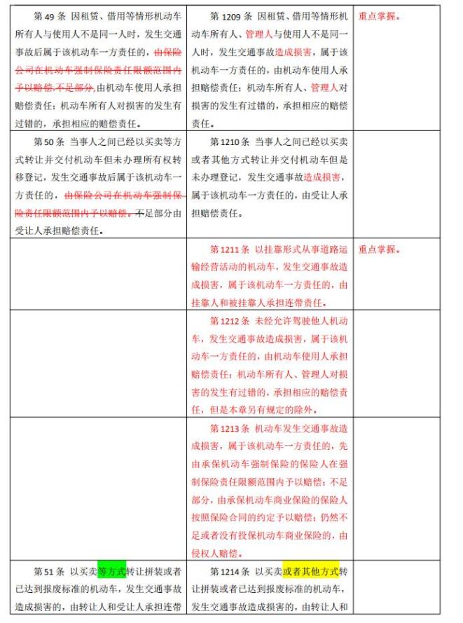
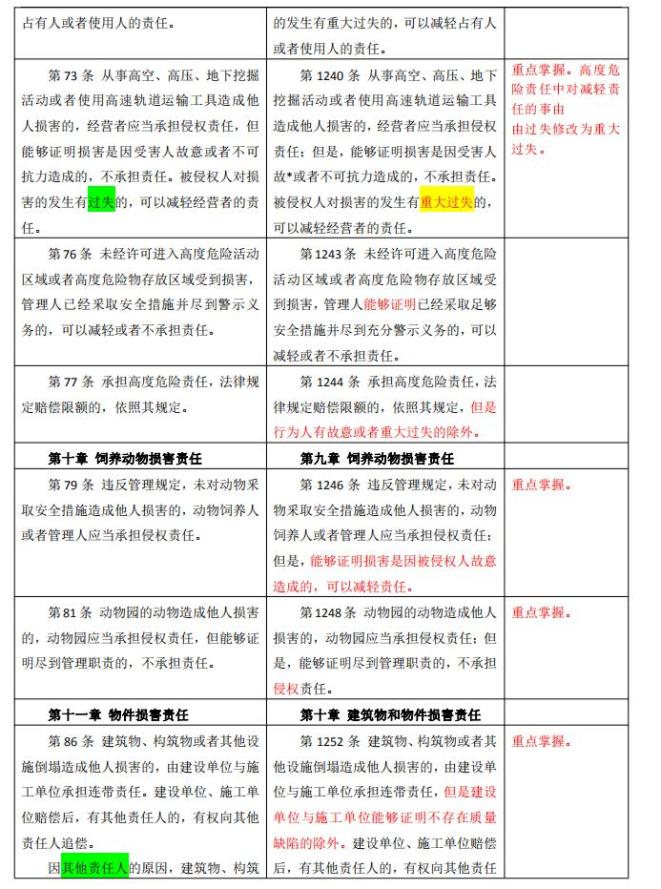
侵权责任法与民法典草案(侵权责任编)对比图

















●
●
特此声明:本文档由文运法硕培训整理,公号转载推送,务必联系原作者授权,原文档下载地址:民法典(草案)修改逐条对照及重点解读全文
http://www.wyfashuo.com/13964.html
编辑:朱 琳
排版:孙 丽
原标题:《重磅!新旧对照表全文来了!看看《民法典(草案)》都改了啥?(建议收藏)》
特别声明
本文为澎湃号作者或机构在澎湃新闻上传并发布,仅代表该作者或机构观点,不代表澎湃新闻的观点或立场,澎湃新闻仅提供信息发布平台。申请澎湃号请用电脑访问http://renzheng.thepaper.cn。
+1
收藏
我要举报





查看更多
澎湃矩阵
新闻报料
- 报料热线: 021-962866
- 报料邮箱: news@thepaper.cn
互联网新闻信息服务许可证:31120170006
增值电信业务经营许可证:沪B2-2017116
© 2014-2026 上海东方报业有限公司
反馈




