- +1
陈贵:浅谈《上海市地方金融监督管理条例》的立法创新
原创 陈贵 上海市法学会


《上海市地方金融监督管理条例》(以下简称“《上海金融监管条例》”)是上海继2009年《上海市推进国际金融中心建设条例》和2014年《中国(上海)自由贸易试验区条例》后对地方金融组织监督管理进行了一次综合立法。《上海金融监管条例》的颁布回应了维护地方金融稳定的迫切需要,填补了上海市地方金融监管综合立法的缺失,对于规范地方金融组织及其活动、维护金融消费者和投资者合法权益、防范和化解地方金融风险、规范地方金融秩序和促进上海市金融健康发展,以及对推动上海国际金融中心建设均具有里程碑意义。
金融服务经济社会发展的功能日益凸显,对上海国际金融中心服务于上海、全国乃至全球经济发展提出新需求。上海正引领中国金融开放不断扩大,金融改革不断深化。上海经济、贸易、航运和科创中心建设加快推进,“一带一路”倡议、上海自贸区新片区、上海科创板以及长三角区域一体化发展等等,都为国际金融中心建设提供了重要机遇,但对上海金融工作也提出了更高的要求。而随着当前我国经济发展进入“新常态”,各类新兴金融业态不断涌现,也带来诸多监督管理问题和风险处置的挑战。上海不仅是非法集资类、互联网金融及一般工商企业“泛金融化”相关金融风险的高发区,也存在金融控股集团风险、私募基金行业风险及债券市场违约的风险化解压力。
然而,金融监管一直以来被视为中央事权,如“地方金融服务办”名称所示其主要职能是服务和发展,并没有监督管理和风险处置职能。面临很多地方金融组织风险案件的处置,地方监管有责无权,大量违法违规金融活动的风险处置需要地方承担属地责任,但地方政府监管无权,执法无据,处罚无凭,缺乏监管手段。地方金融监管立法缺失使得地方政府处于在面临强化属地风险处置责任的情况下,却又不具有行政执法权和执法无据的尴尬状态,尤其“一行(三)两会”的传统监管体制对新兴金融业态存在监管真空暴露出地方金融监管体制缺失。2013年通过的《中共中央关于全面深化改革若干重大问题的决定》中提出:“要界定中央和地方金融监督管理职责和风险处置责任”,明确了地方对金融负有监督管理和风险处置的责任。2014年国务院颁发了《关于界定中央和地方金融监督管理职责和风险处置责任的意见》(国发【2014】30号),对于地方政府的金融监督管理职责和风险处置责任做了明确的界定。2017年7月第五次全国金融工作会议确定“在坚持金融管理主要是中央事权的前提下,明确赋予地方政府相关金融监管职责”,并正式授予“7+4”地方金融组织的监督管理权。
国家层面上地方金融监管上位法的立法仍在路上,地方金融监管立法则任重道远。从地方金融监管立法进程来看,2012年3月国务院确定温州金融综合改革试验区,并提出了“规范和发展民间融资”的立法安排。2013年11月浙江省人大常委会审议通过了《温州市民间融资管理条例》,开创了地方金融监管立法的先例。2016年3月,山东省人大常委会《山东省地方金融条例》出台则标志着中国首部地方金融监管综合立法诞生。之后河北、四川、天津等地相继出台地方金融监督管理条例外,北京市、江苏省、浙江省等省市也正在加快地方金融立法工作。上海地方金融监管立法着眼于建设五个中心,对标国际并代表国家参与全球金融中心合作与竞争,同时也发挥出对长三角地区的辐射和带动作用,并为中国争取形成一批可复制、可推广的地方金融监管创新成果。


通过调研其他省市的立法实践,总结上海过去地方金融风险防范和风险处置特点及监管处置经验,借鉴国际金融监管经验和发展趋势,并结合上海国际金融中心的自身特点,上海金融监管立法制度创新主要体现在以下六个方面:
(一)
统一“防范化解金融风险”的审慎监管和“维护金融消费者和投资者合法权益”行为监管,确立地方金融监管“双峰监管”统一的先例,同时也兼顾“防范金融风险”与“促进发展”的平衡
《上海金融监管条例》第1条规定“为了规范地方金融组织及其活动,维护金融消费者和投资者合法权益,防范化解金融风险,促进本市金融健康发展,推动上海国际金融中心建设,根据相关法律、行政法规和国家有关规定,结合本市实际,制定本条例。”上海地方金融监管立法以“防范化解金融风险”的审慎监管和“维护金融消费者和投资者合法权益”行为监管的“双峰监管”监管目标,明晰监管对象、行为规范、监督管理措施、风险防范与处置、法律责任及处罚措施等,实现监管权责统一和对等,赋予地方金融监管的准司法权,加强地方金融监管执法权限,促进金融业持续健康发展提供法治保障。相比其他省市,上海在地方金融监管立法中首次提出维护“金融消费者”权益,且在全文中共8次出现“金融消费者”,并要求地方金融组织“建立方便快捷的争议处理机制,完善投诉处理程序,及时处理与金融消费者和投资者的争议”,探索“以监管促行业规范、以监管防金融风险、以监管优营商环境”的地方金融“双峰监管”实践,保障国家赋予上海的金融改革创新任务,营造更加优良的金融法治环境,全面提升城市能级和核心竞争力,推动上海国际金融中心建设。

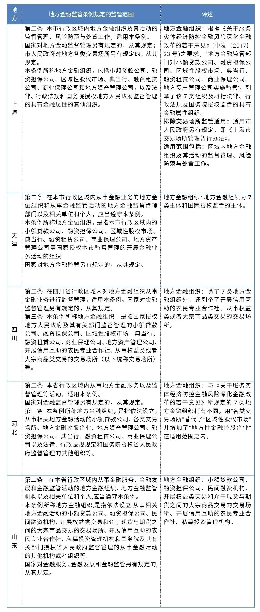
沿袭“地方金融组织”国家授权监管的法律概念,丰富“风险防范与处置工作”监管内容
由于国家缺乏统一地方金融监管的上位立法,两市三省地方金融监管条例虽均采用了“地方金融组织”概念,但其内涵和范围却迥异,上海则根据《关于服务实体经济防控金融风险深化金融改革的若干意见》(中发〔2017〕23号)之国家授权要求进行明确列举了7类地方金融组织,即“小额贷款公司、融资担保公司、区域性股权市场、典当行、融资租赁公司、商业保理公司、地方资产管理公司”并以“法律、行政法规规定和国务院授权监督管理的具有金融属性的其他组织”进行概括。《上海市地方金融监管条例》明确规定了“市人民政府对地方各类交易场所另有规定的,从其规定”。这充分考虑到《上海市交易场所管理暂行办法》确定的“实际行业主管部门作为本行业交易场所的监管部门”的现实情况,排除了排除交易场所监管适用。与其他地区有所不同的是,该条例除了对地方金融组织及其活动进行监督管理外,还专设章节丰富“风险防范与处置”的监管内容。

“创新发展”和“深化改革”是上海地方金融监管立法的个性特征,鼓励金融科技(FinTech)、监管科技(RegTech)及“沙盒监管”(Regulatory Sandbox)创新
由于金融发展日新月异,而且金融新业态的发展往往无法适用传统的监管制度和体系。上海定位为国际金融中心,在立法理念上鼓励金融科技和监管科技创新,并采用了“沙盒监管”的创新监管模式,既促进上海金融科技创新发展并同时防范金融新业态所带来的风险。《上海金融监管条例》第3条确立“创新发展”为原则和“深化改革”为目标的个性特征,并通过第6条和第8条等条款中得到鲜明体现。第6条和第6条明确规定市地方金融监管部门应当推动现代信息监管科技的运用,推广金融科技应用试点,全面提升金融科技应用水平,推进技术创新与金融创新融合发展,推动在中国(上海)自由贸易试验区以及临港新片区等区域试点金融产品创新、业务创新和监管创新,加强上海国际金融中心建设和科技创新中心建设联动。
(四)
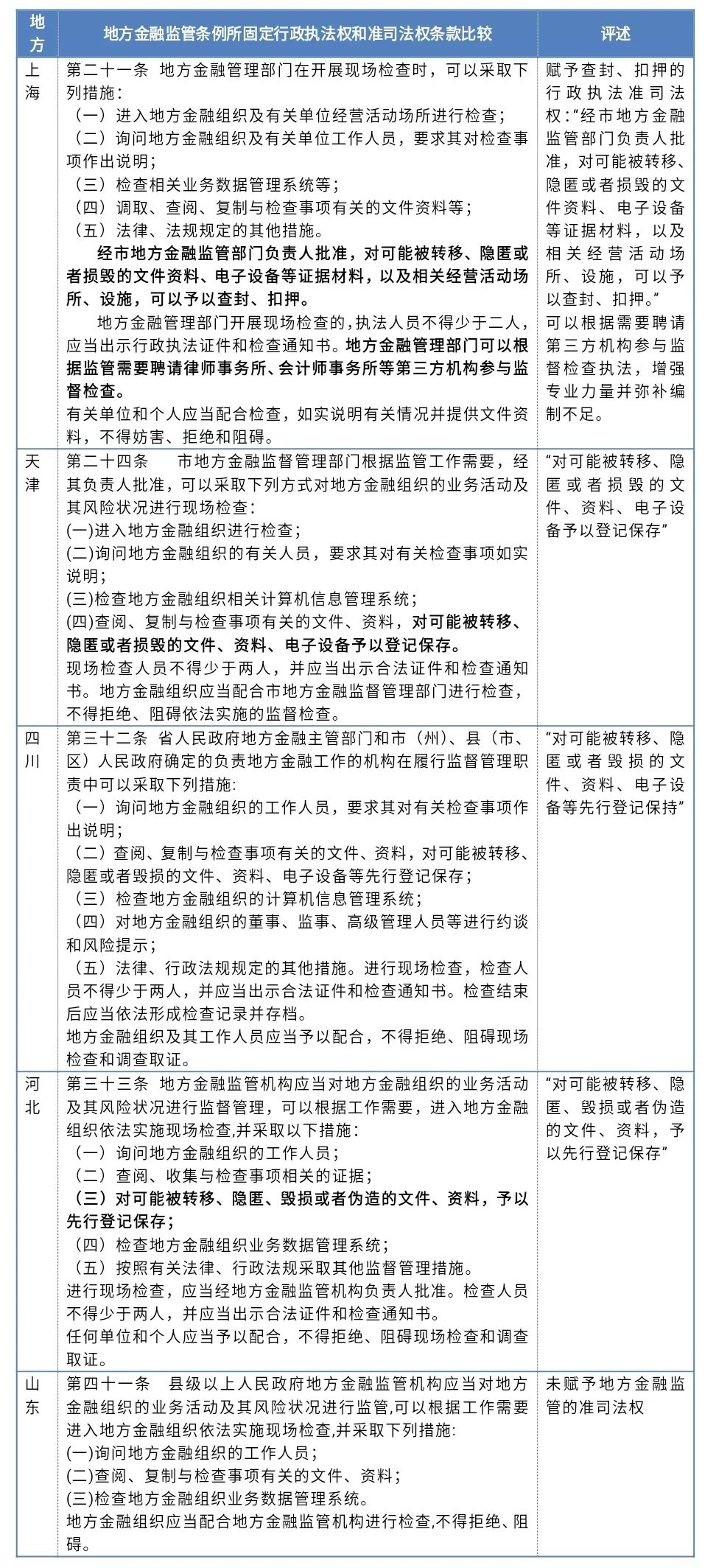
赋予地方金融监管机构金融监管的执法权、行政处罚权及准司法权,让地方金融监管“长出牙齿”
工欲善其事,必先利其器。让地方金融监管“长出牙齿”成为地方金融监管立法的重中之重。地方金融监管普遍被诟病存在三大缺陷:监管职责不明确、队伍编制紧张、缺乏执法权、处罚权及准司法权。上海市地方金融监管局除了其作为行政机关拥有的行政执法权和处罚权外,《上海金融监管条例》还赋予地方金融监管局以查封、扣押等准司法权,而且还可以根据监管需要聘请律师事务所、会计师事务所等第三方机构参与执法检查,以增强专业力量并弥补编制不足。《上海金融监管条例》还规定了现场监管和平台监管相结合的监管机制,根据不同的地方金融组织的监管评级确立不同的监管频次、范围和监管措施,并确立了信用公示、联合惩戒等信用监管和行业组织的自律监管机制。监管评级分类意味着监管评级越差的地方金融组织势必将面临更强的监管,这将有效激励地方金融组织全方位提高公司治理、合规和风险管理水平,避免成为重监管对象。地方金融管理部门如发现地方金融组织涉嫌违反国家和本市监管要求的行为或者存在其他风险隐患的,可以采取监管谈话、责令公开说明、责令定期报告、出示风险预警函、通报批评、责令改正等措施。针对重大风险隐患的,设定了责令暂停相关业务、责令停止增设分支机构等控制风险扩大的措施,如采取前款规定的措施仍不能控制风险扩大、可能严重影响区域金融稳定的,经同级人民政府批准,地方金融管理部门可以对该地方金融组织依法采取接管、安排其他同类地方金融组织实施业务托管等措施,并联合有关部门进行风险处置。
上海金融监管条例第五章规定了法律责任,并采用“双罚制”。也就是说对违反《上海金融监管条例》规定的,地方金融监管部门既处罚地方金融组织,也处罚相关责任人和有直接责任的董事、监事及高管人员。对于违法主体主动及时承担金融消费者和金融投资者的损失、主动消除或减轻违法危害后果的或配合查处其他违法行为有立功表现等情形的,则可以从轻或减轻行政处罚。

在金融中央事权框架下构建了中央与地方、地方政府部门之间的联动监管及长三角金融监管合作机制
《上海金融监管条例》第2条明确规定,“国家对地方金融监督管理另有规定的,从其规定”。该条例第4条要求建立金融工作议事协调机制,一方面统筹协调中央与地方,加强与国务院金融稳定发展委员会办公室地方协调机制在金融监管、风险处置、信息共享和消费者权益保护等方面的协作,另一方面通过地方政府部门的协同,增强监管合力,统筹本市金融改革发展、金融风险防范等重大事项。
上海金融监管立法明确地方金融组织对经营活动中的风险事件承担主体责任,地方政府作为防范和处置非法集资的第一责任人。随着非法资金活动、擅自设立地方金融组织及非法从事地方金融组织业务活动日趋复杂和隐蔽,仅由金融监管部门负责难以形成有效的监管力量。为应对这一现状,上海金融监管条例规定,地方金融组织对经营活动中的风险事件承担主体责任,市、区人民政府作为本行政区域内防范和处置非法集资工作的第一责任人,应制定风险突发事件应急处置预案,组织、协调、督促相关部门做好对非法集资活动的监测预警、性质、认定、案件处置等工作。地方金融管理部门应当会同有关部门、中央金融监管部门在沪派出机构,对擅自设立地方金融组织或者非法从事地方金融组织业务活动开展风险防范和处置。该规定有利于形成监管合力,避免因为监管部门的行政级别影响监管效果,同时也敦促地方政府对本区域的地方金融稳定安全担任起作用。
另外,应国家长江三角洲区域一体化发展规划所需,该条例第8条还进一步明确要求建立健全风险监测预警和监管执法联动机制,强化信息共享和协同处置,完善长江三角洲区域金融监管合作机制,推动金融服务长江三角洲区域高质量一体化发展。地方部门通过监管信息平台不断完善信息交流平台和工作沟通渠道,加快形成条块结合、运转高效、无缝衔接、全面覆盖的区域性金融管理和风险防范机制,增强地方金融监管合力。
(六)
创新控股股东或者实际控制人的剩余风险责任的机制
《上海金融监管条例》第17条规定,地方金融管理部门可以要求地方金融组织的控股股东或者实际控制人出具书面承诺,在地方金融组织解散或者不再经营相关金融业务后,承担地方金融组织的未清偿债务,本条属于“股东加重责任”(enhanced obligation)的范畴。该条规定吸收借鉴了小额贷款公司发起人承诺制和民营银行股东剩余风险承担等制度设计,地方金融组织可以将控股股东或者实际控制人是否承诺承担剩余风险责任的情况向社会公示,便于利益相关方及时了解信息并作出最优选择。但传统意义上,股东加重责任主要是指在公司的资本不足或陷入流动性危机时公司主要股东负有资本注入义务,而本条规定将加重责任履行的时点规定为金融组织解散或不再经营金融业务,后置了加重责任承担的时间,并且逻辑上将正常退出情形包括在内,一定程度上突破了《公司法》规定的股东有限责任,趋向股东无限责任,可能过分加重了股东责任。然而,由于单方承诺函的法律性质和出具对象均不明确,债权人难以主张承诺函构成有效担保,并且在出现争议的情况下,出具人甚至可以向法院主张本条规定因违反上位法而无效,其法律效力将可能存在不确定性。
因此,在剩余风险责任实践操作上,我们建议可借鉴信托公司监管的相关“生前遗嘱”的实施方案,通过采取事前计划的各项有效措施,确保地方金融组织能够在面临经营压力、遭遇重大危机的情况下,恢复正常持续运营的能力。该等具体措施包括但不限于激励性薪酬延付、股东流动性支持(包括但不限于受让资产、注资等)、限制分红、资本补充(包括但不限于增资、将以前年度分红用于资本补充等)、业务分割与恢复(包括但不限于暂停业务、业务关闭或托管、出让核心或非核心资产、拆分或剥离相关业务条线或部门)及其他,从而避免引发系统性风险。

上海国际金融中心建设促进上海金融业快速发展,金融体制改革扎实推进,新型金融业态不断涌现,金融服务经济社会发展的功能日益凸显,为全市和全国经济发展提供了重要支撑。经国务院批准,2018年中国人民银行、国家发改委等八部委《上海国际金融中心建设行动计划(2018-2020年)》要求上海“积极探索地方立法实践,完善地方金融监管法律制度”。上海金融监管条例立法贯彻落实了“中央事权的前提下强化地方监管责任和属地风险处置责任”精神,通过地方金融立法填补制度空白,强化地方金融监管职责,确保地方金融监管执法有据,提高地方金融治理能力,防范化解区域金融风险,促进金融服务实体经济高质量发展,促进地方金融健康发展,推动和保障上海国际金融中心建设。从地方金融监管立法理念和技术来看,上海市金融监管立法为中国其他地方金融监管立法提供了一个成熟的借鉴范本。上海地方金融监管立法首先确定了“防范化解金融风险”的审慎监管和“维护金融消费者和投资者合法权益”行为监管的地方金融监管“双峰监管”目标,兼顾“防范金融风险”与“创新发展”的平衡,在金融中央事权框架下构建了中央与地方、地方政府部门之间的联动监管,以金融产品创新、业务创新和监管创新的“沙盒监管”和通过“建立健全风险监测预警和监管执法联动机制,强化信息共享和协同处置”分别诠释了“自贸试验区新片区金融改革创新”和“金融服务长三角高质量一体化发展合作机制”。《上海市地方金融监督管理条例》与《上海市推进国际金融中心建设条例》成为上海国际金融中心建设法治建设的“促进发展”与“监管治理”的双翼。今年上海国际金融中心建成的收获之年,也是《上海金融监管条例》破茧而出上海国际金融中心建设化蛹为蝶展翅飞之时,《上海金融监管条例》为上海国际金融中心建设保驾护航。
上海市法学会欢迎您的投稿
fxhgzh@vip.163.com
相关链接
原标题:《陈贵:浅谈《上海市地方金融监督管理条例》的立法创新》
本文为澎湃号作者或机构在澎湃新闻上传并发布,仅代表该作者或机构观点,不代表澎湃新闻的观点或立场,澎湃新闻仅提供信息发布平台。申请澎湃号请用电脑访问http://renzheng.thepaper.cn。





- 报料热线: 021-962866
- 报料邮箱: news@thepaper.cn
互联网新闻信息服务许可证:31120170006
增值电信业务经营许可证:沪B2-2017116
© 2014-2026 上海东方报业有限公司




