- +1
民法典对比九部现行法313处实质性修改一览表之一【总则、物权编与合同编】
阅读提示
《中华人民共和国民法典》自2021年1月1日起施行,包括婚姻法、继承法、民法通则、收养法、担保法、合同法、物权法、侵权责任法、民法总则在内的九部法律将同时废止,比对这九部法律内容,民法典吸收移植了大部分规定,但同时也新增了197条内容。针对新增的详细条目及内容,小编进行了搜集梳理,因时间仓促,可能会有疏漏,如发现有任何问题,敬请大家批评指正。

总则与物权编共58处实质性修改
中华人民共和国民法典
(蓝色加粗部分为修改或者增加的内容)
现行法
(红色部分为修改或者删除的内容)
第一编总则
第二章 自然人
第二节 监护
第三十四条 监护人的职责是代理被监护人实施民事法律行为,保护被监护人的人身权利、财产权利以及其他合法权益等。
监护人依法履行监护职责产生的权利,受法律保护。
监护人不履行监护职责或者侵害被监护人合法权益的,应当承担法律责任。
因发生突发事件等紧急情况,监护人暂时无法履行监护职责,被监护人的生活处于无人照料状态的,被监护人住所地的居民委员会、村民委员会或者民政部门应当为被监护人安排必要的临时生活照料措施。
中华人民共和国民法总则
第三十四条 监护人的职责是代理被监护人实施民事法律行为,保护被监护人的人身权利、财产权利以及其他合法权益等。
监护人依法履行监护职责产生的权利,受法律保护。
监护人不履行监护职责或者侵害被监护人合法权益的,应当承担法律责任。
第五章 民事权利
第一百一十条 自然人享有生命权、身体权、健康权、姓名权、肖像权、名誉权、荣誉权、隐私权、婚姻自主权等权利。
法人、非法人组织享有名称权、名誉权和荣誉权。
中华人民共和国民法总则
第一百一十条 自然人享有生命权、身体权、健康权、姓名权、肖像权、名誉权、荣誉权、隐私权、婚姻自主权等权利。
法人、非法人组织享有名称权、名誉权、荣誉权等权利。
第六章民事法律行为
第三节 民事法律行为的效力
第一百四十五条 限制民事行为能力人实施的纯获利益的民事法律行为或者与其年龄、智力、精神健康状况相适应的民事法律行为有效;实施的其他民事法律行为经法定代理人同意或者追认后有效。
相对人可以催告法定代理人自收到通知之日起三十日内予以追认。法定代理人未作表示的,视为拒绝追认。民事法律行为被追认前,善意相对人有撤销的权利。撤销应当以通知的方式作出。
中华人民共和国民法总则
第一百四十五条 限制民事行为能力人实施的纯获利益的民事法律行为或者与其年龄、智力、精神健康状况相适应的民事法律行为有效;实施的其他民事法律行为经法定代理人同意或者追认后有效。
相对人可以催告法定代理人自收到通知之日起一个月内予以追认。法定代理人未作表示的,视为拒绝追认。民事法律行为被追认前,善意相对人有撤销的权利。撤销应当以通知的方式作出。
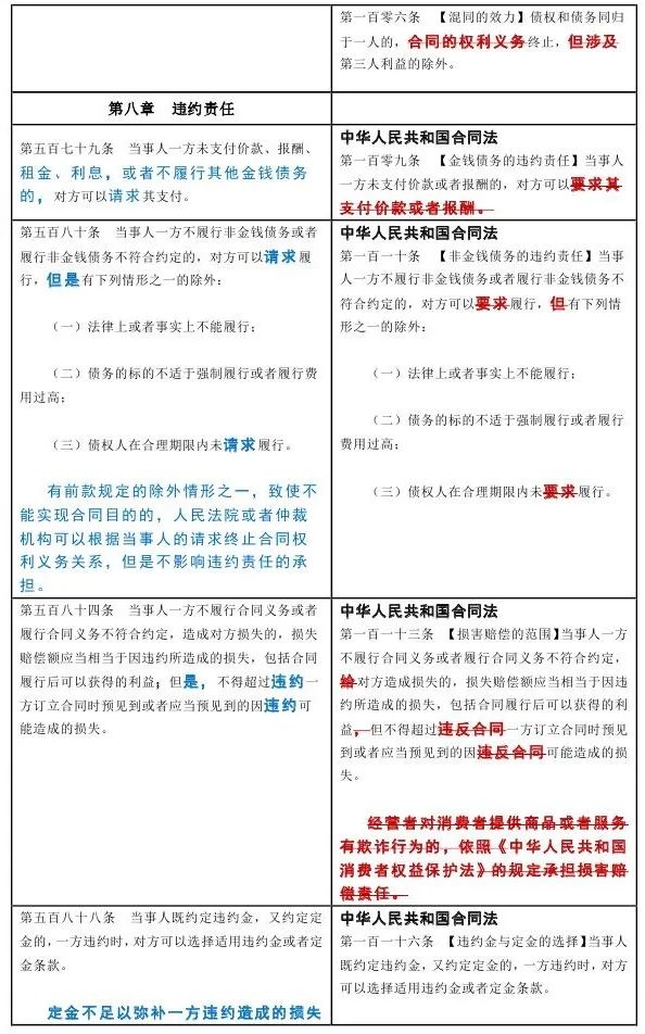
第一百五十二条 有下列情形之一的,撤销权消灭: (一)当事人自知道或者应当知道撤销事由之日起一年内、重大误解的当事人自知道或者应当知道撤销事由之日起九十日内没有行使撤销权; (二)当事人受胁迫,自胁迫行为终止之日起一年内没有行使撤销权; (三)当事人知道撤销事由后明确表示或者以自己的行为表明放弃撤销权。 当事人自民事法律行为发生之日起五年内没有行使撤销权的,撤销权消灭。
中华人民共和国民法总则
第一百五十二条 有下列情形之一的,撤销权消灭:
(一)当事人自知道或者应当知道撤销事由之日起一年内、重大误解的当事人自知道或者应当知道撤销事由之日起三个月内没有行使撤销权;
(二)当事人受胁迫,自胁迫行为终止之日起一年内没有行使撤销权;
(三)当事人知道撤销事由后明确表示或者以自己的行为表明放弃撤销权。
当事人自民事法律行为发生之日起五年内没有行使撤销权的,撤销权消灭。
第七章 代 理
第二节 委托代理
第一百七十一条 行为人没有代理权、超越代理权或者代理权终止后,仍然实施代理行为,未经被代理人追认的,对被代理人不发生效力。 相对人可以催告被代理人自收到通知之日起三十日内予以追认。被代理人未作表示的,视为拒绝追认。行为人实施的行为被追认前,善意相对人有撤销的权利。撤销应当以通知的方式作出。 行为人实施的行为未被追认的,善意相对人有权请求行为人履行债务或者就其受到的损害请求行为人赔偿。但是,赔偿的范围不得超过被代理人追认时相对人所能获得的利益。 相对人知道或者应当知道行为人无权代理的,相对人和行为人按照各自的过错承担责任。
中华人民共和国民法总则
第一百七十一条 行为人没有代理权、超越代理权或者代理权终止后,仍然实施代理行为,未经被代理人追认的,对被代理人不发生效力。
相对人可以催告被代理人自收到通知之日起一个月内予以追认。被代理人未作表示的,视为拒绝追认。行为人实施的行为被追认前,善意相对人有撤销的权利。撤销应当以通知的方式作出。
行为人实施的行为未被追认的,善意相对人有权请求行为人履行债务或者就其受到的损害请求行为人赔偿,但是赔偿的范围不得超过被代理人追认时相对人所能获得的利益。
相对人知道或者应当知道行为人无权代理的,相对人和行为人按照各自的过错承担责任。
第二编物权
第一分编 通则
第一章 一般规定
第二百零六条 国家坚持和完善公有制为主体、多种所有制经济共同发展,按劳分配为主体、多种分配方式并存,社会主义市场经济体制等社会主义基本经济制度。
国家巩固和发展公有制经济,鼓励、支持和引导非公有制经济的发展。
国家实行社会主义市场经济,保障一切市场主体的平等法律地位和发展权利。
中华人民共和国物权法
第三条 【基本经济制度与社会主义市场经济原则】国家在社会主义初级阶段,坚持公有制为主体、多种所有制经济共同发展的基本经济制度。
国家巩固和发展公有制经济,鼓励、支持和引导非公有制经济的发展。
国家实行社会主义市场经济,保障一切市场主体的平等法律地位和发展权利。
第二百零七条 国家、集体、私人的物权和其他权利人的物权受法律平等保护,任何组织或者个人不得侵犯。
中华人民共和国物权法
第四条 【平等保护国家、集体和私人的物权】国家、集体、私人的物权和其他权利人的物权受法律保护,任何单位和个人不得侵犯。
第二章 物权的设立、变更、转让和消灭
第一节 不动产登记
第二百二十一条 当事人签订买卖房屋的协议或者签订其他不动产物权的协议,为保障将来实现物权,按照约定可以向登记机构申请预告登记。预告登记后,未经预告登记的权利人同意,处分该不动产的,不发生物权效力。 预告登记后,债权消灭或者自能够进行不动产登记之日起九十日内未申请登记的,预告登记失效。
中华人民共和国物权法
第二十条 【预告登记】当事人签订买卖房屋或者其他不动产物权的协议,为保障将来实现物权,按照约定可以向登记机构申请预告登记。预告登记后,未经预告登记的权利人同意,处分该不动产的,不发生物权效力。 预告登记后,债权消灭或者自能够进行不动产登记之日起三个月内未申请登记的,预告登记失效。
第二百二十三条 不动产登记费按件收取,不得按照不动产的面积、体积或者价款的比例收取。
中华人民共和国物权法
第二十二条 【登记收费问题】不动产登记费按件收取,不得按照不动产的面积、体积或者价款的比例收取。具体收费标准由国务院有关部门会同价格主管部门规定。
第二节 动产交付
第二百二十六条 动产物权设立和转让前,权利人已经占有该动产的,物权自民事法律行为生效时发生效力。
中华人民共和国物权法
第二十五条 【动产物权受让人先行占有】动产物权设立和转让前,权利人已经依法占有该动产的,物权自法律行为生效时发生效力。
第二百二十七条 动产物权设立和转让前,第三人占有该动产的,负有交付义务的人可以通过转让请求第三人返还原物的权利代替交付。
中华人民共和国物权法
第二十六条 【动产物权指示交付】动产物权设立和转让前,第三人依法占有该动产的,负有交付义务的人可以通过转让请求第三人返还原物的权利代替交付。
第三节 其他规定
第二百三十条 因继承取得物权的,自继承开始时发生效力。
中华人民共和国物权法
第二十九条 【因继承或者受遗赠等而取得物权】因继承或者受遗赠取得物权的,自继承或者受遗赠开始时发生效力。
第二分编 所有权
第四章 一般规定
第二百四十二条 法律规定专属于国家所有的不动产和动产,任何组织或者个人不能取得所有权。
中华人民共和国物权法
第四十一条 【国家专有】法律规定专属于国家所有的不动产和动产,任何单位和个人不能取得所有权。
第二百四十三条 为了公共利益的需要,依照法律规定的权限和程序可以征收集体所有的土地和组织、个人的房屋以及其他不动产。
征收集体所有的土地,应当依法及时足额支付土地补偿费、安置补助费以及农村村民住宅、其他地上附着物和青苗等的补偿费用,并安排被征地农民的社会保障费用,保障被征地农民的生活,维护被征地农民的合法权益。
征收组织、个人的房屋以及其他不动产,应当依法给予征收补偿,维护被征收人的合法权益;征收个人住宅的,还应当保障被征收人的居住条件。
任何组织或者个人不得贪污、挪用、私分、截留、拖欠征收补偿费等费用。
中华人民共和国物权法
第四十二条 【征收】为了公共利益的需要,依照法律规定的权限和程序可以征收集体所有的土地和单位、个人的房屋及其他不动产。
征收集体所有的土地,应当依法足额支付土地补偿费、安置补助费、地上附着物和青苗的补偿费等费用,安排被征地农民的社会保障费用,保障被征地农民的生活,维护被征地农民的合法权益。
征收单位、个人的房屋及其他不动产,应当依法给予拆迁补偿,维护被征收人的合法权益;征收个人住宅的,还应当保障被征收人的居住条件。
任何单位和个人不得贪污、挪用、私分、截留、拖欠征收补偿费等费用。
第二百四十五条 因抢险救灾、疫情防控等紧急需要,依照法律规定的权限和程序可以征用组织、个人的不动产或者动产。被征用的不动产或者动产使用后,应当返还被征用人。组织、个人的不动产或者动产被征用或者征用后毁损、灭失的,应当给予补偿。
中华人民共和国物权法
第四十四条 【征用】因抢险、救灾等紧急需要,依照法律规定的权限和程序可以征用单位、个人的不动产或者动产。被征用的不动产或者动产使用后,应当返还被征用人。单位、个人的不动产或者动产被征用或者征用后毁损、灭失的,应当给予补偿。
第五章 国家所有权和集体所有权、私人所有权
第二百五十八条 国家所有的财产受法律保护,禁止任何组织或者个人侵占、哄抢、私分、截留、破坏。
中华人民共和国物权法
第五十六条 【国有财产保护】国家所有的财产受法律保护,禁止任何单位和个人侵占、哄抢、私分、截留、破坏。
第二百六十一条 农民集体所有的不动产和动产,属于本集体成员集体所有。 下列事项应当依照法定程序经本集体成员决定: (一)土地承包方案以及将土地发包给本集体以外的组织或者个人承包; (二)个别土地承包经营权人之间承包地的调整; (三)土地补偿费等费用的使用、分配办法; (四)集体出资的企业的所有权变动等事项; (五)法律规定的其他事项。
中华人民共和国物权法
第五十九条 【农民集体所有财产归属以及重大事项集体决定】农民集体所有的不动产和动产,属于本集体成员集体所有。 下列事项应当依照法定程序经本集体成员决定: (一)土地承包方案以及将土地发包给本集体以外的单位或者个人承包; (二)个别土地承包经营权人之间承包地的调整; (三)土地补偿费等费用的使用、分配办法; (四)集体出资的企业的所有权变动等事项; (五)法律规定的其他事项。
第二百六十四条 农村集体经济组织或者村民委员会、村民小组应当依照法律、行政法规以及章程、村规民约向本集体成员公布集体财产的状况。集体成员有权查阅、复制相关资料。
中华人民共和国物权法
第六十二条 【公布集体财产状况】集体经济组织或者村民委员会、村民小组应当依照法律、行政法规以及章程、村规民约向本集体成员公布集体财产的状况。
第二百六十五条 集体所有的财产受法律保护,禁止任何组织或者个人侵占、哄抢、私分、破坏。农村集体经济组织、村民委员会或者其负责人作出的决定侵害集体成员合法权益的,受侵害的集体成员可以请求人民法院予以撤销。
中华人民共和国物权法
第六十三条 【集体财产权保护】集体所有的财产受法律保护,禁止任何单位和个人侵占、哄抢、私分、破坏。 集体经济组织、村民委员会或者其负责人作出的决定侵害集体成员合法权益的,受侵害的集体成员可以请求人民法院予以撤销。
第二百六十七条 私人的合法财产受法律保护,禁止任何组织或者个人侵占、哄抢、破坏。
中华人民共和国物权法
第六十六条 【私有财产保护】私人的合法财产受法律保护,禁止任何单位和个人侵占、哄抢、破坏。
第二百六十九条 营利法人对其不动产和动产依照法律、行政法规以及章程享有占有、使用、收益和处分的权利。营利法人以外的法人,对其不动产和动产的权利,适用有关法律、行政法规以及章程的规定。
中华人民共和国物权法
第六十八条 【法人财产权】企业法人对其不动产和动产依照法律、行政法规以及章程享有占有、使用、收益和处分的权利。企业法人以外的法人,对其不动产和动产的权利,适用有关法律、行政法规以及章程的规定。
第二百七十条 社会团体法人、捐助法人依法所有的不动产和动产,受法律保护。
中华人民共和国物权法
第六十九条 【保护社会团体财产】社会团体依法所有的不动产和动产,受法律保护。
第六章业主的建筑物区分所有权
第二百七十七条 业主可以设立业主大会,选举业主委员会。业主大会、业主委员会成立的具体条件和程序,依照法律、法规的规定。 地方人民政府有关部门、居民委员会应当对设立业主大会和选举业主委员会给予指导和协助。
中华人民共和国物权法
第七十五条 【业主大会、业主委员会设立】业主可以设立业主大会,选举业主委员会。 地方人民政府有关部门应当对设立业主大会和选举业主委员会给予指导和协助。
第二百七十八条 下列事项由业主共同决定: (一)制定和修改业主大会议事规则; (二)制定和修改管理规约; (三)选举业主委员会或者更换业主委员会成员; (四)选聘和解聘物业服务企业或者其他管理人; (五)使用建筑物及其附属设施的维修资金;(六)筹集建筑物及其附属设施的维修资金;(七)改建、重建建筑物及其附属设施;(八)改变共有部分的用途或者利用共有部分从事经营活动;(九)有关共有和共同管理权利的其他重大事项。业主共同决定事项,应当由专有部分面积占比三分之二以上的业主且人数占比三分之二以上的业主参与表决。决定前款第六项至第八项规定的事项,应当经参与表决专有部分面积四分之三以上的业主且参与表决人数四分之三以上的业主同意。决定前款其他事项,应当经参与表决专有部分面积过半数的业主且参与表决人数过半数的业主同意。
中华人民共和国物权法
第七十六条 【业主决定建筑区划内重大事项及表决权】下列事项由业主共同决定: (一)制定和修改业主大会议事规则; (二)制定和修改建筑物及其附属设施的管理规约; (三)选举业主委员会或者更换业主委员会成员; (四)选聘和解聘物业服务企业或者其他管理人; (五)筹集和使用建筑物及其附属设施的维修资金;(六)改建、重建建筑物及其附属设施;(七)有关共有和共同管理权利的其他重大事项。决定前款第五项和第六项规定的事项,应当经专有部分占建筑物总面积三分之二以上的业主且占总人数三分之二以上的业主同意。决定前款其他事项,应当经专有部分占建筑物总面积过半数的业主且占总人数过半数的业主同意。
第二百七十九条 业主不得违反法律、法规以及管理规约,将住宅改变为经营性用房。业主将住宅改变为经营性用房的,除遵守法律、法规以及管理规约外,应当经有利害关系的业主一致同意。
中华人民共和国物权法
第七十七条 【将住宅改变为经营性用房的规定】业主不得违反法律、法规以及管理规约,将住宅改变为经营性用房。业主将住宅改变为经营性用房的,除遵守法律、法规以及管理规约外,应当经有利害关系的业主同意。
第二百八十一条 建筑物及其附属设施的维修资金,属于业主共有。经业主共同决定,可以用于电梯、屋顶、外墙、无障碍设施等共有部分的维修、更新和改造。建筑物及其附属设施的维修资金的筹集、使用情况应当定期公布。紧急情况下需要维修建筑物及其附属设施的,业主大会或者业主委员会可以依法申请使用建筑物及其附属设施的维修资金。
中华人民共和国物权法
第七十九条 【建筑物及其附属设施的维修基金的归属、用途以及筹集与使用】建筑物及其附属设施的维修资金,属于业主共有。经业主共同决定,可以用于电梯、水箱等共有部分的维修。维修资金的筹集、使用情况应当公布。
第二百八十五条 物业服务企业或者其他管理人根据业主的委托,依照本法第三编有关物业服务合同的规定管理建筑区划内的建筑物及其附属设施,接受业主的监督,并及时答复业主对物业服务情况提出的询问。物业服务企业或者其他管理人应当执行政府依法实施的应急处置措施和其他管理措施,积极配合开展相关工作。
中华人民共和国物权法
第八十二条 【物业服务企业或者其他管理人与业主关系】物业服务企业或者其他管理人根据业主的委托管理建筑区划内的建筑物及其附属设施,并接受业主的监督。
第二百八十六条 业主应当遵守法律、法规以及管理规约,相关行为应当符合节约资源、保护生态环境的要求。对于物业服务企业或者其他管理人执行政府依法实施的应急处置措施和其他管理措施,业主应当依法予以配合。 业主大会或者业主委员会,对任意弃置垃圾、排放污染物或者噪声、违反规定饲养动物、违章搭建、侵占通道、拒付物业费等损害他人合法权益的行为,有权依照法律、法规以及管理规约,请求行为人停止侵害、排除妨碍、消除危险、恢复原状、赔偿损失。业主或者其他行为人拒不履行相关义务的,有关当事人可以向有关行政主管部门报告或者投诉,有关行政主管部门应当依法处理。
中华人民共和国物权法
第八十三条 【业主义务】业主应当遵守法律、法规以及管理规约。 业主大会和业主委员会,对任意弃置垃圾、排放污染物或者噪声、违反规定饲养动物、违章搭建、侵占通道、拒付物业费等损害他人合法权益的行为,有权依照法律、法规以及管理规约,要求行为人停止侵害、消除危险、排除妨害、赔偿损失。业主对侵害自己合法权益的行为,可以依法向人民法院提起诉讼。
第二百八十七条 业主对建设单位、物业服务企业或者其他管理人以及其他业主侵害自己合法权益的行为,有权请求其承担民事责任。
中华人民共和国物权法
第八十三条 【业主义务】业主应当遵守法律、法规以及管理规约。 业主大会和业主委员会,对任意弃置垃圾、排放污染物或者噪声、违反规定饲养动物、违章搭建、侵占通道、拒付物业费等损害他人合法权益的行为,有权依照法律、法规以及管理规约,要求行为人停止侵害、消除危险、排除妨害、赔偿损失。业主对侵害自己合法权益的行为,可以依法向人民法院提起诉讼。
第七章相邻关系
第二百九十四条 不动产权利人不得违反国家规定弃置固体废物,排放大气污染物、水污染物、土壤污染物、噪声、光辐射、电磁辐射等有害物质。
中华人民共和国物权法
第九十条 【相邻不动产之间禁止排放、施放污染物】不动产权利人不得违反国家规定弃置固体废物,排放大气污染物、水污染物、噪声、光、电磁波辐射等有害物质。
第二百九十六条 不动产权利人因用水、排水、通行、铺设管线等利用相邻不动产的,应当尽量避免对相邻的不动产权利人造成损害。
中华人民共和国物权法
第九十二条 【使用相邻不动产时避免造成损害】不动产权利人因用水、排水、通行、铺设管线等利用相邻不动产的,应当尽量避免对相邻的不动产权利人造成损害;造成损害的,应当给予赔偿。
第八章共有
第二百九十七条 不动产或者动产可以由两个以上组织、个人共有。共有包括按份共有和共同共有。
中华人民共和国物权法
第九十三条 【共有概念和共有形式】不动产或者动产可以由两个以上单位、个人共有。共有包括按份共有和共同共有。
第三百零一条 处分共有的不动产或者动产以及对共有的不动产或者动产作重大修缮、变更性质或者用途的,应当经占份额三分之二以上的按份共有人或者全体共同共有人同意,但是共有人之间另有约定的除外。
中华人民共和国物权法
第九十七条 【共有物处分或者重大修缮】处分共有的不动产或者动产以及对共有的不动产或者动产作重大修缮的,应当经占份额三分之二以上的按份共有人或者全体共同共有人同意,但共有人之间另有约定的除外。
第三百一十条 两个以上组织、个人共同享有用益物权、担保物权的,参照适用本章的有关规定。
中华人民共和国物权法
第一百零五条 【用益物权和担保物权的准共有】两个以上单位、个人共同享有用益物权、担保物权的,参照本章规定。
第三分编 用益物权
第十五章地役权
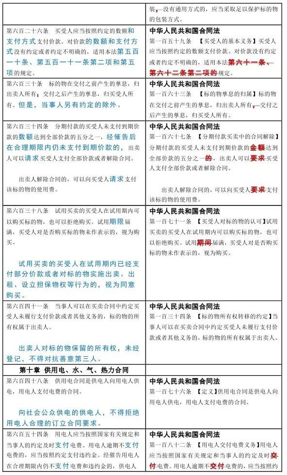
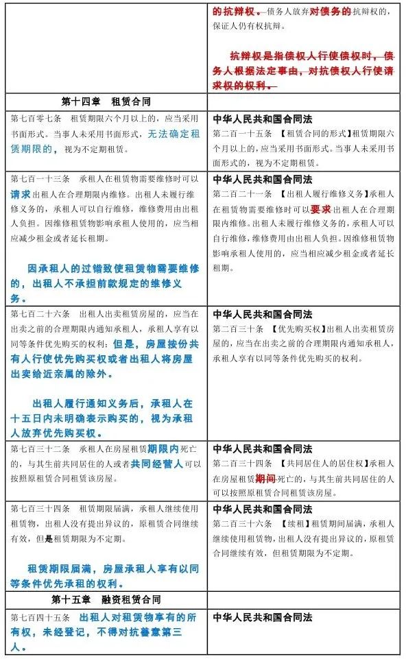
第三百七十三条 设立地役权,当事人应当采用书面形式订立地役权合同。
地役权合同一般包括下列条款:
(一)当事人的姓名或者名称和住所;
(二)供役地和需役地的位置;
(三)利用目的和方法;
(四)地役权期限;
(五)费用及其支付方式;
(六)解决争议的方法。
中华人民共和国物权法
第一百五十七条 【设立地役权】设立地役权,当事人应当采取书面形式订立地役权合同。
地役权合同一般包括下列条款:
(一)当事人的姓名或者名称和住所;
(二)供役地和需役地的位置;
(三)利用目的和方法;
(四)利用期限;
(五)费用及其支付方式;
(六)解决争议的方法。
第三百七十八条 土地所有权人享有地役权或者负担地役权的,设立土地承包经营权、宅基地使用权等用益物权时,该用益物权人继续享有或者负担已经设立的地役权。
中华人民共和国物权法
第一百六十二条 【在享有和负担地役权的土地上设立承包经营权、宅基地使用权】土地所有权人享有地役权或者负担地役权的,设立土地承包经营权、宅基地使用权时,该土地承包经营权人、宅基地使用权人继续享有或者负担已设立的地役权。
第四分编 担保物权
第十六章一般规定
第三百八十八条 设立担保物权,应当依照本法和其他法律的规定订立担保合同。担保合同包括抵押合同、质押合同和其他具有担保功能的合同。担保合同是主债权债务合同的从合同。主债权债务合同无效的,担保合同无效,但是法律另有规定的除外。
担保合同被确认无效后,债务人、担保人、债权人有过错的,应当根据其过错各自承担相应的民事责任。
中华人民共和国物权法
第一百七十二条 【担保合同从属性以及担保合同无效后的法律责任】设立担保物权,应当依照本法和其他法律的规定订立担保合同。担保合同是主债权债务合同的从合同。主债权债务合同无效,担保合同无效,但法律另有规定的除外。
担保合同被确认无效后,债务人、担保人、债权人有过错的,应当根据其过错各自承担相应的民事责任。
第十七章抵押权
第一节 一般抵押权
第三百九十五条 债务人或者第三人有权处分的下列财产可以抵押:
(一)建筑物和其他土地附着物;
(二)建设用地使用权;
(三)海域使用权;
(四)生产设备、原材料、半成品、产品;
(五)正在建造的建筑物、船舶、航空器;
(六)交通运输工具;
(七)法律、行政法规未禁止抵押的其他财产。
抵押人可以将前款所列财产一并抵押。
中华人民共和国物权法
第一百八十条 【抵押财产范围】债务人或者第三人有权处分的下列财产可以抵押:
(一)建筑物和其他土地附着物;
(二)建设用地使用权;
(三)以招标、拍卖、公开协商等方式取得的荒地等土地承包经营权;
(四)生产设备、原材料、半成品、产品;
(五)正在建造的建筑物、船舶、航空器;
(六)交通运输工具;
(七)法律、行政法规未禁止抵押的其他财产。
抵押人可以将前款所列财产一并抵押。
第三百九十六条 企业、个体工商户、农业生产经营者可以将现有的以及将有的生产设备、原材料、半成品、产品抵押,债务人不履行到期债务或者发生当事人约定的实现抵押权的情形,债权人有权就抵押财产确定时的动产优先受偿。
中华人民共和国物权法
第一百八十一条 【浮动抵押】经当事人书面协议,企业、个体工商户、农业生产经营者可以将现有的以及将有的生产设备、原材料、半成品、产品抵押,债务人不履行到期债务或者发生当事人约定的实现抵押权的情形,债权人有权就实现抵押权时的动产优先受偿。
第三百九十九条 下列财产不得抵押:
(一)土地所有权;
(二)宅基地、自留地、自留山等集体所有土地的使用权,但是法律规定可以抵押的除外;
(三)学校、幼儿园、医疗机构等为公益目的成立的非营利法人的教育设施、医疗卫生设施和其他公益设施;
(四)所有权、使用权不明或者有争议的财产;
(五)依法被查封、扣押、监管的财产;
(六)法律、行政法规规定不得抵押的其他财产。
中华人民共和国物权法
第一百八十四条 【禁止抵押】下列财产不得抵押:
(一)土地所有权;
(二)耕地、宅基地、自留地、自留山等集体所有的土地使用权,但法律规定可以抵押的除外;
(三)学校、幼儿园、医院等以公益为目的的事业单位、社会团体的教育设施、医疗卫生设施和其他社会公益设施;
(四)所有权、使用权不明或者有争议的财产;
(五)依法被查封、扣押、监管的财产;
(六)法律、行政法规规定不得抵押的其他财产。
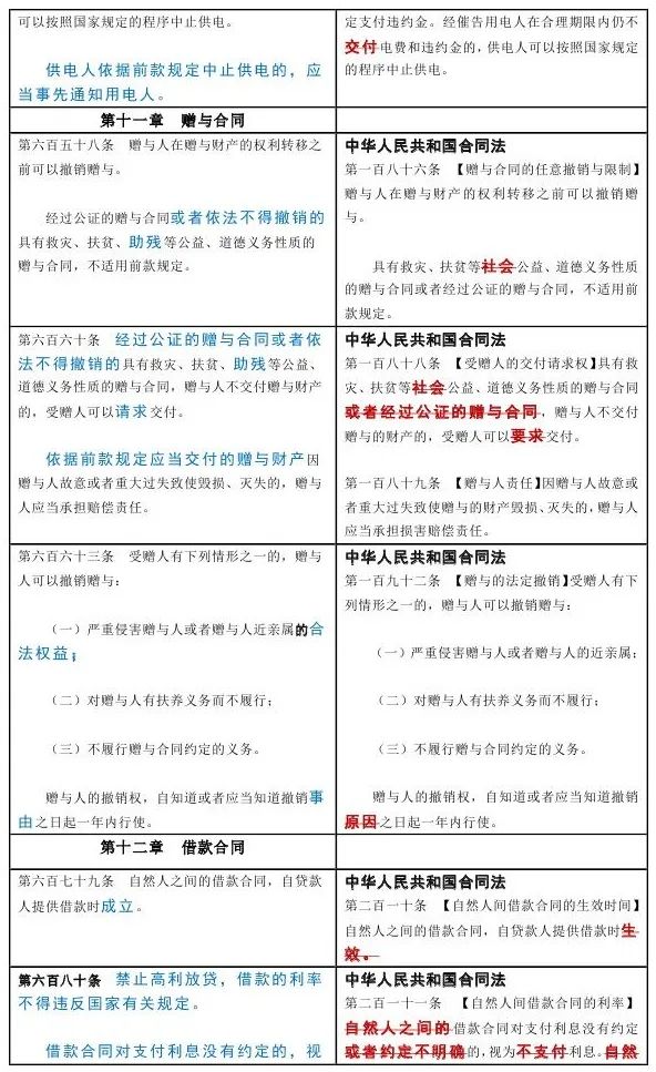
第四百条 设立抵押权,当事人应当采用书面形式订立抵押合同。
抵押合同一般包括下列条款:
(一)被担保债权的种类和数额;
(二)债务人履行债务的期限;
(三)抵押财产的名称、数量等情况;
(四)担保的范围。
中华人民共和国物权法
第一百八十五条 【设立抵押权】设立抵押权,当事人应当采取书面形式订立抵押合同。
抵押合同一般包括下列条款:
(一)被担保债权的种类和数额;
(二)债务人履行债务的期限;
(三)抵押财产的名称、数量、质量、状况、所在地、所有权归属或者使用权归属;
(四)担保的范围。
第四百零一条 抵押权人在债务履行期限届满前,与抵押人约定债务人不履行到期债务时抵押财产归债权人所有的,只能依法就抵押财产优先受偿。
中华人民共和国物权法
第一百八十六条 【禁止流押】抵押权人在债务履行期届满前,不得与抵押人约定债务人不履行到期债务时抵押财产归债权人所有。
第四百零三条 以动产抵押的,抵押权自抵押合同生效时设立;未经登记,不得对抗善意第三人。
中华人民共和国物权法
第一百八十八条 【动产抵押效力】以本法第一百八十条第一款第四项、第六项规定的财产或者第五项规定的正在建造的船舶、航空器抵押的,抵押权自抵押合同生效时设立;未经登记,不得对抗善意第三人。
第四百零四条 以动产抵押的,不得对抗正常经营活动中已经支付合理价款并取得抵押财产的买受人。
中华人民共和国物权法
第一百八十九条 【动产浮动抵押登记】企业、个体工商户、农业生产经营者以本法第一百八十一条规定的动产抵押的,应当向抵押人住所地的工商行政管理部门办理登记。抵押权自抵押合同生效时设立;未经登记,不得对抗善意第三人。
依照本法第一百八十一条规定抵押的,不得对抗正常经营活动中已支付合理价款并取得抵押财产的买受人。
第四百零五条 抵押权设立前,抵押财产已经出租并转移占有的,原租赁关系不受该抵押权的影响。
中华人民共和国物权法
第一百九十条 【抵押权和租赁权关系】订立抵押合同前抵押财产已出租的,原租赁关系不受该抵押权的影响。
第四百零六条 抵押期间,抵押人可以转让抵押财产。当事人另有约定的,按照其约定。抵押财产转让的,抵押权不受影响。
抵押人转让抵押财产的,应当及时通知抵押权人。抵押权人能够证明抵押财产转让可能损害抵押权的,可以请求抵押人将转让所得的价款向抵押权人提前清偿债务或者提存。转让的价款超过债权数额的部分归抵押人所有,不足部分由债务人清偿。
中华人民共和国物权法
第一百九十一条 【抵押期间转让抵押财产】抵押期间,抵押人经抵押权人同意转让抵押财产的,应当将转让所得的价款向抵押权人提前清偿债务或者提存。转让的价款超过债权数额的部分归抵押人所有,不足部分由债务人清偿。
抵押期间,抵押人未经抵押权人同意,不得转让抵押财产,但受让人代为清偿债务消灭抵押权的除外。
第四百一十条 债务人不履行到期债务或者发生当事人约定的实现抵押权的情形,抵押权人可以与抵押人协议以抵押财产折价或者以拍卖、变卖该抵押财产所得的价款优先受偿。协议损害其他债权人利益的,其他债权人可以请求人民法院撤销该协议。
抵押权人与抵押人未就抵押权实现方式达成协议的,抵押权人可以请求人民法院拍卖、变卖抵押财产。
抵押财产折价或者变卖的,应当参照市场价格。
中华人民共和国物权法
第一百九十五条 【抵押权实现的条件、方式和程序】债务人不履行到期债务或者发生当事人约定的实现抵押权的情形,抵押权人可以与抵押人协议以抵押财产折价或者以拍卖、变卖该抵押财产所得的价款优先受偿。协议损害其他债权人利益的,其他债权人可以在知道或者应当知道撤销事由之日起一年内请求人民法院撤销该协议。
抵押权人与抵押人未就抵押权实现方式达成协议的,抵押权人可以请求人民法院拍卖、变卖抵押财产。
抵押财产折价或者变卖的,应当参照市场价格。
第四百一十一条 依据本法第三百九十六条规定设定抵押的,抵押财产自下列情形之一发生时确定:
(一)债务履行期限届满,债权未实现;
(二)抵押人被宣告破产或者解散;
(三)当事人约定的实现抵押权的情形;
(四)严重影响债权实现的其他情形。
中华人民共和国物权法
第一百九十六条 【抵押财产确定】依照本法第一百八十一条规定设定抵押的,抵押财产自下列情形之一发生时确定:
(一)债务履行期届满,债权未实现;
(二)抵押人被宣告破产或者被撤销;
(三)当事人约定的实现抵押权的情形;
(四)严重影响债权实现的其他情形。
第四百一十四条 同一财产向两个以上债权人抵押的,拍卖、变卖抵押财产所得的价款依照下列规定清偿:
(一)抵押权已经登记的,按照登记的时间先后确定清偿顺序;
(二)抵押权已经登记的先于未登记的受偿;
(三)抵押权未登记的,按照债权比例清偿。
其他可以登记的担保物权,清偿顺序参照适用前款规定。
中华人民共和国物权法
第一百九十九条 【抵押权清偿顺序】同一财产向两个以上债权人抵押的,拍卖、变卖抵押财产所得的价款依照下列规定清偿:
(一)抵押权已登记的,按照登记的先后顺序清偿;顺序相同的,按照债权比例清偿;
(二)抵押权已登记的先于未登记的受偿;
(三)抵押权未登记的,按照债权比例清偿。
第四百一十八条 以集体所有土地的使用权依法抵押的,实现抵押权后,未经法定程序,不得改变土地所有权的性质和土地用途。
中华人民共和国物权法
第二百零一条 【抵押权实现的特别规定】依照本法第一百八十条第一款第三项规定的土地承包经营权抵押的,或者依照本法第一百八十三条规定以乡镇、村企业的厂房等建筑物占用范围内的建设用地使用权一并抵押的,实现抵押权后,未经法定程序,不得改变土地所有权的性质和土地用途。
第二节 最高额抵押权
第四百二十三条 有下列情形之一的,抵押权人的债权确定:
(一)约定的债权确定期间届满;
(二)没有约定债权确定期间或者约定不明确,抵押权人或者抵押人自最高额抵押权设立之日起满二年后请求确定债权;
(三)新的债权不可能发生;
(四)抵押权人知道或者应当知道抵押财产被查封、扣押;
(五)债务人、抵押人被宣告破产或者解散;
(六)法律规定债权确定的其他情形。
中华人民共和国物权法
第二百零六条 【最高额抵押权所担保债权确定事由】有下列情形之一的,抵押权人的债权确定:
(一)约定的债权确定期间届满;
(二)没有约定债权确定期间或者约定不明确,抵押权人或者抵押人自最高额抵押权设立之日起满二年后请求确定债权;
(三)新的债权不可能发生;
(四)抵押财产被查封、扣押;
(五)债务人、抵押人被宣告破产或者被撤销;
(六)法律规定债权确定的其他情形。
第十八章质权
第一节 动产质权
第四百二十七条 设立质权,当事人应当采用书面形式订立质押合同。
质押合同一般包括下列条款:
(一)被担保债权的种类和数额;
(二)债务人履行债务的期限;
(三)质押财产的名称、数量等情况;
(四)担保的范围;
(五)质押财产交付的时间、方式。
中华人民共和国物权法
第二百一十条 【质权合同】设立质权,当事人应当采取书面形式订立质权合同。
质权合同一般包括下列条款:
(一)被担保债权的种类和数额;
(二)债务人履行债务的期限;
(三)质押财产的名称、数量、质量、状况;
(四)担保的范围;
(五)质押财产交付的时间。
第四百二十八条 质权人在债务履行期限届满前,与出质人约定债务人不履行到期债务时质押财产归债权人所有的,只能依法就质押财产优先受偿。
中华人民共和国物权法
第二百一十一条 【禁止流质】质权人在债务履行期届满前,不得与出质人约定债务人不履行到期债务时质押财产归债权人所有。
第二节 权利质权
第四百四十一条 以汇票、本票、支票、债券、存款单、仓单、提单出质的,质权自权利凭证交付质权人时设立;没有权利凭证的,质权自办理出质登记时设立。法律另有规定的,依照其规定。
中华人民共和国物权法
第二百二十四条 【以汇票等出质的质权设立】以汇票、支票、本票、债券、存款单、仓单、提单出质的,当事人应当订立书面合同。质权自权利凭证交付质权人时设立;没有权利凭证的,质权自有关部门办理出质登记时设立。
第四百四十三条 以基金份额、股权出质的,质权自办理出质登记时设立。
基金份额、股权出质后,不得转让,但是出质人与质权人协商同意的除外。出质人转让基金份额、股权所得的价款,应当向质权人提前清偿债务或者提存。
中华人民共和国物权法
第二百二十六条 【以基金份额、股权出质的权利质权设立和出质人处分基金份额、股权的限制】以基金份额、股权出质的,当事人应当订立书面合同。以基金份额、证券登记结算机构登记的股权出质的,质权自证券登记结算机构办理出质登记时设立;以其他股权出质的,质权自工商行政管理部门办理出质登记时设立。
基金份额、股权出质后,不得转让,但经出质人与质权人协商同意的除外。出质人转让基金份额、股权所得的价款,应当向质权人提前清偿债务或者提存。
第四百四十四条 以注册商标专用权、专利权、著作权等知识产权中的财产权出质的,质权自办理出质登记时设立。
知识产权中的财产权出质后,出质人不得转让或者许可他人使用,但是出质人与质权人协商同意的除外。出质人转让或者许可他人使用出质的知识产权中的财产权所得的价款,应当向质权人提前清偿债务或者提存。
中华人民共和国物权法
第二百二十七条 【以知识产权中的财产权出质的权利质权设立和出质人处分知识产权的限制】以注册商标专用权、专利权、著作权等知识产权中的财产权出质的,当事人应当订立书面合同。质权自有关主管部门办理出质登记时设立。
知识产权中的财产权出质后,出质人不得转让或者许可他人使用,但经出质人与质权人协商同意的除外。出质人转让或者许可他人使用出质的知识产权中的财产权所得的价款,应当向质权人提前清偿债务或者提存。
第四百四十五条 以应收账款出质的,质权自办理出质登记时设立。
应收账款出质后,不得转让,但是出质人与质权人协商同意的除外。出质人转让应收账款所得的价款,应当向质权人提前清偿债务或者提存。
中华人民共和国物权法
第二百二十八条 【以应收账款出质的权利质权设立和出质人转让应收账款的限制】以应收账款出质的,当事人应当订立书面合同。质权自信贷征信机构办理出质登记时设立。
应收账款出质后,不得转让,但经出质人与质权人协商同意的除外。出质人转让应收账款所得的价款,应当向质权人提前清偿债务或者提存。
第十九章留置权
第四百五十三条 留置权人与债务人应当约定留置财产后的债务履行期限;没有约定或者约定不明确的,留置权人应当给债务人六十日以上履行债务的期限,但是鲜活易腐等不易保管的动产除外。债务人逾期未履行的,留置权人可以与债务人协议以留置财产折价,也可以就拍卖、变卖留置财产所得的价款优先受偿。
留置财产折价或者变卖的,应当参照市场价格。
中华人民共和国物权法
第二百三十六条 【实现留置权的一般规定】留置权人与债务人应当约定留置财产后的债务履行期间;没有约定或者约定不明确的,留置权人应当给债务人两个月以上履行债务的期间,但鲜活易腐等不易保管的动产除外。债务人逾期未履行的,留置权人可以与债务人协议以留置财产折价,也可以就拍卖、变卖留置财产所得的价款优先受偿。
留置财产折价或者变卖的,应当参照市场价格。
02
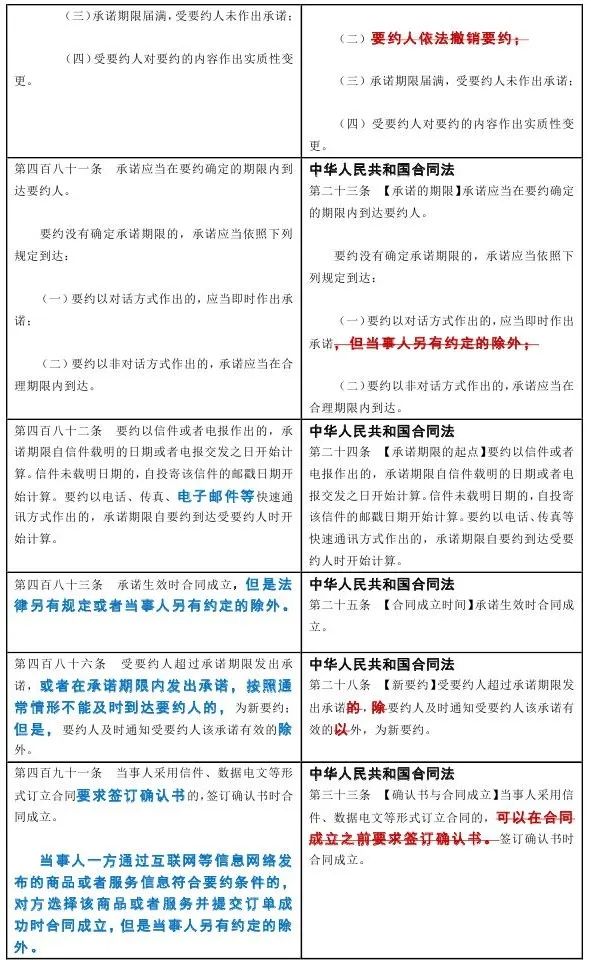
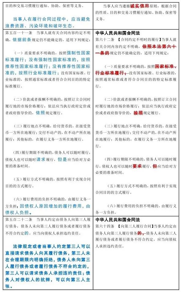
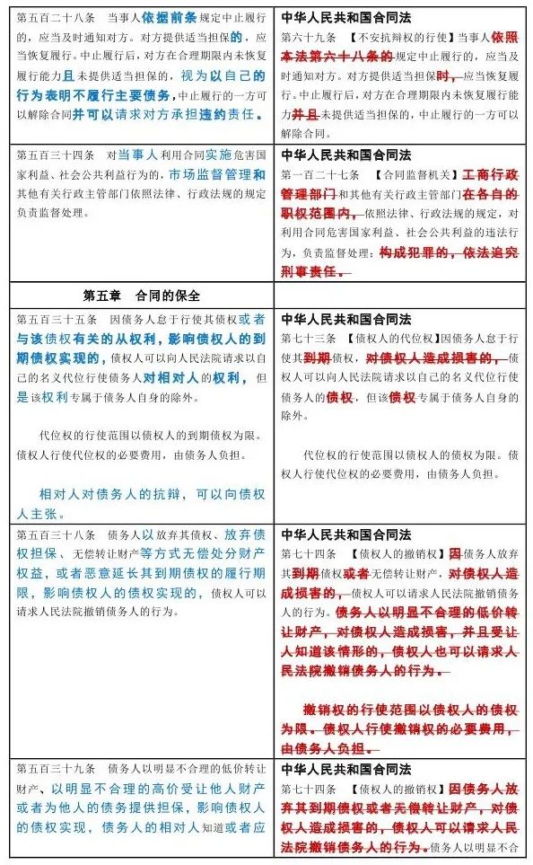
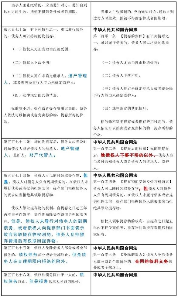
合同编共145处实质性修改































原标题:《民法典对比九部现行法313处实质性修改一览表之一【总则、物权编与合同编】》
本文为澎湃号作者或机构在澎湃新闻上传并发布,仅代表该作者或机构观点,不代表澎湃新闻的观点或立场,澎湃新闻仅提供信息发布平台。申请澎湃号请用电脑访问http://renzheng.thepaper.cn。





- 报料热线: 021-962866
- 报料邮箱: news@thepaper.cn
互联网新闻信息服务许可证:31120170006
增值电信业务经营许可证:沪B2-2017116
© 2014-2026 上海东方报业有限公司




