- +1
道里区2020年小学学区与对口中学定了
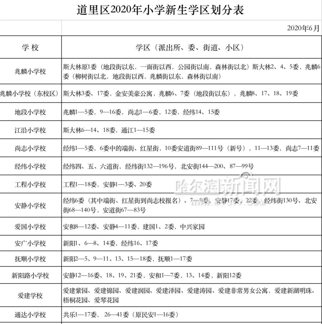
12日, 记者从道里区教育局获悉,道里区2020年小学学区划分情况和小学升初中对口学校情况已公布。
➤相关新闻丨





五年一学位,小学新生年级的住宅学位锁定5年
12日,记者从道里区教育局获悉,从2020年小学入学新生年级开始,在学位完全紧张的学校实施学位锁定制招生方式改革,对当年入学新生年级的住宅学位锁定5年,学位解锁后,该住宅才能具有对应学校的学位。今年,抚顺小学校、群力兆麟小学校、群力实验小学校、爱建学校、东湖路学校将率先实行“五年一学位”招生方式。
据了解,道里区针对“大校额”和热点学校学位紧张问题,从2020年小学入学新生年级开始,在学位完全紧张的学校实施学位锁定制(五年一学位)招生方式改革,逐步实施按计划招生,合理分流生源,通过控制起始年级班级数和招生数,逐步取消义务教育大校额。
2020年秋季入学实施学位锁定制的学校有抚顺小学校、群力兆麟小学校、群力实验小学校、爱建学校、东湖路学校,其中群力兆麟小学校、群力实验小学校学生人数超过2000人。这5所学校从2020年小学入学的新生年级开始,在“两个一致”的基础上,实施“五年一学位”锁定制。家长因考虑孩子上学而预计在这5所学校学区购买住宅的,请事先查询预购住宅是否有学位,审慎选择。随着区域学校建设与发展,道里区教育局将视每一所学校生源变化等实际情况,动态调整学位锁定学校。
学位锁定制对2020年7月20日前,已经在学校就读的学生家庭没有限制。但从2018年小学入学新生年级开始,学位紧张的初中学校,只有符合“两个一致”的小学毕业生方可直升对口初中。
学位锁定制:
以住宅产权为依据,学区内同一套住宅,只为一户家庭的孩子提供在小学五年入读期间所在学区学位。对其它年级新转入学生的住宅学位进行锁定,从转入之日起锁定到小学毕业。只有当住宅名下的学生毕业离校或中途转学离开的,学位解锁后,该住宅才能具有对应学校的学位。
实施时间:
2020年7月20日起
实施学校:
抚顺小学校、群力兆麟小学校、群力实验小学校、爱建学校、东湖路学校2020年入学的新生年级和其它新年级转入学生的住宅学位实施锁定。
锁定时间:
从2020年7月20日起,对当年入学新生年级的住宅学位进行锁定,锁定5年;对其它年级新转入学生的住宅学位进行锁定,从转入之日起锁定到小学毕业。

记者:周雪莉
原标题:《道里区2020年小学学区与对口中学定了》
本文为澎湃号作者或机构在澎湃新闻上传并发布,仅代表该作者或机构观点,不代表澎湃新闻的观点或立场,澎湃新闻仅提供信息发布平台。申请澎湃号请用电脑访问http://renzheng.thepaper.cn。





- 报料热线: 021-962866
- 报料邮箱: news@thepaper.cn
互联网新闻信息服务许可证:31120170006
增值电信业务经营许可证:沪B2-2017116
© 2014-2026 上海东方报业有限公司




