- +1
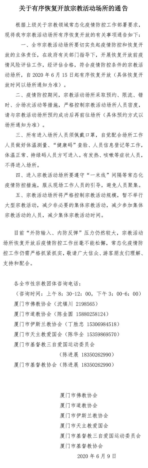
时间定了!福建这些场所将恢复开放!
东南网是由中共福建省委宣传部主管、福建日报报业集团主办的福建官方新闻门户网站。
最新消息!
时间定了!
福建这些场所将恢复开放!
厦门
6月15日起
厦门宗教活动场所
将有序恢复开放

详情请看↓↓↓↓

虎溪岩寺、普光寺
相继发布通告
厦门南普陀寺
2020年6月15日起
南普陀寺将有序恢复开放
为严格落实疫情防控常态化措施
南普陀寺将预约限流、限区开放
每日接待量仅10000人
小伙伴们一定要预约成功后再去哦
预约指南
开放时段:6月15日起,每日08:00--17:00
提前预约:每日限流10000人,提前网上免费预约
长按二维码>>>
预约吧


入寺路线
入寺:东山门(厦大南普陀公交站)
出寺:西山门(钟鼓山隧道口)
开放区域
放生池与中轴线 T型区域、南普陀寺素菜馆、慈善会、中医院。
管控区域
佛学院、僧众生活区、办公区、以及后山片区五老峰区域因疫情管控暂不对外开放。
注意事项
1、网上预约:请提前网上免费预约,预约成功者可凭“预约二维码”或“本人二代身份证”扫码入寺;
2、测量体温:入寺前需配合工作人员测量体温,体温正常者方可入寺;
3、佩戴口罩:入寺巡礼期间,请全程佩戴好口罩;
4、保持距离:入寺巡礼期间,请全程保持与他人1米间距,请勿聚集;
5、人流管控:寺院根据相关要求,开放期间每日接待游客量不得超过10000人,超过核定接待人数时将暂停入寺。
厦门仙岳山土地庙
通告
仙岳山土地公庙在落实疫情防控措施的前提下,于2020年6月15曰上午8:00,恢复开放。寺庙实行限流限量,请配合工作人员进行体温检测、查验健康码、信息登记、防控检查、流量调控,保持-米以上距离,不聚集、不扎堆,不便之处,尽请谅解!谢谢!
仙岳山土地公庙
2020年6月11日
厦门普光寺
各位善信:
根据中央通知精神和统一部署,在严格落实疫情防控措施的前提下,经报请厦门市思明区民宗局和嘉莲街道同意,普光寺将有序恢复开放,现将相关事项公告如下:
一、自2020年6月16日起,普光寺将有序恢复开放;12日举行全体法师和员工疫情防控安全教育培训和科普知识宣传日并举行开放演习;16日早上07:00举行升国旗仪式;
开放时间:上午8:00——下午17:00
二、寺院山门至大殿室外、功德堂等符合疫情防控条件的区域实行全开放,如有入功德堂祭拜祖先的需先电话咨询进行预约或进行扫码登记预约;寺院生活区域全部封闭,不对外开放;寺院斋堂暂不对外就餐。暂不组织举行大规模的聚集性宗教活动。
三、寺院设立前后门,请大家务必遵守前门进后门出的规定。在莲前西路前大门入口处设疫情防控点、一米线、体温检测仪。进入寺院人员需出示“绿色通行码”、规范佩戴口罩、接收体温检测,体温异常者不得进入寺院;
四、寺院开放区域每天将进行常规消毒;卫生间要保持通风良好、配备洗手液,大家请放心入寺参观礼拜;
五、参观礼拜期间,请自觉保持1米及以上安全距离,遵守公共秩序,做到文明敬香、有序礼佛。不扎堆、不聚集,服从寺院工作人员的引导;
六、入寺参观期间,如有身体不适,尤其是出现发烧、咳嗽等症状,请及时就近联系寺院工作人员,以便及时处置,切勿隐瞒;
当前疫情防控“外防输入、内防反弹”压力仍然较大,寺院有序开放不等于无限放开,常态化疫情防控工作仍需严格落实,敬请广大信众理解、支持和配合。
客堂电话:0592—5987170 寺务处电话:0592-5199652
厦门普光寺
2020年6月12日
虎溪岩寺
各位善信:
根据中央通知精神和统一部署,在严格落实疫情防控措施的前提下,经报请厦门市思明区民宗局和开元街道同意,虎溪岩寺将有序恢复开放,现将相关事项公告如下:
一、自2020年6月16日起,虎溪岩寺将有序恢复开放;13日举行全体法师和员工疫情防控安全教育培训和科普知识宣传;14日举行开放演习;16日早上07:00举行升国旗仪式;开放时间:上午8:00--下午17:00
二、寺院山门至大殿室外、功德堂、虎洞等符合疫情防控条件的区域实行全开放;寺院生活区域全部封闭,不对外开放;寺院斋堂暂不对外就餐。暂不组织举行大规模的聚集性宗教活动。
三、寺院在南侧大门入口处设疫情防控点、一米线、红外线体温检测仪。进入寺院人员需出示“绿色通行码”、规范佩戴口罩、接收体温检测,体温异常者不得进入寺院;
四、寺院开放区域每天将进行常规消毒;卫生间要保持通风良好、配备洗手液,大家请放心入寺参观礼拜;
五、参观礼拜期间,请自觉保持1米及以上安全距离,遵守公共秩序,做到文明敬香、有序礼佛。不扎堆、不聚集,服从寺院工作人员的引导;
六、入寺参观期间,如有身体不适,尤其是出现发烧、咳嗽等症状,请及时就近联系寺院工作人员,以便及时处置,切勿隐瞒;
当前疫情防控“外防输入、内防反弹”压力仍然较大,寺院有序开放不等于无限放开,常态化疫情防控工作仍需严格落实,敬请广大信众理解、支持和配合。
客堂电话:0592—2012732
虎溪岩寺
2020年6月7日

刚刚!
泉州大开元寺发布通告称:
泉州大开元寺将于6月18日
(农历闰四月廿七),
恢复开放!
届时,
请广大信众、游客,
遵守入寺参观的相关要求与规定,
提前下载八闽健康码、
携带个人身份证入寺,
配合工作人员的现场核查及引导工作。
文明敬香 有序礼佛
特别提醒:
泉州大开元寺恢复开放后,参观时间有所变化,敬请关注公告。
同时,将采取一进一出的方式,引导人流。南大门(西街)为入口,只进不出。西大门(新华路)为出口,只出不进。

泉州通淮关岳庙微信公众号
发布消息称
通淮关岳庙即将对外开放
↓↓↓

发布通告将于12日起
恢复开放
↓↓↓
重 要 通 告
按照上级主管部门统一部署,诗山镇凤山寺将在严格落实疫情防控措施的前提下,于2020年6月12日起恢复对外开放,请各位游客信众积极配合。现将有关事宜公告如下:
一、开放时间
1.每日8:00—17:00对外开放,其余时间继续实行封闭管理。
二、入寺须知
1.入寺前须接受体温测量,如有体温异常(大于37.3°C)、咳嗽、气促等异常现象,谢绝入寺;
2.请全程佩戴口罩参观,测量体温,落实“健康码”,服从工作人员指挥,在场内活动时,保持1米以上间隔距离,避免人员聚集;
3.严禁信众在场所内开展集体性活动;
4.严禁携带宠物,活禽活畜入寺。
5. 诗山凤山寺实行客流量控制,每日接待量不超过核定最大承载量的50%,超过接待量上限将采取限流措施。
南安市凤山游览区管委会
2020年6月10日
太棒了
快告诉你的亲友吧
来源:东南网、东南早报、海峡导报等
相关推荐
感谢您的阅读
原标题:《时间定了!福建这些场所将恢复开放!》
本文为澎湃号作者或机构在澎湃新闻上传并发布,仅代表该作者或机构观点,不代表澎湃新闻的观点或立场,澎湃新闻仅提供信息发布平台。申请澎湃号请用电脑访问http://renzheng.thepaper.cn。





- 报料热线: 021-962866
- 报料邮箱: news@thepaper.cn
互联网新闻信息服务许可证:31120170006
增值电信业务经营许可证:沪B2-2017116
© 2014-2026 上海东方报业有限公司




