- +1
战友们,惠州工程职业学院退役军人职业技能培训开始招生啦!
学在花园里,校在山水间


惠州工程职业学院是广东省人民政府批准,高标准、高起点成立的现代化公办普通高等院校。
位于粤港澳大湾区和珠江三角洲的中心城市——惠州,毗邻深圳、香港、广州、东莞,东接汕尾,北连河源、韶关,交通便利,区域优势突出。
环境人文
学院占地38万平方米,建筑面积22万平方米。校园依山傍水,园林交辉;青山与绿水共存,人文与自然相融。
是“学在花园里,校在山水间”的绿色化文明校园,是孜孜求学、养性修为,实现职业追求和人生梦想的理想场所。
专业特色
目前,学院设有计算机应用技术、物联网应用技术、应用电子技术、电气自动化技术、机械制造与自动化、工业机器人技术、新能源汽车技术、工业设计、建筑室内设计、园艺技术、动物医学、园林技术、电子商务、财务管理、投资与理财等20个专业。建设智能制造、电子集成、数控装调、自动控制、逆向技术及快速制造、工业机器人生产训练、电子商务、冷链物流、现代园艺、动物医护等多个能够满足现代职业教育需求的现代化生产实训中心,理工科特色鲜明。
师资情况
Teachers
学院师资力量雄厚,有教授、副教授97人,博士生、研究生89位。一大批“有理想信念、有道德情操、有扎实学识和有仁爱之心”的国家职教名师、南粤优秀教师在学院弘文乐教、传道受业。
技能提升培训学习方向




01
1.机械制图 2.量具与公差 3.金属材料与热处理 4.金属切削与刀具 5.钳工相关知识 6.机床夹具 7.模具的基本结构及其模架的加工
主要就业方向
02
模具设计与制造相关企业从事冷冲模、塑料模、压铸模等模具的设计与制造;板料、塑料等制品行业的模具使用;模具数控加工;冲压与注塑设备的安装、使用、维护以及模具生产控制、技术管理等工作


01
1.数控加工基础 2.数控加工工艺 3.数控编程 4.数控车床操作与零件加工 5.数控铣床操作与零件加工 6.设备维护与故障诊断
主要就业方向
02
金属产品设计与加工、数控编程、数控机床操作,主要在精密制造企业从事关键零件加工操作


01
1.数控车床安装调试 2.数控车床维修检测 3.数控铣床安装调试 4.数控铣床维修检测
主要就业方向
02
数控机床操作、机电设备管理维护


01
1.发动机维护 2.诊断与排除发动机故障 3.汽车底盘维护 4.诊断与排除汽车底盘故 5.汽车电器设备维护 6.诊断与排除电器设备故障 7.汽车电器设备前维护 8.故障诊断与排除电路设备故障 9.发动机大修 10.培训与管理 11.诊断与排除汽车疑难故障等
主要就业方向
02
汽车维修站从事汽车检测、汽车故障分析与排除、汽车配件拆装与更换等工作从事汽车配件的管理与销售工作;可以在品牌4S店从事检修、机修、电器、底盘等技术维修工作;也可以前台接诊。
积累经验后,可以自主创业,开设快速检修店。


01
1.新能源汽车的结构与维修 2.综合性能检测与诊断及维护及保养
主要就业方向
02
新能源汽车制造维修企业的产品制造、机电维修等
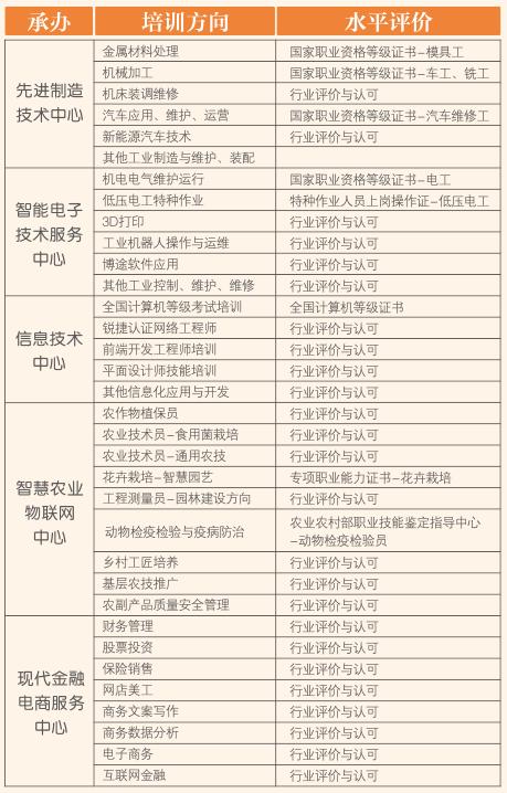
智能电子技术服务中心



01
1.电工与电子学基础 2.电工安全知识 3.家用电器 4.低压电器设备的安装及维修 5.低压电器控制及运行 6.电工安全技术 7.电气维修工艺学 8.电机维修工艺学 9.电器控制及运行 10、厂房配电线电路设计施工
主要就业方向
02
家居装修、电器安装;厂房用电、安全管理;工厂电器维修;物业水电检修与维护;商场、酒店等公共场所用电维护


01
1.电工基础 2.预防触电与急救 3.防雷保护与接地接零 4.电工常用仪表的使用 5.异步电动机线路控制 6.RCD及室内照明外照明简介 7.电器防火及变压器
主要就业方向
02
企事业单位涉及低压用电的场所都需要持证上岗


01
1.3D打印技术介绍 2.3D打印设备使用 3.打印项目实践
主要就业方向
02
3D设计及完成,工业设计实现


01
1.工业机器人认知 2.工业机器人模块化操作实践 3.工业机器人常规故障排除实践
主要就业方向
02
机器人设备制造企业的编程、调试及维护


01
1.西门子PLC应用 2.PLC编程实践 3.自动化控制案例实践
主要就业方向
02
电气设备维护运营、工控PLC应用
信息技术中心



01
TCP/IP协议基础、IP地址规划、MAC地址学习原理、ARP协议原理、静态路由、OSPF原理、ACL原理、NAT原理、capwap隧道原理、无线网络配置、MSTP协议原理、VRRP协议原理、MSTP+VRRP做冗余网关、端口镜像、放私设IP地址、防ARP欺骗解决方案、soho办公网络解决方案
主要就业方向
02
信息中心、网络中心开发及管理,数据库系统维护等


01
熟练掌握并运用办公软件,掌握计算机办公自动化WORD、EXCEL、PPT等基础知识
主要就业方向
02
办公自动化及信息平台应用


01
HTML/XHTMLCSS、页面架构和布局、Web标准和标签、Ajax、JavaScript、DOM、面向对象编程等
主要就业方向
02
网页设计和网站建设等方面


01
图形图像处理,标志与字体设计,PHOTOSHOP,插画设计
主要就业方向
02
数字媒体艺术应用,CG插画、动画设计等
智慧农业物联网中心



01
1.园艺作物病虫害防治 2.农作物栽培技术
主要就业方向
02
农业种植、果树栽培


01
1.食用菌栽培技术 2.设施园艺 3.园艺植物病虫害防治
主要就业方向
02
食用菌栽培


01
1.设施园艺 2.园艺作物栽培技术 3.土壤肥料 4.园艺植物病虫害防治
主要就业方向
02
农业种植、果树栽培


01
1.花卉栽培技术 2.设施园艺 3.园艺植物病虫害防治
主要就业方向
02
观光农业、盆景制作、花艺设计


01
1.工程测量 2.工程施工管理 3.制图与识图
主要就业方向
02
观光农业景观规划、园林设计、施工


01
1.兽医病理 2.兽医临床诊断技术 3.动物疫病防治
主要就业方向
02
动物疫病防治、检验检疫
现代金融电商服务中心



01
1.投资学 2.保险理论与实务 3.财务管理 4.财务报表统计分析
主要就业方向
02
企事业单位的基础理财和证券业务操作


01
1.电子商务 2.网店运营及营销 3.商务数据分析 4.内容策划与分析
主要就业方向
02
网店美工设计、网络客户服务、网络文案编辑
退役军人学习教育
构建学历教育与技能培训相结合的育训体系,实现中职、高职、本科学历提升;获取工学、农学、商学等22个方向培训证书,大幅度提高学员素质;帮助退役军人改善知识结构、提升竞争力,为稳定就业打牢基础。完成惠州市退役军人事务局交办的培训任务和相关服务。
培训学习形式及配套服务
学习方式和时间灵活,理实一体化教学,线上线下、现场观摩、虚拟仿真与实践实操等组合。可根据用人单位需求订单式培训。
学在花园里,校在山水间,孜孜求学,养性修为。配备4层学员公寓,共80个房间,2人一间。按星级酒店标准配置与管理,入住既舒适又安全。岭南情餐厅提供餐饮配套服务。
每工种30人以上开班,超过50人分班。

五部曲
5月28日,惠州市退役军人事务局与惠州工程职业学院签订了退役军人短期技能培训合作协议。战友们听到这个消息后很是期待,很多战友打电话来咨询报名参加学习培训的流程。那么请看战友“伟勇”是如何完成申请、注册、上课、考证和就业的。
伟勇是本市一名退役军人,为了掌握过硬的技能本领,更好的实现就业,他选择接受退役军人事务系统组织的技能培训,而且享受了免学杂费、免住宿费、免技能鉴定费和培训期间生活补助的“尊崇”待遇。如果战友们也希望享受这等“尊崇”待遇,就请记住伟勇同志的“五步曲”:
02
第一步:找服务站申请
TITTLES
此前,伟勇已经完成了退役军人信息采集,并在广东省退役军人就业创业服务系统注册登记相关身份信息,他只拿着身份证来到他的户籍地所在的博罗县石坝镇退役军人服务站,在工作人员指引下填写了申请材料。
温馨提示:如果你至今未完成退役军人信息采集,那么你就要带上身份证、户口本、退伍证明,到户籍地的乡镇(街道)退役军人服务站,首先完成采集信息和系统注册,登记相关身份信息,才能填写申请材料。
01
第二步:去承训机构注册
TITTLES
服务站工作人员现场审核申请材料之后,当场给他出具承训机构的回执。伟勇持服务站开具的,已经列明其本人选择培训专业和机构的回执,在20个工作日,到该承训机构注册,并与机构签订培训协议。
03
第三步:照教学计划上课
TITTLES
伟勇按照培训机构制定的教学计划及协议约定参加培训,遵守培训机构的教学管理制度及相关要求,配合接受退役军人事务部门开展的督导评估及相关检查工作。
温馨提示:到课率不得低于90%哟,还有N多规矩都得遵守,不能随随便便,稀里马哈的。
04
第四步:按所训专业考证
TITTLES
伟勇学完了所有理论课程并完成实训操作后,参加了职业技能鉴定,且达到合格标准,在规定时间内凭身份证,到承训机构领到了职业资格能力证书。
温馨提示:一定记得在学业结束之前,参加技能鉴定的考核哟,否则,拿不到证就白训了。
05
第五步:荐合适岗位就业
TITTLES
学习完成后,伟勇通过承训机构推荐的岗位顺利上岗就业啦!现在伟勇在一家大的上市公司干得欢着呢。

市退役军人事务局只负责对惠州工程职业学院所提供的信息进行推广,惠州工程职业学院应当保证所提供信息的合法性、真实性,如因惠州工程职业学院提供虚假信息或所委托推广的信息致使他人利益受损的,由惠州工程职业学院自行承担责任,市退役军人事务局不承担任何责任;如因惠州工程职业学院提供不真实或不合法信息,致使市退役军人事务局受他人追责的,市退役军人事务局承担责任后有权向惠州工程职业学院追偿。
来源:惠州工程职业学院
原标题:《战友们,惠州工程职业学院退役军人职业技能培训开始招生啦!》
本文为澎湃号作者或机构在澎湃新闻上传并发布,仅代表该作者或机构观点,不代表澎湃新闻的观点或立场,澎湃新闻仅提供信息发布平台。申请澎湃号请用电脑访问http://renzheng.thepaper.cn。





- 报料热线: 021-962866
- 报料邮箱: news@thepaper.cn
互联网新闻信息服务许可证:31120170006
增值电信业务经营许可证:沪B2-2017116
© 2014-2026 上海东方报业有限公司




