- +1
新晋网红“筋膜枪”调查:是按摩神器还是智商税?
办公室久坐腰酸背痛?筋膜枪打一下。
低头玩手机肩颈不适?筋膜枪打一下。
跑步、爬山、跳广场舞……小腿酸痛?筋膜枪打一下。
还记得去年电动牙刷流行的时候吗?当时,自媒体人@卢诗翰写了篇文章《没有一个大V逃得过电动牙刷》,调侃道:“如果你是一个自媒体大V,还未接到电动牙刷广告,说明你还做得不够大。”
现在,你完全可以把“电动牙刷”替换成“筋膜枪”。日常刷微博,总能刷到若干大V激情吆喝“早买早享受”;罗永浩、薇娅、李佳琦等也在直播间给它带过货,成千上万把筋膜枪短短几分钟就卖出去了。



在各大网购平台上,筋膜枪的售价从二三十元到四五千元不等。口碑也是两极分化,喜欢的人说:“这是什么神仙好物,爱了爱了。”嫌弃的人则表示:“这难道不是高阶版曲线锯(用来切割金属、木材等的工具)?卖四位数?明显是又一波‘智商税’。”
筋膜枪到底有没有用?真的可以“哪里不爽打哪里”?价格悬殊的产品区别又在哪儿?我们找了医院康复科医师、运动康复师、健身教练、筋膜枪厂商,以及筋膜枪使用者等,听听他们的说法。
健身圈和按摩市场上的“戴森”
6月9日晚,薇娅的直播间,互动环节是猜嘉宾李易峰的购物车。其中一块提示牌写着“痛并快乐着”,揭开谜底,答案是:筋膜枪。这款正当红的国产筋膜枪,当晚直播价529元,近1.3万把几乎“秒没”。

再往前两个月,罗永浩的第二场直播带货。“脚有点飞的感觉。”他一边让助理用某国产品牌筋膜枪给他按摩小腿,一边介绍道:“办公室工作久了颈椎、腰难受,可以缓解,提高工作效率;居家没事看电视时捏捏脚按按摩;送给父母也是非常好的礼物。”官方售价899元的筋膜枪最终卖掉5446把,累计销售额489.6万元,为该场最高的单品销售额。

筋膜枪,各个品牌通常这样描述它的作用:利用内部特制的高速电机带动按摩头,高频振动抵达肌肉深层,以达到减少局部组织张力、加速血液循环、减少运动后乳酸产生等效果。
作为不折不扣的舶来品,我们最早看到筋膜枪的身影,可能是在NBA等大型赛事的赛场上。詹姆斯、考辛斯、杜兰特等运动偶像,在比赛间隙拿来放松按摩的枪形器具就是它。



让筋膜枪迅速红出圈的,是大量涌入的国内厂商。“运动恢复工具”成了“按摩神器”,“撸铁族”能用,广场舞大妈大伯也能用。这一定位的改变,应用场景随之无限放大。国外品牌动辄三五千元的售价,也给国内品牌留下了足够的价格空间。“它功能单一,技术壁垒低,仿制品多,产地以浙江、广东、广西、四川、山东为主。”筋膜枪厂商阿延,正是在去年初看中筋膜枪的前景,投身其中,有了独立的生产线,也代理其他品牌,还在去年参展了FIBO CHINA(上海国际健身与健身生活方式展览会)。
在微博大V、当红艺人、网络主播的吆喝下,加上小红书、抖音、B站等社交平台的传播,以及《这!就是街舞》《做家务的男人》等热门网综的生活化植入,筋膜枪“按摩神器”的定位迅速立稳。

淘宝去年12月发布的《90后惜命指南》就已显示,在“运动式惜命”类别中,筋膜枪销量增速为300%,高于肩颈按摩仪、跑步机等,90后购买者占比过半。

“感觉自己像块牛排,
肉被锤松后等待下锅”
拿着一把“电钻”往自己身上打,听着“突突突”的声音,看着手和腿的肌肉随之振动,这感觉是不是真像广告里说的很爽很舒服?
我们借了两个品牌的筋膜枪,一把常规尺寸(官方价899元、3挡变速、4个按摩头、重1kg)、一把迷你版(官方价489元、4挡变速、4个按摩头、重0.5kg),找了四五个从没用过的人体验、测试。


他们中间,有人从前手臂打到大小腿肌肉,根本没有停下来的意思,直呼过瘾,“电脑前坐久了,打完轻松不少。”也有人刚将按摩头放到小腿肌肉上,就“哇”的一声叫出来,然后开始“咯咯咯”大笑,“有点痛、有点痒,感觉自己像块牛排,肉被锤松后等待下锅。不想再用了。”还有一位男性测试者指出:“有些部位,像是后背,要找个人帮你打才舒服,对‘单身狗’不太友好。”

我将按摩头对准前手臂、开最小挡,几秒后,一阵酥麻袭来,像是很多小锤子高频率地击打肌肉;启动高挡位,击打力度明显加大,酥麻感开始传导至全身。对着小腿打1分钟后走两步,轻飘飘的,感觉还有点上头。
大小两把筋膜枪的最直接使用区别,可能就在于击打力度,以及手握时的感觉。对女生来说,大尺寸的长时间握在手中会更累些,开到第二挡时,不到5秒钟,握“枪”的手就被振麻了。
两把筋膜枪工作时都会有噪声,跟挡位成正比。我们体验的这把大尺寸开到最大挡时,如果放在办公室用,已算是“扰民”级别。
事实上,对于筋膜枪,大家在日常使用后的态度各不相同。
作为各种马拉松赛事上的常客、跑山达人,小朱一脸认真地表示:“我觉得不是‘智商税’。”他从去年开始接触筋膜枪,“对于缓解跑步后的小腿酸胀确实有用。”最近,他还向一位同样热爱运动的朋友介绍了筋膜枪,朋友表示很受用。

在知乎和微博等社交平台上,也有不少网友晒出自己的使用体验,有明显分歧。
方子而:老爸买了个筋膜枪,之前肩膀疼,确实挺好用的,就是振得我有点手麻。
珂珂在养生:今天也是独自完成大保健的一天:艾灸+刮痧+快走+八段锦+拉伸+筋膜枪,一顿操作猛如虎,简直酸爽。
食哆啤梨:已经过上躺在床上用筋膜枪锤全身,妄图以此减肥的生活。舒服,太适合我这种超爱推拿的养生懒人了。
立耑:买了有点后悔,自己给自己按摩体验好不到哪儿去。
视觉动物:感觉还是“小海豚”(一种按摩器)更适合我,筋膜枪上下冲击一点都不舒服。




红出圈的筋膜枪到底有没有用?要回答这个问题,先来看筋膜是什么。
“这是一种致密的结缔组织,包绕着肌肉、肌群、血管、神经。它将肌肉和软组织联系在一起,起到一个中介作用,肌肉在筋膜的框架结构下进行收缩运动。”邵逸夫医院康复医学科主任李建华解释,筋膜一般可分为三大类:位于皮下组织的浅筋膜,包绕在肌肉表面的深筋膜(筋膜枪主要针对的是它),以及内脏筋膜。
事实上,绝大多数人见过筋膜,只不过不是自己的。剥掉生鸡腿的皮,皮和肌肉中间那层薄薄的半透白膜,就是鸡的筋膜;在生猪牛肉上,你也能见到。
“在运动过程中,肌肉受到神经支配。运动后,肌肉有时可以放松了,但神经仍处于兴奋状态,这就有可能导致肌肉持续的紧张和僵硬。在一些高强度运动或长期维持一种姿势的疲劳情况下,肌肉和筋膜也都有可能出现微小损伤。高强度运动过程中,身体内的能量物质代谢,以及身体的自我保护机制,也可能引发肌肉、筋膜不适的情况。”运动康复师、原北医三院运动医学科物理治疗师黄涛解释道。他曾在果壳网发布过一篇关于筋膜枪的科普文,在网上广为传播。
“筋膜枪作用于覆盖在肌肉表面的肌筋膜,在物理刺激与肌肉升温的双重作用下,肌筋膜的弹性延展性会增加,筋膜枪就是利用这一原理来放松身体肌肉。”在黄涛看来,与按摩仪等相比,筋膜枪更加方便,可根据肌肉的走向进行放松;还可根据需要放松的肌肉的深浅,对压力、振动大小进行调节。
不过,他也表示:“目前国内外都还没有直接的随机对照试验来验证筋膜枪的有效性。唯一相近的是振动泡沫轴的研究。振动泡沫轴也能放松筋膜,随机对照试验发现,在健康的年轻人群中,使用泡沫滚压练习可以显著提高胸腰椎筋膜的活动能力。”
邵逸夫的李主任肯定了筋膜枪的效果,事实上,康复科也会用它为病人做些辅助训练。“筋膜枪震一震,其实是代替了我们用手揉,省了不少力,但它的主要作用就是放松、暂时性促进血液循环,让人主观感觉上舒服。”但他反复强调,筋膜枪并不能用来治病,“简单的肌肉疲劳放松,是有效的”。

以一些网友提问的“网球肘能不能使用筋膜枪”为例。
李主任表示:“肘关节外侧前臂伸肌起点处肌腱发炎疼痛,如果症状轻微,使用筋膜枪,促进血液循环,加上人体有自愈能力,可加速炎症吸收。不过,普通人通常判断不了自己正处于急性期还是慢性期。”
而黄涛认为,网球肘可以使用筋膜枪来放松张力较高的伸腕肌群,但想从本质上解决问题,还是要找到病因,加强力量,减少劳损。
至于呼声很高的燃脂瘦身、把弯腿打成“女团”腿等功效,妹子们可能要失望了。
“筋膜枪可以放松紧张的腿部肌肉,辅以牵拉使肌纤维增长,仿佛有瘦腿的效果。但随着关节进行正常工作,肌肉再次紧绷,尤其是伴随有不良姿态问题时,可能会加剧肌肉的紧张,刚瘦掉的腿又会粗回来。所以,本质上来讲,筋膜枪不具有燃脂瘦腿的功能。”黄涛解释。
哪里不爽打哪里?
使用禁忌其实蛮多
“哪里不爽打哪里,so easy(就这么简单)。”在微博大V、网络主播等的花式带货中,我们不时可以看到类似的广告词。
四个字:千万别信!
“筋膜枪,年轻人能用(除孕妇),中老年人也可以,但骨质疏松、太瘦弱、体虚的人最好别用。瘦弱的人使用筋膜枪,容易打在骨头上。”李主任表示。
黄涛补充了几种不建议使用的情况:末梢感觉差、糖尿病、凝血功能异常、服用抗凝血药物等。
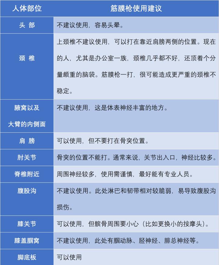
画重点的地方来了。人体很多部位其实并不适合用筋膜枪,像是头部、胸部、骨头突出的地方、颈部大动脉、腋窝、膝盖腘窝、大腿内侧、腹股沟、手指脚趾等,尤其是血管和神经、淋巴密布的地方。

说了这么多禁忌,到底哪些部位可以让我们安心地“突突突”?
“肌肉比较饱满的部位相对安全,可以打,比如大腿前后侧、小腿后侧、臀部肌群等。”李主任表示,“要顺着人体肌肉纹理和筋膜走向打,最好能在医生建议下。”如果自行在家使用,看清楚说明书,那是必须的,对人体肌肉构造也不妨做个了解。

选择合适的振动频率、注意使用时长,同样很重要。“不要长时间停留在一个地方疯狂打(理论上打三五分钟,同一个地方打1分钟就行),也不是打得越深、力度越大越好。根据个人实际情况,在无痛感范围内使用。从效果来讲,也是震动传导的效果好,并不是越痛越有效。”
自筋膜枪走红以来,邵逸夫的康复医学科接诊过不少因为筋膜枪使用不当而受伤的病人,其中一些是健身教练。
一位酷爱健身的小伙子,在健身教练建议下,购买筋膜枪在家使用。他以为击打的强度越大、向下压得越重,放松效果就越好,这最终导致大腿毛细血管破裂,肌肉血肿。
而另一位有半月板损伤的女性,听了朋友建议,开始每天用筋膜枪在周围打一遍,想以此缓解病情。使用1个多月后,病症加重,不得不前往就医。
还有一位健身教练,在用筋膜枪给自己按摩背部时,手一滑,打到了棘突。他瞬间感觉到一阵刺痛,接下来的几天,轻按都有肿痛感。
在使用顺序上,建议先使用筋膜枪,再进行深度的放松拉伸,两者有序配合,才能达到肌肉放松的最佳效果。
在不想或不适用筋膜枪的情况下,怎么对付紧张僵硬的肌肉?用手揉按、热敷、牵拉等,都是有效方法。
数百元的效果跟数千元差不多?
功能单一的筋膜枪,市面上的售价为何相差如此悬殊,从二三十元到四五千元都有?
我随机找了几家网店。一家售卖78-208元价位筋膜枪的网店,客服给的说法是“这是上新价,刚好在做活动”;而另一家899元起售的网店,客服表示:材质、使用效果等各方面,都要比售价便宜的“好很多,不是好一点”。


也许是中彩了,收到的货,触控屏上的挡位数字可一路向上冲,最高飙到30挡。与之前体验的899元和489元两把筋膜枪相比,78元的机身材质略显廉价,按摩头为塑料制品而非硅胶。打在小腿上的感觉倒是区别不大,只是开足30挡的力度似乎也没有899元的第一挡大,振感不深,发力也有点不稳。一个意外的地方是,它的噪声居然控制得比较好,明显小于899元这把。

我又咨询了两位用过各种价位筋膜枪的健身教练:小张和乐刻健身私人教练Jacky。两人有类似的使用感受:四五百元和数千元的筋膜枪打在身上,其实人体感觉差别不是很大,只是按摩头材质、稳定性、耐用性等方面有所区别。“用过一款几十元的,冲击大,但不稳定,振幅和力度时大时小。”这是Jacky的体会。
筋膜枪厂商阿延和运动康复师黄涛都曾拆开筋膜枪,研究内部构造,里面主要有电机、电池、芯片、轴承、偏心轮、电控系统(过载保护、短路保护)等。
阿延坦言,筋膜枪的价格差距,主要就体现在电机(核心部件)、电池、材质、品牌溢价等。“材质好坏,关系到散热、手感等,间接影响筋膜枪使用寿命;力道输出和稳定性,与筋膜枪设计的打击深度和频率有关,这由电机决定”。

挑选筋膜枪时,可以比较哪些参数?
黄涛给出的建议是:电机(无刷还是有刷电机)、噪声、电池容量(最大续航)、有效振幅。至于挡位,并不是越多越好,有明显区别的高、中、低三个挡位就够了。在他个人看来,“市面上100-300元的入门级筋膜枪质量参差不齐,仅能实现基础的震动,可能算不上真正的按摩工具”。
最后,解答一部分喜欢DIY的读者和网友的疑问。
网上售卖的曲线锯爆改筋膜枪套餐,以及改装后的成品(商品页面通常还写着“拒绝智商税”),到底能不能用?

“市面上的筋膜枪,价格已渐趋平民化;曲线锯噪声较大,长期使用可能会对听力有一定危害。此外,没有蓄电池的曲线锯必须插电使用,比较麻烦;而加了蓄电池,重量就大了,且在用时手必须按着按钮,体验感极差。”黄涛表示。
来源:都市快报(ID:dskbdskb)
原标题:《新晋网红“筋膜枪”是按摩神器还是智商税?》
本文为澎湃号作者或机构在澎湃新闻上传并发布,仅代表该作者或机构观点,不代表澎湃新闻的观点或立场,澎湃新闻仅提供信息发布平台。申请澎湃号请用电脑访问http://renzheng.thepaper.cn。





- 报料热线: 021-962866
- 报料邮箱: news@thepaper.cn
互联网新闻信息服务许可证:31120170006
增值电信业务经营许可证:沪B2-2017116
© 2014-2026 上海东方报业有限公司




