- +1
首家外商独资寿险诞生!友邦保险"分改子"获批,"李张配"强强联合!还有两家在路上
原创 邓雄鹰 券商中国

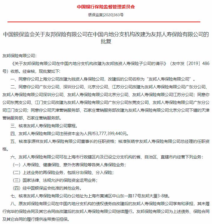
6月19日,中国银保监会批复同意友邦保险上海分公司改建为独资人身保险公司。改建后的公司名称为“友邦人寿保险有限公司”。这也是在中国内地首家获得设立批复的外资独资人身保险公司。

“李张配”堪称寿险高管梦之队组合,他们未来将如何领导友邦人寿发展,是今后三年寿险业最值得关注的焦点之一。
首家外资独资寿险诞生
友邦保险于1992年在上海设立分公司,是改革开放后最早获发保险业务营业执照的非本土保险机构之一。目前,友邦在中国内地的业务地域范围包括上海市、广东省、深圳市、北京市、江苏省、天津市及河北省石家庄市。
由于历史原因,这些分公司此前均是以友邦保险分公司形式展业,统称为友邦中国,但一直没有“独立法人资格”。今年初外资持股比例限制政策放开后,友邦是首个明确宣告将推动实施全资控股人寿保险公司的外资保险公司。
随着此次“分改子”成功获批,友邦人寿的分支机构归属也随之发生变化。
银保监会批复显示,同意友邦保险广东分公司、深圳分公司、北京分公司、江苏分公司改建为友邦人寿广东分公司、深圳分公司、北京分公司、江苏分公司;同意东莞支公司、江门支公司改建为友邦人寿广东分公司东莞支公司、广东分公司江门支公司;同意天津营销服务部、石家庄营销服务部改建为友邦人寿北京分公司天津营销服务部、石家庄营销服务部。
根据批复,友邦人寿保险有限公司可在上海市行政辖区内及已设立分支机构的地区经营下列业务:
(一)人寿保险、健康保险、意外伤害保险等各类人身保险业务;
(二)上述业务的再保险业务,包括分出保险、分入保险;
(三)国家法律、法规允许的保险资金运用业务;
(四)经中国银保监会批准的其他业务。
据了解,改建期间,友邦在中国内地的业务将如常开展。友邦在中国内地的现有分支机构根据相关保险合同向保单持有人提供的一切保障、权益将继续有效,并由友邦人寿承继。
在批复友邦保险分改子的同时,银保监会还批复了友邦人寿主要高管任职资格。其中,李源祥担任友邦人寿董事长,张晓宇任友邦人寿总经理。
早在去年起,友邦便开始储备重量级高管。去年底,友邦保险以2.5亿“转会费”挖角平安大降李源祥,消息曾一度震惊金融圈。此举被认为是友邦将加速推进中国内地业务的信号。
李源祥毕业于剑桥大学,获财政金融硕士学位,曾履职于新加坡金融管理局,后任英国保诚台湾分公司资深副总裁、信诚人寿保险总经理等职务。2004年,李源祥跟随“华人保险教父”梁家驹加盟中国平安。此后,李源祥从寿险公司董事长助理逐步晋升为平安寿险总经理、董事长,到集团首席保险业务执行官、执行董事、联席首席执行官。
今年6月1日,李源祥正式接任友邦保险控股有限公司集团首席执行官兼总裁一职,并成为该公司董事会成员。
友邦人寿总经理张晓宇现任职务是友邦保险中国区首席执行官,亦是一位专业与实务俱佳的全能型选手。张晓宇中国最年轻的北美精算师之一。2017年6月1日起任友邦中国新任首席执行官。
张晓宇2000年加入友邦保险,曾出任友邦中国多个不同的高级管理层职务,包括精算、营销渠道及市场营销。担任友邦中国首席业务执行官期间,领导友邦中国“卓越营销员”策略的推进,为友邦中国的增长作出重大贡献。
李源祥和张晓宇的强强联合,堪称寿险高管梦之队组合。以他们对中国市场的了解,以及对寿险营销体制的熟悉,加速区域布局、在做精业务的基础上做大规模或许是其重要使命之一。
友邦将申请设立新分支机构
由于历史和政策原因,2019年以前,友邦保险仅能在中国内地五个省市开展业务。借着我国金融开放的春风,去年以来,友邦布局中国市场的步伐明显加快。2019年7月,友邦在天津市和河北省石家庄市成功增设营销服务部,这是该公司17年来首次在中国内地扩张业务地域。
近年来,虽然发展区域受限,但友邦在中国内地的业务开展十分红火。数据显示,友邦保险近年来的利润表现非常惊人,其中以中国内地市场表现最优异。
券商中国记者统计,自2014年以来,中国内地业务常年是友邦保险的“利润引擎”。2014年~2019年,友邦中国内地业务税后营运溢利增幅分别为38%、28%、29%、39%、32%,28%,增幅一直位于友邦集团各市场之首。
友邦保险2019年年报数据显示,公司2019年税后营运溢利上升9%至57.41亿美元。其中友邦中国内地市场再次凭借强劲增长领跑:新业务价值同比提升27%,年化新保费同比提升22%。基于新业务的攀升,友邦中国内地市场2019年税后营运溢利同比增长28%,首次突破10亿美元。
2020年一季度,疫情对友邦香港和中国内地业务影响较大,即便如此,内地仍是友邦集团内新业务价值贡献最大的区域。
“分改子”完成后,友邦在中国内地的市场扩张难题将迎刃而解,预计将以更快速度在更多区域开展布局。券商中国记者了解到,友邦人寿将着手申请在中国内地其他区域设立新的分支机构。
李源祥表示,友邦人寿的设立是友邦逾百年征程中的又一重要里程碑,也是我们持续支持中国金融服务业进一步开放的充分体现。非常期待帮助更多中国家庭实践健康长久好生活。
张晓宇表示,持续开放的市场环境和更加规范有序的监管政策,为外资险企在中国的发展提供了沃土,也将推动中国寿险行业迈入新纪元。期待推动行业深度变革、深耕客户需求,把友邦差异化、高品质的服务和产品带给更多的中国家庭,继续打造“中国最受信赖的保险公司”。
还有两家寿险拟扩大股权比例
有意扩大寿险公司股权比例的不仅是友邦保险。
汇丰保险(亚洲)5月4日宣布,已与其在华寿险合作伙伴——国民信托达成协议,将收购国民信托所持有的汇丰人寿50%股权。交易完成后,汇丰人寿将成为其在内地的全资控股子公司。这是外资寿险持股比例放开后第二家明确宣布扩大寿险公司持股比例的外资保险公司。
此外,安联保险集团在中国设立的全资子公司、中国首家外资独资保险控股公司安联控股亦有扩大股权计划。券商中国记者了解到,安联有意实现对中德安联全资控股。去年底,安联保险集团已完成将持有的中德安联人寿51%股权转给安联控股。
外资保险掀起投资中国热潮的原因主要有两点:一是快速增长的中国市场已经成为外资机构全球布局中必须占领的战略高地;二是中国积极推进的金融开放政策,为更多外资机构进入中国市场提供了契机。
2018年4月以来,银保监会先后对外发布了3轮共计34条银行业保险业对外开放措施,其中涉及保险业的对外开放措施有14条,包括放宽和取消外资持股比例的限制,放宽外资机构在总资产、经营年限、股东资质等方面的限制等。
在法规修订方面,2019年10月,国务院发布了关于修改《外资保险公司管理条例》的决定。12月份,银保监会陆续发布了《外资保险公司管理条例实施细则》和《关于明确取消合资寿险公司外资股比限制时点的通知》,明确从2020年1月1日起,合资寿险公司的外资比例可以达到100%。在提升营商环境方面,银保监会通过举办座谈会等多种方式,广泛听取外资机构的意见建议,简政放权,不断提高营商便利度。
另一方面,在多个发达国家保险市场增长停滞之际,中国保险市场不仅位居亚洲第一、全球第二,行业体量仍在快速增长。
2019年,我国保险业原保费收入达到4.26万亿元,保险业总资产达到20.56万亿元,继续位居全球第二大保险市场。2019年,外资人身险实现保费收入2805亿元,同比增长31.89%,外资财险公司实现保费收入253亿元,同比增长10.89%,亦显现出中国市场的强劲发展势头。
快速增长的保险市场以及中国金融业开放提速,使得中国市场成为以友邦为代表的外资险企积极布局的核心区域。
瑞再研究院曾预测,随着经济重心从西方转移至东方,亚洲新兴市场特别是中国市场,将会是未来若干年保险业增长的主要引擎。中国有望在本世纪30年代中期超越美国,成为全球最大的保险市场。

原标题:《首家外商独资寿险诞生!友邦保险"分改子"获批,"李张配"强强联合!还有两家在路上》
本文为澎湃号作者或机构在澎湃新闻上传并发布,仅代表该作者或机构观点,不代表澎湃新闻的观点或立场,澎湃新闻仅提供信息发布平台。申请澎湃号请用电脑访问http://renzheng.thepaper.cn。





- 报料热线: 021-962866
- 报料邮箱: news@thepaper.cn
互联网新闻信息服务许可证:31120170006
增值电信业务经营许可证:沪B2-2017116
© 2014-2026 上海东方报业有限公司




