- +1
十几套房剩一套,山西男子出差回家发现5年前“被离婚”
丈夫
51岁的张某宝称,自己与妻子冯某曾攒下数千万家财,后因工作原因,不得不分隔两地,可在2016年1月他回家后,却发现妻子不见了,留下一张他俩的离婚证,“我对这个证毫无印象,也从未在2011年和她(冯某)去民政局办理过离婚登记,更没有在相关文件上签过字。”
妻子
冯某却告诉记者,她与张某宝早已离婚多年,一切程序都是依法依规办理,且相关问题已通过法院几次审理得到解决,“离婚后我们虽还经常联系、友好相处,全是因为我们所生的两个儿子,不想孩子们难做。”
法院
据了解,有关张某宝与冯某之间的婚姻登记纠纷一案曾多次在山西相关法院进行审理,但法院认为此案争议的焦点在于张某宝的诉求是否超过起诉期限,即张某宝是否知道其在2011年8月24日已经离婚。“但法院并未明确民政局是何时以何种方式让我拿到离婚证的,否则怎么判定我是否知道或应该知道自己已经离婚了?”张某宝认为,事情的关键在于离婚证是否真实、合法、有效,即法院须明确案涉离婚证的法律效力。

离婚证很“蹊跷”
夫妻名下10余套房只留给男方一套
1992年,时任山西吕梁某煤矿企业采购员的张某宝与同公司出纳员冯某相恋,并在4年后于吕梁市柳林县民政局正式登记结婚。后来,因所在公司进行企业改革,两人便选择辞职另寻出路。
张某宝说,2007年,他们夫妻在各有正式工作的同时也做些放贷生意,并以此赚了不少钱,“赚来的钱,我们基本都用来置业了,名下约有10余套住房(车位12个)、1个门面房、上千万借款、部分有价证券、国债和金银等贵重金属。”
2014年,张某宝因工作调动,需离家前往外地工作生活。“差不多每隔一两个月回一次家。”张某宝说,虽然那时夫妻俩的感情已不如以前,时常会吵架、动手,但每次回家,妻子都在家中,只是双方已不再说话、交流。

直到2016年1月,张某宝从外地回到吕梁市离石区,发现妻子不仅不在家中,其个人物品也被清空。“当时没找到她,然后我就在家里发现了一张写着我俩名字的离婚证,上面的日期是2011年8月24日。”张某宝表示,他对这个离婚证毫无印象,也从未在2011年与妻子前往民政局办理过任何离婚申请。
在张某宝提供的上述离婚证内页照片上,记者看到,该离婚证除印有字号:“离婚141102-2011-168”外,还记录着张某宝与冯某的具体身份信息。张某宝说,他在事后曾拿着该离婚证前往发证机构吕梁市离石区民政局,询问相关情况,却被工作人员告知该离婚证就是在该局办理的,至于相关资料则需自行前往档案馆查询。

在其提供的相关截图中,记者看到,《申请离婚登记声明书》中“监誓人”一栏确实无人签字;《离婚登记审查处理表》中则写明离婚登记日期为2011年8月24日,离婚原因是“性格不合”,但登记员一栏上也无人签字。
根据民政部《婚姻登记工作暂行规范》相关规定,见证当事人本人亲自在《离婚登记审查处理表》中“当事人领证签名或按指纹”一栏中签名。当事人不会书写姓名的,应当按指纹,此栏不得空白,不得由他人代为填写、代按指纹;《申请离婚登记声明书》中“声明人”一栏的签名,必须由声明人在监誓人面前完成,婚姻登记员作监誓人并在监誓人一栏签名。

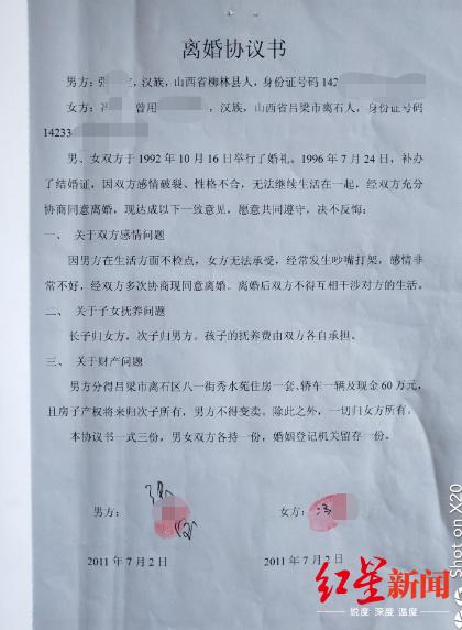
据上述离婚协议内容显示,2011年7月2日,因张某宝生活方面不检点,冯某无法承受,经双方多次协商后同意协议离婚。该协议在财产问题上注明,张某宝仅分得吕梁市内的一套住房(产权将来归次子所有,不得变卖)、一辆轿车和现金60万元,其他一切财产归冯某所有。

男方:坚称未到过现场
申请撤销证件张某宝告诉记者,他在发现问题后,便向离石区民政局提出撤证要求,却遭到拒绝,“我在2016年1月19日,把冯某和民政局告到法院了。”据吕梁市临县人民法院出具的行政裁定书显示,吕梁市离石区民政局在庭审中称,该局是在张某宝夫妻双方均在场的情况下,对有关资料进行审查后,按照法定程序依法向当事人颁发的离婚证;冯某则在庭审中称,2011年8月24日,夫妻俩是一同前往的民政局办理离婚登记,且当时张某宝因未带相片,还临时在民政局窗口拍了2寸照片。
“不可能,我自己有没有去过现场我会不知道?”张某宝说,2011年7月他便从吕梁市开车去到太原市,照顾两个参加培训班的儿子,直到8月30日才回到吕梁市。但由于时间已过去多时,许多人的联系方式都已不在,他无法提供出不在场证明,“那可以反证吧,既然说我去了现场,为什么相关表格上的签字一栏既不是我签的字,也不是冯某签的?而且监誓人一栏也没有人签字,这是不符合法定程序的。”
此外,张某宝表示,冯某在庭审中提到的寸照照片是2010年拍摄的,并非2011年8月24日当天拍摄,“我在2011年7月和9月时的照片上,头发都是比较长的,但《离婚登记审查处理表》上的照片,我是类似光头。”而为了证明自己在2011年没有离婚或并不知道自己“被离婚”了,张某宝还向法院提供了2011年8月以后的两人共同生活、财务往来,及家庭多人聚餐的证据。

此后,张某宝又陆续向山西省吕梁市中级人民法院、山西省高级人民法院提出申诉,但均因其已超过起诉期限,被驳回起诉。2017年10月9日,山西省人民检察院介入此事,向山西省高级人民法院提出抗诉,理由为现有证据无法证明张某宝参与了离婚登记,离石区民政局办理离婚登记行为违反法律规定;张某宝称自己于2016年1月6日得知离婚后,于当年1月19日提起行政诉讼,并未超过诉讼时效。同时,张某宝提供的2011年7月以后的夫妻共同生活、经济往来事实等证据也可以佐证其不知已经离婚的主张。

2018年6月20日,山西省高级人民法院进行了再审审查,并出具了一份行政裁定书。书上称,张某宝一案的焦点在于其是否超过了起诉期限,经再审审理查明的事实与原审生效裁定认定的事实一致。其中,关于张某宝是否知道或应当知道自己在2011年8月已离婚,法院的依据有当事人双方均认可内容(张某宝不认可时间,却提供不出证据)的离婚协议书、离婚证时间、当事人双方的婚生子证词、为当事双方办理离婚手续的登记员证词。裁定书上还显示,张某宝与冯某亲自在《离婚登记审查处理表》上按了指纹。但裁定书并未提及是否对指纹进行鉴定。“但法院也并未明确民政局是何时以何种方式让我拿到离婚证的,否则怎么判定我是否知道或应该知道自己已经离婚了?”张某宝认为,事情的关键在于离婚证是否真实、合法、有效,即法院须明确案涉离婚证的法律效力。
女方:当时双方情绪激动 由其他人代签字
“我们是在政府部门办理的离婚,所有的手续都有,都是按章办事。”6月22日,冯某向记者回应表示,她与张某宝早已离婚多年,有关离婚的争执也曾上过法庭,并得到法院的最终判决,“当地民政局、法院、检察院等部门都曾介入过此事,早就解决了。如果他还想在离婚这件事上做文章,影响或是伤害我,我也将拿起法律武器来保护自己。”冯某说,在登记离婚的时候,他俩因情绪不好,因此在有关表格上均未签字,“但《离婚登记审查处理表》上有我们的手印,可以鉴定的。”
同时,冯某也表示,2011年离婚后,两人因为顾忌儿子们的感受,一直有所联系与来往,“总不能大人离婚,就让孩子也跟着相互成仇人不来往了。而且我们以前给孩子们都买了房子,需要装修。离婚后,我出钱、他就出力帮装修”,直到2016年,张某宝因为其他事情才反悔,声称自己没离婚,“而且以前来往也没有生活在一起,他住在太原,我住在离石区。”
对于冯某称《离婚登记审查处理表》上双方的真实手印一事,张某宝表示他并不知道该手印是否是自己的,“这上面要求签字或按手印,二选一,既然有签字了我为什么又要多此一举的按手印呢?”吕梁市离石区民政局一工作人员向记者表示,所有前来办理离婚登记的夫妻,必须双方本人亲自到场,否则无法办理。且在办理过程中,相关表格也必须双方都亲自签字才能办理,“如果当事双方均不签字、监誓人也未签字,就办不了离婚。”但当记者询问为何张某宝在离婚过程中,相关表格没有本人签字且无监誓人签字依旧办理了离婚手续时,该工作人员表示她不知情,无法回答,建议联系该局领导。
6月22日晚,上述民政局局长侯某回应记者称,此事已交给法院处理,他不便作任何回应。对于事发当时是否有监控以证明两人是否亲自到场,侯某也未做回应:“有疑问可以咨询法院,我们能提供的证明、证据都在法院。”
据张某宝表示,目前此事他已向当地司法局反映,“司法局相关负责人说,正在让民政局把办理离婚证的过程向政府说明。等这个说明出来了,我会根据具体情况做下一步打算。”
律师说法
北京中伦文德(杭州)律师事务所律师张仕艳认为,离婚登记必须建立在双方真实的离婚意愿的基础上,法律规定是双方均应该到现场申请办理离婚登记。如在登记过程中,若有一方没去现场,或者在登记申请表上的签字有代签行为,或者民政部门的登记流程不符合离婚登记的规范等,都属于离婚登记瑕疵。
对于婚姻登记存在重大瑕疵的情形,能够补正的,民政部门应当予以补正;不能补正的,离婚证应当依法予以撤销。至于案涉当事人诉至法院,被三级法院认定已经过了行政诉讼的起诉期限而予以驳回,张仕艳律师表示,如果法院结合其他证据认定张某宝“知道或者应该知道”该离婚协议的存在,却未在两年内提起诉讼,那么法院的认定没有问题。因为现行法律规定不保护怠于行使权利的人。根据本案审理时有效的行政诉讼法及其司法解释的规定,行政机关作出行政行为时,未告知公民、法人或者其他组织起诉期限的,起诉期限从公民、法人或者其他组织知道或者应当知道起诉期限之日起计算,但从知道或者应当知道行政行为内容之日起最长不得超过二年。
据了解,目前,纠纷双方仍各执一词,对于离婚证是否真实、合法、有效,能否证明两人是否曾亲自到场,相关部门仍在继续调查。
来源| 红星新闻
原标题:《男子家中十几套房,出差回来后惊呆:自己和老婆离婚了》
本文为澎湃号作者或机构在澎湃新闻上传并发布,仅代表该作者或机构观点,不代表澎湃新闻的观点或立场,澎湃新闻仅提供信息发布平台。申请澎湃号请用电脑访问http://renzheng.thepaper.cn。





- 报料热线: 021-962866
- 报料邮箱: news@thepaper.cn
互联网新闻信息服务许可证:31120170006
增值电信业务经营许可证:沪B2-2017116
© 2014-2026 上海东方报业有限公司




